Разработка сайта справочной аптек, технологии и особенности
Создание интернет-ресурса для аптечного бизнеса требует особого подхода, учитывающего специфику работы и потребности пользователей. Важно, чтобы сайт был не только информативным, но и удобным для навигации. Основной задачей является предоставление актуальной информации о лекарствах, их наличии и ценах, а также возможности получения консультаций от фармацевтов.
Одной из ключевых технологий, применяемых при создании таких платформ, является интеграция с базами данных. Это позволяет в реальном времени обновлять информацию о товарах, что крайне важно для клиентов, желающих быстро найти нужные препараты. Использование API для подключения к системам управления запасами аптек обеспечивает актуальность данных и минимизирует риск ошибок.
Также стоит обратить внимание на адаптивный дизайн. Сайт должен корректно отображаться на различных устройствах, включая мобильные телефоны и планшеты. Это связано с тем, что многие пользователи предпочитают искать информацию на ходу. Удобный интерфейс и возможность быстрого доступа к необходимым разделам значительно улучшат пользовательский опыт.
Не менее важным аспектом является SEO-оптимизация. Правильное использование ключевых слов, мета-тегов и других инструментов поможет привлечь целевую аудиторию и повысить видимость ресурса в поисковых системах. Важно также учитывать локальные запросы, чтобы пользователи могли быстро находить ближайшие аптеки и их ассортимент.
Наконец, стоит внедрить систему обратной связи, чтобы клиенты могли оставлять отзывы и задавать вопросы. Это не только повысит уровень доверия, но и позволит оперативно реагировать на запросы пользователей, улучшая качество предоставляемых услуг.

Преимущества онлайн-присутствия
Создание веб-ресурса для аптечного справочного сервиса открывает новые горизонты для бизнеса. Онлайн-присутствие позволяет пользователям быстро находить необходимую информацию о лекарствах и услугах, что значительно повышает уровень обслуживания. Благодаря современным технологиям, такие платформы могут предложить удобный интерфейс и доступ к актуальным данным в любое время. Это не только улучшает взаимодействие с клиентами, но и способствует росту доверия к бренду. Кроме того, наличие сайта позволяет эффективно продвигать аптечный бизнес, привлекая новых клиентов через поисковые системы и социальные сети. Инвестируя в цифровые решения, вы обеспечиваете себе конкурентное преимущество.
Маркетинговое исследование сайтов конкурентов
Создание онлайн-платформы для аптечных справочников требует глубокого понимания рынка и анализа конкурентов. Важным этапом является исследование существующих сайтов, чтобы выявить лучшие практики и недостатки. Мы сосредоточим внимание на дизайне, пользовательском опыте и функционале, который обеспечивает высокую конверсию. Важно учитывать, что для привлечения целевой аудитории необходимо не только эстетическое оформление, но и удобная навигация, которая позволит пользователям быстро находить необходимую информацию.
Наш опыт в маркетинге, который насчитывает более 15 лет, позволяет нам разрабатывать решения, соответствующие актуальным требованиям SEO. Мы анализируем ключевые слова, по которым конкуренты получают трафик, и внедряем их в контент, чтобы повысить видимость сайта в поисковых системах. Кроме того, мы изучаем стратегии продвижения, которые используют успешные игроки на рынке, чтобы адаптировать их к уникальным потребностям вашего проекта.
Таким образом, мы создаем эффективные и креативные решения, которые помогут вашему бизнесу выделиться на фоне конкурентов и привлечь больше клиентов.

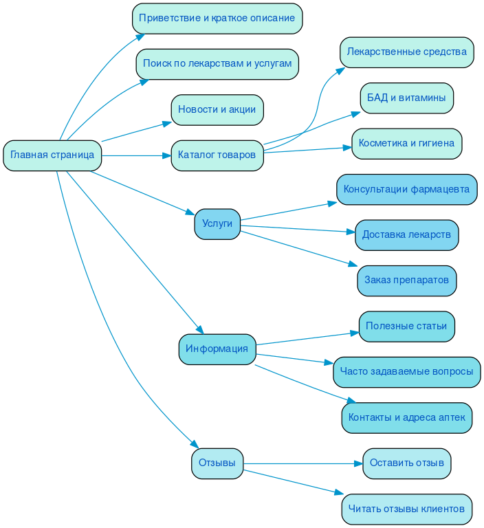
Разработка структуры сайта
Создание онлайн-платформы для аптечных справочников требует особого внимания к структуре и навигации. Эффективная организация информации позволяет пользователям быстро находить необходимые данные о лекарствах, ценах и наличии. Удобство посетителей играет ключевую роль в удержании аудитории и повышении её лояльности. Правильное распределение контента, интуитивно понятные меню и четкие категории способствуют улучшению юзабилити, что, в свою очередь, увеличивает вероятность повторных визитов. Кроме того, грамотно выстроенная структура сайта положительно влияет на SEO-оптимизацию, что помогает привлечь больше целевых пользователей через поисковые системы. Важно не только создать информативный ресурс, но и сделать его максимально доступным и простым в использовании, чтобы каждый посетитель мог без труда найти нужную информацию и получить удовлетворение от взаимодействия с платформой.

Разработка интерактивного прототипа сайта
Создание онлайн-платформы для аптечного справочника требует тщательного подхода и глубокого понимания потребностей пользователей. Важным этапом этого процесса является интерактивный прототип, который позволяет визуализировать структуру и функциональность сайта еще до его полной разработки. Такой прототип служит основой для креативных решений, обеспечивая возможность тестирования пользовательского опыта и внесения изменений на ранних стадиях. Это позволяет избежать дорогостоящих доработок в будущем и ускоряет процесс запуска.
Опираясь на более чем 15-летний опыт в маркетинге, мы понимаем, как важно создать платформу, которая не только будет привлекательной, но и обеспечит высокую конверсию. Мы учитываем все аспекты, включая потребности в SEO, чтобы гарантировать, что ваш ресурс будет легко находиться в поисковых системах. Интерактивный прототип помогает выявить наиболее эффективные пути взаимодействия с пользователями, что в свою очередь способствует росту интереса к услугам и продуктам. Таким образом, вы получаете не просто сайт, а мощный инструмент для привлечения и удержания клиентов.
Разработка яркого дизайна в соответсвии с целями заказчика
Создание онлайн-платформы для аптечного справочника требует особого подхода, который учитывает не только функциональность, но и визуальную привлекательность. Наш опыт в интернет-дизайне, насчитывающий более 20 лет, позволяет нам разрабатывать решения, отвечающие специфическим нуждам клиентов и их целевой аудитории.
Мы понимаем, что яркий и запоминающийся интерфейс способен значительно повысить конверсию и привлечь пользователей. Поэтому мы уделяем особое внимание креативным элементам, которые делают ваш сайт уникальным. Каждая деталь, от цветовой палитры до шрифтов, разрабатывается с учетом целей заказчика и ожиданий пользователей. Мы стремимся создать не просто красивый, но и интуитивно понятный интерфейс, который побуждает посетителей к целевым действиям.
В процессе работы мы активно взаимодействуем с клиентами, чтобы понять их видение и ожидания. Это позволяет нам создавать индивидуальные решения, которые отражают уникальность вашего бренда и выделяют его на фоне конкурентов. Мы используем современные технологии и тренды в дизайне, чтобы гарантировать, что ваш сайт будет не только современным, но и функциональным.
Наша команда профессионалов готова предложить вам полный спектр услуг по созданию онлайн-ресурсов, которые будут соответствовать самым высоким стандартам качества. Мы уверены, что уникальный дизайн и продуманный пользовательский опыт помогут вам достичь поставленных целей и привлечь больше клиентов. Доверьте нам создание вашего онлайн-аптечного справочника, и вы увидите, как ваша идея превращается в успешный проект.
Несколько примеров наших проектов
Что вы получите при заказе сайта
Обращаясь в SDD Creative Studio, вы получаете не просто сайт, а полноценный инструмент для достижения ваших бизнес-целей. Мы начинаем с глубокого анализа вашей целевой аудитории, что позволяет нам понять потребности и предпочтения ваших клиентов. На основе этого мы структурируем контент, чтобы он был максимально понятным и привлекательным для посетителей.
Наши дизайнеры создают яркие и запоминающиеся интерфейсы, которые не только привлекают внимание, но и способствуют удержанию пользователей на сайте. Мы учитываем все современные тренды и применяем адаптивный дизайн, чтобы ваш сайт выглядел великолепно на любых устройствах, будь то смартфоны или планшеты.
Используя Bootstrap 3, мы обеспечиваем гибкость и кроссбраузерную совместимость, что делает ваш сайт доступным для широкой аудитории. Важным аспектом является юзабилити: мы разрабатываем удобный функционал, который позволяет пользователям легко находить нужную информацию и совершать целевые действия.
Мы работаем с проверенными системами управления контентом, включая "Битрикс - стандарт", что гарантирует надежность и простоту в обновлении информации на сайте. Внедрение системы онлайн-консультаций позволит вам оперативно взаимодействовать с клиентами и повышать уровень сервиса.
Не забываем и о продвижении: наши специалисты по SEO и маркетингу помогут вам достичь высокой конверсии, что существенно увеличит количество обращений и продаж. В завершение, мы предоставим вам архив с сайтом, чтобы вы всегда имели доступ к его предыдущим версиям и могли отслеживать изменения.

Технические особенности создания сайта справочной аптек
Создание веб-ресурса для аптечной справочной службы требует учета множества технических аспектов, которые повышают его функциональность и удобство для пользователей. Прежде всего, важно внедрить динамичные элементы и анимацию, что делает взаимодействие с сайтом более привлекательным и интуитивно понятным. Это позволяет пользователям быстрее находить необходимую информацию, что особенно актуально в условиях быстрого поиска.
Одной из ключевых особенностей является возможность онлайн-обращения, что обеспечивает мгновенную связь с клиентами и позволяет оперативно отвечать на их запросы. Такой подход повышает уровень сервиса и способствует формированию доверительных отношений с пользователями.
Все разработанные нами веб-ресурсы уже изначально подготовлены к SEO-продвижению. Это означает, что мы уделяем особое внимание оптимизации контента, метатегов и структуры сайта, что в дальнейшем значительно упрощает процесс привлечения целевой аудитории через поисковые системы.
В качестве системы управления контентом мы используем "Битрикс - стандарт", что обеспечивает высокую степень удобства в администрировании и редактировании информации на сайте. Это позволяет нашим клиентам легко обновлять данные о товарах и услугах, а также управлять акциями и специальными предложениями.
Наполнение ресурса включает 131 страницу, что позволяет детально представить ассортимент и услуги. Мы используем язык программирования PHP 8, что обеспечивает высокую производительность и безопасность веб-ресурса. Вёрстка осуществляется с использованием современных технологий, таких как Bootstrap3, CSS3 и HTML5, что гарантирует адаптивность и кроссбраузерность.
Следуя стандартам вёрстки W3C, мы обеспечиваем высокое качество кода, что положительно сказывается на скорости загрузки страниц и их индексации поисковыми системами. Индивидуальный дизайн разрабатывается на основе прототипа и анализа конкурентов, что помогает выделить ресурс среди аналогичных предложений на рынке.
Первичная SEO-подготовка включает в себя анализ ключевых слов и создание оптимизированного контента, что способствует лучшему ранжированию в поисковых системах. Мы также обеспечиваем размещение сайта на надежном хостинге с использованием серверов Apache и Nginx, а также базы данных MySQL, что гарантирует стабильную работу и высокую доступность ресурса для пользователей.
Таким образом, создание веб-ресурса для аптечной справочной службы требует комплексного подхода и учета множества технических нюансов, что в конечном итоге обеспечивает высокую эффективность и удовлетворение потребностей клиентов.
Порядок разработки сайта в компании SDD Creative Studio.
В компании SDD Creative Studio мы придерживаемся четкого порядка разработки веб-ресурсов, что позволяет нам создавать качественные и эффективные решения для наших клиентов. В начале работы мы заключаем договор, который фиксирует все условия сотрудничества и гарантирует прозрачность на каждом этапе проекта.
После подписания договора мы проводим детальный анализ потребностей клиента. Это включает в себя изучение целей и задач, которые должен решать будущий ресурс, а также выявление особенностей целевой аудитории. На этом этапе мы также анализируем конкурентов, чтобы понять, какие решения уже существуют на рынке и как можно выделиться среди них.
Следующим шагом является проработка семантики. Мы определяем ключевые слова и фразы, которые будут использоваться на сайте, чтобы обеспечить его видимость в поисковых системах. На основе собранной информации мы строим эффективную структуру ресурса, которая будет удобна для пользователей и логична с точки зрения навигации.
В процессе разработки задействуются опытные верстальщики и программисты, которые создают функциональный и привлекательный интерфейс. Мы уделяем особое внимание современному дизайну, чтобы сделать ресурс визуально привлекательным и соответствующим актуальным трендам.
После завершения разработки мы проводим тестирование, чтобы выявить и устранить возможные ошибки. Это важный этап, который позволяет убедиться в том, что все функции работают корректно и ресурс готов к запуску. Наконец, мы осуществляем оптимизацию и запускаем проект, предоставляя клиенту готовый инструмент для достижения его бизнес-целей.
Подробнее процесс разработки сайта и все его участники с нашей стороны отображён ниже на карте проекта.