Разработка сайта ремонта фотоаппаратов, технологии и особенности
Создание онлайн-платформы для сервиса по ремонту фотоаппаратов требует особого подхода и учета специфики данной области. В первую очередь, важно обеспечить интуитивно понятный интерфейс, который позволит пользователям легко находить нужную информацию о услугах, ценах и процессе ремонта. Эффективная навигация и структурированное меню помогут посетителям быстро ориентироваться на сайте.
Ключевым моментом является интеграция функции онлайн-заявок. Это позволит клиентам оперативно отправлять свои запросы на диагностику и ремонт, а также получать обратную связь от специалистов. Удобная форма для заполнения, где можно указать модель устройства и описать проблему, значительно упростит процесс взаимодействия.
Важно также предоставить потенциальным заказчикам подробную информацию о предлагаемых услугах. Раздел с описанием различных видов ремонта, включая замену деталей и профилактическое обслуживание, поможет установить доверие и продемонстрировать профессионализм. Визуальные элементы, такие как фотографии до и после ремонта, могут стать дополнительным стимулом для выбора именно вашего сервиса.
Не стоит забывать о контенте. Полезные статьи и советы по уходу за фотоаппаратами не только привлекут посетителей, но и помогут им лучше понимать, как избежать поломок. SEO-оптимизация таких материалов обеспечит дополнительный трафик на сайт.
Наконец, адаптивный дизайн — обязательное условие, так как многие пользователи будут заходить с мобильных устройств. Удобный интерфейс на всех экранах обеспечит комфортное взаимодействие и повысит вероятность обращения за услугами.

Преимущества онлайн-присутствия
Создание веб-ресурса для сервисного центра по ремонту фотоаппаратов открывает новые горизонты для бизнеса. Онлайн-платформа позволяет потенциальным клиентам легко находить информацию о ваших услугах, ценах и контактных данных. Это значительно увеличивает видимость компании, способствует привлечению новых клиентов и укрепляет доверие существующих. Наличие сайта дает возможность делиться отзывами довольных клиентов, что создает положительный имидж и повышает конкурентоспособность. Кроме того, вы можете использовать сайт для публикации полезных статей и советов, что не только привлекает внимание, но и демонстрирует вашу экспертизу в области ремонта фотоаппаратов.
Маркетинговое исследование сайтов конкурентов
Создание онлайн-платформы для сервиса по ремонту фотоаппаратов требует глубокого понимания рынка и анализа конкурентов. В ходе маркетингового исследования мы изучили сайты аналогичных компаний, чтобы выявить их сильные и слабые стороны. Это позволяет нам предложить уникальные решения, которые выделят ваш бизнес на фоне других.
Среди ключевых аспектов, на которые стоит обратить внимание, — это удобство навигации и дизайн. Конкуренты часто упускают из виду важность интуитивного интерфейса, что может негативно сказаться на пользовательском опыте. Мы предлагаем креативные подходы к оформлению страниц, которые способствуют высокой конверсии.
Также важно учитывать SEO-оптимизацию. Анализируя контент конкурентов, мы можем определить, какие ключевые слова и фразы наиболее эффективны для привлечения целевой аудитории. С учетом нашего 15-летнего опыта в маркетинге, мы гарантируем, что ваша платформа будет не только привлекательной, но и видимой в поисковых системах.
В результате, вы получите ресурс, который не только отвечает потребностям пользователей, но и способствует развитию вашего бизнеса в условиях конкурентной среды.

Разработка структуры сайта
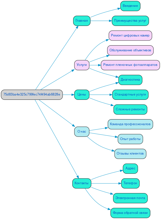
Создание интернет-ресурса для сервиса по восстановлению фотоаппаратов требует тщательного подхода к его структуре. Эффективная и удобная навигация позволяет пользователям быстро находить нужную информацию, что значительно повышает уровень удовлетворенности. Важно учитывать, что юзабилити напрямую влияет на время, проведенное на сайте, и количество повторных посещений. Структурирование контента с акцентом на ключевые услуги, такие как диагностика, ремонт и обслуживание, помогает не только пользователям, но и поисковым системам. Оптимизация сайта с учетом SEO-стратегий улучшает его видимость в результатах поиска, что привлекает новых клиентов. Удобный интерфейс и логичная организация информации – это залог успешного взаимодействия с посетителями, что в свою очередь способствует увеличению конверсии и росту бизнеса в сфере ремонта фотоаппаратов.

Разработка интерактивного прототипа сайта
Создание интернет-ресурса для сервиса по ремонту фотоаппаратов требует особого подхода, начиная с проектирования интерактивного прототипа. Прототип сайта – это визуальное представление структуры и функционала, которое позволяет заранее оценить пользовательский опыт и навигацию. Он служит основой для дальнейшей разработки, обеспечивая креативный подход к дизайну и контенту.
Интерактивный прототип помогает выявить потребности целевой аудитории, что, в свою очередь, способствует повышению конверсии. С учетом более чем 15-летнего опыта в маркетинге, мы знаем, как важно учитывать предпочтения пользователей. Каждый элемент прототипа разрабатывается с акцентом на удобство и интуитивность, что позволяет потенциальным клиентам легко находить нужную информацию и услуги.
Кроме того, прототип учитывает требования SEO, что помогает улучшить видимость сайта в поисковых системах. Это особенно важно для бизнеса, связанного с ремонтом техники, где конкуренция велика. Таким образом, создание интерактивного прототипа является неотъемлемой частью успешного проекта, обеспечивая его эффективность и привлекательность для пользователей.
Разработка яркого дизайна в соответсвии с целями заказчика
Создание онлайн-платформы для сервиса по ремонту фотоаппаратов требует особого подхода, который учитывает уникальные цели и задачи заказчика. Наша команда с 20-летним опытом в интернет-дизайне понимает, что качественный сайт не просто информирует, но и побуждает пользователей к целевым действиям. Мы разрабатываем креативные решения, которые выделяют ваш бизнес на фоне конкурентов, обеспечивая высокую конверсию и привлечение новых клиентов.
В процессе работы мы уделяем внимание каждому аспекту дизайна, от цветовой палитры до пользовательского интерфейса. Уникальный дизайн, созданный с учетом специфики вашего сервиса, не только отражает профессионализм вашей компании, но и создает доверие у потенциальных клиентов. Мы знаем, как важно, чтобы сайт был не только красивым, но и функциональным. Поэтому мы интегрируем удобные инструменты для записи на ремонт, консультаций и обратной связи, что значительно упрощает взаимодействие с клиентами.
Каждый проект начинается с глубокого анализа целевой аудитории и конкурентной среды. Мы стремимся понять, что именно ищут ваши клиенты, и как мы можем предложить им лучшее решение. Это позволяет нам разрабатывать индивидуальные стратегии, которые соответствуют вашим бизнес-целям и ожиданиям пользователей.
В результате, ваша платформа станет не просто витриной услуг, а мощным инструментом для увеличения продаж и укрепления позиций на рынке ремонта фотоаппаратов. Доверьтесь нашему опыту, и мы поможем вам создать сайт, который будет работать на вас и приносить результаты.
Несколько примеров наших проектов
Что вы получите при заказе сайта
Заказывая услуги в SDD Creative Studio, вы получаете комплексный подход к созданию вашего проекта. Мы начинаем с тщательного анализа вашей целевой аудитории, что позволяет нам лучше понять потребности ваших клиентов и адаптировать контент под их интересы. Это помогает создать структуру сайта, которая будет интуитивно понятной и удобной для пользователей.
Наши дизайнеры разрабатывают яркий и запоминающийся визуальный стиль, который выделит ваш проект на фоне конкурентов. Мы используем современные технологии, такие как Bootstrap 3, чтобы обеспечить мобильную адаптивность вашего сайта. Это значит, что ваш ресурс будет отлично выглядеть и функционировать на любых устройствах, будь то смартфоны, планшеты или настольные компьютеры.
Мы уделяем особое внимание юзабилити, создавая удобный функционал, который позволит вашим пользователям легко находить необходимую информацию и выполнять целевые действия. В качестве системы управления контентом мы предлагаем проверенные решения, такие как "Битрикс - малый бизнес", что обеспечит вам простоту в обновлении и управлении сайтом.
Для повышения эффективности взаимодействия с клиентами мы внедряем систему онлайн-консультаций, что позволяет оперативно отвечать на запросы пользователей и увеличивать их лояльность. Мы также обеспечиваем SEO-оптимизацию вашего сайта, что способствует улучшению видимости в поисковых системах и повышению трафика.
Наша цель — достичь высокой конверсии вашего проекта. Мы предоставляем архив с сайтом, что позволяет вам в любой момент вернуться к предыдущим версиям и анализировать изменения. Выбирая SDD Creative Studio, вы получаете не просто сайт, а мощный инструмент для развития вашего бизнеса.

Технические особенности создания сайта ремонта фотоаппаратов
Создание веб-ресурса для компании, занимающейся ремонтом фотоаппаратов, требует внимательного подхода к техническим аспектам. В первую очередь, мы обеспечиваем динамику и анимацию на сайте, что делает его более привлекательным и интерактивным для пользователей. Важным элементом является возможность онлайн-обращения, позволяющая клиентам быстро и удобно связаться с сервисом. Все наши проекты изначально готовятся к SEO-продвижению, что способствует более высокой видимости в поисковых системах и привлечению целевой аудитории.
Для управления контентом мы используем систему "Битрикс - малый бизнес". Это решение позволяет легко редактировать и обновлять информацию на сайте, что особенно важно для компаний, работающих в сфере услуг. Наполнение ресурса включает 209 страниц, что обеспечивает полное представление о предлагаемых услугах и возможностях компании.
В разработке используются современные технологии, включая язык программирования PHP последней стабильной версии. Это гарантирует высокую производительность и безопасность веб-ресурса. Вёрстка сайта осуществляется с применением стандартов Bootstrap3, CSS3 и HTML5, что обеспечивает адаптивность и кроссбраузерность. Мы также следим за соответствием вёрстки стандартам W3C, что подтверждает качество и надежность нашего продукта.
Каждый проект разрабатывается с индивидуальным дизайном, который создается на основе прототипа и анализа конкурентов. Это позволяет выделить сайт среди аналогичных предложений на рынке и привлечь внимание потенциальных клиентов. Первичная SEO-подготовка включает в себя оптимизацию контента и структуры сайта, что способствует его ранжированию в поисковых системах.
Размещение веб-ресурса на надежном хостинге также играет важную роль в его функционировании. Мы используем серверы Apache и Nginx, что обеспечивает стабильную работу сайта даже при высоких нагрузках. База данных MySQL гарантирует быструю обработку запросов и надежное хранение информации.
По завершении всех работ сайт полностью передается заказчику, что позволяет ему самостоятельно управлять ресурсом и развивать его в дальнейшем. Мы стремимся к тому, чтобы каждый проект был не только красивым, но и функциональным, что делает его эффективным инструментом для бизнеса.
Порядок разработки сайта в компании SDD Creative Studio.
В компании SDD Creative Studio мы придерживаемся четкого порядка разработки веб-решений, что позволяет нам создавать качественные и эффективные проекты. В начале работы мы заключаем договор, что обеспечивает прозрачность и ясность на всех этапах сотрудничества.
Следующим шагом является анализ потребностей клиента. Мы внимательно изучаем требования и ожидания, чтобы понять, какие функции и элементы должны быть реализованы на сайте. Это позволяет нам создать продукт, который будет полностью соответствовать запросам целевой аудитории.
Параллельно мы проводим анализ конкурентов. Это помогает нам выявить сильные и слабые стороны аналогичных проектов, а также определить лучшие практики в отрасли. На основе собранной информации мы разрабатываем семантическое ядро, что позволяет нам правильно подобрать ключевые слова и фразы для дальнейшего продвижения.
После этого мы переходим к построению структуры сайта. Мы создаем логичную и удобную навигацию, которая обеспечивает пользователям простой доступ ко всем необходимым разделам. Наша команда опытных верстальщиков и программистов бережно реализует все задумки, создавая функциональный и современный интерфейс.
Дизайн нашего проекта всегда актуален и соответствует последним трендам. Мы уделяем особое внимание визуальному восприятию, чтобы сайт был не только функциональным, но и привлекательным для пользователей.
Перед запуском проекта мы проводим тщательное тестирование. Это позволяет выявить и устранить возможные ошибки, а также убедиться в корректной работе всех функций. После успешного тестирования мы оптимизируем сайт для повышения его производительности и запускаем проект в сеть. Таким образом, мы обеспечиваем высокое качество и надежность нашего продукта.
Подробнее процесс разработки сайта и все его участники с нашей стороны отображён ниже на карте проекта.