Заказать веб-сайт: ваш первый шаг к успешному онлайн-бизнесу!
Создание сайта — это не просто набор страниц, а продуманный процесс, который требует глубокого понимания технологий и потребностей бизнеса. Наша студия использует современные инструменты и методологии, чтобы обеспечить высокое качество и функциональность конечного продукта. Мы применяем адаптивный дизайн, чтобы ваш сайт корректно отображался на любых устройствах, от мобильных телефонов до настольных компьютеров.
Важным аспектом разработки является выбор подходящей платформы. Мы работаем с различными CMS, такими как WordPress, Joomla и другие, что позволяет нам находить оптимальные решения для каждого проекта. Это обеспечивает гибкость и простоту в управлении контентом, а также возможность масштабирования по мере роста вашего бизнеса.
Наши специалисты уделяют особое внимание SEO-оптимизации на этапе разработки. Это позволяет вашему сайту занимать высокие позиции в поисковых системах, что, в свою очередь, увеличивает видимость и привлекает целевую аудиторию. Мы также интегрируем современные аналитические инструменты, которые помогут вам отслеживать поведение пользователей и оптимизировать контент.
Мы понимаем, что каждый бизнес уникален, поэтому предлагаем индивидуальный подход к каждому проекту. На этапе планирования мы проводим глубокий анализ ваших целей и задач, что позволяет создать сайт, который действительно соответствует вашим требованиям и ожиданиям. Наша команда не только разрабатывает, но и поддерживает ваш ресурс, обеспечивая его актуальность и эффективность в долгосрочной перспективе.
В результате, сотрудничая с нами, вы получаете не просто сайт, а мощный инструмент для достижения бизнес-целей, который будет работать на вас и развиваться вместе с вашим бизнесом.

Преимущества онлайн-присутствия
В современном мире наличие качественного веб-сайта — это не просто опция, а необходимость для любого бизнеса. Прежде всего, продуманный и функциональный сайт значительно увеличивает охват вашей аудитории. Он позволяет вам быть доступным для клиентов 24/7, что особенно важно в условиях высокой конкуренции. Люди всё чаще ищут информацию и услуги в интернете, и наличие сайта помогает вам быть на виду у потенциальных клиентов.
Кроме того, веб-сайт служит важным инструментом для формирования доверия к вашему бренду. Профессионально оформленный ресурс с актуальной информацией и отзывами клиентов создает положительное впечатление и внушает доверие. Исследования показывают, что большинство пользователей предпочитают обращаться к компаниям, у которых есть сайт, так как это свидетельствует о серьезном подходе к бизнесу.
Не стоит забывать и о возможности сбора данных о ваших клиентах, что позволяет лучше понимать их потребности и адаптировать свои предложения. Заказать веб сайт — это первый шаг к успешному онлайн-присутствию и развитию вашего бизнеса в цифровом пространстве.

Маркетинговое исследование сайтов конкурентов
В современном цифровом мире успешное продвижение бизнеса начинается с глубокого понимания конкурентной среды. Анализ сайтов конкурентов — это ключевой этап, который позволяет выявить сильные и слабые стороны их онлайн-присутствия. Мы изучаем не только дизайн и функционал, но и стратегии контентного маркетинга, SEO-оптимизацию, пользовательский опыт и методы привлечения трафика.
Зачем это нужно вам? Понимание того, как работают ваши конкуренты, помогает определить уникальные возможности для вашего проекта. Мы используем полученные данные для создания креативных решений, которые обеспечивают высокую конверсию. Наша команда, имеющая более 15 лет опыта в маркетинге, знает, как адаптировать лучшие практики под ваши нужды и целевую аудиторию.
Анализ конкурентов также позволяет избежать распространённых ошибок и сэкономить время на разработку. Мы ориентируемся на практические результаты, учитывая потребности SEO, чтобы ваш сайт не только привлекал внимание, но и эффективно конвертировал посетителей в клиентов. Давайте вместе создадим проект, который будет выделяться на фоне конкурентов и приносить реальные результаты.

Разработка структуры сайта
Эффективная и удобная структура сайта — это ключевой элемент, определяющий его успех. Правильное распределение разделов и логика навигации помогают пользователям быстро находить нужную информацию, что напрямую влияет на юзабилити. Если посетитель легко ориентируется на сайте, вероятность его возвращения и выполнения целевых действий возрастает.
Кроме того, продуманная структура способствует улучшению SEO. Поисковые системы оценивают качество сайта не только по содержимому, но и по его архитектуре. Четкая и логичная иерархия страниц позволяет ботам легче индексировать контент, что повышает видимость в результатах поиска.
Важно учитывать пользовательские сценарии: понимание того, как ваши посетители будут взаимодействовать с сайтом, помогает создать интуитивно понятную навигацию. Это, в свою очередь, увеличивает конверсию, так как пользователи быстрее находят то, что ищут, и принимают решение о покупке или обращении за услугами.

Разработка интерактивного прототипа сайта
Создание интерактивного прототипа сайта — это ключевой этап в процессе разработки, который позволяет визуализировать идеи и концепции еще до начала программирования. На этом этапе мы разрабатываем детализированные макеты, которые помогают не только увидеть, как будет выглядеть конечный продукт, но и протестировать пользовательский путь. Это позволяет выявить возможные узкие места и оптимизировать навигацию, что значительно повышает удобство использования сайта.
С помощью интерактивного прототипа мы можем учитывать потребности SEO с самого начала, встраивая ключевые элементы, которые способствуют лучшему ранжированию в поисковых системах. Креативный подход нашей команды, имеющей 15-летний опыт в digital-маркетинге, позволяет создавать уникальные решения, которые выделяют ваш проект на фоне конкурентов.
Тестирование прототипа на реальных пользователях дает возможность получить ценные отзывы и внести необходимые коррективы до запуска. Это не только экономит время и ресурсы, но и существенно увеличивает вероятность конверсии, так как мы создаем продукт, который действительно отвечает потребностям целевой аудитории.
Разработка яркого дизайна в соответствии с целями заказчика
В нашем веб-агентстве мы понимаем, что дизайн — это не просто эстетика, а мощный инструмент, способный направлять пользователей к необходимым действиям. С более чем 20-летним опытом в интернет-дизайне мы создаем уникальные решения, которые отражают индивидуальность вашего бренда и помогают достигать поставленных целей.
Каждый проект начинается с глубокого анализа потребностей и ожиданий наших клиентов. Мы не просто разрабатываем сайты, мы создаем визуальные истории, которые вовлекают аудиторию. Яркие, запоминающиеся элементы дизайна, продуманные цветовые палитры и шрифты — всё это работает на создание эмоциональной связи с пользователем. Например, использование контрастных кнопок призыва к действию, которые выделяются на фоне, может значительно повысить конверсию, побуждая пользователя к нажатию.
Мы применяем креативные подходы, такие как интерактивные элементы и анимации, которые не только привлекают внимание, но и делают взаимодействие с сайтом более увлекательным. Эти детали помогают пользователям лучше понять, что именно они могут получить от вашего продукта или услуги, и как это улучшит их жизнь. К примеру, визуализация процесса покупки или услуги с помощью инфографики позволяет пользователям быстро усвоить информацию и принять решение.
Наша команда тщательно работает над каждым элементом, чтобы обеспечить не только красивый, но и функциональный дизайн. Мы знаем, как важно, чтобы каждый элемент сайта был направлен на достижение конкретной цели — будь то увеличение продаж, рост подписчиков или повышение узнаваемости бренда. Давайте создадим веб-пространство, которое не просто привлечет внимание, но и побудит пользователей к действию!
Несколько примеров наших проектов
Что вы получите при заказе сайта
При выборе SDD Creative Studio для разработки корпоративного сайта вы получаете комплексный подход, который начинается с глубокого анализа целевой аудитории. Мы изучаем потребности и предпочтения ваших клиентов, что позволяет создать сайт, который действительно будет решать их задачи и удовлетворять запросы.
Структурирование контента – это еще один важный этап нашего процесса. Мы помогаем организовать информацию на сайте так, чтобы пользователи могли легко находить нужные разделы и получать необходимую информацию, что в свою очередь повышает юзабилити и способствует высокой конверсии.
Наши дизайнеры создают яркий и запоминающийся дизайн, который отражает индивидуальность вашего бренда. Мы используем современные технологии, такие как Bootstrap 3, чтобы обеспечить мобильный адаптив, что делает ваш сайт доступным на любых устройствах и платформах.
Система управления сайтом "Битрикс - малый бизнес" обеспечивает удобный функционал для администрирования, позволяя вам легко обновлять контент и управлять сайтом без необходимости глубоких технических знаний. Кроме того, мы интегрируем систему онлайн-консультаций, что позволяет вашим клиентам быстро получать ответы на вопросы.
С учетом всех современных требований, мы также внедряем SEO и маркетинговые стратегии, направленные на привлечение трафика и увеличение видимости вашего сайта в поисковых системах. Это позволяет вам не только создать красивый сайт, но и сделать его эффективным инструментом для бизнеса.
Наконец, мы предоставляем архив с сайтом, что обеспечивает безопасность и возможность восстановления в случае необходимости. Вы получаете не просто сайт, а мощный инструмент для роста и развития вашего бизнеса.

Технические особенности создания сайта
Создание веб-сайта — это сложный процесс, требующий внимания к множеству технических аспектов. Важным элементом является анимация и динамика интерфейса. Современные технологии позволяют внедрять плавные переходы и интерактивные элементы, которые не только улучшают пользовательский опыт, но и делают сайт более привлекательным. Мы уделяем особое внимание деталям, чтобы каждая анимация была не только эстетически приятной, но и функциональной, поддерживая общую концепцию проекта.
Онлайн-обращения и формы обратной связи играют ключевую роль в взаимодействии с пользователями. Мы разрабатываем интуитивно понятные и удобные формы, которые позволяют посетителям легко оставлять свои запросы и комментарии. Это не только повышает уровень вовлеченности, но и способствует более быстрому реагированию на потребности клиентов. Каждая форма на сайте настраивается индивидуально, учитывая специфику бизнеса и целевую аудиторию.
Загрузка данных — еще один важный аспект, который мы тщательно прорабатываем. Оптимизация скорости загрузки страниц критически важна для удержания пользователей на сайте. Мы используем передовые технологии и методы, такие как кэширование и сжатие файлов, чтобы гарантировать быструю и бесперебойную работу ресурса. Это позволяет обеспечить высокую производительность даже при большом объеме информации.
Наконец, решения в области UI/UX — это то, что делает наш продукт уникальным. Мы стремимся создать не просто сайт, а полноценный инструмент, который будет легко использовать и который будет вызывать положительные эмоции у пользователей. Индивидуальный подход к каждому проекту позволяет нам находить оптимальные решения, соответствующие ожиданиям и потребностям наших клиентов.

Порядок разработки сайта в компании SDD Creative Studio
В компании SDD Creative Studio мы понимаем, что создание веб-сайта — это важный шаг для вашего бизнеса. Поэтому мы предлагаем четкий и прозрачный порядок разработки, который гарантирует надежность и системность на каждом этапе. Первым шагом является анализ потребностей клиента. Мы внимательно изучаем ваши цели и задачи, чтобы понять, какой сайт будет наиболее эффективен для вашего бизнеса.
После этого мы заключаем договор, в котором фиксируем все условия сотрудничества, что обеспечивает прозрачность и доверие. Далее мы переходим к проработке семантики — определяем ключевые слова и фразы, которые помогут вашему сайту занять высокие позиции в поисковых системах.
Следующий этап — построение эффективной структуры сайта. Мы создаем логичную и удобную навигацию, чтобы пользователи могли легко находить нужную информацию. Затем нашу команду опытных верстальщиков и программистов подключается к процессу. Они разрабатывают функционал сайта, обеспечивая его быструю загрузку и стабильную работу.
Современный дизайн — это неотъемлемая часть нашего подхода. Мы создаем визуально привлекательные интерфейсы, которые соответствуют вашему бренду и привлекают внимание пользователей. После завершения разработки мы проводим тщательное тестирование, выявляя и устраняя возможные ошибки.
На финальном этапе мы занимаемся оптимизацией сайта, чтобы он работал на максимуме своих возможностей. После всех проверок и доработок мы запускаем проект. Заказать веб сайт в SDD Creative Studio — значит получить продукт, соответствующий самым высоким стандартам качества и надежности.
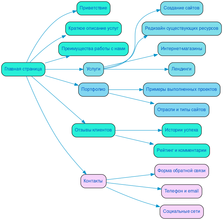
Ниже вы можете ознакомиться с картой проекта - наглядно показываем процесс разработки сайта и всех участников с нашей стороны.