Заказать свадебный сайт: создайте уникальное пространство для вашего важного дня!
Создание сайта для свадьбы — это не просто разработка страницы, а создание уникального онлайн-пространства, которое отражает вашу историю и стиль. В нашей студии мы понимаем, что каждая свадьба — это особенное событие, и подходим к разработке с учетом индивидуальности каждого клиента.
Мы используем современные технологии, чтобы обеспечить высокую скорость загрузки и адаптивность сайта на всех устройствах. Это особенно важно, ведь многие гости будут просматривать информацию с мобильных телефонов. Наша команда разработчиков и дизайнеров работает в тесном сотрудничестве, чтобы создать интуитивно понятный интерфейс, который будет прост в навигации и визуально привлекателен.
Одной из ключевых особенностей нашего подхода является создание контента, который не только информирует, но и вдохновляет. Мы помогаем вам рассказать о вашей любви, о планах на будущее и о том, как вы видите этот важный день. Это может быть раздел с историей вашей встречи, фотогалерея, блоги о подготовке и даже форма для RSVP, чтобы ваши гости могли легко подтвердить свое участие.
Кроме того, мы уделяем внимание SEO-оптимизации, чтобы ваш сайт был легко доступен в поисковых системах. Это поможет вашим гостям найти всю необходимую информацию быстро и без лишних усилий. Наша команда также готова предложить поддержку после запуска сайта, чтобы вы могли сосредоточиться на подготовке к свадьбе, а не на технических вопросах.
С нами вы получите не просто сайт, а целую платформу для общения с близкими и создания незабываемых воспоминаний. Мы ценим каждую деталь и стремимся сделать ваш проект уникальным и запоминающимся.

Преимущества онлайн-присутствия
В современном мире наличие качественного сайта является неотъемлемой частью успешного бизнеса. Для свадебной индустрии это особенно актуально, так как пары ищут вдохновение и информацию в интернете. Продуманный и функциональный сайт позволяет вам не только представить свои услуги, но и привлечь больше клиентов.
Во-первых, сайт значительно увеличивает охват вашей аудитории. С помощью SEO-оптимизации и контент-маркетинга вы можете занять высокие позиции в поисковых системах, что сделает ваш бизнес более заметным для потенциальных клиентов. Чем больше людей узнает о ваших услугах, тем выше вероятность получения новых заказов.
Во-вторых, доступность информации о ваших услугах в любое время суток создает удобство для клиентов. Пары могут ознакомиться с вашим портфолио, ценами и отзывами, не выходя из дома. Это повышает вероятность того, что они выберут именно вас для организации своего важного события.
Наконец, наличие профессионального сайта способствует формированию доверия к вашему бизнесу. Современный и информативный ресурс демонстрирует вашу серьезность и компетентность, что в свою очередь помогает установить более крепкие отношения с клиентами. Не упустите возможность выделиться на фоне конкурентов — закажите свадебный сайт уже сегодня.

Маркетинговое исследование сайтов конкурентов
Создание уникального свадебного сайта начинается с глубокого анализа рынка и изучения сайтов конкурентов. Это важный этап, который позволяет выявить сильные и слабые стороны существующих решений, а также определить актуальные тренды и предпочтения целевой аудитории. Мы исследуем не только дизайн и функционал, но и маркетинговые стратегии, используемые конкурентами, чтобы понять, что работает, а что нет.
Зачем это нужно вам? Понимание конкурентной среды помогает создать сайт, который не просто будет красивым, но и эффективным. Мы стремимся к тому, чтобы ваш проект выделялся на фоне других, обеспечивая креативный подход и высокую конверсию. Опыт нашей команды в области digital-маркетинга, насчитывающий более 15 лет, позволяет нам применять проверенные методы и новейшие технологии для достижения поставленных целей.
Кроме того, мы учитываем потребности SEO, что гарантирует вашему сайту высокие позиции в поисковых системах. Это значит, что ваш свадебный сайт не только привлечет внимание, но и станет мощным инструментом для увеличения числа клиентов. Мы готовы создать проект, который будет работать на вас и приносить результаты.

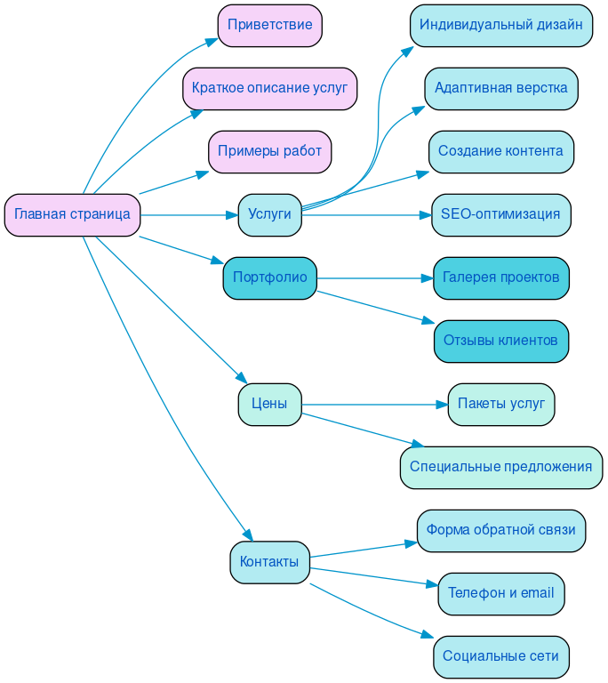
Разработка структуры сайта
При создании сайта для свадьбы продуманная структура является ключевым элементом, который определяет его удобство и эффективность. Логично организованные разделы помогают пользователям быстро находить нужную информацию, будь то детали о мероприятии, фотографии или список гостей. Такой подход не только улучшает юзабилити, но и способствует повышению конверсии — пользователи с большей вероятностью завершат свои действия, если не столкнутся с трудностями навигации.
Оптимальная структура также положительно влияет на SEO. Поисковые системы отдают предпочтение сайтам с четкой и логичной иерархией, что позволяет улучшить видимость в результатах поиска. Каждый раздел должен следовать определенному пользовательскому сценарию, направляя посетителей к целевым действиям, таким как регистрация или покупка услуг. Таким образом, внимание к структуре сайта не только облегчает взаимодействие пользователей, но и усиливает его позиции в поисковых системах.

Разработка интерактивного прототипа сайта
Создание интерактивного прототипа сайта — это важный этап в разработке, который позволяет визуализировать концепцию и структуру вашего проекта. Прототип помогает не только увидеть, как будет выглядеть конечный продукт, но и протестировать пользовательский путь, что значительно повышает удобство навигации и взаимодействия с сайтом.
На этом этапе мы учитываем все потребности вашего целевого аудитории, что позволяет выявить и устранить возможные проблемы еще до начала разработки. Тестирование прототипа дает возможность получить обратную связь от пользователей, что в свою очередь, помогает сделать сайт более интуитивно понятным и привлекательным.
Кроме того, мы принимаем во внимание требования SEO, чтобы ваш сайт не только выглядел красиво, но и был оптимизирован для поисковых систем. Это в свою очередь способствует повышению конверсии и привлечению большего числа посетителей.
С 15-летним опытом работы в digital-маркетинге, мы знаем, как креативно подходить к каждому проекту, создавая уникальные решения, которые отражают индивидуальность наших клиентов. Доверьте нам разработку прототипа, и вы получите не просто сайт, а эффективный инструмент для достижения ваших целей.
Разработка яркого дизайна в соответствии с целями заказчика
Создание уникального веб-ресурса для вашего свадебного события — это не просто задача, а настоящее искусство, которое требует креативного подхода и глубокого понимания целей заказчика. Наша команда с более чем 20-летним опытом в интернет-дизайне знает, как превратить ваши идеи в яркий и запоминающийся сайт, который привлечет внимание и будет работать на вас.
Мы понимаем, что каждая свадьба уникальна, и поэтому каждый проект требует индивидуального подхода. Наша цель — создать дизайн, который не только отражает вашу историю любви, но и вовлекает пользователей, побуждая их совершать целевые действия. Например, мы можем использовать эмоциональные визуальные элементы и интерактивные блоки, которые позволяют вашим гостям легко RSVP или просматривать информацию о мероприятии. Это не только удобно, но и создает атмосферу ожидания и радости.
Мы применяем современные дизайнерские решения, такие как адаптивные макеты, яркие цветовые схемы и уникальные шрифты, чтобы ваш сайт выделялся на фоне других. Каждая деталь имеет значение: от выбора изображения до расположения кнопок. Например, кнопка «Забронировать номер» может быть оформлена в яркий цвет и размещена на видном месте, что увеличивает вероятность клика и, как следствие, конверсии.
С помощью продуманного дизайна мы создаем эмоциональную связь с вашими посетителями, что способствует формированию положительного опыта взаимодействия с сайтом. Мы стремимся не только к красивому внешнему виду, но и к функциональности, которая позволит вашим пользователям легко находить нужную информацию и совершать действия, которые важны для вашего события.
Несколько примеров наших проектов
Что вы получите при заказе сайта
Обращаясь в SDD Creative Studio, вы получаете не просто корпоративный сайт, а мощный инструмент для достижения бизнес-целей. Мы начинаем с глубокого анализа целевой аудитории, что позволяет нам создать сайт, который будет максимально соответствовать ожиданиям ваших клиентов и эффективно решать их задачи.
Структурирование контента — это ключевой этап в разработке. Мы поможем организовать информацию так, чтобы пользователи могли легко находить нужные разделы и получать ответы на свои вопросы. Яркий дизайн, который мы создаем, не только привлекает внимание, но и формирует положительный имидж вашей компании.
Сайты, которые мы разрабатываем, полностью адаптированы для мобильных устройств. Используя Bootstrap 3, мы гарантируем, что ваш сайт будет выглядеть великолепно на любых экранах, что в свою очередь повышает юзабилити и удобство для пользователей.
Мы работаем только с современными и проверенными CMS, включая CMS Битрикс, что обеспечивает надежность и простоту управления контентом. Внедрение системы онлайн-консультаций позволит вам мгновенно взаимодействовать с клиентами, что способствует увеличению конверсии.
Не забываем о важности SEO и маркетинга. Мы оптимизируем ваш сайт с учетом всех современных требований, что поможет вам занять высокие позиции в поисковых системах и привлечь целевой трафик.
В результате, вы получаете не только красивый и функциональный сайт, но и архив с сайтом, который позволит вам отслеживать изменения и улучшения. SDD Creative Studio — это ваш надежный партнер на пути к успеху в digital-пространстве.

Технические особенности создания сайта
Создание уникального веб-ресурса для свадьбы требует учета множества технических аспектов, которые способны сделать сайт не только красивым, но и функциональным. Важным элементом является использование анимаций и динамических эффектов, которые придают сайту живость и привлекательность. Грамотно подобранные анимации могут акцентировать внимание на ключевых элементах, таких как фотографии, тексты и кнопки, создавая тем самым атмосферу праздника и радости.
Не менее важным аспектом является интеграция онлайн-обращений и форм обратной связи. Это позволяет пользователям легко и быстро связаться с организаторами, оставляя свои пожелания и вопросы. Мы разрабатываем интуитивно понятные формы, которые обеспечивают максимальное удобство для пользователей, а также гарантируем безопасность передачи данных. Каждое обращение обрабатывается с высоким уровнем защиты, что создает доверие к ресурсу.
Загрузка данных на сайт также требует тщательной проработки. Мы используем современные технологии, которые обеспечивают быструю загрузку изображений и контента, что особенно важно для визуально насыщенных свадебных сайтов. Оптимизация изображений и использование кэширования позволяют сократить время ожидания, что положительно сказывается на пользовательском опыте.
При разработке интерфейса мы акцентируем внимание на UI/UX решениях, которые делают взаимодействие с сайтом приятным и легким. Удобная навигация, продуманный дизайн и адаптивность под различные устройства — все это обеспечивает высокий уровень реализации проекта. Индивидуальный подход к каждому клиенту позволяет нам создавать уникальные решения, которые отражают стиль и предпочтения молодоженов, делая их сайт поистине неповторимым.

Порядок разработки сайта в компании SDD Creative Studio
В компании SDD Creative Studio мы понимаем, что каждый свадебный сайт должен отражать уникальность вашей истории. Поэтому, прежде чем Заказать свадебный сайт, мы начинаем с глубокого анализа потребностей клиента. На этом этапе мы обсуждаем ваши идеи, пожелания и цели, чтобы создать максимально персонализированный проект.
Следующий шаг — работа по договору. Мы ценим прозрачность и надежность в отношениях с клиентами, поэтому все условия, сроки и стоимость четко прописаны в контракте. Это позволяет избежать недопонимания и гарантирует выполнение всех обязательств с нашей стороны.
Затем мы приступаем к проработке семантики. На этом этапе мы определяем ключевые слова и фразы, которые помогут вашему сайту занять высокие позиции в поисковых системах. Это важный шаг для обеспечения видимости вашего свадебного сайта.
После этого мы строим эффективную структуру сайта. Мы разрабатываем логичную навигацию и распределяем контент так, чтобы пользователи могли легко находить нужную информацию. Опытные верстальщики и программисты SDD Creative Studio работают над тем, чтобы ваш сайт был не только красивым, но и функциональным.
Современный дизайн — это еще один ключевой аспект. Мы создаем визуально привлекательные решения, которые соответствуют последним трендам и отражают вашу индивидуальность. После завершения разработки сайта мы проводим тестирование. Это позволяет выявить и устранить возможные ошибки, чтобы ваш сайт работал без сбоев.
На последнем этапе мы занимаемся оптимизацией и запуском проекта. Мы уверены, что системный подход на каждом из этих этапов обеспечивает надежность и высокое качество конечного продукта. Ваш свадебный сайт будет готов к запуску, и вы сможете поделиться своей историей с миром!
Ниже вы можете ознакомиться с картой проекта - наглядно показываем процесс разработки сайта и всех участников с нашей стороны.