Заказать создание сайта недорого: как получить качественный результат без лишних затрат?
Создание сайта — это не просто набор страниц, а целый процесс, который требует учёта множества факторов. Мы в нашей веб-студии понимаем, что для бизнеса важно получить качественный продукт по разумной цене. Поэтому мы применяем современные технологии и методологии, которые позволяют оптимизировать затраты и время разработки, сохраняя при этом высокий уровень качества.
Наш подход начинается с тщательного анализа потребностей клиента и его целевой аудитории. Мы используем инструменты, которые позволяют быстро собрать информацию и на её основе разработать эффективную стратегию. Это позволяет избежать ненужных затрат на доработки и изменения в процессе, что часто бывает в традиционном подходе к разработке.
В процессе создания сайта мы применяем адаптивный дизайн, что гарантирует корректное отображение на любых устройствах. Это не только улучшает пользовательский опыт, но и положительно сказывается на SEO-позициях. Мы также интегрируем современные системы управления контентом, которые упрощают дальнейшую работу с сайтом. Это позволяет клиентам самостоятельно вносить изменения и обновления, тем самым снижая затраты на обслуживание.
Кроме того, мы активно используем инструменты автоматизации процессов, что позволяет сократить время разработки и снизить стоимость проекта. Наша команда состоит из опытных специалистов, которые знают, как сделать сайт не только красивым, но и функциональным. Мы стремимся к тому, чтобы каждый проект приносил реальную пользу бизнесу клиента, а не просто был красивой витриной.
Таким образом, мы предлагаем оптимальное сочетание качества и доступности, что делает сотрудничество с нашей студией выгодным решением для бизнеса любого масштаба.

Преимущества онлайн-присутствия
В современном бизнесе наличие качественного веб-сайта стало неотъемлемой частью успешной стратегии. Прежде всего, сайт обеспечивает вашему бизнесу глобальный охват. С помощью интернет-ресурса вы можете привлекать клиентов не только из своего региона, но и из других городов и стран, что значительно увеличивает вашу целевую аудиторию.
Кроме того, сайт работает 24/7, что делает ваш бизнес доступным для клиентов в любое время. Потенциальные покупатели могут ознакомиться с вашими услугами, оставить заявки и совершать покупки даже в выходные или праздничные дни. Это создает дополнительные возможности для продаж и помогает вам не упустить клиентов.
Наконец, продуманный и функциональный сайт формирует доверие к вашему бренду. Современный дизайн, удобная навигация и качественный контент показывают, что вы заботитесь о своих клиентах и готовы предложить им лучший сервис. Это способствует укреплению репутации и привлечению новых покупателей. Если вы хотите воспользоваться всеми этими преимуществами, вам стоит заказать создание сайта недорого.

Маркетинговое исследование сайтов конкурентов
Создание сайта — это не просто процесс разработки, а стратегический шаг к успешному бизнесу в интернете. Для достижения максимальных результатов важно учитывать опыт конкурентов. Мы проводим тщательное маркетинговое исследование сайтов ваших соперников, чтобы выявить их сильные и слабые стороны. Это позволяет нам понять, какие элементы дизайна, контента и функционала работают эффективно, а какие нуждаются в улучшении.
Анализ конкурентов включает изучение их позиционирования, целевой аудитории, используемых маркетинговых стратегий и SEO-практик. Зачем это нужно вам? Во-первых, это помогает избежать распространенных ошибок и выбрать правильный путь для вашего проекта. Во-вторых, вы получаете возможность выделиться на фоне других, предложив уникальное торговое предложение и креативные решения, которые привлекут внимание клиентов.
С нашим опытом в маркетинге более 15 лет, мы ориентируемся на результат. Мы создаем сайты, которые не только привлекают внимание, но и конвертируют посетителей в клиентов. Учитывая потребности SEO, мы разрабатываем решения, способствующие успешному продвижению вашего бизнеса в поисковых системах. Ваш успех — это наша цель, и мы готовы помочь вам в этом!

Разработка структуры сайта
Продуманная структура сайта — это не просто набор страниц, а основа для удобства пользователей и эффективности бизнеса. Логичное распределение разделов помогает посетителям быстро находить нужную информацию, что напрямую влияет на юзабилити. Чем проще навигация, тем выше вероятность, что пользователь останется на сайте и совершит целевое действие, будь то покупка или заявка.
Кроме того, структура сайта имеет значительное влияние на SEO. Поисковые системы оценивают, насколько удобно пользователям перемещаться по сайту, и, основываясь на этом, ранжируют его в результатах поиска. Четкая иерархия страниц, правильное использование заголовков и внутренних ссылок улучшает индексацию и повышает видимость в сети.
Создание логики разделов с учетом пользовательских сценариев позволяет не только улучшить взаимодействие, но и увеличить конверсию. Инвестирование в качественную структуру сайта — это шаг к успешному онлайн-присутствию.

Разработка интерактивного прототипа сайта
Создание интерактивного прототипа сайта — это ключевой этап в процессе веб-разработки, который позволяет визуализировать конечный продукт еще до его реализации. Прототип помогает не только увидеть, как будет выглядеть сайт, но и протестировать пользовательский путь, что критически важно для обеспечения удобства навигации и повышения конверсии.
С помощью интерактивного прототипа мы можем выявить слабые места в дизайне и функционале, что позволяет вносить изменения на ранних стадиях проекта. Это не только экономит время и ресурсы, но и обеспечивает более качественный результат. Мы учитываем потребности SEO на этапе разработки прототипа, что способствует лучшему ранжированию сайта в поисковых системах.
С нашим 15-летним опытом в сфере веб-разработки, мы знаем, как креативно подойти к каждому проекту. Мы стремимся создать уникальный и эффективный сайт, который будет соответствовать вашим целям и задачам. Доверьтесь нам, и вы получите не просто сайт, а мощный инструмент для развития вашего бизнеса.
Разработка яркого дизайна в соответствии с целями заказчика
Создание сайта — это не просто набор страниц, а мощный инструмент, который должен работать на вас. Наша команда с более чем 20-летним опытом в интернет-дизайне понимает, что каждый проект уникален и требует индивидуального подхода. Мы разрабатываем яркие и запоминающиеся решения, которые не только привлекают внимание, но и вовлекают пользователей в взаимодействие.
Креативный дизайн — это основа успешного сайта. Мы стремимся создать визуальный стиль, который отражает ваши ценности и цели. Например, если ваша компания ориентирована на молодежную аудиторию, мы используем яркие цвета, динамичные элементы и современные шрифты, чтобы создать атмосферу, близкую вашим клиентам. Важно, чтобы пользователь, попадая на сайт, сразу почувствовал его уникальность и понял, что он на правильном пути.
Эмоциональная подача контента также играет ключевую роль. Мы разрабатываем дизайн, который вызывает чувства и побуждает к действию. Например, использование качественных изображений и видеоматериалов может значительно повысить уровень вовлеченности. А продуманная навигация и четкие призывы к действию помогают пользователю легко находить нужную информацию и совершать целевые действия — будь то покупка, подписка или запрос обратной связи.
Мы уверены, что дизайн должен не только радовать глаз, но и быть функциональным. Каждый элемент на сайте должен вести пользователя к желаемому результату. Мы анализируем поведение пользователей и на основе этих данных оптимизируем дизайн, чтобы повысить конверсию. Ваш сайт станет не просто витриной, а эффективным инструментом для достижения бизнес-целей.
Несколько примеров наших проектов
Что вы получите при заказе сайта
Обращаясь в SDD Creative Studio, вы получаете не просто корпоративный сайт, а мощный инструмент для развития вашего бизнеса. Мы начинаем с глубокого анализа целевой аудитории, чтобы понять потребности ваших клиентов и адаптировать сайт под их ожидания. Это позволит вам эффективно взаимодействовать с целевой группой и повысить уровень доверия к вашему бренду.
Одним из ключевых этапов нашей работы является структурирование контента. Мы поможем вам организовать информацию так, чтобы пользователи могли легко находить нужные данные, что существенно повысит юзабилити сайта. При этом мы создаем яркий дизайн, который будет отражать индивидуальность вашей компании и привлекать внимание потенциальных клиентов.
Все наши сайты мобильные и адаптивные, что означает, что они отлично выглядят и функционируют на любых устройствах. Мы используем Bootstrap 3 для обеспечения быстрой загрузки и стабильной работы сайта на всех экранах. Это особенно важно в условиях современного рынка, где мобильный трафик занимает значительную долю.
Для управления сайтом мы предлагаем современные проверенные CMS, такие как "Битрикс - малый бизнес". Это позволит вам легко обновлять информацию, добавлять новые разделы и управлять контентом без необходимости в технических знаниях. Мы также внедряем систему онлайн-консультаций, чтобы ваши клиенты могли быстро получать ответы на свои вопросы.
Не забываем о SEO и маркетинге: наши сайты разрабатываются с учетом всех современных требований поисковых систем, что способствует высокой конверсии. В результате вы получаете не только красивый, но и эффективный инструмент для привлечения клиентов и увеличения продаж. Кроме того, мы предоставляем архив с сайтом, что гарантирует безопасность ваших данных и возможность восстановления в случае необходимости.

Технические особенности создания сайта
Создание сайта — это не просто процесс, а искусство, требующее внимательного подхода к техническим аспектам и деталям. Одним из ключевых элементов успешного веб-проекта являются анимации и динамика. Правильно подобранные анимации не только делают сайт более привлекательным, но и помогают пользователям лучше воспринимать информацию. Важно, чтобы анимации были не навязчивыми и органично вписывались в общий дизайн, подчеркивая важные элементы и улучшая взаимодействие с пользователем.
Онлайн-обращения и формы обратной связи играют важную роль в взаимодействии с клиентами. Мы разрабатываем интуитивно понятные и удобные формы, которые позволяют пользователям быстро и легко оставлять свои запросы. Используя современные технологии, такие как AJAX, мы обеспечиваем мгновенную отправку данных без перезагрузки страницы, что значительно улучшает пользовательский опыт.
Загрузка данных — еще один важный аспект, который мы учитываем при разработке сайтов. Оптимизация скорости загрузки страниц является критически важной для удержания пользователей и повышения их удовлетворенности. Мы применяем лучшие практики, такие как сжатие изображений, кэширование и минимизация кода, чтобы гарантировать быструю и плавную работу сайта.
UI/UX решения также занимают центральное место в нашем подходе к веб-разработке. Мы уделяем особое внимание каждой детали интерфейса, создавая удобные и интуитивно понятные навигационные элементы. Индивидуальный подход к каждому проекту позволяет нам учитывать уникальные потребности и пожелания клиентов, что в конечном итоге приводит к созданию сайтов, которые не только выглядят привлекательно, но и эффективно решают поставленные задачи.

Порядок разработки сайта в компании SDD Creative Studio
В компании SDD Creative Studio мы понимаем, что создание сайта – это не просто технический процесс, а важный шаг для вашего бизнеса. Поэтому мы разработили четкий и прозрачный порядок работы, который позволяет вам заказать создание сайта недорого, сохраняя при этом высокое качество. Начинаем с анализа потребностей клиента. На этом этапе мы внимательно изучаем ваши цели, целевую аудиторию и конкурентное окружение, чтобы создать сайт, который действительно будет работать на вас.
Следующий шаг – работа по договору. Мы формируем детализированное соглашение, в котором прописаны все этапы разработки, сроки и стоимость. Это обеспечивает прозрачность и доверие в наших отношениях. Далее мы переходим к проработке семантики. Мы подбираем ключевые слова и фразы, которые помогут вашему сайту занять высокие позиции в поисковых системах.
Затем мы строим эффективную структуру сайта. Это позволяет пользователям быстро находить нужную информацию, а также улучшает SEO-позиции. В команде SDD Creative Studio работают опытные верстальщики и программисты, которые создают надежный и функциональный сайт. Мы уделяем особое внимание современному дизайну, чтобы ваш сайт выглядел привлекательно и соответствовал актуальным трендам.
После завершения разработки мы проводим тестирование. Это позволяет выявить и исправить возможные ошибки, а также убедиться в том, что сайт работает без сбоев. На этапе оптимизации мы настраиваем все необходимые параметры для достижения максимальной скорости загрузки и удобства использования. Наконец, мы запускаем проект, обеспечивая надежный переход на новый сайт. Весь процесс разработки в SDD Creative Studio построен на системности и прозрачности, что делает сотрудничество с нами комфортным и эффективным.
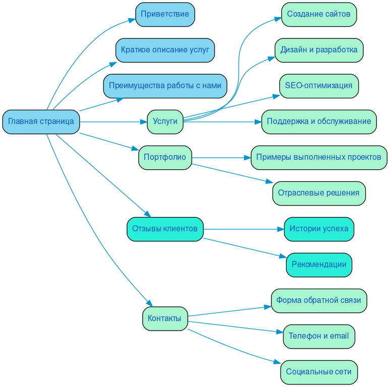
Ниже вы можете ознакомиться с картой проекта - наглядно показываем процесс разработки сайта и всех участников с нашей стороны.