Заказать собственный сайт: откройте двери в мир онлайн-возможностей!
Создание сайта — это не просто процесс, а комплексный подход, который включает в себя множество технологий и этапов. В нашей студии мы понимаем, что каждый проект уникален и требует индивидуального подхода. Наша команда использует современные инструменты и методологии, чтобы обеспечить качественный результат, соответствующий вашим бизнес-целям.
На первом этапе мы проводим глубокий анализ вашей ниши и целевой аудитории. Это позволяет нам разработать структуру сайта, которая будет удобной и интуитивно понятной для пользователей. Мы уделяем особое внимание UX/UI-дизайну, чтобы ваш сайт не только привлекал внимание, но и способствовал конверсии. Эстетика и функциональность идут рука об руку в каждом нашем проекте.
Технологическая база, на которой мы строим сайты, включает в себя как проверенные временем решения, так и новейшие разработки. Мы работаем с популярными CMS, такими как WordPress, а также разрабатываем кастомные решения на языках программирования, таких как PHP, JavaScript и Python. Это дает нам возможность создавать высокопроизводительные и масштабируемые сайты, которые легко адаптируются под любые изменения в будущем.
Кроме того, мы не забываем о важности SEO-оптимизации с самого начала разработки. Это позволяет вашему сайту занять достойные позиции в поисковых системах и привлекать органический трафик. Наша команда также предлагает услуги по дальнейшему сопровождению и продвижению, чтобы ваш проект оставался актуальным и конкурентоспособным.
Выбирая нашу студию, вы получаете не просто сайт, а мощный инструмент для развития вашего бизнеса, который будет работать на вас и приносить результаты.

Преимущества онлайн-присутствия
В современном мире наличие сайта стало неотъемлемой частью успешного бизнеса. Во-первых, сайт обеспечивает доступность вашей компании 24/7. Потенциальные клиенты могут узнать о ваших услугах и товарах в любое время, что значительно увеличивает охват аудитории. Это особенно важно в условиях конкурентного рынка, где каждая минута на счету.
Во-вторых, продуманный и функциональный сайт способствует формированию доверия к вашему бренду. Качественный веб-ресурс с актуальной информацией и удобным интерфейсом создает положительное впечатление у пользователей. Исследования показывают, что пользователи чаще выбирают компании с профессионально оформленными сайтами, что напрямую влияет на уровень продаж и лояльность клиентов.
Кроме того, наличие сайта позволяет вам эффективно использовать инструменты цифрового маркетинга, такие как SEO и контекстная реклама, что способствует росту видимости вашего бизнеса в поисковых системах. Все это делает создание сайта важным шагом для достижения успеха. Если вы хотите воспользоваться всеми преимуществами онлайн-присутствия, не упустите возможность заказать собственный сайт.

Маркетинговое исследование сайтов конкурентов
Создание уникального веб-ресурса начинается с глубокого понимания рынка и конкурентов. Анализ сайтов ваших соперников позволяет выявить их сильные и слабые стороны, а также понять, какие стратегии работают лучше всего в вашей нише. Мы изучаем дизайн, функционал, контент и маркетинговые подходы, чтобы определить, что привлекает пользователей и способствует конверсии.
Понимание конкурентной среды — это ключ к успешному проекту. Мы не просто собираем данные, но и превращаем их в практические рекомендации, которые помогут вам выделиться на фоне других. Наша команда, обладая опытом в маркетинге более 15 лет, знает, как создать креативный и эффективный сайт, который будет соответствовать требованиям SEO и привлекать целевую аудиторию.
Анализ конкурентов позволяет не только избежать распространённых ошибок, но и адаптировать лучшие практики под ваши нужды. Мы поможем вам разработать стратегию, которая обеспечит высокую конверсию и долгосрочный успех, опираясь на реальные данные и тренды в вашей отрасли. Давайте вместе создадим проект, который будет работать на вас!

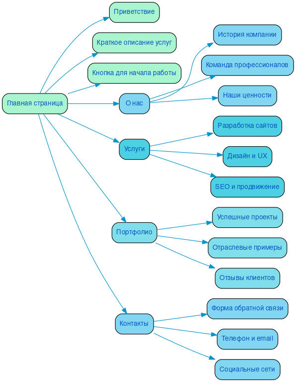
Разработка структуры сайта
Эффективная и удобная структура сайта — это основа успешного веб-проекта. Правильное построение разделов и логическая навигация помогают пользователям быстро находить нужную информацию, что напрямую влияет на юзабилити. Чем проще и интуитивнее интерфейс, тем выше вероятность, что посетитель останется на сайте и выполнит целевое действие.
Кроме того, структура сайта имеет значительное влияние на SEO. Поисковые системы предпочитают сайты с четкой иерархией, где контент организован логично. Это облегчает индексацию и повышает шансы на высокие позиции в результатах поиска.
Важно учитывать пользовательские сценарии при проектировании структуры. Например, если ваша аудитория ищет конкретную услугу, все шаги от главной страницы до страницы с предложением должны быть максимально простыми и понятными. Такой подход повышает конверсию и способствует достижению бизнес-целей.

Разработка интерактивного прототипа сайта
Создание интерактивного прототипа сайта — это важный этап в процессе разработки, который позволяет визуализировать структуру и функционал вашего будущего ресурса. Прототип служит своего рода «каркасом», на котором строится весь проект. Он помогает не только увидеть, как будет выглядеть сайт, но и протестировать пользовательский путь, выявить возможные проблемы и улучшить навигацию.
На этапе прототипирования мы учитываем потребности SEO, чтобы обеспечить высокие позиции в поисковых системах с самого начала. Это позволяет избежать дорогостоящих доработок на более поздних этапах. Наши специалисты с 15-летним опытом в digital-маркетинге знают, как сделать так, чтобы ваш сайт не только привлекал внимание, но и конвертировал посетителей в клиентов.
Креативный подход к разработке прототипа позволяет нам учитывать все нюансы вашего бизнеса, а также потребности целевой аудитории. Мы создаем интерактивные прототипы, которые можно тестировать и дорабатывать, что значительно повышает шансы на успешный запуск проекта. Такой подход гарантирует, что финальный результат будет соответствовать вашим ожиданиям и требованиям рынка.
Разработка яркого дизайна в соответствии с целями заказчика
Создание уникального веб-пространства — это не просто работа с кодом и графикой. Это искусство, которое требует глубокого понимания целей вашего бизнеса и потребностей вашей аудитории. За более чем 20 лет в индустрии интернет-дизайна мы научились, как сделать так, чтобы каждый элемент вашего сайта работал на достижение конкретных задач.
Яркий и запоминающийся дизайн способен не только привлечь внимание, но и удержать его. Мы разрабатываем визуальные концепции, которые отражают индивидуальность вашего бренда и вызывают эмоциональный отклик у пользователей. Например, использование ярких цветов и динамичной типографики может создать атмосферу энергии и инноваций, в то время как минималистичный подход с акцентом на текст и изображения поможет сосредоточить внимание на ключевых предложениях.
Каждый элемент дизайна, от кнопок до шрифтов, тщательно продуман для того, чтобы направить пользователя к нужному действию — будь то покупка, подписка на рассылку или обращение в компанию. Мы применяем принципы поведенческой экономики, чтобы создать интуитивно понятную навигацию и логичную структуру контента, что значительно повышает конверсию. Например, использование контрастных цветов для кнопок призыва к действию делает их более заметными и побуждает к клику.
Креативный подход к дизайну позволяет нам не только выделить ваш сайт среди конкурентов, но и создать уникальный пользовательский опыт, который запоминается. Мы верим, что каждый проект — это возможность рассказать вашу историю и вовлечь пользователей в диалог с вашим брендом. Давайте вместе создадим веб-сайт, который будет не просто красивым, но и эффективным инструментом для достижения ваших бизнес-целей.
Несколько примеров наших проектов
Что вы получите при заказе сайта
Обратившись в SDD Creative Studio, вы получите не просто корпоративный сайт, а мощный инструмент для развития вашего бизнеса. Мы начинаем с глубокого анализа целевой аудитории, чтобы понять потребности ваших клиентов и предложить им именно то, что они ищут. Это позволяет нам создать сайт, который будет не только привлекать внимание, но и удерживать пользователей.
Мы уделяем особое внимание структурированию контента. Правильная организация информации помогает вашим посетителям быстро находить нужные данные, что в свою очередь повышает юзабилити сайта. Удобный функционал, разработанный с учетом всех современных требований, гарантирует, что ваши клиенты легко смогут взаимодействовать с ресурсом.
Яркий дизайн, разработанный с использованием Bootstrap 3, делает ваш сайт визуально привлекательным и современным. Мы создаем уникальные решения, которые выделяют вас на фоне конкурентов и подчеркивают индивидуальность вашего бренда. Мобильная адаптивность — еще один важный аспект, который мы учитываем. Ваш сайт будет безупречно выглядеть на любых устройствах, что увеличивает охват аудитории.
Мы работаем с современными проверенными CMS, включая CMS Битрикс, что обеспечивает надежность и простоту управления контентом. Внедрение системы онлайн-консультаций позволит вашим клиентам получать ответы на вопросы в реальном времени, что значительно повышает уровень сервиса.
Не забываем и о продвижении: наши специалисты по SEO и маркетингу помогут вам добиться высокой конверсии, обеспечивая приток новых клиентов. Мы также предоставим архив с сайтом, что позволит вам в любой момент вернуться к предыдущим версиям и изменениям.
С SDD Creative Studio ваш корпоративный сайт станет не только визитной карточкой, но и эффективным инструментом для достижения бизнес-целей.

Технические особенности создания сайта
Создание сайта — это сложный и многогранный процесс, в котором технические особенности играют ключевую роль. Важным аспектом является внедрение анимаций и динамических элементов, которые делают взаимодействие пользователя с сайтом более увлекательным и интуитивно понятным. Правильно подобранные анимации могут не только привлечь внимание, но и улучшить восприятие информации, создавая эффектный визуальный ряд, который подчеркивает уникальность вашего проекта.
Одним из критически важных элементов современного веб-дизайна являются формы обратной связи и онлайн обращения. Мы разрабатываем эти инструменты с акцентом на простоту и удобство использования, что позволяет пользователям без труда оставлять свои запросы и комментарии. Важно, чтобы такие формы были интегрированы с системой управления контентом, что обеспечит быструю и эффективную обработку данных, а также возможность автоматической отправки уведомлений.
Загрузка данных также требует особого внимания. Мы используем современные технологии, такие как AJAX и RESTful API, чтобы обеспечить мгновенную загрузку контента без необходимости перезагрузки страницы. Это значительно улучшает пользовательский опыт и делает сайт более отзывчивым. Наша команда уделяет внимание каждому аспекту, от оптимизации изображений до настройки серверной части, чтобы обеспечить высокую производительность и скорость загрузки.
Не менее важными являются решения в области UI/UX. Индивидуальный подход к каждому проекту позволяет нам создавать интерфейсы, которые не только красивы, но и удобны в использовании. Мы проводим анализ целевой аудитории и тестирование прототипов, чтобы гарантировать, что конечный продукт будет максимально соответствовать ожиданиям пользователей. В результате, ваш сайт станет не просто инструментом, а эффективным средством для достижения бизнес-целей.

Порядок разработки сайта в компании SDD Creative Studio
В компании SDD Creative Studio мы понимаем, что создание качественного сайта — это не просто задача, а процесс, требующий тщательного подхода и внимания к деталям. Порядок разработки начинается с анализа потребностей клиента. На этом этапе мы внимательно изучаем ваш бизнес, целевую аудиторию и конкурентную среду, чтобы понять, какие функции и решения будут наиболее эффективными для достижения ваших целей.
Следующим шагом является работа по договору. Мы гарантируем прозрачность на всех этапах сотрудничества, и каждая деталь фиксируется в официальном документе. Это позволяет избежать недоразумений и обеспечивает надежность в процессе разработки.
После этого мы приступаем к проработке семантики, где определяем ключевые слова и фразы, которые помогут вашему сайту занять высокие позиции в поисковых системах. На основе полученной информации строится эффективная структура сайта, которая обеспечивает удобство навигации и максимальную конверсию.
В нашей команде работают опытные верстальщики и программисты, которые создают сайт с учетом всех современных стандартов и технологий. Мы уделяем особое внимание современному дизайну, который не только привлекает внимание, но и соответствует вашему бренду.
На этапе тестирования мы тщательно проверяем функционал, производительность и адаптивность сайта на различных устройствах. После этого проводим оптимизацию, чтобы обеспечить быстрое время загрузки и высокую эффективность. Наконец, мы запускаем проект, готовый к привлечению клиентов и развитию вашего бизнеса. Заказать собственный сайт в компании SDD Creative Studio — значит получить надежный инструмент для достижения ваших целей.
Ниже вы можете ознакомиться с картой проекта - наглядно показываем процесс разработки сайта и всех участников с нашей стороны.