Заказать семейный сайт: создайте уникальное пространство для вашей семьи и близких!
Создание семейного сайта — это не просто разработка веб-страницы, а возможность собрать все важные моменты вашей жизни в одном месте. Мы понимаем, что такой ресурс должен быть не только красивым, но и функциональным, чтобы отражать уникальность вашей семьи и служить удобным инструментом для общения и обмена воспоминаниями.
Наш подход к разработке семейных сайтов основан на современных технологиях и индивидуальном подходе. Мы используем адаптивный дизайн, который обеспечивает комфортный доступ с любых устройств: от компьютеров до смартфонов. Это позволяет вашей семье всегда оставаться на связи, делиться фотографиями, видео и новостями в любое время и в любом месте.
Кроме того, мы предлагаем интеграцию с социальными сетями и возможность создания закрытых разделов, где только ваши близкие смогут обмениваться информацией. Это обеспечивает высокий уровень конфиденциальности и защищает ваши личные данные от посторонних глаз.
Ценность нашего подхода заключается в том, что мы не просто создаем сайт, а создаем пространство для общения и взаимодействия. Мы внимательно слушаем ваши пожелания и идеи, чтобы реализовать их в уникальном дизайне и функционале. Наша команда профессионалов с опытом работы более 15 лет гарантирует качественный результат и поддержку на всех этапах — от концепции до запуска и дальнейшего сопровождения.
Мы уверены, что семейный сайт станет вашим надежным помощником в сохранении воспоминаний и укреплении связей. Давайте вместе создадим уникальное пространство для вашей семьи, которое будет радовать вас и ваши близкие долгие годы.

Преимущества онлайн-присутствия
В современном мире наличие сайта — это не просто данность, а необходимость для любого бизнеса. Продуманный и функциональный сайт позволяет значительно увеличить охват аудитории. С помощью SEO-оптимизации и контент-маркетинга вы можете привлечь новых клиентов, которые ищут ваши услуги или товары в интернете. Это открывает новые горизонты для роста и развития вашего бизнеса.
Кроме того, доступность информации о вашем бизнесе 24/7 создает удобство для потенциальных клиентов. Люди могут ознакомиться с вашими предложениями в любое время, что повышает вероятность их обращения. Чем проще и удобнее будет взаимодействие с вашим сайтом, тем больше клиентов вы сможете привлечь.
Не менее важным аспектом является доверие. Хорошо оформленный и информативный сайт создает положительное впечатление о вашей компании, что способствует формированию доверительных отношений с клиентами. Люди склонны доверять бизнесам, которые имеют профессиональный онлайн-облик. Если вы хотите укрепить свои позиции на рынке и привлечь больше клиентов, вам стоит серьезно задуматься о том, чтобы заказать семейный сайт.

Маркетинговое исследование сайтов конкурентов
Создание семейного сайта — это важный шаг, который требует тщательной подготовки и анализа. Одним из ключевых этапов является исследование сайтов конкурентов. Этот процесс включает в себя изучение их контента, структуры, дизайна и маркетинговых стратегий. Мы анализируем, какие элементы работают эффективно, а какие нет, чтобы понять, как можно выделиться на фоне других.
Зачем это нужно вам? Понимание конкурентной среды позволяет нам разрабатывать уникальные решения, которые будут максимально соответствовать вашим целям и ожиданиям. Мы выявляем сильные и слабые стороны конкурентов, что помогает вам избежать распространённых ошибок и использовать успешные практики в вашем проекте.
Наш практический подход и ориентированность на результат обеспечивают создание креативного и высококонверсионного сайта. С опытом в маркетинге более 15 лет, мы знаем, как учесть потребности SEO, чтобы ваш ресурс не только привлекал внимание, но и приносил реальные результаты. Исследование конкурентов — это не просто анализ, это основа для успешного старта вашего интернет-проекта, который будет отвечать современным требованиям и ожиданиям вашей целевой аудитории.

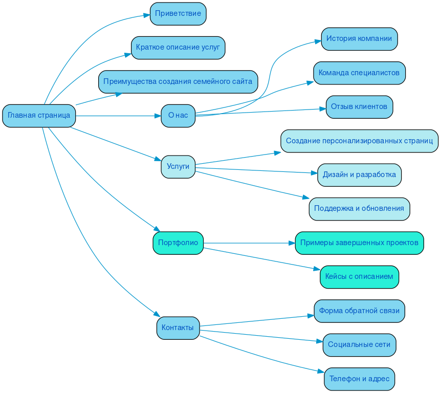
Разработка структуры сайта
Создание сайта для вашей семьи требует внимательного подхода к его структуре. Продуманная архитектура позволяет пользователям легко находить нужную информацию, что напрямую влияет на их опыт взаимодействия с ресурсом. Если разделы логично организованы, посетители будут меньше уставать от поиска, а значит, увеличится вероятность их возвращения.
Качество юзабилити сайта зависит от того, насколько интуитивно понятна навигация. Четкое разделение на категории, наличие удобного меню и внутренней перелинковки помогают пользователям быстро переходить между страницами. Это не только улучшает пользовательский опыт, но и способствует повышению конверсии, так как посетители легче находят то, что им нужно.
Кроме того, структура сайта играет важную роль в SEO. Правильное использование заголовков, мета-тегов и внутренних ссылок помогает поисковым системам лучше индексировать ваш ресурс, что может значительно повысить его видимость в результатах поиска.

Разработка интерактивного прототипа сайта
Создание интерактивного прототипа сайта — это первый и важный шаг на пути к успешному проекту. Этот этап позволяет визуализировать структуру и функционал будущего ресурса, что особенно актуально для семейного сайта, где важно учитывать уникальные потребности каждого пользователя.
Прототип помогает наглядно представить, как будет выглядеть сайт и как пользователи будут взаимодействовать с его элементами. Мы тестируем пользовательский путь, выявляя возможные узкие места и оптимизируя навигацию. Это не только улучшает пользовательский опыт, но и значительно повышает конверсию, что критично для достижения целей вашего проекта.
Учет потребностей SEO на этапе разработки прототипа позволяет заранее заложить основы для успешного продвижения сайта в поисковых системах. Мы интегрируем креативные решения, которые сделают ваш ресурс уникальным и привлекательным для целевой аудитории.
С 15-летним опытом работы в digital-маркетинге и веб-разработке, мы знаем, как превратить идеи в успешные проекты. Доверьтесь профессионалам, и ваш сайт станет не просто визитной карточкой, а эффективным инструментом для общения и взаимодействия с вашей аудиторией.
Разработка яркого дизайна в соответствии с целями заказчика
Создание уникального семейного сайта — это не просто задача, а настоящая возможность выразить индивидуальность вашей семьи и создать пространство, где каждый сможет найти свое место. Наша команда с более чем 20-летним опытом в интернет-дизайне знает, как сделать так, чтобы ваш сайт стал не просто страницей в интернете, а живым, дышащим проектом, который будет вызывать эмоции и вовлекать пользователей.
Мы понимаем, что каждый проект уникален, и поэтому наш подход к дизайну — это всегда креативное решение, основанное на ваших целях и желаниях. Мы работаем над тем, чтобы визуальная часть сайта не только привлекала внимание, но и направляла пользователей к нужным действиям. Например, яркие кнопки с призывами к действию, интуитивно понятная навигация и продуманные визуальные акценты помогают пользователям легко находить информацию и совершать нужные действия, будь то запись на мероприятие, просмотр семейных фотографий или общение с близкими.
Мы используем эмоциональные элементы в дизайне, такие как фотографии, цвета и шрифты, чтобы создать атмосферу, которая будет отражать вашу семейную историю. Например, теплые тона и уютные изображения могут вызвать чувство домашнего уюта, а яркие и динамичные элементы — передать энергетику вашей семьи. Мы также уделяем внимание адаптивности дизайна, чтобы ваш сайт выглядел отлично на любых устройствах, что увеличивает вовлеченность пользователей.
В результате, наш подход к разработке дизайна помогает не только создать визуально привлекательный сайт, но и повысить его конверсию. Мы уверены, что каждый элемент вашего сайта должен работать на достижение ваших целей, и мы готовы это реализовать.
Несколько примеров наших проектов
Что вы получите при заказе сайта
Обращаясь в SDD Creative Studio, вы получаете не просто корпоративный сайт, а мощный инструмент для достижения бизнес-целей. Мы начинаем с глубокого анализа целевой аудитории, что позволяет нам понять потребности и ожидания ваших клиентов. Это знание помогает нам создавать контент, который действительно работает.
Структурирование контента — ключевой этап в разработке сайта. Мы организуем информацию так, чтобы пользователи могли легко находить нужные данные, что повышает уровень юзабилити. Удобный функционал и продуманный интерфейс обеспечивают положительный опыт взаимодействия с вашим сайтом, что способствует высокой конверсии.
Яркий дизайн — это не только эстетика, но и способ привлечения внимания. Мы создаем визуально привлекательные решения, которые отражают индивидуальность вашего бренда. Используя Bootstrap 3, мы обеспечиваем мобильный адаптив, что позволяет вашему сайту выглядеть отлично на любых устройствах, будь то смартфон, планшет или компьютер.
Наша команда работает с современными проверенными CMS, включая CMS Битрикс, что гарантирует надежность и функциональность вашего сайта. Мы также внедряем систему онлайн-консультаций, что позволяет вам оставаться на связи с клиентами в любое время.
Не забываем о важности SEO и маркетинга. Мы оптимизируем ваш сайт для поисковых систем, что помогает привлекать больше целевого трафика и повышает видимость вашего бизнеса в интернете. В результате вы получаете не только красивый сайт, но и эффективный инструмент для привлечения клиентов.
Кроме того, мы предоставляем архив с сайтом, что позволяет вам легко управлять и обновлять контент, сохраняя все важные данные. SDD Creative Studio — это ваш надежный партнер в мире цифровых технологий.

Технические особенности создания сайта
Создание семейного веб-ресурса требует внимательного подхода к техническим аспектам, чтобы обеспечить удобство и функциональность для пользователей. Одним из ключевых элементов является анимация и динамика интерфейса. Правильно подобранные анимационные эффекты не только делают сайт более привлекательным, но и помогают пользователям интуитивно ориентироваться в его структуре. Мы уделяем особое внимание плавности переходов и отзывчивости элементов, чтобы каждый визит на сайт оставлял только положительные эмоции.
Не менее важным аспектом является интеграция онлайн-обращений и форм обратной связи. Мы разрабатываем интуитивно понятные и простые в использовании формы, которые позволяют пользователям легко оставлять свои комментарии, вопросы или предложения. Это создает возможность для активного взаимодействия и укрепляет связь между пользователями и владельцами ресурса. Каждая форма настраивается индивидуально, учитывая специфические потребности и предпочтения клиентов.
Загрузка данных — еще один важный элемент, который мы реализуем с максимальной эффективностью. Мы используем современные технологии для оптимизации загрузки контента, что позволяет пользователям быстро получать необходимую информацию без задержек. Это особенно важно для семейного сайта, где пользователи могут ожидать мгновенного доступа к важным данным, таким как фотографии, события и новости.
Наконец, мы акцентируем внимание на UI/UX решениях, чтобы сайт был не только красивым, но и удобным. Мы разрабатываем интерфейсы, ориентированные на пользователя, с учетом его потребностей и поведения. Индивидуальный подход к каждому проекту позволяет создать уникальный продукт, который будет соответствовать высоким стандартам качества и функциональности. Мы стремимся к тому, чтобы каждый элемент сайта работал на улучшение пользовательского опыта и удовлетворение потребностей семьи.

Порядок разработки сайта в компании SDD Creative Studio
В компании SDD Creative Studio мы понимаем, что создание семейного сайта — это важный и ответственный процесс. Мы подходим к каждому проекту с вниманием и заботой, начиная с анализа потребностей клиента. На этом этапе мы внимательно изучаем ваши пожелания, цели и ожидания, чтобы создать сайт, который будет полностью соответствовать вашим требованиям.
После этого мы заключаем договор, который обеспечивает прозрачность и безопасность нашего сотрудничества. Мы гарантируем, что все этапы разработки будут согласованы и понятны, что позволяет избежать недоразумений и обеспечивает надежность на каждом шаге.
Следующим этапом является проработка семантики, где мы определяем ключевые слова и фразы, которые помогут вашему сайту занять высокие позиции в поисковых системах. Это важный шаг для привлечения целевой аудитории и повышения видимости вашего сайта.
Затем мы переходим к построению эффективной структуры сайта. Мы разрабатываем логичную навигацию и размещаем контент так, чтобы пользователям было удобно находить нужную информацию. Опытные верстальщики и программисты нашей команды работают над тем, чтобы сайт был не только красивым, но и функциональным, обеспечивая высокую скорость загрузки и адаптивность на различных устройствах.
Современный дизайн — это не только эстетика, но и удобство использования. Мы создаем визуально привлекательные решения, которые соответствуют последним трендам и ожиданиям пользователей. После завершения разработки мы проводим тестирование, чтобы убедиться в работоспособности всех функций и устранить возможные ошибки.
На финальном этапе мы осуществляем оптимизацию и запуск проекта, обеспечивая его готовность к работе. Мы уверены в качестве нашей работы и готовы поддерживать вас даже после запуска сайта. Заказать семейный сайт в компании SDD Creative Studio — значит выбрать надежного партнера для вашего онлайн-присутствия.
Ниже вы можете ознакомиться с картой проекта - наглядно показываем процесс разработки сайта и всех участников с нашей стороны.