Заказать сайт в Севастополе: как создать эффективный онлайн-бизнес и привлечь новых клиентов
Создание сайта — это не просто технический процесс, а стратегический шаг для вашего бизнеса. В условиях быстро меняющегося рынка Севастополя важно учитывать местные особенности и предпочтения целевой аудитории. Наша студия применяет современные технологии, чтобы обеспечить высокую производительность и адаптивность сайтов, что позволяет вашему ресурсу эффективно работать на всех устройствах.
Мы используем лучшие практики веб-разработки, включая адаптивный дизайн и оптимизацию под поисковые системы. Это гарантирует, что ваш сайт будет не только красивым, но и функциональным, что особенно важно для привлечения и удержания клиентов. Наша команда уделяет внимание каждому этапу: от анализа потребностей вашего бизнеса до тестирования готового продукта.
С учетом специфики региона, мы интегрируем локальные элементы, что позволяет создавать сайты, которые находят отклик у севастопольской аудитории. Мы понимаем, что успешный сайт должен не только представлять ваш бизнес, но и вызывать доверие у пользователей. Поэтому мы акцентируем внимание на юзабилити и дизайне, который соответствует ожиданиям ваших клиентов.
Кроме того, мы предлагаем индивидуальный подход к каждому проекту. Наша цель — создать уникальный продукт, который будет отличаться от конкурентов и отвечать вашим бизнес-целям. Мы не просто разрабатываем сайты, мы создаем инструменты для вашего успеха в интернете. С нами вы получите качественный и эффективный ресурс, который станет важным шагом на пути к развитию вашего бизнеса в Севастополе.

Преимущества онлайн-присутствия
В современном мире наличие качественного веб-сайта является неотъемлемой частью успешного бизнеса. В первую очередь, сайт позволяет значительно расширить охват вашей аудитории. Благодаря интернету, вы можете привлечь клиентов не только из Севастополя, но и из других регионов, что открывает новые горизонты для роста и развития.
Кроме того, сайт обеспечивает круглосуточную доступность информации о вашем бизнесе. Потенциальные клиенты могут ознакомиться с вашими услугами и товарами в любое время, что увеличивает вероятность совершения покупки. Это особенно важно в условиях высокой конкуренции, где каждая деталь может стать решающей для выбора клиента.
Наконец, наличие профессионально разработанного сайта способствует формированию доверия к вашему бренду. Современный и функциональный сайт создает положительное впечатление о вашей компании, что повышает уровень доверия со стороны клиентов. Они видят вас как надежного партнера, готового предоставить качественные товары и услуги.
Если вы хотите воспользоваться всеми преимуществами онлайн-присутствия, не упустите возможность заказать сайт в Севастополе.

Маркетинговое исследование сайтов конкурентов
В современном цифровом мире создание сайта — это только первый шаг к успешному онлайн-присутствию. Ключевым элементом в этом процессе является анализ сайтов конкурентов, который позволяет глубже понять рынок и выявить лучшие практики. Мы изучаем не только внешний вид и функционал сайтов, но и их контент, пользовательский опыт, стратегии продвижения и конверсии. Это дает возможность определить сильные и слабые стороны конкурентов, а также выявить незанятые ниши и возможности для вашего проекта.
Зачем это нужно вам? Маркетинговое исследование помогает сформировать уникальное предложение, которое выделит ваш сайт на фоне других. Опираясь на данные анализа, мы создаем креативные решения, которые способствуют высокой конверсии и удовлетворяют потребности целевой аудитории. С учетом нашего 15-летнего опыта в маркетинге и глубокого понимания SEO, мы разрабатываем стратегии, которые не только привлекают посетителей, но и превращают их в клиентов.
Таким образом, анализ конкурентов — это не просто этап подготовки, а основа для создания успешного и эффективного веб-проекта, который будет работать на вас и приносить результаты.

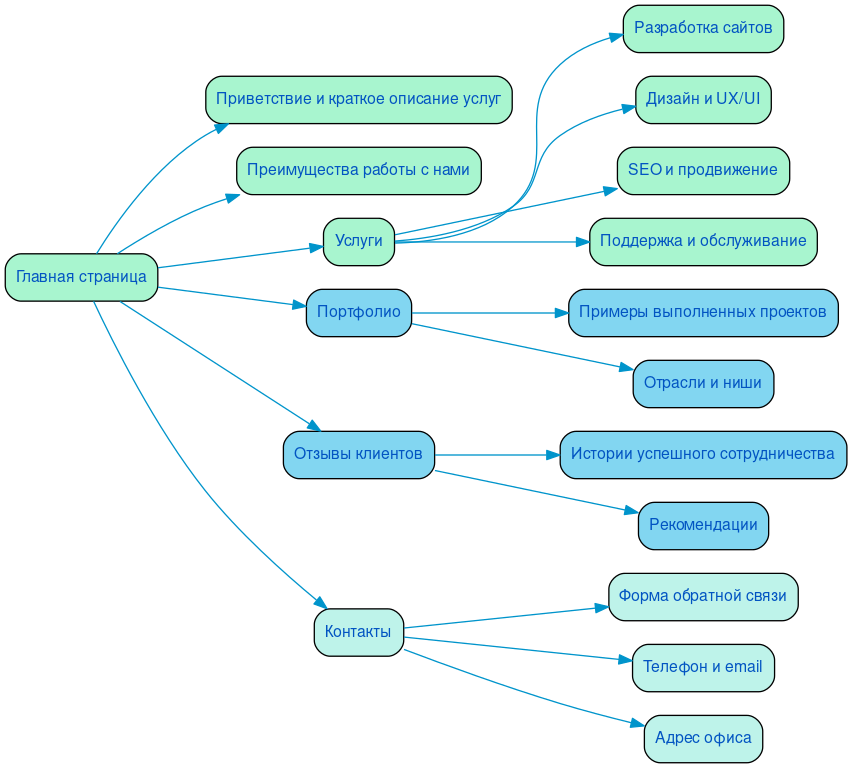
Разработка структуры сайта
Error1:Recv failure: Connection reset by peer

Разработка интерактивного прототипа сайта
Создание интерактивного прототипа сайта — это ключевой этап в разработке, который определяет успех вашего проекта. На этом этапе мы визуализируем структуру и функциональность будущего ресурса, что позволяет вам увидеть, как будет выглядеть конечный продукт, прежде чем мы начнем его программирование.
Прототипирование помогает выявить и протестировать пользовательский путь, что критически важно для создания удобного интерфейса. Мы проводим тестирование с реальными пользователями, что позволяет нам понять, как они взаимодействуют с элементами сайта, и вносить необходимые коррективы на ранних этапах. Это значительно повышает шансы на успешную конверсию, так как мы можем адаптировать дизайн под реальные потребности вашей аудитории.
Кроме того, при разработке прототипа мы учитываем требования SEO, что обеспечивает оптимизацию сайта для поисковых систем с самого начала. С 15-летним опытом в digital-маркетинге и веб-разработке, мы умеем сочетать креативные решения с техническими аспектами, что позволяет создавать эффективные и привлекательные сайты, способные привлекать и удерживать клиентов.
Разработка яркого дизайна в соответствии с целями заказчика
Создание сайта — это не просто техническая задача, а возможность воплотить уникальный стиль вашего бизнеса в цифровом формате. Наша команда с более чем 20-летним опытом в интернет-дизайне понимает, как важен креативный подход к каждому проекту. Мы разрабатываем яркие и запоминающиеся дизайны, которые отражают индивидуальность вашего бренда и помогают выделиться на фоне конкурентов.
Каждый элемент нашего дизайна продуман до мелочей. Мы учитываем цели вашего бизнеса и создаем интерфейсы, которые не только привлекают внимание, но и вовлекают пользователей в взаимодействие. Например, использование ярких цветовых решений и оригинальных шрифтов может вызвать положительные эмоции и ассоциации с вашим продуктом, в то время как интуитивно понятная навигация способствует быстрому принятию решения о покупке или заказе услуги.
Мы верим, что дизайн — это мощный инструмент, который может направить пользователя к нужному действию. Например, использование контрастных кнопок с призывом к действию, таких как "Узнать больше" или "Заказать сейчас", выделяет их на странице и способствует повышению конверсии. Также, размещение отзывов и кейсов на видных местах создает доверие и усиливает желание совершить покупку.
Каждый проект для нас — это новая история, и мы стремимся сделать так, чтобы ваш сайт не просто выполнял функции, но и вызывал эмоции. Мы работаем в тесном сотрудничестве с вами, чтобы понять ваши потребности и ожидания, и, основываясь на этом, создаем дизайн, который будет работать на вас. Ваша уникальность — наша цель.
Несколько примеров наших проектов
Что вы получите при заказе сайта
При сотрудничестве с SDD Creative Studio вы получаете не просто корпоративный сайт, а мощный инструмент для развития вашего бизнеса. Мы начинаем с глубокого анализа целевой аудитории, что позволяет нам понять потребности ваших клиентов и адаптировать контент под их интересы. Это гарантирует, что ваш сайт станет не только визитной карточкой, но и эффективным каналом продаж.
Структурирование контента — еще один важный этап нашего процесса. Мы создаем логическую и интуитивно понятную навигацию, что делает ваш сайт удобным для пользователей. Это повышает юзабилити и способствует более длительному взаимодействию посетителей с ресурсом. Каждая деталь на сайте продумана с учетом удобного функционала, что позволяет вашим клиентам быстро находить нужную информацию.
Мы предлагаем яркий дизайн, который выделит вашу компанию среди конкурентов. Используя современные технологии, такие как Bootstrap 3, мы обеспечиваем мобильный адаптив, что делает ваш сайт доступным на любых устройствах. Это особенно важно в эпоху, когда все больше пользователей заходят в интернет с мобильных телефонов.
Сайты, созданные нами, работают на современных проверенных CMS, включая CMS Битрикс, что обеспечивает надежность и простоту в управлении контентом. Мы также внедряем систему онлайн-консультаций, чтобы ваши клиенты могли получать ответы на вопросы в реальном времени, что значительно увеличивает шансы на высокую конверсию.
Наша команда уделяет особое внимание SEO и маркетингу, что позволяет вашему сайту занимать высокие позиции в поисковых системах. Мы предоставляем архив с сайтом, чтобы вы всегда имели доступ к предыдущим версиям и могли отслеживать изменения. С SDD Creative Studio ваш корпоративный сайт станет не просто инструментом, а настоящим драйвером роста вашего бизнеса.

Технические особенности создания сайта
Создание современного веб-сайта требует учета множества технических аспектов, которые определяют его функциональность и привлекательность. Важным элементом является анимация и динамика, которые помогают сделать интерфейс более живым и интерактивным. Правильно подобранные анимации не только улучшают восприятие контента, но и направляют внимание пользователя на ключевые элементы, тем самым повышая общую эффективность сайта.
Одним из ключевых аспектов является интеграция онлайн-обращений и форм обратной связи. Это позволяет пользователям легко взаимодействовать с компанией, оставляя свои запросы и комментарии. Мы уделяем особое внимание разработке удобных и интуитивно понятных форм, которые соответствуют современным стандартам и обеспечивают быструю обработку данных. Это не только улучшает пользовательский опыт, но и способствует повышению конверсии.
Загрузка данных — еще один важный аспект, который мы учитываем при разработке. Оптимизация скорости загрузки страниц и использование современных технологий позволяют обеспечить мгновенный доступ к информации, что критично для удержания пользователей. Мы применяем различные методы кэширования и минимизации ресурсов, чтобы гарантировать высокую производительность сайта.
Не менее важным является внимание к UI/UX решениям. Мы понимаем, что каждый проект уникален, и поэтому разрабатываем индивидуальные интерфейсы, которые соответствуют потребностям бизнеса и ожиданиям пользователей. Наш подход основан на тщательном анализе целевой аудитории и тестировании прототипов, что позволяет создавать интуитивно понятные и привлекательные решения. В результате, каждый сайт, который мы создаем, не только отвечает современным требованиям, но и выделяется на фоне конкурентов, обеспечивая высокий уровень удовлетворенности пользователей.

Порядок разработки сайта в компании SDD Creative Studio
В компании SDD Creative Studio мы понимаем, что создание сайта — это не просто технический процесс, а важный шаг в развитии вашего бизнеса. Поэтому мы придерживаемся четкого порядка разработки, который обеспечивает прозрачность, системность и надежность на каждом этапе. Чтобы заказать сайт в Севастополе, вам достаточно обратиться к нам, и мы начнем с анализа потребностей клиента. На этом этапе мы внимательно выслушаем ваши идеи и требования, чтобы понять, какие цели вы хотите достичь с помощью нового сайта.
После этого мы заключаем договор, в котором четко прописываем все этапы работы, сроки и стоимость проекта. Это позволяет избежать недоразумений и обеспечивает вам уверенность в том, что мы движемся в правильном направлении. Далее мы занимаемся проработкой семантики — исследуем ключевые слова и фразы, которые помогут вашему сайту занять высокие позиции в поисковых системах.
Следующий этап — построение эффективной структуры сайта. Мы создаем логичное и удобное меню, которое обеспечит пользователям комфортную навигацию. Наша команда опытных верстальщиков и программистов затем превращает эту структуру в функциональный сайт, используя современные технологии и инструменты.
Мы уделяем особое внимание дизайну, чтобы ваш сайт не только работал, но и выглядел привлекательно для пользователей. После завершения разработки мы проводим тестирование, чтобы убедиться, что все элементы функционируют корректно. На финальном этапе мы занимаемся оптимизацией сайта для повышения его скорости и производительности, а затем осуществляем запуск проекта. Каждый из этих шагов мы выполняем с максимальной тщательностью, чтобы вы могли быть уверены в результате.
Ниже вы можете ознакомиться с картой проекта - наглядно показываем процесс разработки сайта и всех участников с нашей стороны.