Заказать сайт услуг: как создать эффективное онлайн-присутствие для вашего бизнеса
Разработка сайта для предоставления услуг требует особого подхода, основанного на понимании потребностей бизнеса и целевой аудитории. Мы в нашей веб-студии применяем современные технологии и инструменты, чтобы создать эффективный и функциональный ресурс, который будет не только привлекать клиентов, но и помогать в управлении бизнес-процессами.
Первым шагом в нашем процессе является тщательный анализ рынка и конкурентов. Это позволяет нам выявить уникальные предложения и сильные стороны вашего бизнеса, которые мы можем подчеркнуть на сайте. Мы не просто разрабатываем дизайн, а создаем пользовательский интерфейс, ориентированный на удобство и интуитивность. Это способствует повышению конверсии и удержанию клиентов.
Используя современные технологии, такие как адаптивная верстка и CMS, мы обеспечиваем оптимальную работу сайта на всех устройствах. Это важно, поскольку все больше пользователей заходят в интернет с мобильных телефонов. Кроме того, мы интегрируем инструменты для аналитики, что позволяет отслеживать поведение посетителей и адаптировать контент под их запросы.
Наша команда уделяет внимание SEO-оптимизации с самого начала разработки. Это значит, что ваш сайт будет готов к продвижению в поисковых системах, что увеличит его видимость и привлечет целевую аудиторию. Мы также предлагаем поддержку и сопровождение после запуска, чтобы гарантировать стабильную работу и актуальность контента.
В результате, сотрудничая с нами, вы получаете не просто сайт, а мощный инструмент для развития вашего бизнеса, который помогает эффективно взаимодействовать с клиентами и достигать поставленных целей.

Преимущества онлайн-присутствия
В современном мире наличие качественного сайта стало неотъемлемой частью успешного бизнеса. Продуманный и функциональный сайт служит не только витриной ваших услуг, но и мощным инструментом для привлечения новых клиентов. Во-первых, сайт значительно увеличивает охват вашей аудитории. Благодаря интернету вы можете выйти на потенциальных клиентов не только в своем городе, но и за его пределами, что открывает новые возможности для роста и развития.
Во-вторых, доступность информации о ваших услугах 24/7 создает удобство для клиентов. Люди могут ознакомиться с вашим предложением в любое время, что повышает вероятность обращения. Удобный интерфейс и четкая структура сайта обеспечивают легкий доступ к необходимой информации, что способствует лучшему взаимодействию с вашими клиентами.
Наконец, наличие профессионального сайта формирует доверие к вашему бизнесу. Современные пользователи ищут надежные компании, и качественный сайт с актуальной информацией, отзывами и контактами свидетельствует о вашем серьезном подходе к делу. Если вы хотите повысить свою конкурентоспособность и привлечь больше клиентов, закажите сайт услуг у нашей компании. Мы поможем вам создать онлайн-присутствие, которое будет работать на вас.

Маркетинговое исследование сайтов конкурентов
В современном цифровом мире успешный бизнес требует не только качественного продукта, но и продуманной онлайн-стратегии. Анализ сайтов конкурентов — это важный этап, который позволяет глубже понять рынок и выявить лучшие практики в вашей нише. Мы изучаем ключевые аспекты: структуру сайта, дизайн, контент, методы привлечения клиентов и, конечно, SEO-оптимизацию. Это дает нам возможность увидеть, что работает у ваших соперников и где есть возможности для улучшения.
Понимание конкурентной среды помогает нам создать уникальное предложение, которое выделит ваш бизнес на фоне других. Мы ориентируемся на практические результаты, чтобы каждый элемент вашего сайта был направлен на достижение высоких конверсий. Наша команда, обладая более чем 15-летним опытом в маркетинге, применяет креативные решения и актуальные стратегии, чтобы ваш проект не только соответствовал современным требованиям, но и превосходил ожидания клиентов.
Таким образом, качественный анализ конкурентов — это не просто исследование, а основа для создания сайта, который будет эффективно работать на ваши цели и потребности рынка.

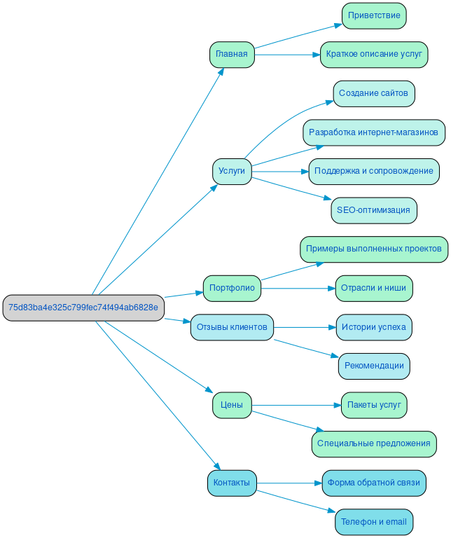
Разработка структуры сайта
Эффективная структура сайта — это не просто набор страниц, а тщательно продуманный путь, который ведет пользователя к нужной информации. Логика построения разделов должна соответствовать пользовательским сценариям, чтобы обеспечить интуитивно понятную навигацию. Чем проще и понятнее пользователю ориентироваться на сайте, тем выше вероятность его конверсии.
Удобная структура влияет на юзабилити, позволяя пользователям быстро находить нужные услуги или товары. Если информация организована логично, посетители меньше устают от поиска и с большей вероятностью выполняют целевые действия, будь то заполнение формы или покупка.
Кроме того, хорошо структурированный сайт положительно сказывается на SEO. Поисковые системы учитывают, насколько удобно пользователям находить информацию, и это напрямую влияет на позиции в поисковой выдаче. Таким образом, продуманная структура сайта — это ключ к успешному взаимодействию с клиентами и росту бизнеса.

Разработка интерактивного прототипа сайта
Создание интерактивного прототипа сайта — это ключевой этап в разработке, который позволяет визуализировать идеи и концепции еще до начала программирования. Мы в нашей студии с 15-летним опытом понимаем, насколько важно на этом этапе учесть все нюансы пользовательского опыта. Прототип помогает не только увидеть, как будет выглядеть сайт, но и протестировать пользовательский путь, выявляя потенциальные проблемы и точки улучшения.
Интерактивный прототип дает возможность клиенту и команде разработчиков взаимодействовать с интерфейсом, что позволяет оперативно вносить изменения и корректировки. Это значительно сокращает время и затраты на доработку в дальнейшем. Мы уделяем особое внимание креативным решениям, которые помогут выделить ваш проект среди конкурентов и повысить конверсию.
Кроме того, на этапе прототипирования мы учитываем потребности SEO, чтобы заложить правильные основы для дальнейшего продвижения сайта. Мы знаем, как важна каждая деталь, и именно поэтому наши прототипы становятся надежной основой для создания эффективного и удобного в использовании сайта, который будет удовлетворять запросы пользователей и приносить результаты вашему бизнесу.
Разработка яркого дизайна в соответствии с целями заказчика
Создание сайта — это не просто разработка страницы, это возможность выразить уникальность вашего бизнеса. В нашей студии с более чем 20-летним опытом в интернет-дизайне мы понимаем, что каждый проект требует индивидуального подхода. Мы разрабатываем яркие и запоминающиеся дизайны, которые не только привлекают внимание, но и способствуют вовлечению пользователей. Наша цель — создать визуальный опыт, который будет соответствовать вашим бизнес-целям и ожиданиям вашей аудитории.
Креативный дизайн — это мощный инструмент, который помогает пользователям легко ориентироваться на сайте и осуществлять нужные действия. Мы применяем психологию восприятия, чтобы направлять внимание посетителей к ключевым элементам — будь то кнопка «Купить», форма обратной связи или информация о ваших услугах. Например, использование контрастных цветов и продуманной типографики позволяет выделить важные акценты, а интуитивно понятная навигация помогает пользователям находить нужную информацию без лишних усилий.
Каждый элемент дизайна, от шрифтов до анимаций, работает на создание эмоциональной связи с пользователем. Мы создаем атмосферу, которая вызывает доверие и желание взаимодействовать. Применяя storytelling, мы можем рассказать историю вашего бренда, что делает его более близким и понятным для целевой аудитории. Такой подход не только увеличивает время, проведенное на сайте, но и повышает конверсию.
В результате, наши проекты не просто визуально привлекательны, но и эффективно выполняют свою основную задачу — превращают посетителей в клиентов. Мы уверены, что каждый сайт должен быть не только красивым, но и функциональным, и мы готовы помочь вам в этом.
Несколько примеров наших проектов
Что вы получите при заказе сайта
Обращаясь в SDD Creative Studio, вы получаете не просто корпоративный сайт, а мощный инструмент для достижения бизнес-целей. Мы начинаем с глубокого анализа целевой аудитории, что позволяет нам понять потребности ваших клиентов и создать сайт, который действительно будет работать на вас.
Структурирование контента — ключевой этап в процессе разработки. Мы организуем информацию так, чтобы пользователи могли легко находить нужные данные, что значительно улучшает юзабилити вашего ресурса. Каждый элемент дизайна разрабатывается с акцентом на яркий и запоминающийся визуальный стиль, который отражает индивидуальность вашей компании и привлекает внимание.
В наши проекты мы интегрируем мобильный адаптив, что обеспечивает корректное отображение сайта на любых устройствах. Используя Bootstrap 3, мы создаем гибкие и отзывчивые интерфейсы, которые идеально подходят для современных пользователей. Это не только улучшает пользовательский опыт, но и способствует высокой конверсии.
Мы работаем с современными проверенными CMS, включая CMS Битрикс, что обеспечивает надежность и простоту в управлении контентом. Вам будет доступен удобный функционал, включая систему онлайн-консультаций, что позволяет мгновенно взаимодействовать с клиентами и повышать уровень сервиса.
Не забываем и о важности SEO и маркетинга. Мы оптимизируем ваш сайт для поисковых систем, что увеличивает видимость и привлекает целевой трафик. В результате, вы получаете сайт, который не только привлекает посетителей, но и конвертирует их в клиентов.
Кроме того, мы предоставляем архив с сайтом, что позволяет вам всегда иметь доступ к предыдущим версиям и данным. С SDD Creative Studio ваш корпоративный сайт станет надежным партнером в бизнесе, способным адаптироваться к изменениям рынка и потребностей клиентов.

Технические особенности создания сайта
Создание веб-ресурса для предоставления услуг требует глубокого понимания технических аспектов, которые обеспечивают не только функциональность, но и привлекательность сайта. Важным элементом является анимация и динамика интерфейса. Грамотно реализованные анимационные эффекты способны не только улучшить визуальное восприятие, но и направить пользователя по сайту, акцентируя внимание на ключевых элементах. Это создает более интуитивный и приятный опыт взаимодействия с ресурсом.
Не менее значимыми являются онлайн-обращения и формы обратной связи. Эти инструменты позволяют пользователям легко и быстро связываться с компанией, что в свою очередь увеличивает вероятность конверсии. Мы разрабатываем формы с учетом UX-дизайна, чтобы они были простыми и удобными в использовании. Интеграция с CRM-системами и настройка автоматических уведомлений обеспечивают оперативную обработку запросов и поддерживают высокий уровень клиентского сервиса.
Загрузка данных также играет ключевую роль. Мы применяем современные технологии, такие как AJAX и RESTful API, чтобы обеспечить быструю и эффективную загрузку информации, минимизируя время ожидания. Это особенно важно для сайтов с большим объемом контента или интерактивными элементами, где скорость работы напрямую влияет на пользовательский опыт.
Наконец, UI/UX решения разрабатываются с акцентом на индивидуальные потребности каждого клиента. Мы учитываем целевую аудиторию, особенности бизнеса и желаемый стиль, чтобы создать уникальный продукт, который будет выделяться на фоне конкурентов. Внимание к деталям, тщательная проработка каждой функции и адаптация под конкретные задачи — это залог успешного веб-ресурса, который будет не только привлекать, но и удерживать клиентов.

Порядок разработки сайта в компании SDD Creative Studio
В компании SDD Creative Studio мы понимаем, что создание сайта услуг — это не просто технический процесс, а важный шаг к развитию вашего бизнеса. Поэтому мы разработили четкий и прозрачный порядок работы, который обеспечивает надежность и системность на каждом этапе.
Первым шагом является анализ потребностей клиента. Мы внимательно изучаем вашу нишу, целевую аудиторию и уникальные предложения, чтобы понять, какие функции и элементы сайта будут наиболее эффективными. На этом этапе мы собираем всю необходимую информацию, чтобы создать сайт, который действительно решает ваши задачи.
Следующий этап — работа по договору. Мы обсуждаем все детали проекта, устанавливаем сроки и бюджет, чтобы избежать недоразумений в будущем. Прозрачность на этом этапе позволяет обеим сторонам быть на одной волне и уверенно двигаться вперед.
Затем мы приступаем к проработке семантики. Мы подбираем ключевые слова, которые помогут вашему сайту занять высокие позиции в поисковых системах. Это важный шаг для привлечения целевой аудитории.
После этого мы строим эффективную структуру сайта, которая обеспечивает удобство навигации и логичное размещение информации. Опытные верстальщики и программисты SDD Creative Studio создают адаптивный и функциональный сайт, который будет отлично работать на всех устройствах.
Современный дизайн — это не только эстетика, но и удобство для пользователя. Мы разрабатываем уникальный визуальный стиль, который отражает вашу бренд-идентичность. После завершения разработки сайт проходит тестирование, на котором мы проверяем его работу на различных устройствах и браузерах.
Заключительным этапом является оптимизация и запуск проекта. Мы проводим финальную проверку, чтобы убедиться, что сайт полностью готов к работе. Таким образом, заказав сайт услуг в компании SDD Creative Studio, вы получаете надежный и эффективный инструмент для вашего бизнеса.
Ниже вы можете ознакомиться с картой проекта - наглядно показываем процесс разработки сайта и всех участников с нашей стороны.