Заказать сайт портала: как создать успешный онлайн-ресурс для вашего бизнеса?
Создание портала требует глубокого понимания как технологических аспектов, так и потребностей конечных пользователей. В нашей студии мы применяем современные технологии, которые обеспечивают высокую производительность и безопасность. Мы используем фреймворки и CMS, подходящие для масштабируемых решений, что позволяет легко адаптировать портал под растущие требования бизнеса.
Одним из ключевых этапов разработки является тщательное планирование архитектуры сайта. Мы создаем структуру, которая не только удобна для пользователей, но и оптимизирована для поисковых систем. Это позволяет вашему порталу занимать высокие позиции в результатах поиска, что увеличивает его видимость и привлекает новую аудиторию.
Пользовательский интерфейс — еще один важный аспект, на который мы обращаем особое внимание. Мы разрабатываем интуитивно понятные и привлекательные дизайны, которые делают взаимодействие с порталом простым и приятным. Наши дизайнеры и UX-специалисты работают в тесном сотрудничестве с разработчиками, чтобы обеспечить гармоничное сочетание функциональности и эстетики.
Мы также акцентируем внимание на интеграции с внешними системами и API, что позволяет расширить функционал портала. Это может включать в себя интеграцию с CRM, ERP, системами аналитики и другими инструментами, что делает ваш проект более эффективным и управляемым.
Наша команда профессионалов имеет многолетний опыт в создании успешных интернет-решений, что позволяет нам предлагать индивидуальные подходы к каждому проекту. Мы уверены, что сочетание технологий, дизайна и стратегического мышления — это залог успешного и востребованного портала, который будет приносить пользу вашему бизнесу.

Преимущества онлайн-присутствия
В современном мире наличие сайта стало необходимостью для любого бизнеса. Продуманный и функциональный сайт — это не просто визитка, а мощный инструмент, который помогает увеличить охват вашей аудитории. С его помощью вы можете привлечь клиентов со всего мира, а не ограничиваться только локальным рынком. Это особенно важно в условиях глобализации, когда конкуренция становится все более жесткой.
Кроме того, сайт обеспечивает доступность ваших услуг 24/7. Потенциальные клиенты могут ознакомиться с вашим предложением в любое время, что повышает вероятность обращения и совершения покупки. В отличие от физических магазинов, онлайн-ресурс работает круглосуточно, что позволяет вам не упустить ни одного потенциального клиента.
Наконец, наличие профессионально разработанного сайта способствует формированию доверия к вашему бренду. Люди склонны доверять компаниям, которые имеют качественный онлайн-ресурс, так как это создает впечатление надежности и серьезного подхода к бизнесу. Таким образом, если вы хотите вывести свой бизнес на новый уровень, не упустите возможность заказать сайт портала.

Маркетинговое исследование сайтов конкурентов
Создание успешного интернет-портала начинается с глубокого понимания конкурентной среды. Анализ сайтов конкурентов позволяет выявить сильные и слабые стороны их онлайн-присутствия, что является ключом к разработке эффективной стратегии для вашего проекта. Мы изучаем не только дизайн и функциональность сайтов, но и их контент, пользовательский опыт, а также методы продвижения и привлечения аудитории.
Понимание того, как конкуренты взаимодействуют с клиентами, помогает вам определить уникальные предложения и создать креативные решения, которые выделят ваш портал на фоне других. Мы учитываем потребности SEO, чтобы ваш сайт не только привлекал внимание, но и обеспечивал высокую конверсию. С нашим опытом в маркетинге более 15 лет, мы знаем, как использовать полученные данные для формирования стратегий, которые работают.
В результате, вы получите не просто сайт, а мощный инструмент для достижения бизнес-целей. Мы сосредоточены на практическом подходе, который обеспечивает реальный результат, помогая вам занять лидирующие позиции в вашей нише и эффективно взаимодействовать с целевой аудиторией.

Разработка структуры сайта
Эффективная и удобная структура сайта — это основа успешного портала, которая определяет не только пользовательский опыт, но и его видимость в поисковых системах. Правильная логика построения разделов помогает пользователям быстро находить нужную информацию, что способствует повышению конверсии. Каждый элемент сайта должен быть интуитивно понятен и легко доступен, чтобы пользователи могли без труда следовать своим сценариям: от поиска информации до совершения целевого действия.
Кроме того, продуманная структура сайта положительно сказывается на SEO. Четкая иерархия страниц, логичные внутренние ссылки и хорошо организованный контент позволяют поисковым системам эффективно индексировать сайт, что повышает его позиции в результатах поиска. В результате, пользователи не только быстрее находят необходимую информацию, но и имеют возможность совершать действия, которые приводят к росту бизнеса.

Разработка интерактивного прототипа сайта
Создание интерактивного прототипа сайта — это ключевой этап в разработке эффективного веб-портала. Прототип позволяет визуализировать структуру и функциональность будущего проекта, что значительно упрощает процесс согласования и внесения изменений на ранних стадиях. Наша команда с 15-летним опытом в digital-маркетинге понимает, как важно учитывать потребности пользователей и их поведение.
Интерактивный прототип дает возможность протестировать пользовательский путь, выявляя узкие места и потенциальные сложности. Мы проводим тестирование с реальными пользователями, что позволяет собрать ценные данные и внести улучшения на этапе проектирования, прежде чем перейти к разработке. Это не только экономит время и ресурсы, но и способствует повышению конверсии, так как мы можем адаптировать интерфейс под реальные потребности целевой аудитории.
Кроме того, в процессе создания прототипа мы учитываем аспекты SEO, что позволяет заранее оптимизировать структуру и контент сайта для поисковых систем. Креативный подход и внимание к деталям — наши главные приоритеты, что позволяет нам создавать не просто сайты, а эффективные инструменты для бизнеса, которые решают конкретные задачи клиентов.
Разработка яркого дизайна в соответствии с целями заказчика
Создание уникального веб-портала — это не просто вопрос технологий, а искусство, которое требует глубокого понимания целей вашего бизнеса и потребностей вашей аудитории. Наша команда с более чем 20-летним опытом в интернет-дизайне знает, как превратить ваши идеи в яркие визуальные решения, которые не только привлекают внимание, но и вовлекают пользователей в активное взаимодействие.
Мы убеждены, что каждый проект должен быть индивидуальным. Поэтому перед началом работы мы проводим детальный анализ вашей целевой аудитории и исследуем конкурентную среду. Это позволяет нам создать дизайн, который будет не только красивым, но и функциональным. Например, используя цветовые решения, которые вызывают определенные эмоции, или разрабатывая интуитивно понятную навигацию, мы помогаем пользователям легко находить нужную информацию и совершать целевые действия — будь то регистрация, покупка или подписка на рассылку.
Креативный подход к дизайну помогает выделиться на фоне конкурентов. Мы применяем нестандартные элементы, такие как анимации и интерактивные блоки, которые делают взаимодействие с сайтом увлекательным и запоминающимся. Это повышает уровень вовлеченности и, как следствие, конверсию. Например, использование интерактивных опросов или калькуляторов может значительно увеличить время, проведенное пользователями на сайте, и улучшить их опыт.
Мы стремимся создать не просто визуально привлекательный продукт, а инструмент, который будет работать на вас. Каждый элемент дизайна продуман так, чтобы направлять пользователя к нужному действию, делая процесс простым и приятным. Ваша идея — наш источник вдохновения, а успешный проект — наша гордость.
Несколько примеров наших проектов
Что вы получите при заказе сайта
При сотрудничестве с SDD Creative Studio вы получаете не просто корпоративный сайт, а мощный инструмент для развития вашего бизнеса. Мы начинаем с глубокого анализа целевой аудитории, что позволяет нам создать сайт, который будет полностью соответствовать ожиданиям и потребностям ваших клиентов.
Структурирование контента – это ключевой этап в процессе разработки. Мы организуем информацию так, чтобы пользователи могли легко находить нужные им данные. Яркий дизайн, который мы предлагаем, не только привлекает внимание, но и отражает индивидуальность вашего бренда, создавая запоминающийся имидж на рынке.
Мобильная адаптивность – это необходимость в современном мире. Мы используем Bootstrap 3, чтобы гарантировать, что ваш сайт будет выглядеть идеально на любых устройствах, от смартфонов до десктопов. Удобный функционал и высокое юзабилити обеспечивают пользователям комфортное взаимодействие с вашим ресурсом, что напрямую влияет на уровень удовлетворенности и лояльности клиентов.
Мы работаем только с современными проверенными CMS, включая систему управления сайтом "Битрикс - малый бизнес". Это решение позволяет вам легко управлять контентом и обновлениями, не требуя специальных знаний в программировании. В дополнение, мы внедряем систему онлайн-консультаций, что позволяет вашим клиентам быстро получать ответы на вопросы и повышает уровень сервиса.
Не забываем и о важности SEO и маркетинга. Мы оптимизируем сайт для поисковых систем, что способствует высокой конверсии и привлечению новых клиентов. Ваша компания будет на виду, а значит, вы получите больше возможностей для роста.
Кроме того, мы предоставляем архив с сайтом, что гарантирует сохранность всех данных и возможность быстрого восстановления в случае необходимости. С SDD Creative Studio вы получаете не просто сайт, а полноценный инструмент для успешного бизнеса.

Технические особенности создания сайта
Создание портала требует глубокого понимания технических аспектов веб-разработки, чтобы обеспечить высокую производительность и удобство использования. Важным элементом является реализация анимаций и динамики, которые делают взаимодействие пользователя с сайтом более увлекательным и интуитивно понятным. Мы используем современные технологии, такие как CSS3 и JavaScript, чтобы внедрить плавные переходы и интерактивные элементы, что способствует созданию уникального пользовательского опыта.
Одним из ключевых аспектов функциональности является интеграция онлайн-обращений и форм обратной связи. Мы разрабатываем интуитивно понятные формы, которые помогают пользователям легко связываться с вами. При этом мы уделяем внимание безопасности данных, внедряя надежные механизмы защиты и валидации, что обеспечивает комфортное взаимодействие и доверие со стороны клиентов.
Загрузка данных — еще один важный момент, который требует тщательной проработки. Мы применяем оптимизированные решения для минимизации времени загрузки страниц, что критично для удержания пользователей на портале. Использование кэширования, сжатия и других технологий позволяет значительно повысить скорость и производительность сайта, что является залогом успешного проекта.
Не менее важным является внимание к UI/UX решениям. Мы создаем адаптивный и привлекательный интерфейс, который соответствует современным трендам и потребностям пользователей. Каждый элемент дизайна разрабатывается с учетом удобства и доступности, что позволяет обеспечить высокий уровень удовлетворенности клиентов. Индивидуальный подход к каждому проекту и внимание к деталям позволяют нам создавать уникальные решения, которые точно соответствуют требованиям и ожиданиям заказчиков.

Порядок разработки сайта в компании SDD Creative Studio
В компании SDD Creative Studio мы понимаем, что создание сайта портала — это не просто технический процесс, а комплексная работа, требующая глубокого анализа и тщательной проработки. Начинаем мы с анализа потребностей клиента, где детально изучаем его бизнес, целевую аудиторию и конкурентную среду. Это позволяет нам сформировать четкое представление о задачах, которые должен решать ваш портал.
Следующий шаг — работа по договору. Мы предлагаем прозрачные условия сотрудничества, чтобы вы могли быть уверены в каждом этапе нашего взаимодействия. После этого переходим к проработке семантики. На этом этапе мы определяем ключевые слова и фразы, которые помогут вашему порталу занять высокие позиции в поисковых системах.
Построение эффективной структуры сайта — ключевой момент. Мы разрабатываем логическую и удобную навигацию, чтобы пользователи могли легко находить нужную информацию. Наша команда опытных верстальщиков и программистов обеспечивает высокое качество исполнения. Они используют современные технологии и инструменты, что позволяет создавать сайты, которые не только выглядят привлекательно, но и работают без сбоев.
Современный дизайн — это не только эстетика, но и функциональность. Мы разрабатываем интерфейсы, ориентируясь на удобство пользователя, что способствует повышению конверсии. После завершения разработки мы проводим тестирование, чтобы выявить и устранить возможные ошибки. Затем следует оптимизация, где мы дорабатываем проект для достижения максимальной скорости загрузки и производительности.
Наконец, мы запускаем проект, уверенные в его надежности и готовности к работе. Заказать сайт портала в SDD Creative Studio — значит доверить свой бизнес профессионалам, которые ценят прозрачность, системность и надежность на каждом этапе разработки.
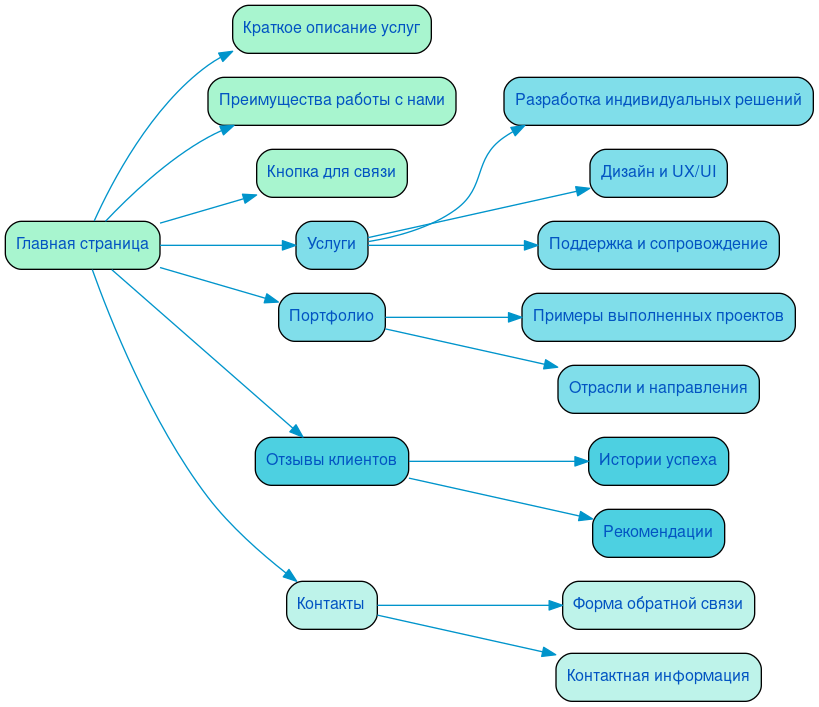
Ниже вы можете ознакомиться с картой проекта - наглядно показываем процесс разработки сайта и всех участников с нашей стороны.