Заказать сайт под ключ в Москве: как создать успешный онлайн-бизнес за один шаг!
Разработка сайта — это не просто создание веб-страницы, а комплексный процесс, который включает в себя анализ бизнес-целей, проектирование интерфейса, программирование и оптимизацию. В нашей студии мы понимаем, что каждый проект уникален, и поэтому подходим к нему индивидуально. Мы не просто создаем сайты, мы создаем инструменты, которые помогают нашим клиентам достигать их целей.
Мы используем современные технологии и платформы, такие как HTML5, CSS3, JavaScript, а также популярные CMS, чтобы обеспечить высокую производительность и безопасность. Наша команда разработчиков и дизайнеров работает в тесном сотрудничестве, что позволяет нам создавать не только функциональные, но и эстетически привлекательные решения. Каждый элемент сайта продумывается с точки зрения пользовательского опыта, что значительно увеличивает конверсию и удержание клиентов.
Одной из ключевых особенностей нашего подхода является внимание к SEO-оптимизации на всех этапах разработки. Мы внедряем лучшие практики, чтобы ваш сайт был видим в поисковых системах с самого начала. Это позволяет не тратить время на доработки после запуска и сразу привлекать целевую аудиторию.
Кроме того, мы предлагаем услуги по технической поддержке и обновлению сайта, что дает нашим клиентам уверенность в том, что их ресурс всегда будет актуальным и безопасным. Мы стремимся не просто завершить проект, а построить долгосрочные отношения с клиентами, обеспечивая им поддержку и развитие их онлайн-присутствия.
Выбирая нашу студию, вы получаете не только качественный сайт, но и надежного партнера, который поможет вашему бизнесу расти и развиваться в цифровом пространстве.

Преимущества онлайн-присутствия
В современном мире наличие качественного сайта — это не просто необходимость, а важный инструмент для успешного ведения бизнеса. Функциональный и продуманный сайт позволяет вам значительно увеличить охват аудитории. С помощью SEO-оптимизации и контент-маркетинга вы сможете привлечь клиентов не только из своего региона, но и из других городов и стран.
Кроме того, сайт обеспечивает доступность вашего бизнеса 24/7. Потенциальные клиенты могут узнать о ваших услугах, ознакомиться с ценами и сделать заказ в любое время, что значительно увеличивает вероятность конверсии. В условиях высокой конкуренции важно быть на шаг впереди, и наличие сайта позволяет вам оставаться на виду у целевой аудитории.
Наконец, качественный сайт формирует доверие к вашему бренду. Профессиональный дизайн, удобный интерфейс и актуальная информация создают положительное впечатление о вашей компании. Люди склонны доверять бизнесам, которые имеют онлайн-присутствие, и это доверие может стать решающим фактором при выборе между вами и конкурентами. Если вы хотите вывести свой бизнес на новый уровень, самое время заказать сайт под ключ Москва.

Маркетинговое исследование сайтов конкурентов
Анализ сайтов конкурентов — это ключевой этап в разработке эффективного интернет-ресурса. Мы изучаем, как работают лидеры вашей ниши: их дизайн, функционал, контент и маркетинговые стратегии. Это позволяет выявить сильные и слабые стороны конкурентов, а также понять, что именно привлекает их целевую аудиторию.
Зачем это нужно? Глубокое понимание конкурентной среды помогает вам не только избежать ошибок, но и использовать успешные решения для вашего проекта. Мы ориентируемся на практический подход, который обеспечивает высокую конверсию и креативные идеи, способствующие выделению вашего сайта на фоне остальных.
С учетом нашего 15-летнего опыта в маркетинге и потребностей SEO, мы создаем сайт, который не только привлекает внимание, но и эффективно работает на результат. Наши специалисты разрабатывают стратегию, основанную на реальных данных, что позволяет вам быть уверенным в успешности вашего интернет-проекта. Мы нацелены на то, чтобы ваш сайт стал мощным инструментом для достижения бизнес-целей.

Разработка структуры сайта
Продуманная структура сайта — это основа его удобства и эффективности. Логичное распределение разделов и элементов навигации позволяет пользователям легко находить нужную информацию, что напрямую влияет на юзабилити. Если посетитель быстро не найдет то, что ищет, он покинет сайт, что негативно сказывается на конверсии.
Кроме того, структура сайта имеет значительное влияние на SEO. Поисковые системы оценивают, насколько удобно организован контент, что влияет на ранжирование. Четкая и логичная иерархия разделов помогает не только пользователям, но и поисковым роботам лучше индексировать страницы.
При разработке структуры важно учитывать пользовательские сценарии: от того, как посетители будут перемещаться по сайту, до того, какие действия они должны совершить. Правильная организация контента способствует увеличению времени, проведенного на сайте, и повышению вероятности совершения целевого действия.

Разработка интерактивного прототипа сайта
Создание интерактивного прототипа сайта — это ключевой этап в разработке успешного веб-ресурса. На этом этапе мы визуализируем идеи и концепции, что позволяет клиентам увидеть будущее своего сайта еще до его создания. Прототип помогает выявить сильные и слабые стороны пользовательского интерфейса, а также оптимизировать пользовательский путь, что критически важно для повышения конверсии.
Тестирование прототипа на реальных пользователях позволяет нам собирать ценные данные и вносить изменения на ранних стадиях разработки. Это снижает риски и затраты, так как мы можем оперативно реагировать на замечания и предпочтения целевой аудитории. Учитывая потребности SEO, мы интегрируем оптимизированные элементы уже на этапе прототипирования, что способствует лучшему ранжированию сайта в поисковых системах.
С более чем 15-летним опытом в digital-маркетинге, наша команда сочетает креативный подход с аналитическим мышлением. Мы понимаем, что каждый проект уникален, и поэтому разрабатываем индивидуальные решения, которые действительно работают. Интерактивный прототип — это не просто черновик, это основа для успешного и эффективного сайта, который будет отвечать всем вашим требованиям и ожиданиям.
Разработка яркого дизайна в соответствии с целями заказчика
Создание сайта — это не просто процесс разработки, а искусство, в котором креатив и индивидуальность играют ключевую роль. Наша команда с более чем 20-летним опытом в интернет-дизайне понимает, что каждый проект уникален и требует особого подхода. Мы погружаемся в цели и задачи заказчика, чтобы разработать визуальное решение, которое не только привлечет внимание, но и станет эффективным инструментом для достижения бизнес-результатов.
Яркий и продуманный дизайн способен вызвать у пользователя эмоции, которые подталкивают его к действию. Например, использование контрастных цветов и динамичных элементов помогает выделить ключевые предложения и призывы к действию. Мы применяем принципы психологии восприятия, чтобы создать визуальные акценты, которые направляют внимание пользователя именно туда, где это необходимо. Таким образом, каждый элемент сайта работает на вашу конверсию.
Важным аспектом нашей работы является вовлечение пользователя через интерактивные элементы и анимацию. Например, мы можем добавить анимацию кнопок, которая активируется при наведении курсора, или использовать параллакс-эффекты для создания глубины и динамики. Эти детали делают взаимодействие с сайтом более увлекательным и запоминающимся, что увеличивает вероятность того, что пользователь совершит целевое действие.
Мы также уделяем внимание адаптивности дизайна, чтобы обеспечить комфортное использование сайта на любых устройствах. Это особенно важно в современном мире, где пользователи переходят с одного устройства на другое. Мы стремимся создать не просто красивый, но и функциональный сайт, который будет работать на вас и вашу аудиторию, превращая посетителей в клиентов.
Несколько примеров наших проектов
Что вы получите при заказе сайта
При сотрудничестве с SDD Creative Studio вы получаете не просто корпоративный сайт, а мощный инструмент для развития вашего бизнеса. Мы начинаем с глубокого анализа целевой аудитории, что позволяет нам понять потребности ваших клиентов и адаптировать сайт под их ожидания. Это залог успешной коммуникации и высокой конверсии.
Структурирование контента — еще один важный этап. Мы создаем логичную и удобную навигацию, что позволяет пользователям быстро находить необходимую информацию. В сочетании с ярким дизайном, который выделяет ваш бренд, это формирует положительное первое впечатление и способствует удержанию посетителей.
Мы используем современные подходы к разработке, включая мобильный адаптив на базе Bootstrap 3. Это гарантирует, что ваш сайт будет корректно отображаться на любых устройствах, что особенно важно в условиях растущей мобильной аудитории. Удобный функционал и юзабилити — наши приоритеты, ведь мы понимаем, что комфорт пользователей напрямую влияет на их желание взаимодействовать с вашим бизнесом.
Для управления контентом мы предлагаем проверенные системы, такие как "Битрикс - малый бизнес". Это позволяет вам легко редактировать информацию и добавлять новые разделы без необходимости в технических знаниях. В дополнение к этому, мы интегрируем систему онлайн-консультаций, что повышает уровень сервиса и позволяет вам оперативно отвечать на вопросы клиентов.
Не забываем и о SEO и маркетинге. Мы разрабатываем стратегии, которые помогут вашему сайту занять высокие позиции в поисковых системах, что в свою очередь увеличивает поток клиентов. В результате вы получаете не просто сайт, а инструмент, способный приносить прибыль и развивать ваш бизнес. Кроме того, мы предоставляем архив с сайтом, что обеспечивает безопасность ваших данных и позволяет быстро восстановить информацию в случае необходимости.

Технические особенности создания сайта
Создание современного веб-сайта требует глубокого понимания технических аспектов и внимательного подхода к каждому элементу. Важным аспектом является использование анимаций и динамических элементов, которые не только делают интерфейс более привлекательным, но и улучшают взаимодействие пользователя с сайтом. Правильно реализованные анимации могут акцентировать внимание на ключевых моментах, создавая увлекательный опыт для посетителей и способствуя повышению конверсии.
Онлайн-обращения и формы обратной связи играют ключевую роль в взаимодействии с клиентами. Они должны быть интуитивно понятными и легко доступными, чтобы пользователи могли без усилий отправлять свои запросы. Мы уделяем особое внимание разработке таких форм, интегрируя их с CRM-системами и обеспечивая надежную защиту данных. Это позволяет не только упростить коммуникацию, но и повысить уровень доверия к вашему бизнесу.
Загрузка данных — еще один важный аспект, который требует тщательной проработки. Оптимизация скорости загрузки страниц критически важна для удержания пользователей. Мы применяем современные технологии и методологии, такие как кэширование и сжатие ресурсов, чтобы гарантировать быструю и бесперебойную работу сайта, что в свою очередь положительно сказывается на SEO-позициях.
Наконец, UI/UX решения должны быть адаптированы под уникальные потребности вашего бизнеса. Мы разрабатываем интерфейсы, которые не только визуально привлекательны, но и удобны в использовании. Индивидуальный подход к каждому проекту позволяет нам создавать сайты, которые идеально соответствуют ожиданиям клиентов и их целевой аудитории, обеспечивая высокий уровень удовлетворенности и лояльности пользователей.

Порядок разработки сайта в компании SDD Creative Studio
В компании SDD Creative Studio мы придерживаемся четкого и системного подхода к разработке сайтов под ключ. Заказать сайт под ключ Москва у нас — значит получить продукт, полностью соответствующий вашим требованиям и ожиданиям. Первым шагом в нашем процессе является анализ потребностей клиента. Мы внимательно изучаем цели вашего бизнеса, целевую аудиторию и конкурентную среду, чтобы понять, какие решения будут наиболее эффективными.
После этого мы заключаем договор, который четко фиксирует все этапы работы и сроки выполнения. Это позволяет обеспечить прозрачность и избежать недопонимания на всех стадиях проекта. Далее мы приступаем к проработке семантики — создаем список ключевых слов и фраз, которые помогут вашему сайту занять высокие позиции в поисковых системах.
Следующий этап — построение эффективной структуры сайта. Мы разрабатываем интуитивно понятную навигацию и логичное размещение контента, что способствует удобству пользователей. Наши опытные верстальщики и программисты реализуют все задумки, используя современные технологии, что гарантирует высокую производительность и адаптивность сайта.
Дизайн проекта разрабатывается с учетом актуальных трендов и ваших пожеланий. Мы создаем визуально привлекательные и функциональные интерфейсы, которые помогают выделиться на фоне конкурентов. После завершения разработки сайт проходит тщательное тестирование, на котором проверяются все его функции и элементы.
На завершающем этапе мы проводим оптимизацию сайта для повышения его скорости и удобства использования, а затем запускаем проект. Мы уверены в своей надежности и прозрачности на каждом этапе, что делает сотрудничество с нами комфортным и эффективным.
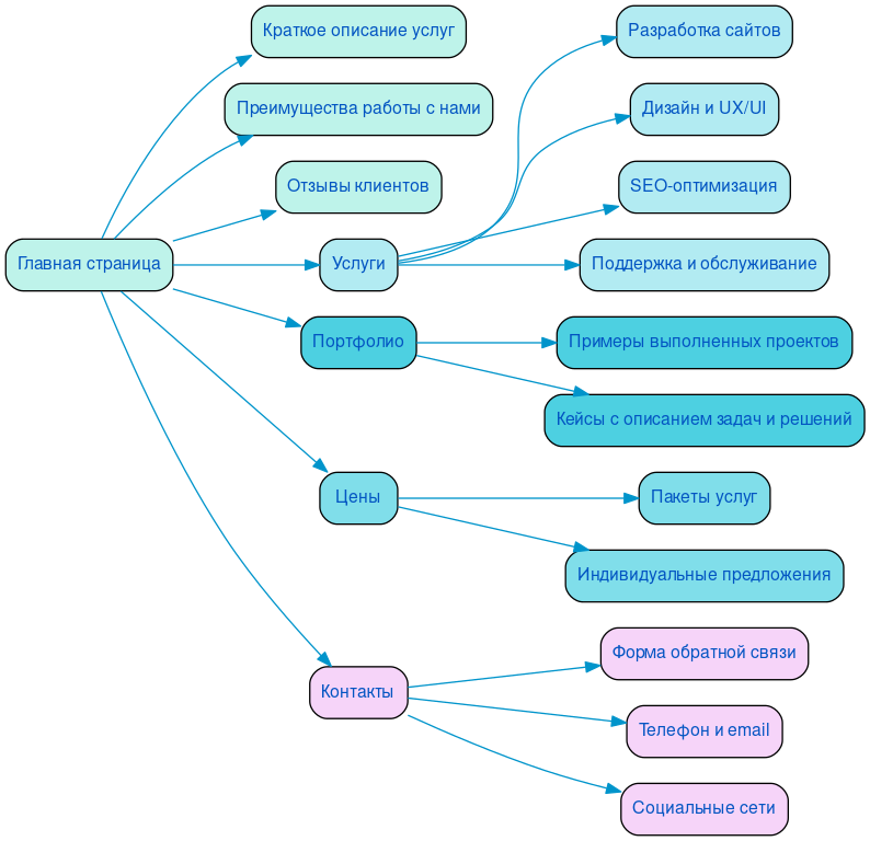
Ниже вы можете ознакомиться с картой проекта - наглядно показываем процесс разработки сайта и всех участников с нашей стороны.