Заказать сайт на Вордпресс под ключ: ваш идеальный онлайн-проект за один шаг!
Создание сайта на платформе WordPress — это оптимальное решение для бизнеса, стремящегося к быстрому и качественному запуску онлайн-представительства. Наша студия предлагает комплексный подход, который включает в себя не только разработку, но и полное сопровождение проекта на всех этапах. Мы понимаем, что каждый клиент уникален, и индивидуальный подход к каждому заказу позволяет нам создавать сайты, максимально соответствующие вашим целям и потребностям.
Используя современные технологии и проверенные методики, мы обеспечиваем высокую производительность и безопасность вашего сайта. WordPress предлагает гибкие возможности настройки, что позволяет интегрировать необходимые функциональные модули и оптимизировать пользовательский интерфейс. Это делает ваш сайт не только привлекательным, но и удобным для посетителей, что в конечном итоге способствует повышению конверсии.
Наша команда профессионалов с многолетним опытом работы в digital-маркетинге и веб-разработке учитывает все аспекты: от дизайна до SEO-оптимизации. Мы создаем адаптивные сайты, которые корректно отображаются на любых устройствах, что особенно важно в условиях роста мобильного трафика. Кроме того, мы обучаем клиентов, чтобы они могли самостоятельно управлять контентом, что экономит время и ресурсы.
Сотрудничая с нами, вы получаете не просто сайт, а инструмент для достижения бизнес-целей. Мы гарантируем высокое качество исполнения, соблюдение сроков и полное сопровождение на этапе запуска и после. Доверяя нам разработку вашего проекта, вы можете сосредоточиться на развитии бизнеса, зная, что ваш онлайн-ресурс находится в надежных руках.

Преимущества онлайн-присутствия
В современном мире наличие качественного веб-сайта является неотъемлемой частью успешного бизнеса. Продуманный и функциональный сайт помогает не только привлечь новых клиентов, но и удержать существующих, создавая доверие к вашему бренду. В первую очередь, сайт расширяет ваш охват, позволяя потенциальным клиентам находить вашу компанию через поисковые системы и социальные сети. Это значит, что даже если вы работаете локально, ваш бизнес может быть доступен для клиентов из других регионов.
Кроме того, сайт обеспечивает доступность информации о ваших услугах и товарах 24/7. Это значит, что клиенты могут ознакомиться с вашими предложениями в любое время, что значительно увеличивает вероятность совершения покупки. Наконец, наличие профессионально разработанного сайта способствует формированию доверия. Клиенты чаще выбирают компании с качественным онлайн-присутствием, так как это говорит о вашем серьезном подходе к бизнесу и уважении к клиентам.
Если вы хотите сделать шаг к успешному онлайн-присутствию, закажите сайт на Вордпресс под ключ и откройте новые горизонты для вашего бизнеса.

Маркетинговое исследование сайтов конкурентов
Создание сайта на платформе WordPress — это не просто технический процесс, а стратегический шаг, который требует глубокого понимания рынка и конкурентов. Важным этапом в этом процессе является маркетинговое исследование сайтов конкурентов. Мы изучаем, как ваши соперники представляют свои продукты и услуги, какие подходы используют для привлечения клиентов и какие ключевые слова применяют для SEO-оптимизации.
Анализ конкурентов позволяет выявить сильные и слабые стороны их онлайн-присутствия. Мы смотрим на дизайн, функциональность, контент и стратегии продвижения. Это дает нам возможность не только избежать ошибок, но и использовать успешные практики для вашего проекта. Наш опыт в маркетинге, который насчитывает более 15 лет, помогает нам находить креативные решения, которые будут способствовать высокой конверсии и привлечению целевой аудитории.
Таким образом, исследование конкурентов — это основа для создания эффективного сайта, который будет не только привлекательным, но и способным решать бизнес-задачи. Мы ориентируемся на результат, учитывая потребности SEO, чтобы ваш сайт занимал высокие позиции в поисковых системах и приносил реальную пользу вашему бизнесу.

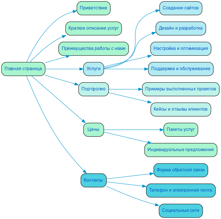
Разработка структуры сайта
Продуманная структура сайта — это основа его удобства и эффективности, особенно когда речь идет о создании проекта на платформе WordPress. Логичное распределение разделов и элементов интерфейса позволяет пользователям быстро находить нужную информацию, что напрямую влияет на юзабилити. Если навигация интуитивно понятна, посетители с большей вероятностью останутся на сайте и совершат целевое действие.
Кроме того, структура сайта играет важную роль в SEO. Правильное распределение контента по категориям и использование ключевых слов в заголовках и подзаголовках помогают поисковым системам лучше индексировать страницы. Это увеличивает шансы на высокие позиции в результатах поиска и, как следствие, на привлечение новой аудитории.
Учитывая пользовательские сценарии, важно заранее продумать путь клиента от первого посещения до конверсии. Эффективная структура сайта не только упрощает навигацию, но и способствует повышению уровня доверия к вашему бренду.

Разработка интерактивного прототипа сайта
Создание интерактивного прототипа сайта — это важный этап в процессе разработки, который позволяет наглядно представить структуру и функциональность будущего проекта. На этом этапе мы визуализируем пользовательский путь, что помогает выявить возможные проблемы и улучшить навигацию. Используя опыт нашей компании, который насчитывает более 15 лет, мы создаем прототипы, максимально приближенные к финальному продукту.
Тестирование прототипа позволяет нам получить обратную связь от пользователей еще до начала разработки. Это дает возможность внести необходимые коррективы, улучшить взаимодействие с сайтом и повысить его конверсию. Мы учитываем потребности SEO на стадии прототипирования, что способствует лучшему ранжированию в поисковых системах и увеличивает видимость вашего бизнеса.
Креативный подход к дизайну и функционалу позволяет нам создавать уникальные решения, которые выделяют ваш проект среди конкурентов. Интерактивные прототипы — это не просто макеты, а мощный инструмент для достижения ваших бизнес-целей, который обеспечивает высокое качество конечного продукта и удовлетворенность пользователей.
Разработка яркого дизайна в соответствии с целями заказчика
Создание сайта на платформе WordPress — это не просто разработка продукта, а процесс, в котором каждый элемент дизайна играет важную роль в достижении ваших бизнес-целей. Наша команда с более чем 20-летним опытом в интернет-дизайне понимает, что уникальность и креативность — это ключ к успешному взаимодействию с вашей аудиторией.
Мы разрабатываем яркие и запоминающиеся дизайны, которые не только привлекают внимание, но и создают эмоциональную связь с пользователями. Например, использование цветовой палитры, которая соответствует вашему бренду, позволяет создать нужное настроение и вызвать доверие. Адаптивные элементы интерфейса, такие как интерактивные кнопки и анимации, делают взаимодействие с сайтом более увлекательным, что способствует повышению вовлеченности.
Каждый проект начинается с глубокого анализа ваших целей и задач. Мы изучаем целевую аудиторию и её предпочтения, чтобы создать дизайн, который будет не просто красивым, но и функциональным. Например, если ваша цель — увеличить количество заявок, мы можем использовать стратегически размещенные формы обратной связи и призывы к действию, которые направляют пользователя к нужному действию.
Мы также применяем принципы UX-дизайна, чтобы обеспечить интуитивно понятную навигацию. Это позволяет пользователям легко находить необходимую информацию и совершать целевые действия без лишних усилий. Каждый элемент, от шрифтов до изображений, продуман так, чтобы поддерживать общую концепцию и мотивировать пользователей взаимодействовать с вашим контентом.
Сотрудничая с нами, вы получаете не просто сайт, а мощный инструмент для достижения ваших бизнес-целей, который будет выделяться на фоне конкурентов. Давайте вместе создадим что-то уникальное и эффективное!
Несколько примеров наших проектов
Что вы получите при заказе сайта
При сотрудничестве с SDD Creative Studio вы получаете не просто сайт, а мощный инструмент для достижения бизнес-целей. Мы начинаем с глубокого анализа целевой аудитории, что позволяет нам понять потребности ваших клиентов и создать максимально эффективный продукт. Каждый элемент вашего сайта будет структурирован с учётом предпочтений пользователей, что значительно увеличит уровень взаимодействия и удовлетворённости.
Мы предлагаем яркий и запоминающийся дизайн, который выделит ваш бренд на фоне конкурентов. Используя современные технологии, такие как Bootstrap 3, мы гарантируем, что ваш сайт будет выглядеть привлекательно и современно на любых устройствах. Мобильная адаптивность — это не просто тренд, а необходимость в условиях растущего числа мобильных пользователей.
Удобный функционал и юзабилити — наши приоритеты. Мы создадим интерфейс, который будет интуитивно понятен вашим клиентам, что повысит уровень конверсии. Используя проверенные системы управления контентом, такие как "Битрикс - стандарт", вы получите возможность легко обновлять и управлять содержимым сайта без необходимости в технических знаниях.
Интеграция системы онлайн-консультаций позволит вам наладить прямой контакт с клиентами, что способствует повышению доверия и лояльности. Мы также уделяем внимание SEO и маркетингу, что обеспечит вашему сайту высокие позиции в поисковых системах и привлечёт целевую аудиторию.
Наконец, мы предоставим вам архив с сайтом, что позволит в любой момент восстановить его в случае необходимости. С SDD Creative Studio вы получаете не просто сайт, а комплексное решение для успешного ведения бизнеса в интернете.

Технические особенности создания сайта
Создание сайта на платформе WordPress требует глубокого понимания технических аспектов, которые играют ключевую роль в обеспечении высокой функциональности и привлекательности ресурса. Одним из важных элементов является реализация анимаций и динамических эффектов, которые не только улучшают визуальное восприятие, но и делают взаимодействие пользователя с сайтом более увлекательным. Мы уделяем особое внимание плавности переходов и скорости загрузки анимаций, что создает положительное впечатление и способствует удержанию пользователей на странице.
Еще одной значимой характеристикой является интеграция онлайн-обращений и форм обратной связи. Мы разрабатываем интуитивно понятные и удобные интерфейсы, которые позволяют пользователям легко оставлять свои запросы и комментарии. Это не только упрощает коммуникацию, но и способствует сбору ценной информации для дальнейшего анализа и улучшения сервиса. Важно, чтобы каждая форма была адаптирована под конкретные нужды бизнеса, что позволяет обеспечить максимальную эффективность обработки заявок.
Загрузка данных и оптимизация производительности сайта также требуют тщательной проработки. Мы используем современные технологии и методики для обеспечения быстрой загрузки страниц, что напрямую влияет на пользовательский опыт и SEO. Каждое решение принимается с учетом специфики проекта, что позволяет избежать узких мест и обеспечить бесперебойную работу ресурса.
Не менее важным аспектом является UI/UX дизайн. Мы разрабатываем уникальные решения, ориентируясь на целевую аудиторию и задачи клиента. Внимание к деталям, продуманные элементы навигации и адаптивный дизайн позволяют создать комфортное и приятное взаимодействие с сайтом. Индивидуальный подход к каждому проекту обеспечивает не только высокое качество исполнения, но и соответствие ожиданиям заказчика.

Порядок разработки сайта в компании SDD Creative Studio
В компании SDD Creative Studio мы понимаем, что создание сайта — это не просто технический процесс, а важный шаг для вашего бизнеса. Поэтому мы предлагаем вам заказать сайт на Вордпресс под ключ, следуя четкому и прозрачному порядку разработки. Первый этап — анализ потребностей клиента. Мы внимательно изучаем ваш бизнес, целевую аудиторию и конкурентное окружение, чтобы понять, как лучше всего представить ваши услуги в интернете.
Далее мы переходим к работе по договору. На этом этапе мы фиксируем все детали проекта, включая сроки, стоимость и ключевые моменты, чтобы избежать недоразумений и обеспечить надежность сотрудничества.
Следующий шаг — проработка семантики. Мы подбираем ключевые слова и фразы, которые помогут вашему сайту занять высокие позиции в поисковых системах. Затем мы строим эффективную структуру сайта, чтобы обеспечить удобство навигации и максимальную конверсию.
Работа над дизайном выполняется опытными верстальщиками и программистами, которые используют современные технологии и подходы. Мы создаем уникальный и привлекательный интерфейс, который будет соответствовать вашему бренду и ожиданиям пользователей.
После завершения разработки мы проводим тестирование. Этот этап включает проверку функциональности, совместимости с различными устройствами и браузерами, а также выявление и устранение возможных ошибок. Затем мы оптимизируем сайт, чтобы он загружался быстро и работал без сбоев.
Наконец, мы запускаем проект. Мы уверены в качестве нашей работы и готовы поддерживать вас на всех этапах, чтобы ваш сайт стал эффективным инструментом для достижения бизнес-целей.
Ниже вы можете ознакомиться с картой проекта - наглядно показываем процесс разработки сайта и всех участников с нашей стороны.