Заказать сайт на Joomla: как создать идеальную платформу для вашего бизнеса?
Разработка веб-сайтов на платформе Joomla — это оптимальный выбор для бизнеса, стремящегося к гибкости и функциональности. Joomla предлагает мощные инструменты для создания сайтов различной сложности: от простых визиток до многофункциональных порталов. Наша студия использует все преимущества этой системы управления контентом, чтобы предложить клиентам эффективные решения, соответствующие их потребностям.
Одной из ключевых особенностей Joomla является её модульность. Это позволяет легко добавлять новые функции и расширения без необходимости переписывать код. Мы тщательно подбираем и интегрируем компоненты, которые наиболее подходят для вашего проекта, что обеспечивает не только удобство использования, но и высокую производительность сайта. Более того, система обеспечивает отличную SEO-оптимизацию, что помогает вашему ресурсу занимать высокие позиции в поисковых системах.
Наша команда имеет более 15 лет опыта в разработке сайтов, и мы знаем, как избежать распространённых ошибок. Мы не просто создаём сайты — мы разрабатываем уникальные решения, которые помогают бизнесу расти. Каждый проект начинается с глубокого анализа требований клиента и его целевой аудитории. Это позволяет нам создать продукт, который будет не только красивым, но и функциональным.
Кроме того, мы обеспечиваем полное сопровождение на всех этапах: от идеи до запуска и дальнейшего обслуживания. Наша цель — сделать так, чтобы вы могли сосредоточиться на своём бизнесе, а мы позаботимся о том, чтобы ваш сайт работал эффективно и приносил результаты. Обращаясь к нам, вы получаете не просто сайт, а надёжного партнёра в мире цифровых технологий.

Преимущества онлайн-присутствия
В современном мире наличие качественного сайта — это не просто необходимость, а основа успешного бизнеса. Продуманный и функциональный сайт помогает вам увеличить охват аудитории, ведь большинство пользователей ищут товары и услуги именно в интернете. Сайт позволяет вам выйти на новые рынки и привлечь клиентов из разных регионов, что значительно расширяет ваши возможности.
Кроме того, сайт делает ваш бизнес доступным 24/7. Потенциальные клиенты могут ознакомиться с вашими предложениями в любое время, не ограничиваясь рабочими часами. Это создает удобство для пользователей и способствует увеличению числа обращений, что, в свою очередь, может привести к росту продаж.
Не стоит забывать и о доверии. Современные потребители ожидают, что у компании будет собственный сайт. Наличие качественного веб-ресурса повышает уровень доверия к вашему бренду и демонстрирует вашу профессиональность. Таким образом, для достижения успеха в бизнесе важно создать надежное онлайн-присутствие. Если вы хотите, чтобы ваш бизнес стал более заметным и доступным, закажите сайт на Joomla.

Маркетинговое исследование сайтов конкурентов
При разработке сайта на платформе Joomla важным этапом является маркетинговое исследование сайтов конкурентов. Этот процесс включает в себя детальный анализ веб-ресурсов, которые уже успешно функционируют в вашей нише. Мы изучаем структуру сайтов, их дизайн, контент, используемые технологии, а также стратегии продвижения и взаимодействия с пользователями.
Зачем это нужно? Понимание сильных и слабых сторон конкурентов позволяет нам выявить лучшие практики и адаптировать их под ваши уникальные потребности. Мы анализируем, какие элементы дизайна и контента приводят к высокой конверсии, а также как конкуренты работают с SEO. Это знание станет основой для создания вашего проекта, который будет не только привлекательным, но и эффективным с точки зрения маркетинга.
С нашим опытом в области цифрового маркетинга более 15 лет мы ориентируемся на результат. Мы поможем вам создать сайт, который не просто будет выглядеть хорошо, но и станет мощным инструментом для привлечения клиентов. Мы стремимся к креативным решениям, которые обеспечивают высокую конверсию и соответствуют требованиям поисковых систем, что в итоге приведет к успеху вашего бизнеса в интернете.

Разработка структуры сайта
Правильная структура сайта — это основа его удобства и эффективности. При создании веб-ресурса на Joomla важно продумать, как будут организованы разделы и страницы, чтобы пользователи могли легко находить нужную информацию. Логика построения навигации напрямую влияет на пользовательский опыт: интуитивно понятное меню и четкое распределение контента способствуют снижению уровня отказов и увеличению времени нахождения на сайте.
Кроме того, хорошо организованная структура имеет значение для поисковой оптимизации. Поисковые системы оценивают, насколько удобно пользователям перемещаться по сайту, что влияет на его позиции в результатах поиска. Эффективная навигация и логичное распределение контента помогают не только пользователям, но и ботам, что в итоге способствует улучшению индексации.
При разработке сайта следует учитывать пользовательские сценарии, чтобы максимально упростить процесс достижения целей, будь то покупка, регистрация или получение информации. Чем проще и понятнее будет путь к конверсии, тем выше вероятность успешного завершения взаимодействия с ресурсом.

Разработка интерактивного прототипа сайта
Создание интерактивного прототипа сайта — это важный этап в разработке, который позволяет визуализировать идеи и концепции еще до начала программирования. Прототип служит основой для обсуждения и тестирования пользовательского пути, что помогает выявить возможные проблемы и улучшить навигацию. На этом этапе мы активно учитываем потребности пользователей, что позволяет создать интуитивно понятный интерфейс.
Визуализация помогает нашим клиентам увидеть, как будет выглядеть финальный продукт, и внести правки на ранних стадиях разработки. Это не только экономит время, но и снижает затраты, так как изменения в прототипе гораздо проще реализовать, чем в готовом сайте. Мы также проводим тестирование на различных устройствах, что позволяет убедиться в адаптивности и удобстве использования.
Учитывая 15-летний опыт в digital-маркетинге, мы понимаем, как важно сочетать креативные решения с требованиями SEO. Оптимизация на этапе прототипирования закладывает фундамент для повышения конверсии и успешного продвижения сайта в поисковых системах. Мы создаем сайты, которые не только привлекают внимание, но и эффективно решают задачи бизнеса.
Разработка яркого дизайна в соответствии с целями заказчика
Создание сайта на платформе Joomla – это не просто процесс разработки, а возможность воплотить в жизнь уникальные идеи и цели вашего бизнеса. Наша команда с более чем 20-летним опытом в интернет-дизайне понимает, что креативный подход и индивидуальность – ключевые факторы для привлечения и удержания пользователей. Мы не просто создаем сайты, мы создаем эмоциональные связи с вашими клиентами.
Яркий и продуманный дизайн способен не только привлечь внимание, но и направить пользователя на нужные действия. Например, использование контрастных цветов и четкой типографики помогает выделить важные элементы, такие как кнопки «Купить» или «Записаться на консультацию». Мы применяем принципы визуальной иерархии, чтобы пользователи интуитивно понимали, куда им следует двигаться. Каждый элемент дизайна работает на вашу конверсию.
Важным аспектом является адаптация дизайна под целевую аудиторию. Мы исследуем, что именно привлекает ваших клиентов, и создаем стиль, который будет резонировать с их ожиданиями. Например, для молодежной аудитории мы можем использовать яркие, смелые решения и анимации, которые создают ощущение динамики. Для более консервативной аудитории подойдут классические элементы с акцентом на функциональность и простоту навигации.
Каждый проект для нас – это возможность рассказать вашу историю через визуальные средства. Мы стремимся к тому, чтобы каждый сайт не только выглядел привлекательно, но и выполнял свою основную задачу – превращал посетителей в клиентов. Давайте вместе создадим что-то особенное, что будет работать на ваш успех и выделять вас среди конкурентов.
Несколько примеров наших проектов
Что вы получите при заказе сайта
При сотрудничестве с SDD Creative Studio вы получаете комплексный подход к созданию корпоративного сайта, который будет максимально соответствовать потребностям вашего бизнеса. Мы начинаем с глубокого анализа целевой аудитории, что позволяет нам понять, какие именно решения и функционал будут наиболее эффективными для ваших клиентов.
Структурирование контента - это ключевой этап, который обеспечивает логичное и понятное представление информации. Мы создаем удобные и интуитивно понятные навигационные элементы, что улучшает юзабилити вашего сайта и способствует высокой конверсии. Каждый элемент дизайна разрабатывается с акцентом на яркий и запоминающийся визуальный стиль, который выделит вашу компанию на фоне конкурентов.
Мы используем мобильный адаптивный дизайн, что гарантирует корректное отображение вашего сайта на любых устройствах. Это достигается благодаря современным технологиям, таким как Bootstrap 3, что позволяет обеспечить оптимальный пользовательский опыт на смартфонах и планшетах.
В качестве системы управления контентом мы предлагаем только проверенные решения, включая "Битрикс - стандарт". Это обеспечит вам надежный и функциональный инструмент для управления сайтом. Мы также интегрируем систему онлайн-консультаций, что позволяет вашим клиентам получать оперативные ответы на вопросы и повышает уровень сервиса.
Не забываем о важности SEO и маркетинга. Мы оптимизируем ваш сайт с учетом актуальных требований поисковых систем, что способствует привлечению целевого трафика и увеличению видимости в интернете. В результате вы получаете не просто сайт, а мощный инструмент для развития бизнеса.
Кроме того, мы предоставляем архив с сайтом, что позволяет вам в любой момент вернуться к предыдущим версиям и изменениям, обеспечивая полную прозрачность и контроль над проектом.

Технические особенности создания сайта
Создание веб-сайта на платформе Joomla требует особого внимания к техническим аспектам и деталям, что позволяет обеспечить высокий уровень реализации и удовлетворить индивидуальные потребности клиента. Одним из ключевых элементов является интеграция анимаций и динамических эффектов, которые делают взаимодействие пользователя с сайтом более увлекательным и интуитивным. Мы используем современные технологии для создания плавных переходов и эффектов, что значительно улучшает общее восприятие ресурса.
Кроме того, важным аспектом является реализация онлайн-обращений и форм обратной связи. Мы разрабатываем адаптивные и удобные формы, которые позволяют пользователям легко и быстро связываться с вами. Это не только повышает уровень взаимодействия, но и способствует росту конверсии, так как пользователи ценят возможность оперативно получить ответ на свои вопросы.
Загрузка данных на сайте также требует тщательной проработки. Мы обеспечиваем оптимизацию загрузки контента, чтобы пользователи могли мгновенно получать доступ к необходимой информации. Это достигается за счёт использования кэширования, сжатия изображений и других технологий, что в свою очередь положительно сказывается на скорости работы сайта и его позиции в поисковых системах.
Не менее важным является внимание к UI/UX решениям. Мы создаём интуитивно понятный интерфейс, который обеспечивает легкость навигации и комфортное взаимодействие с ресурсом. Индивидуальный подход к каждому проекту позволяет нам учитывать особенности бизнеса и целевой аудитории, что в итоге приводит к созданию уникального продукта, способного выделиться на фоне конкурентов.

Порядок разработки сайта в компании SDD Creative Studio
В компании SDD Creative Studio мы понимаем, что создание сайта — это не просто технический процесс, а важный шаг для вашего бизнеса. Чтобы заказать сайт на Joomla, мы следуем четкому и прозрачному порядку разработки, который обеспечивает надежность и системность на каждом этапе.
Первым шагом является анализ потребностей клиента. Мы проводим детальное интервью, чтобы понять ваши цели, аудиторию и уникальные требования. Это позволяет нам создать сайт, который действительно будет работать на вас.
После этого мы заключаем договор, в котором четко прописываем все этапы работы, сроки и стоимость. Мы уверены, что прозрачность на этом этапе создает доверие и позволяет избежать недоразумений в будущем.
Затем начинается проработка семантики — мы исследуем ключевые слова и фразы, которые помогут вашему сайту занять высокие позиции в поисковых системах. Это важная основа для дальнейшей работы.
После этого мы строим эффективную структуру сайта, которая обеспечит удобство навигации и позволит пользователям легко находить нужную информацию. Наши опытные верстальщики и программисты работают совместно, чтобы реализовать все технические аспекты проекта на высоком уровне.
Современный дизайн — это не только эстетика, но и функциональность. Мы создаем визуально привлекательные и удобные интерфейсы, которые соответствуют вашим требованиям и ожиданиям пользователей.
Завершающими этапами являются тестирование, оптимизация и запуск проекта. Мы тщательно проверяем сайт на наличие ошибок, оптимизируем его для быстродействия и удобства использования, а затем запускаем его в работу. Каждый этап нашего процесса направлен на то, чтобы вы получили качественный и надежный продукт, который будет способствовать успеху вашего бизнеса.
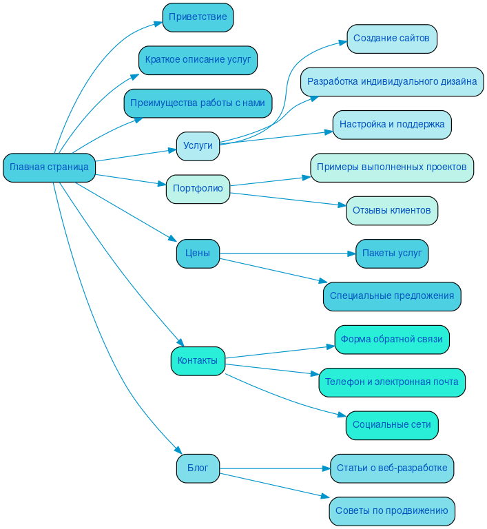
Ниже вы можете ознакомиться с картой проекта - наглядно показываем процесс разработки сайта и всех участников с нашей стороны.