Заказать сайт на Джумле: Как создать эффективный и привлекательный интернет-ресурс для вашего бизнеса
Разработка сайта на платформе Joomla предлагает множество преимуществ для бизнеса. Эта система управления контентом (CMS) идеально подходит для создания как простых, так и сложных веб-ресурсов. Благодаря гибкости и расширяемости Joomla, мы можем реализовать уникальные решения, соответствующие требованиям каждого клиента.
Одной из ключевых особенностей Joomla является ее модульная структура. Это позволяет легко добавлять новые функции и интегрировать сторонние расширения, что значительно ускоряет процесс разработки. Наша команда имеет богатый опыт работы с различными модулями и плагинами, что позволяет нам создавать сайты с функционалом, который действительно важен для вашего бизнеса.
Мы понимаем, что каждый проект уникален, поэтому подходим к разработке индивидуально. На этапе планирования мы тщательно анализируем ваши потребности и цели, чтобы предложить наиболее эффективные решения. Это позволяет нам не просто создать сайт, а разработать полноценный инструмент для продвижения вашего бренда и увеличения продаж.
Кроме того, Joomla обеспечивает высокую степень безопасности, что является критически важным в современном цифровом мире. Мы следим за актуальными обновлениями и применяем лучшие практики для защиты вашего сайта от угроз. Это гарантирует, что ваш ресурс будет не только функциональным, но и безопасным.
Наша студия предлагает полный цикл услуг: от концепции и дизайна до разработки и последующей поддержки. Мы стремимся к тому, чтобы каждый проект был успешным и приносил реальную пользу, и готовы сопровождать вас на каждом этапе — от идеи до реализации. С нами вы получите не просто сайт, а надежного партнера в мире цифровых технологий.

Преимущества онлайн-присутствия
В современном бизнесе наличие качественного сайта является необходимостью. Он не только представляет вашу компанию в интернете, но и служит основным инструментом для привлечения клиентов. Продуманный и функциональный сайт может значительно увеличить охват вашей аудитории. По статистике, более 80% пользователей ищут информацию о товарах и услугах именно в интернете, что делает онлайн-присутствие критически важным для успеха бизнеса.
Доступность информации также играет ключевую роль. Сайт работает круглосуточно, предоставляя потенциальным клиентам возможность ознакомиться с вашими предложениями в любое время. Это создает удобство и повышает вероятность того, что пользователь вернется к вам за покупкой.
Кроме того, наличие профессионально разработанного сайта способствует формированию доверия к вашему бренду. Клиенты склонны выбирать компании, которые имеют качественный и информативный веб-ресурс. Это создает положительное первое впечатление и укрепляет вашу репутацию на рынке.
Если вы хотите воспользоваться всеми этими преимуществами, не упустите возможность заказать сайт на Джумле.

Маркетинговое исследование сайтов конкурентов
Создание сайта на платформе Joomla — это не просто технический процесс, но и стратегический шаг, который требует глубокого понимания рынка и конкурентов. Маркетинговое исследование сайтов ваших соперников помогает выявить их сильные и слабые стороны, а также понять, какие подходы работают в вашей нише. Мы анализируем дизайн, структуру, контент и пользовательский опыт конкурентов, чтобы определить, что привлекает целевую аудиторию и способствует высоким конверсиям.
Зачем это нужно вам? Понимание конкурентной среды позволяет вам не просто повторять чужие успехи, но и находить уникальные решения, которые выделят ваш проект на фоне других. Мы используем полученные данные для формирования креативной концепции вашего сайта, которая будет соответствовать современным трендам и ожиданиям пользователей.
С нашим опытом в маркетинге более 15 лет, мы гарантируем, что каждый элемент вашего сайта будет ориентирован на результат. Мы учитываем потребности SEO, чтобы ваш ресурс не только привлекал внимание, но и занимал высокие позиции в поисковых системах. В результате вы получите сайт, который не просто существует, а активно работает на ваш бизнес.

Разработка структуры сайта
Эффективная и удобная структура сайта — это ключевой элемент, определяющий его успешность и привлекательность для пользователей. Правильная логика построения разделов позволяет пользователям интуитивно ориентироваться на ресурсе, что значительно повышает уровень юзабилити. Когда посетитель легко находит нужную информацию, вероятность его конверсии возрастает.
Важно учитывать пользовательские сценарии: как посетители будут взаимодействовать с сайтом, какие действия они будут выполнять. Например, если интернет-магазин имеет четкую навигацию и логичное распределение категорий, пользователи быстрее находят интересующие товары, что способствует увеличению продаж.
Кроме того, продуманная структура положительно сказывается на SEO. Поисковые системы учитывают, насколько удобно пользователям перемещаться по сайту, что влияет на его позиции в результатах поиска. Таким образом, грамотная организация контента — это не только удобство для пользователей, но и важный фактор для привлечения трафика.

Разработка интерактивного прототипа сайта
Создание интерактивного прототипа сайта — это важный этап в разработке, который позволяет визуализировать структуру и функциональность будущего продукта. На этом этапе мы фокусируемся на пользовательском пути, что помогает выявить возможные проблемы и улучшить навигацию. Чем более интуитивно понятен интерфейс, тем выше вероятность, что пользователи останутся на сайте и совершат целевое действие.
Тестирование прототипа с реальными пользователями позволяет получить ценную обратную связь и оперативно вносить изменения, что значительно повышает конверсию. Мы учитываем потребности SEO на этапе проектирования, чтобы заложить фундамент для успешного продвижения вашего сайта в поисковых системах. Это значит, что уже на стадии прототипа мы оптимизируем структуру и контент для достижения лучших результатов.
С нашим 15-летним опытом в digital-маркетинге и веб-разработке, мы умеем сочетать креативные решения с проверенными методами, что позволяет создавать уникальные и эффективные сайты. Доверяя нам разработку интерактивного прототипа, вы получаете не просто визуализацию, а полноценный инструмент для достижения бизнес-целей.
Разработка яркого дизайна в соответствии с целями заказчика
В нашей компании мы понимаем, что каждый проект уникален и требует индивидуального подхода. С более чем 20-летним опытом в интернет-дизайне, мы создаем не просто сайты, а эффективные инструменты для достижения бизнес-целей наших клиентов. Мы используем Joomla как платформу для разработки, поскольку она идеально подходит для создания ярких, функциональных и адаптивных решений.
Креативный дизайн – это не просто эстетика. Это способ привлечь внимание пользователя и направить его к нужному действию. Мы разрабатываем визуальные концепции, которые отражают уникальность вашего бренда, создавая эмоциональную связь с вашей аудиторией. Например, использование ярких цветовых решений и оригинальных шрифтов может значительно повысить вовлеченность, создавая запоминающийся образ компании.
Каждый элемент дизайна имеет свою цель. Мы тщательно продумываем структуру страниц, чтобы пользователь легко находил нужную информацию. Интуитивно понятная навигация и четкие призывы к действию помогают направить посетителя к целевым действиям, будь то покупка, регистрация или подписка на рассылку. Например, размещение кнопки «Купить сейчас» в зоне видимости и использование контрастных цветов делает ее заметной и привлекательной.
Мы также учитываем поведение пользователей, анализируя, как они взаимодействуют с вашим сайтом. Это позволяет нам вносить изменения, которые способствуют повышению конверсии. Мы тестируем различные подходы, чтобы понять, что лучше всего работает для вашей аудитории. Каждый проект – это новая возможность для творчества и экспериментов, и мы готовы использовать все инструменты, чтобы ваш сайт стал не только красивым, но и высокоэффективным.
Несколько примеров наших проектов
Что вы получите при заказе сайта
При сотрудничестве с SDD Creative Studio вы получаете не просто корпоративный сайт, а мощный инструмент для достижения бизнес-целей. Мы начинаем с глубокого анализа целевой аудитории, что позволяет нам понять потребности ваших клиентов и создать сайт, который будет работать на вас.
Структурирование контента — ключевой этап, который обеспечивает логичное и удобное представление информации. Мы разрабатываем яркий дизайн, который не только привлекает внимание, но и соответствует вашему бренду. Используя Bootstrap 3, мы гарантируем мобильную адаптивность, что позволяет вашему сайту выглядеть великолепно на любых устройствах.
Юзабилити — наш приоритет. Мы создаем удобный функционал, который упрощает взаимодействие пользователей с вашим сайтом. Это включает в себя интеграцию с современными проверенными CMS, такими как система управления сайтом "Битрикс - малый бизнес", что обеспечивает надежность и простоту в управлении контентом.
Мы также внедряем систему онлайн-консультаций, которая позволяет вашим клиентам получать ответы на вопросы в реальном времени, повышая уровень сервиса и доверия. Наши решения в области SEO и маркетинга помогут вам занять высокие позиции в поисковых системах, что способствует высокой конверсии и привлечению новых клиентов.
В дополнение, мы предоставляем архив с сайтом, что позволяет легко восстановить его в случае необходимости. С SDD Creative Studio ваш корпоративный сайт станет не только витриной вашего бизнеса, но и эффективным инструментом для его роста.

Технические особенности создания сайта
Создание веб-сайта на платформе Joomla! требует глубокого понимания технических аспектов, которые обеспечивают его функциональность и привлекательность. Одним из ключевых элементов является реализация анимаций и динамических эффектов, которые делают интерфейс более интерактивным. Используя современные библиотеки JavaScript и CSS, мы можем добавить плавные переходы и анимации, что значительно улучшает пользовательский опыт и удерживает внимание посетителей.
Не менее важным аспектом является интеграция онлайн-обращений и форм обратной связи. Мы обеспечиваем удобный и интуитивно понятный интерфейс для пользователей, что позволяет им легко взаимодействовать с вашим сайтом. Формы обратной связи могут быть адаптированы под специфические нужды вашего бизнеса, включая возможность прикрепления файлов, выбор тематики обращения и автоматическую отправку уведомлений на электронную почту.
Загрузка данных — еще один критически важный момент, который мы тщательно прорабатываем. Оптимизация скорости загрузки страниц позволяет не только улучшить пользовательский опыт, но и повысить позиции в поисковых системах. Мы используем различные техники, такие как кэширование и сжатие изображений, чтобы гарантировать быструю и эффективную работу сайта.
При разработке UI/UX решений мы уделяем особое внимание деталям. Индивидуальный подход к каждому проекту позволяет нам создать уникальный дизайн, который отражает стиль и ценности вашего бренда. Мы проводим детальный анализ целевой аудитории, чтобы понять их потребности и предпочтения, что в конечном итоге приводит к созданию высококачественного продукта, который не только привлекает, но и удерживает пользователей.

Порядок разработки сайта в компании SDD Creative Studio
В компании SDD Creative Studio мы понимаем, что процесс разработки сайта — это не просто набор действий, а системный подход, основанный на анализе потребностей клиента. Прежде чем приступить к работе, мы проводим детальный анализ, чтобы понять, какие именно задачи должен решать ваш сайт и какие цели вы перед собой ставите.
После этого мы заключаем договор, который четко определяет сроки, стоимость и объем работ. Это позволяет нам обеспечить прозрачность на всех этапах, что особенно важно для построения доверительных отношений с клиентами.
Далее мы занимаемся проработкой семантики. Мы исследуем ключевые слова и фразы, которые помогут вашему сайту занять высокие позиции в поисковых системах. Это важный этап, который влияет на дальнейшую структуру сайта и его контент.
Построение эффективной структуры — еще один ключевой момент. Мы создаем логическую и удобную для пользователя навигацию, что способствует улучшению пользовательского опыта и повышению конверсии.
Наши опытные верстальщики и программисты работают над тем, чтобы сайт был не только функциональным, но и эстетически привлекательным. Мы применяем современные технологии и следим за последними трендами в веб-дизайне, чтобы ваш сайт выглядел актуально и привлекательно.
После завершения разработки мы проводим тщательное тестирование, чтобы выявить и устранить возможные ошибки. Затем осуществляется оптимизация сайта для повышения его скорости и производительности. Наконец, мы запускаем проект, обеспечивая его стабильную работу и готовность к привлечению пользователей.
Таким образом, заказав сайт на Джумле в SDD Creative Studio, вы получаете надежного партнера, который обеспечивает системный подход и прозрачность на каждом этапе разработки.
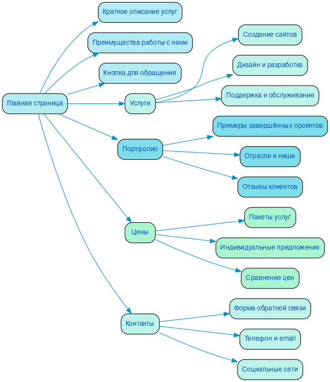
Ниже вы можете ознакомиться с картой проекта - наглядно показываем процесс разработки сайта и всех участников с нашей стороны.