Заказать сайт для гостиницы: как создать привлекательный онлайн-ресурс для привлечения гостей
Создание веб-сайта для гостиницы — это не просто разработка интерфейса, а комплексный процесс, который требует учёта множества факторов. Наша студия предлагает профессиональное решение, которое помогает отелям выделиться на фоне конкурентов и привлечь больше гостей. Мы используем современные технологии и инструменты, чтобы обеспечить высокую скорость загрузки, адаптивность и безопасность сайта.
Основой нашего подхода является глубокое понимание специфики гостиничного бизнеса. Мы знаем, как важно предоставить пользователям удобный интерфейс для поиска информации, бронирования номеров и получения актуальных предложений. Наша команда разрабатывает индивидуальные решения, учитывая особенности вашего заведения, целевую аудиторию и маркетинговые цели. Это позволяет создать сайт, который не только выглядит привлекательно, но и эффективно работает на привлечение клиентов.
Мы акцентируем внимание на пользовательском опыте, создавая интуитивно понятные навигационные элементы и продуманные структуры страниц. Интеграция с системами онлайн-бронирования и платёжными сервисами позволяет вашим клиентам легко и быстро совершать покупки. Также мы оптимизируем сайт для поисковых систем, что увеличивает видимость вашего отеля в интернете.
Кроме того, мы предоставляем услуги по поддержке и обновлению сайта, что позволяет вам сосредоточиться на управлении бизнесом, в то время как мы заботимся о его онлайн-присутствии. С нашей помощью ваш сайт станет не просто визитной карточкой, а мощным инструментом для привлечения новых гостей и повышения уровня сервиса.

Преимущества онлайн-присутствия
В современном мире наличие качественного веб-сайта для гостиницы стало неотъемлемой частью успешного бизнеса. Первое, что делает потенциальный клиент, когда планирует поездку, — это поиск информации в интернете. Хорошо продуманный сайт поможет вам значительно увеличить охват аудитории и привлечь больше гостей.
Во-первых, сайт является вашим круглосуточным рекламным инструментом. Он позволяет потенциальным клиентам находить информацию о ваших услугах, ценах и специальным предложениям в любое время. Это особенно важно для туристов, которые могут планировать поездку за пределами рабочего времени. Во-вторых, наличие сайта повышает доступность вашей гостиницы. Четкая структура, удобный интерфейс и оптимизация под мобильные устройства обеспечивают легкость навигации, что делает процесс бронирования простым и комфортным.
Кроме того, функциональный сайт способствует повышению доверия к вашему бизнесу. Качественный дизайн и актуальная информация о гостинице создают положительное впечатление, что увеличивает вероятность выбора именно вашего заведения. Если вы хотите, чтобы ваша гостиница была на виду у клиентов, не упустите шанс заказать сайт гостиницы и вывести свой бизнес на новый уровень.

Маркетинговое исследование сайтов конкурентов
Создание сайта для гостиницы — это не просто разработка красивого дизайна. Это стратегический процесс, который начинается с глубокого анализа онлайн-присутствия ваших конкурентов. Мы изучаем, как они представляют свои услуги, какие ключевые слова используют, и какие маркетинговые стратегии применяют для привлечения клиентов.
Анализ конкурентов позволяет выявить их сильные и слабые стороны, а также понять, какие элементы работают лучше всего в вашей нише. Это знание помогает нам создать уникальное и эффективное предложение для вашего проекта, которое будет выделяться на фоне других. Мы обращаем внимание на такие аспекты, как пользовательский опыт, навигация по сайту, контент и визуальные элементы, чтобы обеспечить высокую конверсию и удовлетворение потребностей ваших клиентов.
С нашим опытом в маркетинге более 15 лет, мы разрабатываем решения, которые не только соответствуют современным трендам, но и учитывают требования SEO. Это позволяет вашему сайту не только привлекать внимание, но и занимать высокие позиции в поисковых системах. Мы нацелены на результат, поэтому каждая деталь имеет значение в создании успешного проекта, который будет работать на вас.

Разработка структуры сайта
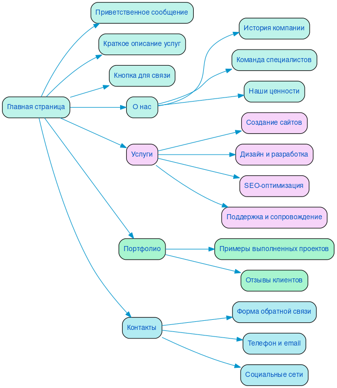
При создании веб-ресурса для гостиницы важно учитывать, что его структура напрямую влияет на удобство использования и эффективность. Грамотно организованные разделы помогают пользователям быстро находить необходимую информацию — от описания номеров до условий бронирования. Это не только повышает удовлетворенность клиентов, но и способствует увеличению конверсии.
Логика построения страниц должна учитывать типичные пользовательские сценарии. Например, потенциальный гость может начать с поиска информации о доступных номерах, затем перейти к услугам и завершить процесс бронирования. Если каждый шаг интуитивно понятен и логично выстроен, вероятность завершения бронирования возрастает.
Кроме того, структура сайта влияет на SEO. Правильное использование заголовков, внутренних ссылок и навигации помогает поисковым системам лучше индексировать страницы, что в свою очередь улучшает видимость сайта в результатах поиска. Таким образом, продуманная структура — это основа как для удобства пользователей, так и для успешного продвижения в интернете.

Разработка интерактивного прототипа сайта
Создание интерактивного прототипа сайта для гостиницы – это важный шаг на пути к успешному онлайн-присутствию. Прототип позволяет визуализировать структуру и функционал сайта еще до его разработки, что дает возможность всем участникам проекта лучше понять конечный продукт. Это особенно актуально в гостиничном бизнесе, где удобство и интуитивность интерфейса играют ключевую роль для пользователей.
На этапе прототипирования мы тестируем пользовательский путь, выявляя возможные трудности и улучшая навигацию. Это позволяет заранее определить, какие элементы сайта способствуют повышению конверсии, а какие требуют доработки. Мы учитываем потребности SEO, чтобы сайт не только привлекал внимание, но и занимал высокие позиции в поисковых системах.
С учетом 15-летнего опыта нашей компании, мы применяем креативные подходы, которые помогают выделить ваш проект среди конкурентов. Интерактивный прототип – это не просто визуализация, а мощный инструмент для проверки гипотез и оптимизации пользовательского опыта. Мы уверены, что качественно разработанный прототип станет основой для успешного сайта, который будет эффективно работать на привлечение гостей в вашу гостиницу.
Разработка яркого дизайна в соответствии с целями заказчика
Создание уникального онлайн-пространства для гостиницы — это не просто задача, а возможность выделиться на фоне конкурентов. Мы понимаем, что яркий и запоминающийся дизайн — это ключ к привлечению гостей и формированию их первого впечатления. С более чем 20-летним опытом в интернет-дизайне, мы знаем, как сделать ваш сайт не только красивым, но и эффективным.
Каждый проект начинается с глубокого анализа целей и задач нашего клиента. Мы разрабатываем индивидуальные решения, которые отражают уникальность вашего заведения. Например, если ваша гостиница располагается в живописном месте, мы можем использовать большие, захватывающие изображения природы, чтобы создать атмосферу уюта и спокойствия. Это не только привлечет внимание, но и вызовет эмоциональный отклик у посетителей.
Креативный подход к дизайну позволяет не просто показать услуги, а вовлечь пользователя в процесс выбора. Мы применяем интуитивно понятные навигационные элементы и продуманные call-to-action, которые направляют посетителя к нужному действию — будь то бронирование номера или подписка на рассылку. Например, использование ярких кнопок с призывами вроде «Забронировать сейчас» или «Узнать больше» помогает создать ощущение срочности и побуждает к действию.
Эмоциональная подача контента также играет важную роль. Мы создаем текстовые и визуальные элементы, которые рассказывают историю вашей гостиницы, ее особенностей и преимуществ. Это может быть раздел с отзывами довольных гостей или интерактивная карта с достопримечательностями поблизости. Все это помогает пользователю не только увидеть, но и почувствовать, почему ваш отель — лучший выбор.
Сочетая креативный дизайн, индивидуальный подход и высокую конверсию, мы создаем сайты, которые действительно работают. Давайте сделаем ваш онлайн-образ таким же уникальным, как и ваше заведение.
Несколько примеров наших проектов
Что вы получите при заказе сайта
При сотрудничестве с SDD Creative Studio вы получаете не просто корпоративный сайт, а мощный инструмент для развития вашего бизнеса. Мы начинаем с глубокого анализа целевой аудитории, что позволяет нам понять потребности и предпочтения ваших клиентов. Это знание является основой для создания сайта, который будет действительно работать на вас.
Структурирование контента — еще один ключевой этап нашего процесса. Мы разрабатываем логичную и удобную навигацию, чтобы ваши посетители легко находили нужную информацию. Это, в свою очередь, повышает юзабилити и способствует высокой конверсии. Ваш сайт станет не просто витриной, а эффективным инструментом продаж.
Яркий дизайн, созданный с учетом современных трендов, привлечет внимание и оставит положительное впечатление о вашем бренде. Мы используем Bootstrap 3 для создания мобильных адаптивных решений, что гарантирует корректное отображение сайта на любых устройствах. Таким образом, вы сможете охватить более широкую аудиторию и повысить уровень вовлеченности пользователей.
Мы работаем только с проверенными современными CMS, включая CMS Битрикс, что обеспечивает надежность и стабильность вашего сайта. Внедрение системы онлайн-консультаций позволит вам наладить обратную связь с клиентами и оперативно отвечать на их вопросы.
Кроме того, мы не забываем о важности SEO и маркетинга. Наши специалисты помогут вам оптимизировать сайт для поисковых систем, что значительно увеличит его видимость и привлечет целевой трафик. Вы получите архив с сайтом, что обеспечит вам доступ к всем версиям и изменениям, сделанным в процессе работы.
SDD Creative Studio — это ваш надежный партнер в создании эффективного корпоративного сайта, который будет способствовать росту и развитию вашего бизнеса.

Технические особенности создания сайта
Создание веб-ресурса для гостиничного бизнеса требует особого внимания к техническим аспектам, которые могут существенно повлиять на пользовательский опыт и общую эффективность сайта. Одним из ключевых элементов является анимация и динамика интерфейса. Грамотно реализованные анимации не только делают сайт более привлекательным, но и помогают пользователю легче ориентироваться в информации. Например, плавные переходы между страницами и интерактивные элементы могут значительно улучшить восприятие контента.
Кроме того, важным аспектом является реализация онлайн-обращений и форм обратной связи. Мы разрабатываем интуитивно понятные и удобные формы, которые позволяют посетителям быстро оставлять заявки на бронирование или задавать вопросы. Внедрение современных технологий, таких как интеграция с CRM-системами, позволяет оперативно обрабатывать запросы и повышать уровень сервиса.
Загрузка данных также играет критически важную роль в создании качественного веб-ресурса. Оптимизация изображений и контента позволяет значительно сократить время загрузки страниц, что, в свою очередь, улучшает пользовательский опыт и влияет на SEO-позиции. Мы используем передовые технологии и подходы для обеспечения быстрой и стабильной работы сайта, даже при высокой нагрузке.
Наконец, UI/UX решения являются основой успешного проекта. Мы уделяем особое внимание индивидуальному подходу к каждому клиенту, разрабатывая уникальный дизайн, который соответствует стилю и концепции гостиницы. Тщательное изучение целевой аудитории и ее потребностей позволяет создать интерфейс, который не только привлекает, но и удерживает пользователей, обеспечивая максимальную конверсию и удовлетворенность клиентов.

Порядок разработки сайта в компании SDD Creative Studio
В компании SDD Creative Studio мы понимаем, что создание сайта для гостиницы — это не просто технический процесс, а важный шаг в развитии вашего бизнеса. Поэтому мы следуем четкому и прозрачному порядку разработки, который гарантирует надежность и высокое качество конечного продукта.
Первым этапом является анализ потребностей клиента. Мы внимательно изучаем вашу гостиницу, целевую аудиторию и конкурентную среду, чтобы понять, какие функции и элементы дизайна будут наиболее эффективными для достижения ваших бизнес-целей.
Далее мы заключаем договор, в котором четко прописываем все условия сотрудничества. Это обеспечивает прозрачность на всех этапах разработки и позволяет избежать недоразумений.
После этого начинается проработка семантики. Мы подбираем ключевые слова и фразы, которые помогут вашему сайту занять высокие позиции в поисковых системах и привлечь целевых клиентов.
На этапе построения эффективной структуры мы создаем логичную навигацию и организуем контент так, чтобы пользователи могли легко находить нужную информацию. Это способствует улучшению пользовательского опыта и увеличению конверсии.
Наши опытные верстальщики и программисты работают над реализацией проекта, используя современные технологии и инструменты. Мы создаем адаптивный и интуитивно понятный интерфейс, который будет привлекать внимание ваших гостей.
Современный дизайн — это не только эстетика, но и функциональность. Мы разрабатываем визуальные решения, которые подчеркивают уникальность вашей гостиницы и создают положительное первое впечатление.
После завершения разработки мы проводим тестирование, чтобы убедиться, что сайт работает без сбоев на всех устройствах. Затем мы оптимизируем проект для повышения скорости загрузки и удобства использования.
Наконец, мы запускаем проект, предоставляя вам доступ к вашему новому сайту. Заказать сайт гостиницы в компании SDD Creative Studio — это значит получить надежный, качественный и эффективный инструмент для вашего бизнеса.
Ниже вы можете ознакомиться с картой проекта - наглядно показываем процесс разработки сайта и всех участников с нашей стороны.