Заказать сайт для отеля: как создать онлайн-присутствие, которое привлечет гостей и увеличит бронирования
Создание веб-сайта для гостиничного бизнеса требует особого подхода, учитывающего специфику отрасли и потребности клиентов. Важно, чтобы ресурс не только привлекал внимание, но и обеспечивал удобство для пользователей. Мы понимаем, что сайт отеля — это не просто визитка, а мощный инструмент для привлечения гостей и повышения уровня сервиса.
Наши специалисты применяют современные технологии и решения, которые позволяют создать интуитивно понятный интерфейс. Мы используем адаптивный дизайн, обеспечивающий корректное отображение сайта на любых устройствах. Это особенно актуально, так как большинство пользователей ищет информацию о размещении с мобильных телефонов.
Интеграция системы онлайн-бронирования — одна из ключевых особенностей, которую мы внедряем в проекты. Это позволяет клиентам легко и быстро забронировать номер, не покидая сайт. Мы также уделяем внимание SEO-оптимизации, чтобы ваш сайт находился на первых страницах поисковых систем, что увеличивает видимость и, как следствие, количество бронирований.
Кроме того, мы предлагаем создание уникального контента, который подчеркнёт индивидуальность вашего отеля, расскажет о его особенностях и услугах. Это может включать качественные фотографии, виртуальные туры и описания местных достопримечательностей.
Наша команда работает в тесном сотрудничестве с клиентами, чтобы учесть все их пожелания и создать продукт, который будет не только функциональным, но и отражающим атмосферу вашего отеля. Мы нацелены на долгосрочные отношения и готовы поддерживать ваш проект на всех этапах его развития, обеспечивая актуальность и конкурентоспособность вашего сайта.

Преимущества онлайн-присутствия
В современном мире наличие качественного веб-сайта — это не просто необходимость, а важный инструмент для успешного ведения бизнеса. Особенно это актуально для отелей, где онлайн-присутствие играет ключевую роль в привлечении клиентов. Правильно оформленный сайт позволяет значительно увеличить охват аудитории, так как потенциальные гости могут находить ваш отель через поисковые системы и социальные сети.
Кроме того, доступность информации о вашем отеле 24/7 создает комфортные условия для клиентов. Они могут в любое время ознакомиться с предложениями, проверить наличие свободных номеров и забронировать их без лишних усилий. Это не только упрощает процесс выбора, но и повышает вероятность того, что клиент остановится именно у вас.
Наконец, наличие профессионально разработанного сайта формирует доверие к вашему бизнесу. Потенциальные гости склонны выбирать отели с современным, удобным и информативным веб-ресурсом, так как это свидетельствует о серьезности и ответственности владельцев. Поэтому, если вы хотите, чтобы ваш отель выделялся на фоне конкурентов, стоит задуматься о том, чтобы заказать сайт для отеля.

Маркетинговое исследование сайтов конкурентов
Создание успешного веб-ресурса для гостиничного бизнеса начинается с глубокого анализа сайтов конкурентов. Этот этап позволяет выявить сильные и слабые стороны существующих решений на рынке, а также понять, какие элементы дизайна и контента работают наиболее эффективно. Мы изучаем структуру сайтов, навигацию, уникальные предложения, а также стратегии привлечения клиентов. Это помогает нам определить, какие маркетинговые инструменты и подходы могут быть применены для вашего проекта.
Понимание конкурентной среды — ключ к созданию уникального и привлекательного веб-ресурса. Мы не просто копируем идеи, а адаптируем лучшие практики под ваши нужды, чтобы выделить ваш отель среди множества аналогичных предложений. Такой подход позволяет нам разрабатывать креативные решения, которые обеспечивают высокую конверсию и удовлетворяют потребности ваших клиентов.
С учетом нашего 15-летнего опыта в маркетинге и знаний в области SEO, мы создаем сайты, которые не только привлекают внимание, но и гарантируют видимость в поисковых системах. Это позволяет вам не просто быть на рынке, а занимать лидирующие позиции, привлекая новых гостей и увеличивая доходы вашего бизнеса.

Разработка структуры сайта
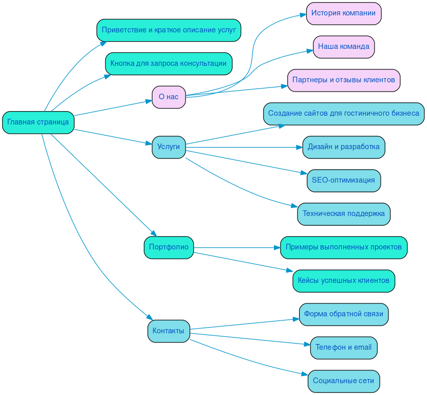
Эффективная структура сайта для гостиницы — это не просто вопрос дизайна, а основа его функциональности и удобства. Правильная логика построения разделов помогает пользователям быстро находить нужную информацию, что напрямую влияет на их опыт взаимодействия с сайтом. Например, четкое разделение на категории «Номера», «Услуги», «Цены» и «Контакты» позволяет посетителям без труда ориентироваться и принимать решения о бронировании.
Кроме того, продуманная структура способствует улучшению юзабилити, снижая количество кликов для достижения цели. Это, в свою очередь, увеличивает конверсию: чем проще пользователю найти информацию, тем выше вероятность, что он забронирует номер. Не стоит забывать и о SEO: логичная иерархия страниц помогает поисковым системам индексировать сайт, повышая его видимость в результатах поиска.

Разработка интерактивного прототипа сайта
Создание интерактивного прототипа сайта для отеля — это ключевой этап, который позволяет визуализировать идеи и концепции еще до начала разработки. Прототип служит основой для обсуждения дизайна и функционала, что значительно упрощает процесс внесения изменений. Он помогает команде и клиенту увидеть, как будет выглядеть конечный продукт, а также протестировать пользовательский путь.
Тестирование прототипа на ранних стадиях позволяет выявить возможные проблемы с навигацией и интерфейсом, что способствует созданию интуитивно понятного и удобного сайта. Это, в свою очередь, напрямую влияет на конверсию — чем проще и удобнее пользователю находить нужную информацию, тем выше вероятность, что он забронирует номер.
Учет потребностей SEO на этапе разработки прототипа также играет важную роль. Мы интегрируем ключевые слова и оптимальные структуры URL, чтобы сайт был видим в поисковых системах. С нашим 15-летним опытом в digital-маркетинге, мы понимаем, как креативный подход и тщательная проработка деталей могут сделать ваш сайт не только красивым, но и эффективным инструментом для привлечения гостей.
Разработка яркого дизайна в соответствии с целями заказчика
Создание уникального веб-пространства для вашего отеля — это не просто разработка сайта, а воплощение ваших идей и целей в ярком и запоминающемся дизайне. Мы понимаем, что каждый отель имеет свою индивидуальность, и именно поэтому мы подходим к каждому проекту с максимальной креативностью и вниманием к деталям. Наша команда с более чем 20-летним опытом в интернет-дизайне знает, как сделать так, чтобы ваш сайт стал не просто витриной, а мощным инструментом для привлечения гостей.
Мы разрабатываем дизайн, который не только привлекает внимание, но и вызывает эмоции. Используя яркие визуальные элементы, продуманные шрифты и гармоничные цветовые решения, мы создаем атмосферу, которая передает уникальность вашего отеля. Например, для отеля у моря мы можем использовать теплые оттенки и изображения, которые вызывают ассоциации с пляжем и отдыхом. Такой подход не только делает сайт привлекательным, но и помогает пользователю мгновенно понять, что именно вы предлагаете.
Эмоциональная подача информации — еще один ключевой момент. Мы разрабатываем контент, который вовлекает посетителей, рассказывая историю вашего отеля, его особенностей и преимуществ. Это может быть интерактивная галерея с фотографиями номеров и территории, а также блоги с советами по отдыху в вашем регионе. Такие элементы не только повышают интерес, но и способствуют увеличению конверсии, побуждая пользователей совершать нужные действия — бронировать номера, оставлять заявки или подписываться на рассылки.
В конечном счете, наш подход к разработке дизайна сайта для вашего отеля направлен на создание уникального пользовательского опыта, который будет способствовать росту вашего бизнеса и укреплению бренда. Мы поможем вам не просто представить свой отель, а сделать его желанным местом для отдыха.
Несколько примеров наших проектов
Что вы получите при заказе сайта
Обратившись в SDD Creative Studio, вы получаете не просто корпоративный сайт, а мощный инструмент для достижения бизнес-целей. Мы начинаем с глубокого анализа целевой аудитории, что позволяет нам точно понять потребности ваших клиентов и создать сайт, который будет отвечать их ожиданиям.
Структурирование контента — ключевой этап в разработке вашего проекта. Мы обеспечим логичное и интуитивно понятное размещение информации, чтобы пользователи могли быстро находить нужные данные. Яркий дизайн, который мы создаем, будет не только привлекать внимание, но и поддерживать имидж вашей компании, выделяя её среди конкурентов.
В условиях современного мира мобильная адаптивность — это не просто опция, а необходимость. Мы используем Bootstrap 3, что гарантирует корректное отображение вашего сайта на любых устройствах, обеспечивая пользователям комфортный доступ к информации в любое время и в любом месте.
Юзабилити и удобный функционал — наши приоритеты. Мы разрабатываем сайты с учетом лучших практик, что способствует высокой конверсии. Вы получите доступ к современным проверенным CMS, включая систему управления сайтом "Битрикс - стандарт", что обеспечит простоту в управлении контентом и его обновлении.
Наша команда интегрирует систему онлайн-консультаций, что позволит вашим клиентам получать ответы на вопросы в реальном времени, повышая уровень сервиса и доверия к вашей компании. Также мы уделяем внимание SEO и маркетингу, что способствует продвижению вашего сайта в поисковых системах и увеличению потока клиентов.
Наконец, мы предоставляем архив с сайтом, что позволяет вам в любой момент вернуться к предыдущим версиям и изменениям. Мы уверены, что с нашим подходом ваш корпоративный сайт станет не только витриной бизнеса, но и эффективным инструментом для его развития.

Технические особенности создания сайта
Создание веб-ресурса для гостиничного бизнеса требует особого внимания к техническим аспектам, которые обеспечивают не только функциональность, но и привлекательность сайта. Одним из ключевых элементов является использование анимаций и динамических эффектов. Правильное применение этих технологий позволяет создать интерактивный интерфейс, который привлекает внимание пользователей и делает их взаимодействие с сайтом более увлекательным. Например, анимация при наведении на кнопки или плавный переход между страницами создают ощущение живого и отзывчивого ресурса.
Еще одной важной составляющей является интеграция онлайн-обращений и форм обратной связи. Удобные и интуитивно понятные формы позволяют гостям легко оставлять запросы, бронировать номера или задавать вопросы. Мы уделяем особое внимание UX-дизайну, чтобы каждая форма была не только функциональной, но и визуально привлекательной. Это способствует повышению конверсии и удовлетворенности клиентов, что особенно важно для гостиничного бизнеса.
Загрузка данных также играет значительную роль в создании эффективного веб-ресурса. Мы применяем современные технологии, такие как AJAX и оптимизацию изображений, чтобы обеспечить быструю загрузку страниц и минимизировать время ожидания для пользователей. Это критически важно, так как задержки могут привести к потере потенциальных клиентов.
Наконец, при разработке сайта мы акцентируем внимание на индивидуальном подходе к каждому проекту. Мы понимаем, что каждая гостиница уникальна, и поэтому разрабатываем UI/UX решения, которые отражают ее стиль и концепцию. Внимание к деталям и высокое качество реализации позволяют нам создавать веб-ресурсы, которые не только соответствуют современным стандартам, но и превосходят ожидания наших клиентов.

Порядок разработки сайта в компании SDD Creative Studio
В SDD Creative Studio мы понимаем, что создание сайта для отеля — это не просто технический процесс, а важный шаг для вашего бизнеса. Мы придерживаемся прозрачного и системного подхода на каждом этапе разработки, чтобы гарантировать надежный и качественный результат.
Первым шагом является анализ потребностей клиента. Мы внимательно изучаем вашу концепцию, целевую аудиторию и уникальные предложения, чтобы понять, как лучше всего представить ваш отель онлайн. На этом этапе мы обсуждаем все детали и формируем четкое техническое задание.
Следующий этап — работа по договору. Мы заключаем официальный договор, который фиксирует все условия сотрудничества, сроки и бюджет. Это обеспечивает прозрачность и уверенность в том, что мы движемся в одном направлении.
После этого начинается проработка семантики. Мы исследуем ключевые слова и фразы, которые помогут вашему сайту занять высокие позиции в поисковых системах. Это важный момент, который определяет видимость вашего отеля в интернете.
Затем мы строим эффективную структуру сайта. Мы разрабатываем логичную навигацию и распределяем контент таким образом, чтобы пользователи могли легко находить нужную информацию.
Наши опытные верстальщики и программисты создают функциональный и адаптивный сайт, который будет работать без сбоев на любых устройствах. Мы уделяем особое внимание современному дизайну, который отражает стиль вашего отеля и привлекает клиентов.
После завершения разработки мы проводим тестирование, чтобы выявить и устранить возможные ошибки. Это гарантирует, что ваш сайт будет работать безупречно с первого дня. На финальном этапе мы занимаемся оптимизацией и запуском проекта, обеспечивая его готовность к работе.
Вы можете быть уверены, что, заказав сайт для отеля в SDD Creative Studio, вы получите качественный и надежный продукт, который поможет вашему бизнесу расти и развиваться.
Ниже вы можете ознакомиться с картой проекта - наглядно показываем процесс разработки сайта и всех участников с нашей стороны.