Заказать сайт для автозапчастей: как создать успешный бизнес в онлайн-торговле
Создание веб-платформы для продажи автозапчастей требует глубокого понимания специфики данного рынка. Мы учитываем все нюансы, начиная от особенностей целевой аудитории до актуальных трендов в автомобильной отрасли. Наша команда разрабатывает сайты, которые не только привлекают внимание, но и обеспечивают высокий уровень конверсии.
Важным аспектом является интеграция с системами управления запасами и CRM. Мы реализуем решения, которые позволяют автоматизировать процессы, облегчая управление товаром и улучшая взаимодействие с клиентами. Это особенно актуально для бизнеса, где скорость и точность имеют решающее значение.
Еще одной ключевой особенностью является мобильная адаптация. Большинство пользователей ищут автозапчасти через мобильные устройства, поэтому мы разрабатываем адаптивные интерфейсы, которые обеспечивают удобство навигации и быстроту загрузки страниц. Это позволяет пользователям легко находить нужные товары и совершать покупки без лишних усилий.
Мы также акцентируем внимание на SEO-оптимизации с учетом специфики автозапчастей. Правильная структура сайта, грамотное использование ключевых слов и создание уникального контента способствуют повышению видимости в поисковых системах. Это увеличивает органический трафик и привлекает целевых клиентов.
Наша студия предлагает индивидуальный подход к каждому проекту. Мы анализируем потребности клиентов и разрабатываем уникальные решения, которые соответствуют их бизнес-целям. С нами вы получите не просто сайт, а эффективный инструмент для роста и развития вашего бизнеса в сфере автозапчастей.

Преимущества онлайн-присутствия
В современном мире наличие сайта для бизнеса стало не просто желательным, а необходимым условием успешного функционирования. Особенно это актуально для компаний, занимающихся продажей автозапчастей. Продуманный и функциональный сайт позволяет значительно увеличить охват вашей аудитории. Пользователи все чаще ищут товары и услуги в интернете, и наличие сайта дает вам возможность привлечь новых клиентов, которые могли бы не узнать о вас иначе.
Кроме того, доступность информации о вашем бизнесе 24/7 создает удобство для клиентов. Они могут в любое время просмотреть каталог запчастей, ознакомиться с ценами и сделать заказ, что существенно увеличивает вероятность покупки. Такой подход позволяет вам не только увеличить объем продаж, но и улучшить клиентский опыт.
Наконец, наличие качественного сайта формирует доверие к вашему бренду. Современные пользователи ожидают, что компании будут представлены в интернете, и отсутствие сайта может вызвать сомнения в надежности вашего бизнеса. Поэтому, если вы хотите укрепить свои позиции на рынке и повысить доверие клиентов, настало время заказать сайт автозапчастей.

Маркетинговое исследование сайтов конкурентов
Создание сайта для продажи автозапчастей требует глубокого понимания рынка и анализа текущих трендов. Одним из ключевых этапов в этом процессе является исследование интернет-присутствия конкурентов. Мы тщательно изучаем их веб-ресурсы, чтобы выявить сильные и слабые стороны, а также определить, какие стратегии приносят наибольшую отдачу.
В ходе анализа мы обращаем внимание на дизайн, пользовательский интерфейс, контент, SEO-оптимизацию и маркетинговые тактики. Это позволяет нам понять, какие элементы способствуют высокой конверсии, а какие могут отпугнуть потенциальных клиентов. Зная, что работает у конкурентов, мы можем предложить вам уникальные решения, которые помогут выделить ваш проект на фоне остальных.
Наша команда с опытом более 15 лет в digital-маркетинге использует практический подход, ориентируясь на результаты. Мы создаем креативные концепции, которые не только привлекают внимание, но и ведут к увеличению продаж. Учитывая потребности SEO, мы разрабатываем сайт, который будет не только красивым, но и эффективным инструментом для вашего бизнеса.

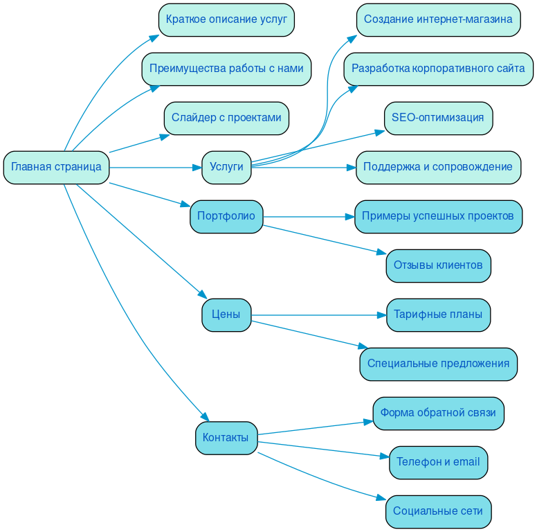
Разработка структуры сайта
Эффективная структура сайта для интернет-магазина автозапчастей — это не просто вопрос удобства, а основа успешного взаимодействия с пользователями. Логично организованные разделы помогают посетителям быстро находить нужные товары, что значительно повышает уровень юзабилити. Например, если разделы сгруппированы по маркам автомобилей или категориям запчастей, пользователи могут легко ориентироваться и не тратить время на поиски.
Кроме того, продуманная структура влияет на SEO. Правильное распределение ключевых слов и создание логических переходов между страницами способствует лучшему индексации сайта поисковыми системами. Это, в свою очередь, увеличивает видимость магазина в результатах поиска, что приводит к росту трафика и потенциальных клиентов.
Не менее важным является учет пользовательских сценариев. Понимание того, как посетители будут взаимодействовать с сайтом, позволяет создать удобные пути к конверсии, что напрямую влияет на продажи и лояльность клиентов.

Разработка интерактивного прототипа сайта
Создание интерактивного прототипа сайта — это ключевой этап в разработке успешного проекта для продажи автозапчастей. Прототип позволяет визуализировать структуру и функционал сайта, что помогает команде и клиенту увидеть, как будет выглядеть конечный продукт. На этом этапе мы учитываем все потребности пользователей, что позволяет создать интуитивно понятный интерфейс и улучшить пользовательский путь.
Тестирование прототипа на реальных пользователях помогает выявить слабые места и оптимизировать навигацию, что способствует повышению конверсии. Мы анализируем, как посетители взаимодействуют с элементами сайта, и вносим необходимые изменения, чтобы сделать процесс покупки максимально удобным и быстрым.
Учет SEO-потребностей на этапе прототипирования обеспечивает более высокие позиции в поисковых системах, что увеличивает видимость сайта. Мы применяем креативные решения, основанные на 15-летнем опыте в digital-маркетинге, чтобы создать уникальный продукт, который не только привлекает внимание, но и эффективно решает задачи бизнеса. В результате вы получаете сайт, который отвечает всем современным требованиям и ожиданиям вашей целевой аудитории.
Разработка яркого дизайна в соответствии с целями заказчика
Создание сайта для продажи автозапчастей — это не просто задача, а возможность выделиться на фоне конкурентов. Мы понимаем, что каждый бизнес уникален, и именно поэтому разрабатываем креативные решения, которые соответствуют вашим целям и задачам. Наша команда с более чем 20-летним опытом в интернет-дизайне знает, как сделать так, чтобы ваш сайт не только привлекал внимание, но и вовлекал пользователей в процесс покупки.
Яркий и функциональный дизайн позволяет пользователю легко находить нужные товары и совершать покупки. Мы используем психологию цвета и визуальные элементы, чтобы создать атмосферу доверия и комфорта. Например, использование контрастных кнопок «Купить» или «Добавить в корзину» на фоне спокойных тонов помогает пользователям интуитивно понимать, где именно они могут совершить нужное действие. Такой подход значительно увеличивает конверсию и способствует росту продаж.
Также важным аспектом является адаптивность сайта. Мы разрабатываем дизайн, который одинаково хорошо смотрится на всех устройствах — от компьютеров до мобильных телефонов. Это позволяет пользователям легко взаимодействовать с вашим контентом в любое время и в любом месте, что в свою очередь увеличивает шансы на повторные покупки.
Мы верим, что каждая деталь имеет значение. Поэтому уделяем внимание не только функциональности, но и эмоциональной составляющей дизайна. Используя уникальные графические элементы и анимации, мы создаем запоминающийся опыт, который оставляет положительное впечатление о вашем бренде. Давайте вместе создадим сайт, который будет не просто витриной, а мощным инструментом для увеличения ваших продаж и укрепления позиций на рынке.
Несколько примеров наших проектов
Что вы получите при заказе сайта
При выборе SDD Creative Studio для разработки корпоративного сайта вы получаете не просто веб-страницу, а мощный инструмент для достижения ваших бизнес-целей. Мы начинаем с тщательного анализа целевой аудитории, что позволяет понять потребности ваших клиентов и адаптировать контент под их интересы.
Структурирование контента — это ключ к удобству восприятия информации. Мы создаем логичную и интуитивно понятную навигацию, которая поможет вашим посетителям легко находить нужные разделы. Яркий дизайн, разработанный с учетом современных трендов, привлечет внимание и оставит положительное впечатление о вашем бренде.
Все наши сайты мобильны и адаптивны благодаря использованию Bootstrap 3. Это значит, что ваш сайт будет выглядеть прекрасно на любых устройствах, что критически важно в условиях растущего использования мобильного интернета.
Мы уделяем особое внимание юзабилити и удобному функционалу. Каждый элемент сайта разрабатывается с учетом удобства пользователей, что способствует высокой конверсии и увеличению числа клиентов. Мы работаем с современными проверенными CMS, включая CMS Битрикс, что гарантирует стабильную работу и простоту в управлении контентом.
Для улучшения взаимодействия с клиентами мы интегрируем систему онлайн-консультаций, что позволяет мгновенно ответить на вопросы и повысить уровень сервиса. Наша команда также заботится о SEO и маркетинге, обеспечивая видимость вашего сайта в поисковых системах и привлекая целевую аудиторию.
И, конечно, мы создаем архив с сайтом, чтобы вы всегда могли иметь доступ к предыдущим версиям и данным. Выбирая SDD Creative Studio, вы инвестируете в качественный и эффективный инструмент для вашего бизнеса.

Технические особенности создания сайта
Создание веб-платформы для продажи автозапчастей требует глубокого понимания технических аспектов и современных технологий. Важнейшим элементом является реализация анимаций и динамики интерфейса. Эффектные анимации не только привлекают внимание, но и помогают пользователям лучше ориентироваться на сайте. Например, плавные переходы между страницами и визуальные подсказки при наведении на элементы интерфейса способствуют созданию более интуитивно понятного и приятного пользовательского опыта.
Не менее важным аспектом является интеграция онлайн-обращений и форм обратной связи. Мы разработаем удобные и простые в использовании формы, которые позволят клиентам быстро оставлять заявки или задавать вопросы. Это не только повышает уровень взаимодействия с пользователями, но и способствует увеличению конверсий. Каждый элемент формы будет тщательно продуман, чтобы минимизировать количество шагов для достижения цели.
Загрузка данных — ещё один ключевой момент. Быстрая и надежная загрузка информации о товарах, включая изображения, описания и характеристики, критически важна для успешной работы сайта. Оптимизация изображений и использование современных технологий кэширования помогут обеспечить мгновенный доступ к информации, что особенно важно для пользователей, стремящихся быстро найти нужные автозапчасти.
В заключение, наши решения в области UI/UX ориентированы на создание уникального опыта для каждого пользователя. Мы уделяем особое внимание деталям, чтобы каждая страница была не только функциональной, но и эстетически привлекательной. Индивидуальный подход к каждому проекту позволяет нам учитывать специфические потребности бизнеса и создавать платформы, которые эффективно решают задачи клиентов.

Порядок разработки сайта в компании SDD Creative Studio
В компании SDD Creative Studio мы понимаем, что создание сайта автозапчастей — это не просто технический процесс, а комплексная задача, требующая внимательного подхода к каждому этапу. Мы начинаем с анализа потребностей клиента, чтобы точно понять, какие функции и возможности должен иметь ваш сайт. Это позволяет нам создать проект, который будет соответствовать вашим ожиданиям и требованиям рынка.
Следующий шаг — работа по договору. Мы формируем четкие условия сотрудничества, чтобы вы всегда знали, что именно включено в стоимость проекта и какие сроки выполнения работ. Прозрачность на этом этапе помогает избежать недопонимания и гарантирует, что мы движемся в одном направлении.
После этого мы занимаемся проработкой семантики, определяя ключевые слова и фразы, которые будут привлекать целевую аудиторию. Построение эффективной структуры сайта — это следующий этап, где мы создаем логичную навигацию, чтобы пользователи могли легко находить нужные товары. Наши опытные верстальщики и программисты работают над тем, чтобы сайт был не только красивым, но и функциональным, обеспечивая высокую скорость загрузки и адаптивность под разные устройства.
Современный дизайн — это еще один важный аспект нашего подхода. Мы создаем уникальный визуальный стиль, который будет выделять ваш сайт среди конкурентов. После завершения разработки мы проводим тестирование, чтобы убедиться, что все работает без сбоев и соответствует самым высоким стандартам.
Наконец, мы занимаемся оптимизацией и запуском проекта. Это включает в себя настройку SEO и других инструментов для привлечения трафика. Заказать сайт автозапчастей в SDD Creative Studio — значит получить надежный и эффективный инструмент для вашего бизнеса, который будет работать на вас.
Ниже вы можете ознакомиться с картой проекта - наглядно показываем процесс разработки сайта и всех участников с нашей стороны.