Заказать сайт в Энгельсе: как создать успешное онлайн-присутствие для вашего бизнеса!
Разработка сайта — это не просто создание красивого интерфейса. Важно учитывать потребности бизнеса и целевой аудитории. Наша студия применяет современные технологии и инструменты, чтобы обеспечить максимальную эффективность вашего онлайн-присутствия. Мы начинаем с глубокого анализа рынка и конкурентов, что позволяет нам предложить уникальные решения, адаптированные под ваши цели.
При создании сайтов мы используем гибкие методологии разработки, что позволяет быстро реагировать на изменения и вносить коррективы в процессе работы. Это обеспечивает высокое качество конечного продукта и экономит время. Наша команда включает опытных дизайнеров, программистов и маркетологов, которые работают в тесном сотрудничестве, что позволяет интегрировать все аспекты — от визуального оформления до SEO-оптимизации.
Мы понимаем, что каждый бизнес уникален, поэтому разрабатываем индивидуальные стратегии для каждого проекта. В процессе работы мы активно вовлекаем клиентов, чтобы учесть все пожелания и идеи. Это позволяет создать сайт, который не только соответствует современным стандартам, но и отражает индивидуальность вашего бренда.
Кроме того, мы уделяем внимание адаптивности и быстродействию сайтов. В условиях растущей конкуренции важно, чтобы ваш ресурс был доступен на всех устройствах и загружался быстро. Мы используем передовые технологии, которые обеспечивают высокую производительность и безопасность.
Выбирая нашу студию, вы получаете не просто сайт, а мощный инструмент для развития бизнеса. Мы готовы предложить комплексные решения, которые помогут вам выделиться на фоне конкурентов и привлечь новых клиентов.

Преимущества онлайн-присутствия
В современном мире наличие качественного сайта стало неотъемлемой частью успешного бизнеса. Продуманный и функциональный сайт помогает не только представить ваши товары и услуги, но и значительно увеличить охват аудитории. Сайт работает 24/7, что позволяет потенциальным клиентам находить вас в любое время и из любой точки мира. Это особенно важно для бизнеса в Энгельсе, где конкуренция растет с каждым днем.
Кроме того, наличие сайта повышает доступность информации о вашей компании. Клиенты могут быстро ознакомиться с ассортиментом, ценами и условиями сотрудничества, что сокращает время на принятие решения о покупке. Это создает удобство и способствует увеличению конверсии.
Не стоит забывать и о доверии. Хорошо разработанный сайт с актуальным контентом и профессиональным дизайном формирует положительный имидж компании. Клиенты склонны доверять бизнесам, которые имеют онлайн-присутствие, и чаще выбирают их в качестве поставщиков товаров или услуг.
Если вы хотите улучшить свое онлайн-присутствие и привлечь больше клиентов, закажите сайт Энгельс у нашей веб-студии.

Маркетинговое исследование сайтов конкурентов
В современном digital-пространстве важно не только создать сайт, но и сделать его конкурентоспособным. Маркетинговое исследование сайтов конкурентов — это ключевой этап, который позволяет глубже понять рынок и потребности целевой аудитории. Мы анализируем структуру, дизайн, контент и стратегии продвижения сайтов ваших соперников, чтобы выявить их сильные и слабые стороны.
Зачем это нужно? Понимание того, как работают успешные конкуренты, помогает вам избежать распространённых ошибок и использовать проверенные подходы. Мы изучаем, какие элементы дизайна и контента приводят к высокой конверсии, а также какие маркетинговые стратегии наиболее эффективны. Этот анализ позволяет нам адаптировать ваш проект под реальные потребности рынка и целевой аудитории.
С учетом нашего опыта в маркетинге более 15 лет и глубоких знаний в SEO, мы создаем креативные решения, которые не только привлекают внимание, но и способствуют росту конверсии. Практический подход к каждому этапу разработки сайта обеспечивает результативность и позволяет вам выделиться среди конкурентов. Ваш успех — наша главная цель!

Разработка структуры сайта
Эффективная структура сайта — это основа, на которой строится успешный онлайн-проект. Правильная логика построения разделов позволяет пользователям интуитивно находить необходимую информацию, что значительно повышает уровень юзабилити. Например, если разделы сгруппированы по тематике и имеют четкие названия, посетители быстрее ориентируются на сайте и меньше устают от поиска нужных данных.
Кроме того, продуманная структура влияет на SEO. Поисковые системы оценивают сайт по его иерархии и внутренним ссылкам. Хорошо организованный контент помогает не только в индексации, но и в повышении позиций в выдаче. Пользовательские сценарии, учитывающие поведение целевой аудитории, также способствуют увеличению конверсии. Если посетитель легко находит нужный продукт или услугу, он с большей вероятностью совершит покупку или оставит заявку.

Разработка интерактивного прототипа сайта
Создание интерактивного прототипа сайта — это важный этап в разработке, который позволяет визуализировать структуру и функционал будущего проекта. На этом этапе мы учитываем все потребности вашего бизнеса и целевой аудитории, что позволяет избежать ошибок на более поздних стадиях. Прототип помогает не только увидеть, как будет выглядеть сайт, но и протестировать пользовательский путь, что критически важно для повышения конверсии.
С помощью интерактивного прототипа мы можем проанализировать, насколько удобно пользователям перемещаться по страницам, находить нужную информацию и выполнять целевые действия. Это позволяет внести необходимые правки до начала полноценной разработки, что экономит время и ресурсы.
Кроме того, на этапе создания прототипа мы учитываем потребности SEO, что обеспечивает лучшую видимость вашего сайта в поисковых системах. С 15-летним опытом работы в digital-маркетинге, наша команда предлагает креативные решения, которые эффективно решают задачи клиентов. Мы уверены, что качественный прототип — это залог успешного проекта, который будет не только красивым, но и функциональным, способствующим росту вашего бизнеса.
Разработка яркого дизайна в соответствии с целями заказчика
Создание сайта — это не просто разработка страниц, это искусство, которое требует понимания целей бизнеса и потребностей пользователей. Наша команда с более чем 20-летним опытом в интернет-дизайне знает, как сделать так, чтобы ваш проект выделялся на фоне конкурентов. Мы разрабатываем уникальные решения, которые отражают индивидуальность вашего бренда и привлекают внимание целевой аудитории.
Креативный подход к дизайну позволяет нам создавать интерфейсы, которые не только красивы, но и функциональны. Мы используем эмоциональную подачу, чтобы вызвать у пользователей нужные чувства и ассоциации, что способствует формированию доверия и лояльности. Например, использование ярких акцентов и уникальных графических элементов может сделать ваш сайт запоминающимся, а продуманная навигация и логика взаимодействия обеспечивают легкость в использовании.
Каждый элемент дизайна нацелен на вовлечение пользователя и побуждение его к действию. Мы применяем проверенные подходы, такие как контрастные кнопки призыва к действию, которые выделяются на фоне остального контента, или создание эмоционально заряженных изображений, которые заставляют пользователей остановиться и задуматься. Такой подход не только увеличивает время пребывания на сайте, но и значительно повышает конверсию.
Мы понимаем, что каждый проект уникален, и поэтому подходим к разработке дизайна с учетом специфики вашего бизнеса. Создавая сайт, который действительно работает на вас, мы помогаем пользователям легко находить необходимую информацию и совершать целевые действия, будь то покупка, подписка или обращение за консультацией. Доверьте создание вашего онлайн-присутствия профессионалам, и мы сделаем ваш бизнес заметным и успешным в цифровом пространстве.
Несколько примеров наших проектов
Что вы получите при заказе сайта
Обратившись в SDD Creative Studio, вы получите не просто корпоративный сайт, а мощный инструмент для достижения бизнес-целей. Мы начинаем с глубокого анализа целевой аудитории, что позволяет нам точно понять потребности ваших клиентов и адаптировать сайт под их интересы. Это заложит основу для эффективного взаимодействия с пользователями.
Мы уделяем особое внимание структурированию контента, чтобы информация была доступной и легко воспринимаемой. Яркий дизайн, разработанный с учетом последних трендов, привлечет внимание и создаст положительное первое впечатление о вашей компании. Все наши сайты адаптированы для мобильных устройств, что обеспечивает комфортный доступ к вашему контенту с любых гаджетов, используя фреймворк Bootstrap 3.
Юзабилити и удобный функционал — наши приоритеты. Мы создаем интерфейсы, которые интуитивно понятны, что значительно повышает уровень удовлетворенности пользователей. Для управления контентом мы используем современные проверенные CMS, включая систему "Битрикс - малый бизнес", что упрощает администрирование сайта и позволяет вам самостоятельно обновлять информацию.
Мы внедряем систему онлайн-консультаций, что обеспечивает мгновенную связь с клиентами и способствует повышению конверсии. Наша команда также разрабатывает стратегии SEO и маркетинга, направленные на привлечение трафика и улучшение видимости в поисковых системах. Все эти элементы в совокупности работают на вашу пользу, обеспечивая высокую конверсию и рост бизнеса.
Кроме того, мы предоставляем архив с сайтом, что позволяет вам в любой момент вернуться к предыдущим версиям и избежать потери информации. С SDD Creative Studio ваш корпоративный сайт станет не только витриной, но и эффективным инструментом для достижения ваших целей.

Технические особенности создания сайта
Создание современного веб-сайта требует учёта множества технических аспектов, которые обеспечивают его функциональность и привлекательность. Одним из ключевых элементов является использование анимаций и динамических эффектов. Они не только делают интерфейс более живым, но и помогают пользователю лучше воспринимать информацию. Правильная реализация анимации может значительно улучшить взаимодействие с сайтом, создавая плавные переходы и акценты на важных элементах.
Не менее важным аспектом является интеграция онлайн-обращений и форм обратной связи. Эти инструменты позволяют пользователям легко и быстро связаться с вами, что повышает уровень взаимодействия и удовлетворённости клиентов. Мы уделяем особое внимание разработке интуитивно понятных форм, которые не перегружают пользователя, но при этом собирают все необходимые данные для эффективной коммуникации.
Загрузка данных и оптимизация производительности сайта также играют важную роль. Мы стремимся к тому, чтобы все элементы загружались быстро и без задержек, что критично для удержания внимания посетителей. Использование современных технологий и оптимизация изображений, скриптов и стилей позволяют добиться высокой скорости загрузки и улучшить общую производительность сайта.
Важнейшим аспектом нашей работы является создание UI/UX решений, которые соответствуют уникальным потребностям каждого клиента. Мы понимаем, что каждый проект требует индивидуального подхода, поэтому тщательно анализируем целевую аудиторию и бизнес-цели, чтобы создать интерфейс, который будет не только красивым, но и удобным. Наша команда профессионалов обращает внимание на каждую деталь, чтобы обеспечить максимальную эффективность и комфорт для пользователей.

Порядок разработки сайта в компании SDD Creative Studio
В компании SDD Creative Studio мы понимаем, что процесс разработки сайта — это не просто набор действий, а система, требующая тщательного подхода и понимания потребностей клиента. Мы начинаем с анализа потребностей клиента, чтобы четко определить его цели и задачи. Это позволяет нам создать индивидуальное предложение, которое будет максимально соответствовать ожиданиям.
После этого мы заключаем договор, который фиксирует все условия сотрудничества. Прозрачность на этом этапе важна, чтобы обе стороны имели четкое представление о процессе и результатах. Затем мы приступаем к проработке семантики — ключевого элемента, который определяет, как ваш сайт будет восприниматься пользователями и поисковыми системами.
На следующем этапе мы строим эффективную структуру сайта. Это позволяет создать логичную навигацию и облегчить пользователям поиск нужной информации. Опытные верстальщики и программисты нашей команды обеспечивают качественную реализацию задуманного, используя современные технологии и подходы. Мы уделяем особое внимание дизайну, который не только привлекает внимание, но и соответствует актуальным трендам, что делает ваш сайт привлекательным для целевой аудитории.
После завершения разработки мы проводим тестирование, чтобы убедиться, что все элементы сайта работают корректно и без сбоев. На этом этапе мы также занимаемся оптимизацией, чтобы сайт загружался быстро и был удобен для пользователей. Наконец, мы запускаем проект, предоставляя вам возможность заказать сайт Энгельс в нашей студии, который будет полностью готов к работе и удовлетворит все ваши требования.
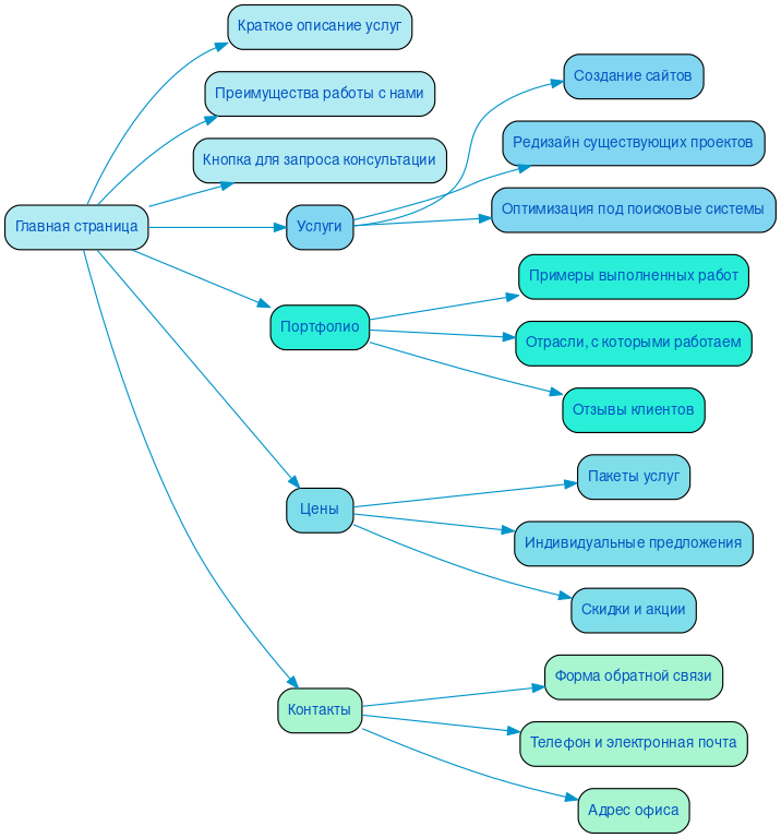
Ниже вы можете ознакомиться с картой проекта - наглядно показываем процесс разработки сайта и всех участников с нашей стороны.