Заказать сайт в Дзержинском: Как создать успешный онлайн-проект и привлечь клиентов!
Создание сайта – это не просто разработка визуального интерфейса, а комплексный процесс, включающий в себя анализ потребностей бизнеса, выбор технологий и оптимизацию под целевую аудиторию. В нашей студии мы понимаем, что каждый проект уникален, и подходим к каждому клиенту индивидуально, учитывая его специфику и цели.
В процессе разработки мы используем современные технологии, такие как HTML5, CSS3, JavaScript и фреймворки, которые обеспечивают высокую производительность и кроссбраузерность. Это позволяет нам создавать адаптивные сайты, которые отлично отображаются на любых устройствах, от мобильных телефонов до настольных компьютеров. Мы также внедряем системы управления контентом, которые позволяют нашим клиентам легко обновлять информацию на сайте без необходимости обращаться к разработчикам.
Одной из ключевых особенностей нашего подхода является внимание к SEO-оптимизации на всех этапах разработки. Мы интегрируем элементы поисковой оптимизации уже на стадии создания, что позволяет сайту занимать высокие позиции в поисковых системах и привлекать целевой трафик. Это не только увеличивает видимость бизнеса, но и способствует его росту.
Наша команда специалистов готова предложить полный спектр услуг: от концептуального проектирования до запуска и дальнейшего сопровождения сайта. Мы ценим время наших клиентов и стремимся к тому, чтобы процесс разработки был максимально прозрачным и комфортным. С нами вы получите не просто сайт, а эффективный инструмент для достижения ваших бизнес-целей.

Преимущества онлайн-присутствия
В современном мире наличие качественного сайта является неотъемлемой частью успешного бизнеса. Он не только служит витриной для ваших товаров и услуг, но и активно участвует в формировании имиджа компании. Прежде всего, продуманный и функциональный сайт значительно увеличивает охват вашей целевой аудитории. С его помощью вы можете привлекать клиентов не только из Дзержинского, но и из других регионов, что расширяет ваши возможности для роста и развития.
Кроме того, сайт обеспечивает круглосуточную доступность информации о вашем бизнесе. Клиенты могут ознакомиться с вашим предложением в любое время, что значительно повышает шансы на привлечение новых покупателей. В условиях конкуренции, когда каждый момент имеет значение, возможность быть на связи с клиентами 24/7 становится важным конкурентным преимуществом.
Не следует забывать и о доверии. Качественный сайт с профессиональным дизайном и актуальной информацией создает положительное впечатление у потенциальных клиентов, что способствует укреплению доверия к вашему бренду. Таким образом, наличие сайта — это не просто необходимость, а важный шаг к успешному развитию вашего бизнеса. Если вы хотите сделать этот шаг, Заказать сайт Дзержинский — это правильное решение для вас.

Маркетинговое исследование сайтов конкурентов
Анализ сайтов конкурентов — это ключевой этап в разработке эффективного веб-ресурса. Мы изучаем, как конкуренты представляют свои услуги, какие маркетинговые стратегии применяют и какие элементы дизайна используют для привлечения клиентов. Этот процесс позволяет выявить сильные и слабые стороны существующих решений, что поможет вам выделиться на фоне других.
Зачем это нужно? Понимание конкурентной среды позволяет сформировать уникальное торговое предложение и создать сайт, который не только привлечет внимание, но и будет способствовать высокой конверсии. Мы учитываем потребности SEO, чтобы ваш ресурс был виден в поисковых системах и привлекал целевую аудиторию. Наш опыт в маркетинге, который насчитывает более 15 лет, помогает нам находить креативные подходы для достижения максимальных результатов.
Практический подход к анализу конкурентов гарантирует, что каждый элемент вашего сайта будет продуман и направлен на достижение бизнес-целей. Мы не просто создаем сайты, мы разрабатываем инструменты для вашего успеха в онлайн-пространстве, учитывая все аспекты, от дизайна до функциональности.

Разработка структуры сайта
Эффективная структура сайта — это не просто набор страниц, а продуманная архитектура, которая определяет, как пользователи взаимодействуют с вашим контентом. Логика построения разделов должна соответствовать пользовательским сценариям, чтобы посетители могли быстро находить нужную информацию. Например, если ваш сайт предлагает услуги, важно, чтобы раздел с услугами был легко доступен из главного меню.
Удобство навигации напрямую влияет на юзабилити: чем проще пользователю ориентироваться, тем выше вероятность, что он останется на сайте и выполнит целевое действие. Кроме того, продуманная структура положительно сказывается на SEO. Поисковые системы учитывают, насколько логично организованы страницы, что влияет на ранжирование. Правильная структура помогает не только пользователям, но и алгоритмам, что в итоге ведет к повышению конверсии и успешному продвижению вашего бизнеса в интернете.

Разработка интерактивного прототипа сайта
Создание интерактивного прототипа сайта — это важный этап в разработке, который позволяет визуализировать концепцию и структуру будущего проекта. На этом этапе мы уделяем особое внимание пользовательскому пути, что помогает выявить возможные проблемы и оптимизировать навигацию. Каждый элемент интерфейса тестируется на удобство и интуитивность, что значительно повышает шансы на успешное взаимодействие пользователей с сайтом.
Процесс прототипирования позволяет не только увидеть, как будет выглядеть конечный продукт, но и протестировать его функциональность еще до начала разработки. Это дает возможность оперативно вносить изменения, основываясь на реальных отзывах и предпочтениях целевой аудитории. Учет потребностей SEO на этом этапе также важен: мы закладываем основы для оптимизации, что в будущем способствует повышению видимости сайта в поисковых системах.
С нашим 15-летним опытом в digital-маркетинге и веб-разработке, мы понимаем, как креативные решения могут повлиять на конверсию. Мы создаем не просто сайты, а эффективные инструменты для бизнеса, которые работают на результат. Интерактивный прототип — это первый шаг к успешному проекту, который гарантирует, что финальный продукт будет соответствовать ожиданиям и потребностям пользователей.
Разработка яркого дизайна в соответствии с целями заказчика
В современном мире, где каждый бизнес стремится выделиться, важность уникального и привлекательного дизайна сайта трудно переоценить. Наша компания, с более чем 20-летним опытом в интернет-дизайне, понимает, что каждый проект — это не просто набор страниц, а инструмент для достижения конкретных целей заказчика. Мы создаем дизайны, которые отражают индивидуальность вашего бренда и вовлекают пользователей с первого взгляда.
Креативный подход к разработке позволяет нам создавать решения, которые не только эстетически привлекательны, но и функциональны. Мы глубоко анализируем целевую аудиторию, чтобы понять, какие эмоции и ассоциации вызывает ваш продукт. Например, для интернет-магазина мы можем использовать яркие цвета и динамичные элементы, чтобы создать атмосферу праздника и побудить пользователей к покупке. В то время как для корпоративного сайта подберем строгие линии и сдержанную палитру, что подчеркнет надежность и профессионализм вашей компании.
Дизайн — это не только визуализация, это также способ направить пользователя к нужному действию. Мы применяем принципы юзабилити и поведенческой психологии, чтобы сделать навигацию интуитивно понятной. Например, выделение кнопки «Купить» контрастным цветом и размещение ее в зоне видимости помогает повысить конверсию. Использование визуальных и текстовых подсказок ведет пользователя по пути к цели, будь то покупка, подписка или запрос консультации.
Каждый элемент на сайте, от шрифтов до изображений, работает на достижение ваших бизнес-целей. Мы уверены, что индивидуальный подход к каждому проекту и внимание к деталям делают наши сайты не просто красивыми, но и эффективными инструментами для роста вашего бизнеса.
Несколько примеров наших проектов
Что вы получите при заказе сайта
Обращаясь в SDD Creative Studio, вы получаете не просто корпоративный сайт, а мощный инструмент для развития вашего бизнеса. Мы начинаем каждый проект с глубокого анализа целевой аудитории, что позволяет нам создать сайт, максимально соответствующий ожиданиям ваших клиентов.
Структурирование контента — ключевой этап в нашем процессе. Мы помогаем вам организовать информацию так, чтобы пользователи могли легко находить нужные данные, что значительно повышает юзабилити сайта. В результате, ваш сайт станет не только красивым, но и функциональным, обеспечивая удобный доступ к услугам и продуктам.
Наши дизайнеры создают яркий и запоминающийся дизайн, который будет отражать индивидуальность вашего бренда. Мы используем современные технологии, такие как Bootstrap 3, для обеспечения мобильной адаптивности, что позволяет вашему сайту отлично выглядеть и работать на любых устройствах — от смартфонов до десктопов.
Мы работаем только с проверенными системами управления контентом, включая CMS Битрикс, что гарантирует надежность и простоту в управлении вашим сайтом. Внедрение системы онлайн-консультаций позволит вам оперативно общаться с клиентами и увеличивать уровень доверия к вашему бизнесу.
Кроме того, мы уделяем особое внимание SEO и маркетингу, что помогает вашему сайту занимать высокие позиции в поисковых системах и обеспечивать высокую конверсию. Вы получите не просто сайт, а эффективный маркетинговый инструмент, который будет работать на вас.
И, наконец, мы предоставляем архив с сайтом, что позволяет вам в любой момент вернуться к предыдущим версиям и отслеживать изменения. С SDD Creative Studio ваш корпоративный сайт станет надежным партнером в достижении бизнес-целей.

Технические особенности создания сайта
Создание веб-сайта — это сложный и многогранный процесс, требующий учета множества технических аспектов. Важно, чтобы сайт не только привлекал внимание, но и обеспечивал комфортное взаимодействие пользователей. Одним из ключевых элементов является анимация и динамика. Правильно реализованные анимации делают интерфейс более живым и интерактивным, что способствует удержанию внимания посетителей и улучшает общее восприятие ресурса.
Не менее важным аспектом является интеграция онлайн-обращений и форм обратной связи. Эти инструменты позволяют пользователям легко и быстро связаться с компанией, что увеличивает уровень взаимодействия и способствует повышению конверсии. Мы уделяем особое внимание разработке интуитивно понятных и адаптивных форм, которые легко заполняются на любых устройствах.
Загрузка данных — еще один критически важный момент. Оптимизация скорости загрузки страниц напрямую влияет на пользовательский опыт и SEO-рейтинги. Мы используем современные технологии и методики, такие как сжатие изображений и кэширование, чтобы обеспечить быструю и стабильную работу сайта. Это позволяет пользователям получать доступ к информации в кратчайшие сроки, что особенно актуально в условиях высокой конкуренции.
Наконец, мы акцентируем внимание на UI/UX решениях, которые формируют общее восприятие сайта. Индивидуальный подход к каждому проекту позволяет нам создавать уникальные интерфейсы, соответствующие потребностям и ожиданиям целевой аудитории. Мы тщательно прорабатываем каждый элемент, чтобы обеспечить не только эстетическую привлекательность, но и удобство навигации, что в конечном итоге способствует достижению бизнес-целей наших клиентов.

Порядок разработки сайта в компании SDD Creative Studio
В компании SDD Creative Studio мы понимаем, что создание сайта — это не просто технический процесс, а важный шаг для вашего бизнеса. Поэтому мы разработали четкий и прозрачный порядок разработки, который позволяет вам заказать сайт Дзержинский с уверенностью в результате. Первым этапом является анализ потребностей клиента. Мы проводим детальное интервью, чтобы понять ваши цели, целевую аудиторию и желаемые функции сайта. Это помогает нам создать стратегию, которая будет максимально эффективной.
Следующим шагом является работа по договору. Мы заключаем официальный контракт, в котором прописаны все условия, сроки и этапы работы. Это обеспечивает прозрачность и защищает интересы обеих сторон. После этого мы переходим к проработке семантики, где определяем ключевые слова и фразы, которые будут использоваться на сайте. Это критически важно для SEO и привлечения целевой аудитории.
Затем мы строим эффективную структуру сайта, которая позволяет пользователям легко находить нужную информацию. Наша команда опытных верстальщиков и программистов гарантирует, что сайт будет работать безупречно на всех устройствах. Мы уделяем особое внимание современному дизайну, создавая уникальный и привлекательный визуальный стиль, который соответствует вашему бренду.
На этапе тестирования мы проверяем все функции сайта, устраняем возможные ошибки и оптимизируем его производительность. Наконец, мы запускаем проект, обеспечивая его стабильную работу и высокую скорость загрузки. Мы уверены, что такой системный подход и внимание к деталям делают SDD Creative Studio надежным партнером в создании вашего сайта.
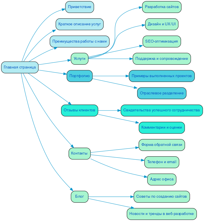
Ниже вы можете ознакомиться с картой проекта - наглядно показываем процесс разработки сайта и всех участников с нашей стороны.