Заказать сайт в Чите: как создать успешное онлайн-присутствие для вашего бизнеса?
Разработка сайта — это не просто создание веб-страницы, а комплексный процесс, включающий в себя изучение потребностей бизнеса, анализ целевой аудитории и выбор оптимальных технологий. Мы понимаем, что каждый проект уникален, и именно поэтому подходим к каждому клиенту индивидуально. Наша команда использует современные инструменты и методологии, чтобы обеспечить высокое качество и функциональность конечного продукта.
Одной из ключевых особенностей нашей работы является гибкость в выборе технологий. Мы применяем как популярные CMS, так и разрабатываем сайты с нуля, используя фреймворки и библиотеки, которые обеспечивают высокую производительность и безопасность. Это позволяет нам создавать как простые визитки, так и сложные интернет-магазины с интеграцией различных систем и сервисов.
Мы акцентируем внимание на UX/UI дизайне, чтобы обеспечить удобство и простоту в использовании. Хороший дизайн — это не только красиво, но и функционально. Мы стремимся к тому, чтобы пользовательский интерфейс был интуитивно понятным, а навигация — логичной. Это повышает конверсию и способствует росту бизнеса наших клиентов.
Кроме того, мы понимаем важность SEO-оптимизации на этапе разработки. Каждый проект проходит предварительный анализ ключевых слов и конкурентной среды, что позволяет нам закладывать основы для успешного продвижения сайта в поисковых системах. Мы создаем не просто сайты, а эффективные инструменты для достижения бизнес-целей.
Сотрудничая с нами, вы получаете надежного партнера, который заботится о вашем успехе и готов предложить решения, соответствующие современным требованиям рынка. Мы не просто разрабатываем сайты, а создаем платформы для вашего бизнеса, которые будут работать на вас.

Преимущества онлайн-присутствия
В современном мире наличие продуманного и функционального сайта — это не просто опция, а необходимость для любого бизнеса. Сайт служит виртуальным лицом вашей компании, которое доступно 24/7. Это позволяет потенциальным клиентам находить информацию о ваших услугах и товарах в любое время, что значительно увеличивает охват вашей аудитории.
Кроме того, качественный сайт способствует формированию доверия к вашему бренду. Пользователи склонны доверять компаниям, которые имеют профессионально оформленные веб-ресурсы. Наличие актуальной информации, отзывов и портфолио работ на сайте помогает укрепить репутацию и повысить лояльность клиентов.
Не менее важным является и аспект доступности. Сайт позволяет вам выходить на новые рынки и привлекать клиентов из разных регионов, что особенно актуально для бизнеса в Чите. С помощью правильно настроенного сайта вы можете эффективно продвигать свои услуги и товары, а также взаимодействовать с клиентами через различные каналы.
Если вы хотите расширить свои возможности и улучшить онлайн-присутствие, настало время заказать сайт Чита.

Маркетинговое исследование сайтов конкурентов
В современном digital-маркетинге анализ сайтов конкурентов является неотъемлемой частью успешной стратегии. Мы тщательно изучаем, как ваши соперники представляют свои услуги в интернете, какие методы продвижения используют и какие элементы дизайна привлекают клиентов. Это позволяет выявить сильные и слабые стороны конкурентов, а также определить актуальные тренды в вашей нише.
Зачем это нужно вам? Понимание конкурентной среды помогает создавать уникальное предложение, которое выделит ваш проект на фоне других. Мы ориентируемся на практический подход: анализируем не только визуальные аспекты, но и функциональность, пользовательский опыт и маркетинговые стратегии, которые приводят к высокой конверсии. Это позволяет нам разработать сайт, который будет не просто красивым, но и эффективным инструментом для привлечения клиентов.
С нашим опытом в маркетинге более 15 лет и глубоким пониманием SEO, мы создаем решения, которые соответствуют потребностям вашего бизнеса. Мы уверены, что качественный анализ конкурентов — это первый шаг к созданию успешного и прибыльного проекта, который будет работать на вас долгосрочно.

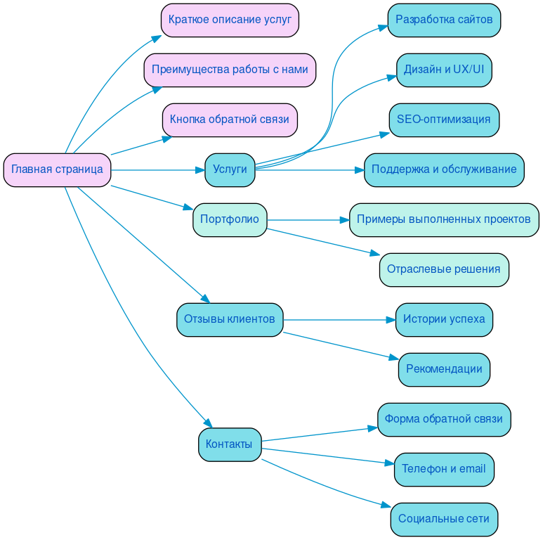
Разработка структуры сайта
Эффективная и удобная структура сайта — это основа успешного онлайн-присутствия. Правильная организация разделов позволяет пользователям легко находить нужную информацию, что напрямую влияет на их опыт взаимодействия с ресурсом. Чем проще и логичнее навигация, тем выше вероятность, что посетитель останется на сайте и выполнит целевое действие, будь то покупка, подписка или заполнение формы.
Структура сайта также играет ключевую роль в SEO. Поисковые системы предпочитают сайты с четкой иерархией, что способствует лучшему индексированию страниц. Организованные разделы и логические пользовательские сценарии помогают не только удерживать внимание аудитории, но и повышают шансы на высокие позиции в результатах поиска.
В итоге, продуманная структура сайта — это не просто эстетика, а стратегический инструмент для повышения юзабилити и конверсии, который способствует достижению бизнес-целей.

Разработка интерактивного прототипа сайта
Создание интерактивного прототипа сайта — это ключевой этап в разработке, который позволяет визуализировать структуру и функциональность будущего проекта. На этом этапе мы работаем над тем, чтобы каждая деталь интерфейса была тщательно продумана и соответствовала потребностям конечного пользователя.
Прототипирование помогает протестировать пользовательский путь еще до начала программирования. Мы проводим тестирование с реальными пользователями, что позволяет выявить возможные проблемы и улучшить навигацию. Это, в свою очередь, значительно повышает конверсию, так как пользователи получают удобный и интуитивно понятный интерфейс.
Кроме того, на этапе создания прототипа мы учитываем требования SEO, что позволяет заложить основы для успешного продвижения сайта в поисковых системах. Наш 15-летний опыт в digital-маркетинге и веб-разработке позволяет нам не только создавать креативные решения, но и обеспечивать их эффективность в долгосрочной перспективе.
Мы понимаем, что успешный сайт — это не просто красивая картинка, а продуманный инструмент, который работает на бизнес. Поэтому создание интерактивного прототипа — это важный шаг к достижению ваших целей.
Разработка яркого дизайна в соответствии с целями заказчика
Несколько примеров наших проектов
Что вы получите при заказе сайта
Обращаясь в SDD Creative Studio, вы получаете не просто корпоративный сайт, а мощный инструмент для достижения ваших бизнес-целей. Мы начинаем с глубокого анализа целевой аудитории, что позволяет нам понять потребности и ожидания ваших клиентов. На основе этих данных мы структурируем контент, чтобы он был максимально понятен и полезен для посетителей.
Яркий дизайн, разработанный с учетом ваших корпоративных цветов и стиля, привлечет внимание и создаст положительное первое впечатление. Мы используем Bootstrap 3 для обеспечения мобильной адаптивности, что гарантирует отличную работу вашего сайта на любых устройствах — от смартфонов до настольных ПК.
Юзабилити и удобный функционал — это наш приоритет. Мы создаем интерфейсы, которые интуитивно понятны, что позволяет вашим клиентам легко находить нужную информацию и совершать целевые действия. В качестве основы для вашего сайта мы выбираем современные проверенные CMS, включая систему управления сайтом "Битрикс - стандарт", что обеспечивает надежность и простоту в управлении контентом.
Для повышения эффективности взаимодействия с клиентами мы интегрируем систему онлайн-консультаций, что позволяет оперативно отвечать на запросы и повышать уровень сервиса. Мы также уделяем внимание SEO и маркетингу, чтобы ваш сайт не только выглядел привлекательно, но и занимал высокие позиции в поисковых системах, что ведет к высокой конверсии.
Кроме того, вы получаете доступ к архиву с сайтом, что позволяет вам отслеживать изменения и анализировать эффективность различных элементов. С SDD Creative Studio ваш корпоративный сайт станет не просто витриной, а настоящей движущей силой вашего бизнеса.

Технические особенности создания сайта
Создание сайта — это сложный и многогранный процесс, требующий глубокого понимания технических аспектов и современных тенденций веб-разработки. Важно учитывать все детали, чтобы обеспечить высокое качество конечного продукта. Одним из ключевых элементов является использование анимаций и динамических эффектов. Они не только делают интерфейс более привлекательным, но и помогают пользователю лучше ориентироваться на сайте, направляя его внимание на важные элементы.
Современные веб-решения также включают интеграцию форм обратной связи и онлайн-обращений. Эти инструменты позволяют пользователям быстро и удобно взаимодействовать с компанией, что значительно повышает уровень клиентского сервиса. Мы уделяем особое внимание разработке интуитивно понятных форм, которые легко заполняются на любых устройствах, что способствует увеличению конверсии и улучшению пользовательского опыта.
Загрузка данных — еще один важный аспект, который мы учитываем при создании сайта. Оптимизация скорости загрузки страниц и эффективное управление данными позволяют обеспечить плавную работу сайта, что критически важно для удержания пользователей. Мы применяем современные технологии и подходы, чтобы гарантировать быструю и стабильную работу всех элементов сайта.
Наконец, мы акцентируем внимание на UI/UX решениях, которые формируют общее восприятие сайта. Индивидуальный подход к каждому проекту позволяет нам создать уникальный интерфейс, который соответствует потребностям бизнеса и ожиданиям пользователей. Мы стремимся к тому, чтобы каждая деталь была тщательно проработана, обеспечивая не только визуальную привлекательность, но и функциональность, что в итоге приводит к успешному решению бизнес-задач наших клиентов.

Порядок разработки сайта в компании SDD Creative Studio
В SDD Creative Studio мы понимаем, что процесс разработки сайта — это ключевой этап для вашего бизнеса. Поэтому мы придерживаемся четкого и прозрачного порядка, который позволяет нам создать качественный продукт, соответствующий вашим потребностям. Чтобы заказать сайт Чита, вы можете быть уверены, что каждый этап будет выполнен с максимальной тщательностью.
Первый шаг — анализ потребностей клиента. Мы внимательно изучаем вашу компанию, целевую аудиторию и конкурентное окружение, чтобы понять, какие функции и элементы дизайна будут наиболее эффективными для достижения ваших бизнес-целей.
Следующий этап — работа по договору. Мы заключаем официальный договор, в котором фиксируем все условия, сроки и стоимость проекта. Это обеспечивает прозрачность и защиту интересов обеих сторон.
После этого начинается проработка семантики. Мы создаем список ключевых слов и фраз, которые помогут вашему сайту занять высокие позиции в поисковых системах. Это важный этап, который влияет на дальнейшую структуру сайта.
На этапе построения эффективной структуры мы разрабатываем навигацию и логику сайта, чтобы пользователи могли легко находить нужную информацию. Опытные верстальщики и программисты SDD Creative Studio реализуют эту структуру, обеспечивая высокое качество кода и адаптивность для различных устройств.
Современный дизайн — это не только эстетика, но и функциональность. Мы создаем визуально привлекательные макеты, которые соответствуют вашему бренду и способствуют конверсии.
После завершения разработки мы проводим тестирование. Это включает проверку на наличие ошибок, тестирование функциональности и совместимости с различными браузерами. Затем мы оптимизируем сайт для повышения скорости загрузки и удобства использования.
В заключение, мы запускаем проект, обеспечивая его стабильную работу. Мы гарантируем надежность и системность на каждом этапе, чтобы ваш сайт стал эффективным инструментом для развития вашего бизнеса.
Ниже вы можете ознакомиться с картой проекта - наглядно показываем процесс разработки сайта и всех участников с нашей стороны.