Заказать сайт в Белгороде: как создать успешное онлайн-присутствие для вашего бизнеса
Разработка сайта — это не просто создание страницы в интернете, а создание мощного инструмента для бизнеса. Мы в нашей web-студии понимаем, что каждый проект уникален, и поэтому подходим к каждому клиенту индивидуально. Используя современные технологии, мы обеспечиваем высокую скорость загрузки, адаптивность и безопасность сайтов, что критично для успешного онлайн-присутствия.
Наши специалисты применяют лучшие практики в веб-дизайне и программировании. Мы работаем с популярными CMS, такими как WordPress и Joomla, а также создаем сайты на основе фреймворков, таких как Laravel и React. Это позволяет нам разрабатывать как простые корпоративные сайты, так и сложные интернет-магазины с интеграцией платежных систем и CRM.
Особое внимание мы уделяем пользовательскому опыту. Мы проводим исследования целевой аудитории и анализируем конкурентов, чтобы создать интерфейс, который будет интуитивно понятен и удобен для пользователей. Такой подход не только увеличивает конверсию, но и способствует формированию положительного имиджа компании.
Кроме того, мы предлагаем услуги по SEO-оптимизации, что позволяет вашему сайту занимать высокие позиции в поисковых системах. Наша команда следит за изменениями в алгоритмах и применяет актуальные методы продвижения, чтобы ваш сайт всегда оставался на виду у потенциальных клиентов.
Мы понимаем, что создание сайта — это инвестиция в будущее вашего бизнеса. Поэтому мы гарантируем качественное выполнение работ в срок и поддержку после запуска. С нами вы получите не просто сайт, а надежного партнера в мире digital.

Преимущества онлайн-присутствия
В современном мире наличие качественного веб-сайта является необходимостью для любого бизнеса. Он не только представляет вашу компанию в интернете, но и служит мощным инструментом для привлечения новых клиентов. Сайт позволяет расширить географию вашего бизнеса, выходя за пределы локального рынка и охватывая более широкую аудиторию. Это особенно важно для компаний в Белгороде, стремящихся увеличить свою клиентскую базу.
Кроме того, онлайн-присутствие обеспечивает доступность информации о ваших товарах и услугах 24/7. Потенциальные клиенты могут узнать о вас в любое время, что значительно повышает шансы на совершение покупки. Это удобство способствует формированию положительного имиджа вашей компании и повышает уровень доверия со стороны клиентов.
Наконец, продуманный и функциональный сайт помогает установить доверительные отношения с посетителями. Современные пользователи ожидают качественного контента, удобного интерфейса и быстрой загрузки страниц. Все это создает ощущение надежности и профессионализма. Если вы хотите сделать шаг к успешному развитию вашего бизнеса, не упустите возможность заказать сайт Белгород и начните привлекать новых клиентов уже сегодня.

Маркетинговое исследование сайтов конкурентов
Анализ сайтов конкурентов — это важный этап в разработке вашего интернет-проекта. Мы изучаем, как ваши оппоненты представляют свои услуги, какие маркетинговые стратегии используют и какие ключевые слова помогают им привлекать клиентов. Это позволяет нам выявить сильные и слабые стороны их подходов, что в свою очередь помогает вам занять выгодную позицию на рынке.
В процессе исследования мы обращаем внимание на дизайн, юзабилити, контент и SEO-оптимизацию сайтов конкурентов. Это дает возможность не только понять, что работает, но и избежать распространенных ошибок. Мы используем полученные данные для создания креативного и эффективного решения, которое будет отвечать вашим бизнес-целям и потребностям целевой аудитории.
Наш опыт в маркетинге, который составляет более 15 лет, позволяет нам разрабатывать стратегии, направленные на высокую конверсию. Мы учитываем не только текущие тренды, но и перспективы развития, что особенно важно в условиях постоянных изменений на рынке. В результате, ваш проект будет не только привлекательным, но и эффективным инструментом для достижения бизнес-целей.

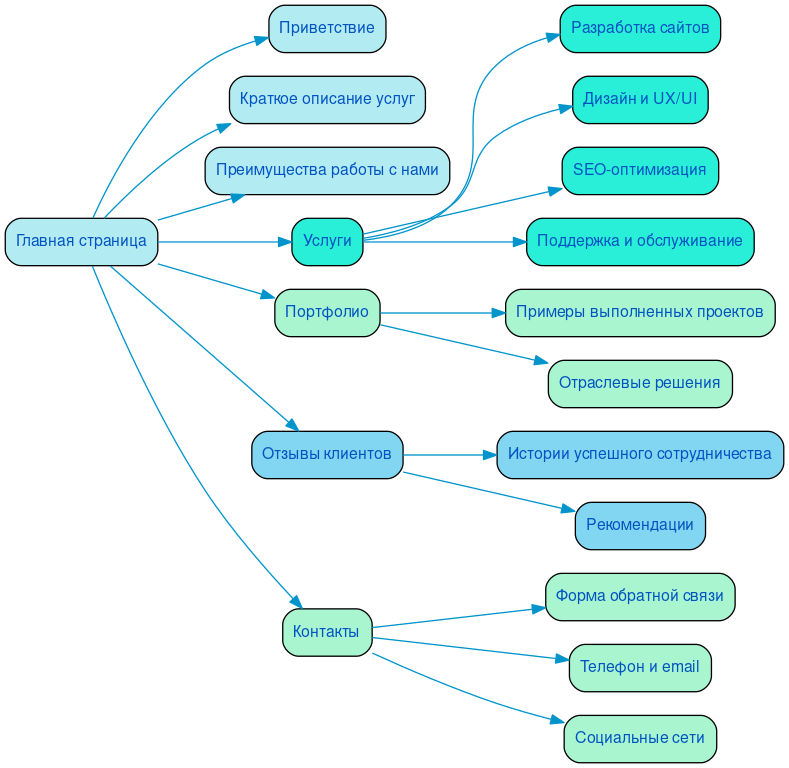
Разработка структуры сайта
Эффективная структура сайта — это не просто набор страниц, а продуманная система, которая обеспечивает пользователям комфортное взаимодействие. Логичное построение разделов помогает посетителям быстро находить нужную информацию, что напрямую влияет на их опыт и удовлетворение. Чем проще навигация, тем выше вероятность, что пользователь останется на сайте и выполнит целевое действие.
Кроме того, структура сайта играет ключевую роль в SEO. Поисковые системы учитывают, насколько удобно организованы страницы, что влияет на ранжирование. Правильное распределение информации и использование ключевых слов в заголовках и подзаголовках способствует лучшему индексу сайта.
Важно также учитывать пользовательские сценарии. Каждый элемент должен вести к конверсии, будь то форма обратной связи или кнопка покупки. Продуманная структура позволяет не только удерживать внимание, но и направлять пользователя по пути, который ведет к желаемому результату, будь то покупка или подписка.

Разработка интерактивного прототипа сайта
Создание интерактивного прототипа сайта – это ключевой этап в разработке, который позволяет визуализировать структуру и функционал будущего проекта. На этом этапе мы можем детально проработать пользовательский путь, что помогает выявить возможные проблемы и улучшить навигацию. Интерактивный прототип позволяет клиенту увидеть, как будет выглядеть конечный продукт, и внести изменения на ранних стадиях, что значительно экономит время и ресурсы.
Тестирование прототипа с реальными пользователями дает возможность получить ценные отзывы и скорректировать элементы интерфейса, что в конечном итоге приводит к повышению конверсии. Мы учитываем потребности SEO на этапе разработки, что помогает создать сайт, который будет не только красивым, но и эффективным в поисковых системах.
С нашими 15-летним опытом в digital-маркетинге и веб-разработке мы знаем, как важно сочетать креативный подход с техническими аспектами. Каждый проект уникален, и мы стремимся создать продукт, который будет отвечать всем требованиям и ожиданиям клиента. Интерактивный прототип – это надежный инструмент для достижения высоких результатов и успешного запуска вашего онлайн-проекта.
Разработка яркого дизайна в соответствии с целями заказчика
В нашем подходе к разработке веб-дизайна мы акцентируем внимание на уникальности и креативности, что позволяет нам создавать сайты, которые не только привлекают внимание, но и эффективно решают бизнес-задачи. Мы понимаем, что каждый проект — это отражение целей и ценностей заказчика, и именно поэтому разрабатываем индивидуальные решения, которые помогают выделиться на фоне конкурентов.
С более чем 20-летним опытом в интернет-дизайне, мы знаем, как важно вовлечь пользователя с первых секунд его пребывания на сайте. Эмоциональная подача контента, яркие визуальные элементы и интуитивно понятная навигация — все это играет ключевую роль в формировании положительного впечатления и желаемого поведения пользователя. Например, использование контрастных цветов и динамичных анимаций может привлечь внимание к важным элементам, таким как кнопки призыва к действию, что значительно увеличивает вероятность их нажатия.
Мы применяем различные подходы к созданию дизайна, ориентируясь на целевую аудиторию. Например, для молодежной аудитории мы можем использовать более смелые и нестандартные решения, такие как асимметричные макеты и яркие графические элементы, в то время как для корпоративных клиентов предпочтительнее строгий и лаконичный стиль. Это позволяет не только создать визуально привлекательный продукт, но и достичь высокой конверсии, направляя пользователей к целевым действиям — будь то заполнение формы, покупка или подписка на рассылку.
В результате, наш дизайн не просто красив, он продуман и функционален, что позволяет пользователям легко и быстро находить нужную информацию и совершать действия, которые вы ожидаете. Мы уверены, что каждый проект — это возможность создать что-то уникальное и эффективное, что будет работать на вас.
Несколько примеров наших проектов
Что вы получите при заказе сайта
Обратившись в SDD Creative Studio, вы получите не просто корпоративный сайт, а мощный инструмент для развития вашего бизнеса. Мы начинаем с глубокого анализа целевой аудитории, что позволяет нам понять потребности ваших клиентов и адаптировать сайт под их ожидания. Это обеспечивает высокую конверсию и способствует увеличению продаж.
Наша команда профессионалов структурирует контент так, чтобы он был логичным и удобным для восприятия. Мы создаем яркий дизайн, который выделяет ваш бренд на фоне конкурентов, и делаем его привлекательным для целевой аудитории. Использование технологий Bootstrap 3 гарантирует, что ваш сайт будет выглядеть стильно и современно на всех устройствах.
Мобильная адаптивность — это не просто тренд, а необходимость. Мы разрабатываем сайты, которые одинаково удобно работают на смартфонах, планшетах и десктопах. Это улучшает юзабилити и позволяет пользователям легко находить нужную информацию.
Среди современных проверенных CMS мы предлагаем систему управления сайтом "Битрикс - малый бизнес", которая обеспечивает надежность и простоту в управлении контентом. Внедрение системы онлайн-консультаций позволит вам оперативно взаимодействовать с клиентами, что повысит уровень сервиса и доверие к вашему бренду.
Мы также уделяем внимание SEO и маркетингу, чтобы ваш сайт был видим в поисковых системах. Это ключ к привлечению новых клиентов и повышению узнаваемости вашего бизнеса. Вы получите архив с сайтом, что позволит вам отслеживать изменения и анализировать эффективность работы ресурса.
С SDD Creative Studio вы не просто получите сайт, а полноценный инструмент для достижения бизнес-целей и роста вашей компании.

Технические особенности создания сайта
Создание качественного веб-сайта — это сложный и многогранный процесс, требующий внимания к множеству технических аспектов. Одним из ключевых элементов является реализация анимаций и динамики, которые делают взаимодействие пользователя с сайтом более увлекательным и интуитивно понятным. Мы уделяем особое внимание разработке плавных и естественных анимаций, которые не только привлекают внимание, но и помогают пользователю лучше ориентироваться на странице.
Не менее важным аспектом является интеграция онлайн-обращений и форм обратной связи. Мы разрабатываем удобные и простые в использовании формы, которые позволяют пользователям быстро и без лишних усилий связаться с вами. Это помогает не только улучшить коммуникацию, но и повысить уровень доверия к вашему бизнесу. Каждая форма на сайте настраивается индивидуально, учитывая специфику вашего бизнеса и потребности целевой аудитории.
Загрузка данных — еще один критически важный момент. Мы применяем современные технологии и оптимизированные алгоритмы, чтобы обеспечить быструю и надежную загрузку контента. Это не только улучшает пользовательский опыт, но и положительно сказывается на SEO-позициях вашего сайта. Важно, чтобы пользователи могли получать доступ к необходимой информации мгновенно, без задержек.
Наконец, мы акцентируем внимание на UI/UX решениях, создавая интерфейсы, которые не только красивы, но и функциональны. Каждое решение разрабатывается с учетом потребностей пользователей и особенностей вашего бизнеса. Индивидуальный подход к каждому проекту позволяет нам создавать сайты, которые соответствуют самым высоким стандартам и ожиданиям клиентов. Мы верим, что внимание к деталям и стремление к совершенству — залог успешного веб-продукта.

Порядок разработки сайта в компании SDD Creative Studio
В компании SDD Creative Studio мы понимаем, что создание сайта — это не просто технический процесс, а важный шаг в развитии вашего бизнеса. Поэтому мы предлагаем вам заказать сайт Белгород с полным пониманием ваших потребностей. Первым этапом нашей работы является анализ потребностей клиента. Мы внимательно изучаем вашу идею, целевую аудиторию и конкурентное окружение, чтобы понять, как сайт сможет эффективно решить ваши задачи.
Затем мы заключаем договор, который четко определяет все условия сотрудничества, сроки и стоимость услуг. Это обеспечивает прозрачность на всех этапах разработки. После этого мы переходим к проработке семантики, где формируем список ключевых слов и фраз, которые помогут вашему сайту занять высокие позиции в поисковых системах.
Следующим шагом является построение эффективной структуры сайта. Мы создаем удобную навигацию, которая обеспечит легкий доступ к информации для ваших пользователей. В нашей команде работают опытные верстальщики и программисты, которые превращают дизайн в функциональный продукт, обеспечивая высокую производительность и кроссбраузерную совместимость.
Современный дизайн — это не только эстетика, но и удобство использования. Мы создаем визуально привлекательные и интуитивно понятные интерфейсы, которые способствуют лучшему восприятию информации. После завершения разработки мы проводим тестирование, чтобы убедиться, что все работает без сбоев. На этапе оптимизации мы улучшаем скорость загрузки и адаптивность сайта для различных устройств.
Наконец, мы запускаем проект и готовы поддерживать вас на всех этапах его функционирования. Наша цель — создать надежный и эффективный инструмент для вашего бизнеса, который будет работать на вас.
Ниже вы можете ознакомиться с картой проекта - наглядно показываем процесс разработки сайта и всех участников с нашей стороны.