Заказать сайт в Барнауле: как создать успешный онлайн-бизнес и привлечь клиентов!
Создание сайта — это не просто технический процесс, а комплексный подход, который включает в себя анализ потребностей бизнеса, проектирование пользовательского опыта и внедрение современных технологий. Наша веб-студия в Барнауле предлагает индивидуальные решения, которые помогают клиентам выделиться на фоне конкурентов и эффективно взаимодействовать с целевой аудиторией.
Мы уделяем особое внимание каждому этапу разработки. Начинаем с исследования рынка и целевой аудитории, чтобы понять, какие функции и дизайн будут наиболее привлекательны для ваших пользователей. На основе полученных данных формируем структуру сайта, которая будет интуитивно понятной и удобной в навигации.
Используем передовые технологии, такие как адаптивный дизайн, что позволяет вашим посетителям комфортно просматривать сайт на любых устройствах. Мы также интегрируем системы управления контентом (CMS), которые позволяют вам легко обновлять информацию на сайте без необходимости обращаться к разработчикам.
Наш подход включает в себя SEO-оптимизацию на всех этапах создания сайта, что способствует повышению видимости вашего ресурса в поисковых системах. Это значит, что ваш сайт не только будет красивым и функциональным, но и сможет привлекать новых клиентов.
Кроме того, мы предлагаем комплексное сопровождение после запуска: регулярные обновления, техническую поддержку и анализ эффективности. Это позволяет вам сосредоточиться на развитии бизнеса, в то время как мы заботимся о вашем онлайн-присутствии. Наша цель — создать не просто сайт, а мощный инструмент для достижения ваших бизнес-целей.

Преимущества онлайн-присутствия
В современном мире онлайн-присутствие стало неотъемлемой частью успешного бизнеса. Продуманный и функциональный сайт позволяет компаниям эффективно привлекать новую аудиторию и расширять свои горизонты. Во-первых, наличие качественного веб-ресурса значительно увеличивает охват целевой аудитории. Люди все чаще ищут товары и услуги в интернете, и если у вас нет сайта, вы рискуете потерять потенциальных клиентов.
Во-вторых, доступность информации о вашем бизнесе 24/7 создает удобство для пользователей. Клиенты могут ознакомиться с вашими предложениями, ценами и контактами в любое время, что повышает вероятность их обращения. Такой подход не только облегчает взаимодействие с клиентами, но и способствует росту продаж.
Наконец, профессионально разработанный сайт формирует доверие к вашему бренду. Веб-ресурс, который выглядит современно и отвечает на вопросы пользователей, внушает уверенность и способствует тому, что клиенты выбирают именно вас. Таким образом, если вы хотите укрепить позиции своего бизнеса и привлечь больше клиентов, вам стоит заказать сайт Барнаул. Это инвестиция, которая быстро окупится.

Маркетинговое исследование сайтов конкурентов
Анализ сайтов конкурентов — это ключевой этап в создании успешного интернет-проекта. Мы внимательно изучаем, как работают ваши соперники: их дизайн, контент, пользовательский опыт и стратегии продвижения. Наша цель — выявить сильные и слабые стороны конкурентов, чтобы вы могли занять выгодную позицию на рынке.
Понимание того, что делает сайты успешными, позволяет нам разрабатывать креативные решения, которые обеспечивают высокую конверсию. Мы ориентируемся на практический подход, который учитывает ваши бизнес-цели и потребности целевой аудитории. Благодаря многолетнему опыту в маркетинге, мы знаем, как создать сайт, который не только будет привлекать пользователей, но и превращать их в клиентов.
Кроме того, мы учитываем аспекты SEO, чтобы ваш проект был видим в поисковых системах. Анализ конкурентов позволяет нам оптимизировать контент и структуру сайта с учетом актуальных трендов и требований. Это значит, что ваш ресурс будет не только красивым, но и эффективным инструментом для достижения бизнес-целей.

Разработка структуры сайта
Эффективная структура сайта — это не просто набор страниц, а тщательно продуманный путь, по которому пользователь движется к своей цели. Правильное распределение информации и логика построения разделов позволяют посетителям быстро находить нужные данные, что существенно повышает юзабилити. Если пользователь не может легко ориентироваться на сайте, он, скорее всего, покинет его в поисках более удобного ресурса.
Кроме того, структура сайта влияет на SEO. Поисковые системы оценивают, насколько логично организованы страницы, что в свою очередь сказывается на их ранжировании. Четкая иерархия, наличие внутренних ссылок и оптимизированные заголовки помогают не только пользователям, но и поисковым системам лучше понимать контент.
Разработка пользовательских сценариев — важный этап, который позволяет предугадать действия посетителей и направить их к конверсии. Продуманная навигация способствует увеличению времени пребывания на сайте и снижению показателя отказов, что в конечном итоге приводит к росту продаж и укреплению имиджа компании.

Разработка интерактивного прототипа сайта
Создание интерактивного прототипа сайта — это важный этап в процессе разработки, который позволяет визуализировать структуру и функционал будущего ресурса. Прототип служит своего рода "каркасом", на котором строится весь проект, и его создание помогает избежать множества ошибок на ранних стадиях. Мы уделяем особое внимание тестированию пользовательского пути, чтобы убедиться, что навигация интуитивно понятна, а взаимодействие с сайтом приносит удовольствие.
Опираясь на 15-летний опыт в digital-маркетинге, мы понимаем, что успешный сайт — это не только красивый дизайн, но и эффективная работа с конверсией. Прототип позволяет заранее протестировать различные элементы, такие как кнопки призыва к действию и формы обратной связи, что значительно повышает вероятность того, что посетители станут клиентами. Мы также учитываем потребности SEO, внедряя ключевые слова и оптимизируя структуру на этапе прототипирования.
Креативный подход к разработке прототипа помогает выявить уникальные особенности вашего бизнеса и визуально подчеркнуть их. Это позволяет нам создавать не просто сайты, а мощные инструменты для достижения ваших бизнес-целей.
Разработка яркого дизайна в соответствии с целями заказчика
Создание сайта — это не просто технический процесс, а искусство, которое требует глубокого понимания целей и потребностей бизнеса. Наша команда с более чем 20-летним опытом в интернет-дизайне знает, как разработать уникальный и яркий визуальный стиль, который будет отражать индивидуальность вашего бренда и вовлекать пользователей с первой секунды их пребывания на сайте.
Креативный подход к дизайну позволяет нам создавать страницы, которые не только привлекают внимание, но и побуждают посетителей к действию. Например, использование ярких цветов и оригинальных шрифтов в сочетании с продуманной навигацией помогает создать эмоциональную связь с пользователем. Мы понимаем, что каждый элемент на странице должен работать на достижение вашей цели — будь то продажа, подписка или запрос обратной связи.
Интерактивные элементы, такие как анимации и эффектные кнопки, могут значительно повысить уровень вовлеченности. Например, при помощи анимации мы можем сделать процесс заполнения формы более увлекательным, что в свою очередь увеличивает вероятность того, что пользователь завершит действие. Кроме того, мы уделяем особое внимание адаптивности дизайна, чтобы ваш сайт выглядел привлекательно на любых устройствах — от смартфонов до настольных ПК.
Каждый проект для нас — это возможность создать что-то уникальное. Мы исследуем вашу целевую аудиторию и разрабатываем дизайн, который будет не только красивым, но и функциональным. Мы знаем, как сделать так, чтобы каждый посетитель сайта чувствовал себя комфортно и был готов совершить нужное действие. Дизайн, который мы создаем, — это не просто эстетика, это стратегический инструмент для достижения ваших бизнес-целей.
Несколько примеров наших проектов
Что вы получите при заказе сайта
При сотрудничестве с SDD Creative Studio вы получаете не просто корпоративный сайт, а мощный инструмент для развития вашего бизнеса. Мы начинаем с глубокого анализа целевой аудитории, что позволяет нам понять, кто ваши клиенты и какие решения они ищут. Это знание помогает нам создавать контент, который действительно работает.
Структурирование контента — ключевой этап в процессе разработки. Мы разрабатываем логичную и интуитивно понятную навигацию, что делает ваш сайт удобным для пользователей. Яркий дизайн, созданный с учетом ваших корпоративных цветов и стиля, привлечет внимание и оставит положительное впечатление о вашей компании.
Мы используем мобильный адаптивный дизайн на базе Bootstrap 3, что гарантирует безупречную работу сайта на любых устройствах. Ваши клиенты смогут комфортно взаимодействовать с сайтом как на компьютерах, так и на мобильных телефонах, что повышает юзабилити и, как следствие, конверсию.
В нашей работе мы применяем современные проверенные CMS, включая систему Битрикс, что обеспечивает надежность и простоту управления контентом. Мы также интегрируем систему онлайн-консультаций, что позволяет вашим клиентам быстро получать ответы на вопросы, повышая уровень сервиса.
С учетом SEO и маркетинга, мы создаем сайт, который не только выглядит привлекательно, но и занимает высокие позиции в поисковых системах. Это увеличивает видимость вашего бизнеса и способствует высокой конверсии. Кроме того, мы предоставляем архив с сайтом, что позволяет вам отслеживать изменения и адаптироваться к новым условиям рынка.
С SDD Creative Studio ваш корпоративный сайт станет не просто визиткой, а активным участником вашего бизнеса, способствующим его росту и развитию.

Технические особенности создания сайта
Создание сайта – это не просто набор страниц с информацией, а сложный процесс, требующий внимания к множеству технических аспектов. Одним из ключевых элементов является анимация и динамика интерфейса. Правильно подобранные анимации делают взаимодействие пользователя с сайтом более интуитивным и увлекательным. Мы используем современные технологии для реализации плавных переходов и эффектов, которые не только привлекают внимание, но и улучшают восприятие контента. Это позволяет создать уникальную атмосферу, соответствующую стилю вашего бизнеса.
Онлайн-обращения и формы обратной связи – важные инструменты для взаимодействия с клиентами. Мы разрабатываем адаптивные и удобные формы, которые позволяют пользователям легко оставлять свои запросы и комментарии. Интеграция с CRM-системами обеспечивает мгновенную обработку обращений, что значительно повышает уровень сервиса. Мы уделяем особое внимание безопасности данных, чтобы гарантировать защиту личной информации ваших клиентов.
Загрузка данных на сайт также играет важную роль в его функциональности. Мы применяем оптимизированные решения, которые обеспечивают быструю загрузку страниц, что критически важно для удержания посетителей и повышения их удовлетворенности. Каждый элемент сайта, от изображений до текстов, проходит тщательную оптимизацию, чтобы гарантировать высокую скорость работы.
UI/UX решения, которые мы предлагаем, основываются на глубоких исследованиях и анализе целевой аудитории. Индивидуальный подход к каждому проекту позволяет нам создавать уникальные интерфейсы, которые не только красивы, но и удобны в использовании. Мы внимательно следим за последними трендами в дизайне и технологиях, чтобы предложить нашим клиентам самые современные и эффективные решения.

Порядок разработки сайта в компании SDD Creative Studio
В компании SDD Creative Studio мы понимаем, что создание сайта — это не просто технический процесс, а важный шаг для вашего бизнеса. Поэтому мы разработали четкий порядок разработки, чтобы обеспечить максимальную прозрачность, системность и надежность на каждом этапе. Начинаем с анализа потребностей клиента. Мы внимательно изучаем вашу идею, цели и целевую аудиторию, чтобы создать сайт, который будет действительно работать на вас.
Следующий этап — работа по договору. Мы заключаем официальный договор, в котором прописаны все детали проекта, сроки и стоимость. Это позволяет избежать недоразумений и гарантирует, что мы на одной волне. Далее мы переходим к проработке семантики. На этом этапе мы исследуем ключевые слова и фразы, которые помогут вашему сайту занять высокие позиции в поисковых системах. Это важный шаг для привлечения целевой аудитории и повышения видимости вашего ресурса.
После этого мы строим эффективную структуру сайта. Это включает в себя создание логической навигации и распределение контента по страницам, что упрощает взаимодействие пользователей с вашим сайтом. Наши опытные верстальщики и программисты работают над технической частью проекта, чтобы обеспечить его высокую производительность и совместимость с различными устройствами.
Современный дизайн — это неотъемлемая часть нашего подхода. Мы создаем визуально привлекательные и удобные интерфейсы, которые отражают ваш бренд. Затем мы проводим тестирование, чтобы выявить и устранить возможные ошибки. Наконец, мы занимаемся оптимизацией и запуском проекта. Мы гарантируем, что ваш сайт будет готов к работе и будет соответствовать всем современным требованиям. Заказать сайт Барнаул в нашей компании — значит выбрать надежного партнера для вашего бизнеса.
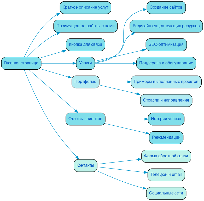
Ниже вы можете ознакомиться с картой проекта - наглядно показываем процесс разработки сайта и всех участников с нашей стороны.