Заказать разработку веб-сайта: как создать онлайн-присутствие, которое привлечет клиентов!
Создание веб-сайта — это не просто процесс, а стратегический шаг к успеху вашего бизнеса. В нашей студии мы применяем современные технологии и индивидуальный подход, чтобы обеспечить максимальную эффективность каждого проекта. Мы понимаем, что сайт — это не только витрина ваших услуг, но и мощный инструмент для привлечения и удержания клиентов.
В процессе работы мы используем актуальные фреймворки и языки программирования, такие как HTML5, CSS3, JavaScript и PHP. Это позволяет нам создавать адаптивные и высокопроизводительные сайты, которые отлично выглядят на любых устройствах. Мы также внедряем системы управления контентом (CMS), что дает вам возможность самостоятельно обновлять информацию на сайте без необходимости в технических знаниях.
Одной из ключевых особенностей нашего подхода является акцент на пользовательском опыте. Мы проводим анализ целевой аудитории и разрабатываем интерфейсы, которые не только удобны, но и интуитивно понятны. Это позволяет снизить уровень отказов и повысить конверсию. Мы также внедряем SEO-оптимизацию на этапе разработки, чтобы ваш сайт был виден в поисковых системах с первых дней его существования.
Наша команда состоит из опытных специалистов, которые готовы предложить вам не только технические решения, но и креативные идеи. Мы учитываем все ваши пожелания и стремимся создать продукт, который будет полностью соответствовать вашим бизнес-целям. Обращаясь к нам, вы получаете не просто сайт, а надежного партнера, который поможет вам в достижении успеха в digital-пространстве.

Преимущества онлайн-присутствия
В современном мире наличие веб-сайта стало неотъемлемой частью успешного бизнеса. Продуманный и функциональный сайт не только помогает привлекать новых клиентов, но и значительно увеличивает охват вашей целевой аудитории. По статистике, более 80% пользователей ищут информацию о товарах и услугах в интернете, и если у вас нет сайта, вы рискуете упустить множество возможностей.
Кроме того, сайт обеспечивает круглосуточную доступность вашего бизнеса. Потенциальные клиенты могут ознакомиться с вашими предложениями и услугами в любое время, что создает удобство и повышает вероятность совершения покупки. Это особенно важно в условиях высокой конкуренции, когда каждый контакт с клиентом может стать решающим.
Наконец, наличие качественного веб-сайта способствует формированию доверия к вашему бренду. Профессиональный дизайн, актуальная информация и возможность обратной связи внушают уверенность пользователям, что вы серьезно относитесь к своему делу. Таким образом, если вы хотите укрепить свои позиции на рынке и привлечь больше клиентов, вам стоит заказать разработку веб сайта.

Маркетинговое исследование сайтов конкурентов
Разработка успешного веб-сайта начинается с глубокого понимания конкурентной среды. Анализ сайтов конкурентов позволяет выявить их сильные и слабые стороны, а также понять, какие стратегии работают в вашей нише. Мы изучаем не только визуальное оформление и функциональность, но и контент, пользовательский опыт, SEO-оптимизацию и маркетинговые подходы, применяемые конкурентами.
Этот процесс необходим для того, чтобы вы могли занять свою уникальную позицию на рынке. Понимание того, как конкуренты привлекают и удерживают клиентов, помогает нам создать проект, который будет не только красивым, но и эффективным. Мы ориентируемся на креативные решения, которые повышают конверсию и способствуют росту вашего бизнеса.
С опытом в маркетинге более 15 лет, мы знаем, как важно учитывать потребности SEO на каждом этапе разработки. Мы не просто создаем сайт, мы создаем инструмент, который будет работать на вас, привлекая целевую аудиторию и увеличивая продажи. Доверьтесь нам, и мы поможем вам создать веб-проект, который выделится на фоне конкурентов и станет залогом вашего успеха.

Разработка структуры сайта
Продуманная структура сайта — это основа его удобства и эффективности. Правильное распределение разделов и логика навигации позволяют пользователям легко находить нужную информацию, что напрямую влияет на их опыт взаимодействия с ресурсом. Если структура интуитивно понятна, вероятность того, что посетитель останется на сайте и выполнит целевое действие, значительно возрастает.
Кроме того, грамотно организованная структура способствует улучшению SEO. Поисковые системы учитывают, как информация структурирована, и отдают предпочтение сайтам с логичной и последовательной навигацией. Это помогает не только в индексации, но и в повышении позиций в результатах поиска.
Важно учитывать пользовательские сценарии: при проектировании сайта следует анализировать, какие действия будут совершать посетители. Это позволяет создать структуру, которая не только удовлетворяет потребности пользователей, но и способствует увеличению конверсии.

Разработка интерактивного прототипа сайта
Создание интерактивного прототипа сайта – это важный этап в разработке, который позволяет визуализировать структуру и функциональность будущего проекта. На этом этапе мы активно вовлекаем клиентов, позволяя им увидеть, как будет выглядеть их сайт и как пользователи будут взаимодействовать с ним. Это не просто схемы – это живые макеты, которые помогают выявить сильные и слабые стороны интерфейса еще до начала кодирования.
Тестирование пользовательского пути на прототипе позволяет нам оптимизировать навигацию и улучшить пользовательский опыт. Мы можем выявить узкие места и внести изменения, которые повысят конверсию, что критически важно для достижения бизнес-целей. Каждый элемент интерфейса продумывается с учетом потребностей конечного пользователя, что делает сайт более привлекательным и удобным.
Кроме того, мы учитываем SEO-факторы уже на этапе прототипирования. Это позволяет закладывать основы для успешного продвижения сайта в поисковых системах. С 15-летним опытом в digital-маркетинге мы знаем, как креативные решения и грамотная структура влияют на конечный результат, и стремимся создать продукт, который будет не только красивым, но и эффективным.
Разработка яркого дизайна в соответствии с целями заказчика
В современном цифровом мире яркий и уникальный дизайн — это не просто эстетика, а мощный инструмент для достижения бизнес-целей. Наша команда с более чем 20-летним опытом в интернет-дизайне понимает, как создать визуальные решения, которые не только привлекают внимание, но и вовлекают пользователей, побуждая их к действию.
Каждый проект начинается с глубокого погружения в задачи и цели заказчика. Мы создаем индивидуальные концепции, которые отражают уникальность вашего бренда и учитывают потребности вашей аудитории. Креативный подход позволяет нам разрабатывать дизайн, который вызывает эмоции и формирует доверие. Например, использование ярких цветовых решений и динамичных элементов может значительно повысить вовлеченность пользователей, а продуманная типографика — улучшить читаемость и восприятие информации.
Дизайн влияет на поведение пользователей. Мы разрабатываем интерфейсы, которые интуитивно понятны и удобны, что способствует повышению конверсии. Применяя принципы UX/UI, мы создаем логичные пути навигации, которые ведут пользователя к желаемому действию — будь то покупка, подписка или заполнение формы. Каждый элемент на странице работает на достижение конечной цели, будь то кнопка «Купить сейчас» или «Получить консультацию».
Мы также используем подходы, такие как storytelling, чтобы сделать взаимодействие с сайтом более личным и запоминающимся. Например, интеграция визуальных историй и анимаций может помочь пользователю лучше понять ваш продукт или услугу, а также создать эмоциональную связь с брендом.
Мы уверены, что качественный дизайн — это залог успешного онлайн-присутствия. Давайте вместе создадим веб-решение, которое будет не только красивым, но и эффективным, способным достигать ваших бизнес-целей.
Несколько примеров наших проектов
Что вы получите при заказе сайта
Обратившись в SDD Creative Studio, вы получите корпоративный сайт, который станет мощным инструментом для вашего бизнеса. Мы начинаем с глубокого анализа целевой аудитории, что позволяет нам создать сайт, максимально соответствующий потребностям ваших клиентов. Это не просто слова — мы понимаем, кто ваши клиенты, и разрабатываем контент, который будет им интересен.
Структурирование контента — ключевой этап в нашей работе. Мы организуем информацию так, чтобы пользователи легко находили нужные разделы, а это значительно улучшает юзабилити. Ваш сайт будет иметь удобный функционал, что позволит посетителям быстро достигать своих целей, будь то покупка, регистрация или получение информации.
Яркий дизайн, разработанный с учетом современных трендов, привлечет внимание и создаст положительное первое впечатление. Мы используем Bootstrap 3 для создания адаптивных интерфейсов, чтобы ваш сайт отлично выглядел на любых устройствах — от смартфонов до десктопов. Это не только улучшает пользовательский опыт, но и положительно сказывается на SEO и маркетинге.
Современные проверенные CMS, такие как система управления сайтом "Битрикс - стандарт", обеспечивают простоту в управлении контентом и позволяют вам самостоятельно вносить изменения без необходимости обращения к разработчикам. Мы также интегрируем систему онлайн-консультаций, что помогает вам оперативно взаимодействовать с клиентами.
Наша работа направлена на достижение высокой конверсии. Мы оптимизируем сайт для привлечения клиентов и повышения продаж. В дополнение, вы получите архив с сайтом, который позволит вам в любой момент вернуться к предыдущим версиям и изменениям. С SDD Creative Studio вы получите не просто сайт, а эффективный инструмент для развития вашего бизнеса.

Технические особенности создания сайта
Создание веб-сайта требует глубокого понимания технических аспектов, которые формируют его функциональность и пользовательский опыт. Одним из ключевых элементов является анимация и динамика интерфейса. Правильно подобранные анимации не только привлекают внимание, но и помогают пользователям интуитивно ориентироваться на сайте. Мы уделяем особое внимание плавности и естественности переходов, что делает взаимодействие с ресурсом более комфортным и запоминающимся.
Онлайн-обращения и формы обратной связи — это важные инструменты для взаимодействия с клиентами. Мы разрабатываем их с акцентом на простоту и удобство заполнения, что способствует повышению конверсии и улучшению пользовательского опыта. Каждая форма настраивается индивидуально, чтобы соответствовать специфике бизнеса и ожиданиям аудитории, что позволяет максимально эффективно собирать данные и обеспечивать обратную связь.
Загрузка данных также играет значительную роль в производительности сайта. Мы используем современные технологии и оптимизированные подходы для обеспечения быстрой и эффективной загрузки контента. Это не только улучшает пользовательский опыт, но и положительно влияет на SEO-позиции вашего ресурса. Важно, чтобы каждый элемент загружался быстро и без задержек, что достигается за счет тщательной оптимизации всех компонентов сайта.
UI/UX решения — это основа успешного веб-проекта. Мы применяем индивидуальный подход к каждому клиенту, учитывая его целевую аудиторию и бизнес-цели. Наша команда дизайнеров и разработчиков работает в тесном сотрудничестве, чтобы создать интуитивно понятный и привлекательный интерфейс. Мы уверены, что внимание к деталям и высокий уровень реализации являются залогом успешной работы вашего сайта в долгосрочной перспективе.

Порядок разработки сайта в компании SDD Creative Studio
В компании SDD Creative Studio мы придерживаемся четкого и системного подхода к разработке веб-сайтов, что позволяет нам гарантировать высокое качество и надежность на каждом этапе работы. Чтобы заказать разработку веб сайта, вам достаточно связаться с нами, и мы начнем с анализа потребностей клиента. На этом этапе мы тщательно изучаем ваши бизнес-цели, целевую аудиторию и уникальные требования, что позволяет нам создать проект, максимально соответствующий вашим ожиданиям.
Следующим шагом является работа по договору, где мы фиксируем все условия сотрудничества, чтобы обеспечить прозрачность и уверенность в процессе. После этого мы переходим к проработке семантики, определяя ключевые слова и фразы, которые помогут вашему сайту занять высокие позиции в поисковых системах.
На этапе построения эффективной структуры мы разрабатываем удобную навигацию и логическую организацию контента, что делает сайт интуитивно понятным для пользователей. Наши опытные верстальщики и программисты создадут качественный код и адаптивный дизайн, который будет отлично выглядеть на любых устройствах.
Современный дизайн – это не только эстетика, но и функциональность. Мы учитываем последние тренды, чтобы ваш сайт не только привлекал внимание, но и способствовал конверсии. После завершения разработки мы проводим тестирование, чтобы выявить и устранить возможные ошибки.
На финальном этапе мы осуществляем оптимизацию и запуск проекта, обеспечивая его стабильную работу и высокую скорость загрузки. Мы стремимся к тому, чтобы каждый наш клиент был доволен результатом, и уверены, что с нами вы получите надежный и эффективный веб-сайт.
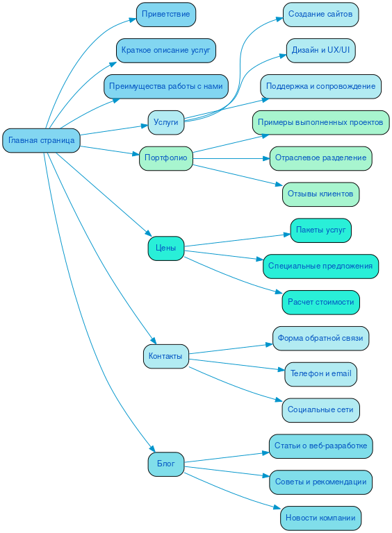
Ниже вы можете ознакомиться с картой проекта - наглядно показываем процесс разработки сайта и всех участников с нашей стороны.