Заказать разработку сайта в Воронеже: ваш путь к успешному онлайн-бизнесу!
Разработка сайта — это не просто создание онлайн-страницы, а комплексный процесс, который включает в себя анализ потребностей бизнеса, выбор технологий и создание уникального пользовательского опыта. В Воронеже мы предлагаем индивидуальный подход к каждому проекту, основываясь на специфике вашего бизнеса и целевой аудитории.
Наши специалисты используют современные технологии, такие как HTML5, CSS3, JavaScript и фреймворки, чтобы создать адаптивные и высокопроизводительные сайты. Мы учитываем последние тенденции в веб-дизайне и UX/UI, что позволяет нам разрабатывать интерфейсы, которые не только привлекают внимание, но и обеспечивают удобство навигации. Это особенно важно для повышения конверсии и удержания клиентов.
Одной из ключевых особенностей нашего подхода является глубокое понимание бизнеса клиента. Мы начинаем с детального анализа рынка и конкурентов, чтобы выявить уникальные предложения и сильные стороны вашего бренда. На основе собранной информации мы разрабатываем стратегию, которая включает в себя не только визуальные элементы, но и функциональные решения, способствующие достижению ваших бизнес-целей.
Кроме того, мы обеспечиваем полную поддержку на всех этапах разработки: от идеи до запуска и дальнейшего сопровождения. Наша команда также уделяет внимание SEO-оптимизации с самого начала, чтобы ваш сайт был видим в поисковых системах и привлекал целевую аудиторию. Мы стремимся к тому, чтобы каждый проект стал не просто очередным сайтом, а эффективным инструментом для роста вашего бизнеса.

Преимущества онлайн-присутствия
В современном мире наличие качественного сайта — это не просто опция, а необходимость для бизнеса. Продуманный и функциональный сайт позволяет вам значительно расширить свою аудиторию. Люди все чаще ищут товары и услуги в интернете, и если у вас нет онлайн-присутствия, вы рискуете потерять потенциальных клиентов. Сайт дает возможность охватить новые рынки, выходить на международный уровень и привлекать клиентов из других городов и стран.
Кроме того, доступность вашего бизнеса в интернете 24/7 создает удобство для клиентов. Они могут ознакомиться с вашими предложениями в любое время, что увеличивает вероятность покупки. Возможность оставить заявку или связаться с вами через сайт также повышает уровень обслуживания и удовлетворенности клиентов.
Не стоит забывать и о доверии. Современные потребители ожидают, что у компаний будет профессиональный сайт. Хорошо оформленный ресурс с актуальной информацией и отзывами создает положительный имидж и повышает доверие к вашему бизнесу. Если вы хотите выделиться среди конкурентов и привлечь больше клиентов, не упустите шанс — закажите разработку сайта в Воронеже у профессионалов.

Маркетинговое исследование сайтов конкурентов
Анализ сайтов конкурентов — важный этап в разработке вашего интернет-ресурса. Он включает в себя исследование дизайна, функциональности, контента и маркетинговых стратегий, применяемых конкурентами в вашей нише. Это позволяет выявить сильные и слабые стороны их решений, а также понять, какие подходы работают на рынке.
Зачем это нужно вам? Понимание конкурентной среды помогает сформировать уникальное предложение, которое будет выделять ваш проект на фоне аналогичных. Мы ориентируемся на практические результаты: создавая креативные решения, мы стремимся к высокой конверсии и максимальному вовлечению пользователей. Наша команда с опытом в маркетинге более 15 лет учитывает все аспекты, включая SEO, чтобы ваш сайт не только привлекал внимание, но и эффективно работал на достижение бизнес-целей.
В результате анализа мы формируем стратегию, которая учитывает потребности вашей целевой аудитории и позволяет вам не просто повторять чужие успехи, а создавать уникальный продукт, способный завоевать рынок и приносить прибыль. Давайте сделаем ваш проект успешным вместе!

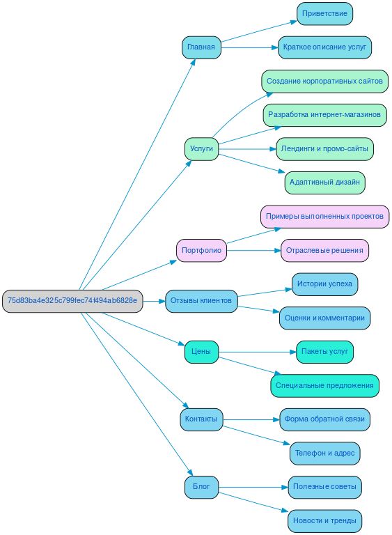
Разработка структуры сайта
Продуманная структура сайта — это основа его удобства и эффективности. Логичное распределение разделов и элементов интерфейса позволяет пользователям легко находить нужную информацию, что напрямую влияет на юзабилити. Чем проще навигация, тем выше вероятность, что посетители останутся на сайте дольше и совершат целевые действия.
Кроме того, структура сайта играет ключевую роль в SEO. Поисковые системы предпочитают сайты с четкой иерархией, что способствует лучшему индексированию страниц. Это, в свою очередь, увеличивает видимость сайта в результатах поиска и привлекает больше целевого трафика.
Важно учитывать пользовательские сценарии при проектировании структуры. Разработка логичных путей для пользователей помогает не только улучшить их опыт, но и повысить конверсию. Эффективная структура сайта — это не просто набор страниц, а продуманная система, которая ведет пользователя к желаемому результату.

Разработка интерактивного прототипа сайта
Создание интерактивного прототипа сайта — это важный этап в процессе разработки, который позволяет визуализировать идеи и концепции еще до начала программирования. Прототип служит наглядным инструментом, помогающим команде и клиенту увидеть, как будет выглядеть и функционировать конечный продукт. Благодаря этому мы можем заранее выявить и устранить возможные недочеты, что значительно экономит время и ресурсы в будущем.
Тестирование пользовательского пути на прототипе дает возможность понять, насколько удобно пользователям взаимодействовать с сайтом. Мы анализируем, как посетители перемещаются по страницам, что помогает оптимизировать навигацию и повысить конверсию. Каждое взаимодействие продумывается с учетом потребностей целевой аудитории, что делает конечный продукт более привлекательным и эффективным.
Учитывая 15-летний опыт нашей компании, мы применяем креативные решения, которые не только соответствуют современным трендам, но и учитывают аспекты SEO. Это позволяет нам создавать сайты, которые не только красиво выглядят, но и хорошо индексируются поисковыми системами. Мы уверены, что качественный прототип — это залог успешного и востребованного веб-ресурса.
Разработка яркого дизайна в соответствии с целями заказчика
Создание сайта — это не просто технический процесс, а искусство, которое требует глубокого понимания потребностей бизнеса и его целевой аудитории. Наша команда с более чем 20-летним опытом в интернет-дизайне знает, как превратить ваши идеи в уникальный и запоминающийся визуальный опыт, который будет работать на вас.
Каждый проект начинается с анализа целей заказчика и его аудитории. Мы учитываем не только функциональность, но и эмоциональную составляющую. Яркий, креативный дизайн, который мы разрабатываем, помогает пользователю не только запомнить ваш бренд, но и вызвать у него желание взаимодействовать. Например, использование цветовых решений и графических элементов, которые вызывают положительные эмоции, значительно увеличивает вовлеченность и способствует совершению целевых действий.
Мы понимаем, что дизайн — это не только внешняя оболочка. Это инструмент, который направляет пользователя по нужному пути. Элементы, такие как кнопки призыва к действию, продуманные блоки информации и интуитивно понятная навигация, создают комфортное взаимодействие и побуждают к действию. Например, размещение кнопки «Купить» в зоне, где пользователь ожидает ее увидеть, повышает вероятность покупки.
Кроме того, мы активно применяем подходы, основанные на когнитивной психологии, чтобы сделать взаимодействие с сайтом максимально естественным и простым. Каждое решение, которое мы принимаем, направлено на то, чтобы ваш сайт не просто выглядел хорошо, но и работал эффективно, превращая посетителей в клиентов.
В результате, вы получаете не просто сайт, а мощный инструмент, который помогает достигать ваших бизнес-целей, выделяет вас на фоне конкурентов и создает уникальный опыт для ваших пользователей.
Несколько примеров наших проектов
Что вы получите при заказе сайта
Обратившись в SDD Creative Studio, вы получите комплексное решение для создания корпоративного сайта, которое отвечает всем современным требованиям бизнеса. Мы начинаем с глубокого анализа целевой аудитории, что позволяет нам лучше понять потребности ваших клиентов и адаптировать сайт под их ожидания.
Структурирование контента — ключевой этап, который обеспечивает логичное и удобное восприятие информации. Мы создаем четкую навигацию и разрабатываем контент, который эффективно доносит ваши предложения до посетителей. Яркий дизайн, созданный с учетом ваших корпоративных цветов и стиля, привлечет внимание и оставит положительное впечатление о вашем бренде.
Сайты, разработанные нами, полностью адаптированы для мобильных устройств, что особенно важно в условиях растущей мобильности пользователей. Мы используем Bootstrap 3, что позволяет создавать гибкие и отзывчивые интерфейсы. Удобный функционал и высокий уровень юзабилити обеспечивают легкий доступ к информации и способствуют удержанию посетителей на сайте.
При разработке мы применяем современные проверенные CMS, включая систему управления сайтом "Битрикс - малый бизнес", что гарантирует надежность и простоту в управлении контентом. Мы также внедряем систему онлайн-консультаций, позволяющую вашим клиентам получать оперативные ответы на вопросы, что повышает уровень сервиса.
Не забываем о SEO и маркетинге: наши сайты оптимизированы для поисковых систем, что способствует высокой конверсии и привлечению новых клиентов. В дополнение, мы предоставляем архив с сайтом, чтобы вы всегда могли вернуться к предыдущим версиям и отслеживать изменения.

Технические особенности создания сайта
Создание сайта — это сложный и многогранный процесс, требующий глубокого понимания технических аспектов и современных тенденций в веб-разработке. Одним из ключевых элементов, определяющих успех вашего проекта, является реализация анимаций и динамических элементов. Мы используем современные библиотеки и фреймворки, чтобы сделать интерфейс интерактивным и привлекательным. Гладкие переходы и анимации не только улучшают визуальное восприятие, но и помогают пользователям легче ориентироваться на сайте.
Не менее важным аспектом является внедрение онлайн-обращений и форм обратной связи. Мы разрабатываем интуитивно понятные и удобные формы, которые позволяют пользователям быстро и легко взаимодействовать с вашим бизнесом. Эти решения помогают не только повысить уровень вовлеченности посетителей, но и значительно упростить процесс сбора информации о клиентах, что в свою очередь способствует более эффективному управлению отношениями с клиентами.
Загрузка данных и оптимизация скорости работы сайта — это еще один критически важный момент. Мы уделяем особое внимание производительности, чтобы обеспечить быструю загрузку страниц и минимизировать время ожидания. Это достигается за счет оптимизации изображений, использования кэширования и других технологий, позволяющих улучшить пользовательский опыт.
Наконец, мы понимаем, что каждый проект уникален, поэтому применяем индивидуальный подход к UI/UX решениям. Наша команда проводит детальный анализ целевой аудитории и бизнес-целей, чтобы создать интерфейс, который будет не только красивым, но и функциональным. Мы уверены, что внимание к деталям и стремление к совершенству — это залог успешного проекта, который будет радовать вас и ваших пользователей на протяжении долгого времени.

Порядок разработки сайта в компании SDD Creative Studio
В компании SDD Creative Studio мы понимаем, что каждый проект уникален, и поэтому предлагаем прозрачный и системный подход к разработке сайта. Начинаем с анализа потребностей клиента, где детально изучаем бизнес, целевую аудиторию и конкурентную среду. Это позволяет нам создать четкое представление о том, каким должен быть ваш сайт для достижения максимальной эффективности.
Следующий этап — работа по договору. Мы гарантируем, что все условия, сроки и стоимость проекта будут четко прописаны, что обеспечивает надежность и уверенность в сотрудничестве. После подписания договора переходим к проработке семантики, где определяем ключевые слова и фразы, которые помогут вашему сайту занять высокие позиции в поисковых системах.
Затем мы строим эффективную структуру сайта, учитывая логику навигации и пользовательский опыт. На этом этапе наши опытные верстальщики и программисты начинают свою работу, создавая функциональные и адаптивные решения. Мы уделяем особое внимание современному дизайну, который не только привлекает внимание, но и соответствует последним трендам в веб-дизайне.
После завершения разработки мы проводим тестирование, чтобы выявить и устранить возможные ошибки. Это важный шаг, который гарантирует высокое качество конечного продукта. В завершение осуществляется оптимизация сайта для улучшения его работы и загрузки на различных устройствах, после чего мы запускаем проект. Заказать разработку сайта в Воронеже в компании SDD Creative Studio — это значит получить надежного партнера, который обеспечит системный подход и прозрачность на каждом этапе работы.
Ниже вы можете ознакомиться с картой проекта - наглядно показываем процесс разработки сайта и всех участников с нашей стороны.