Заказать разработку сайта компании: как создать онлайн-присутствие, которое привлечет клиентов!
Создание сайта — это не просто технический процесс, а стратегический шаг, который определяет успех вашего бизнеса в цифровом мире. Наша студия применяет современные технологии и индивидуальный подход, чтобы каждый проект отвечал уникальным потребностям клиента. Мы понимаем, что сайт — это лицо компании, поэтому уделяем внимание не только дизайну, но и функциональности, удобству навигации и оптимизации под поисковые системы.
В нашей работе мы используем последние достижения веб-разработки, такие как адаптивный дизайн, чтобы ваш сайт выглядел привлекательно на любых устройствах. Мы также внедряем системы управления контентом, которые позволяют вам легко обновлять информацию без необходимости привлекать разработчиков. Это экономит время и ресурсы, позволяя вам сосредоточиться на основном бизнесе.
Особое внимание мы уделяем безопасности и производительности. Используя современные протоколы и технологии, мы защищаем ваши данные и обеспечиваем быструю загрузку страниц, что критично для удержания пользователей. Наша команда проводит тщательное тестирование на всех этапах разработки, чтобы гарантировать безупречную работу сайта.
Мы понимаем, что каждый бизнес уникален, поэтому разрабатываем индивидуальные решения, которые помогают выделиться на фоне конкурентов. Наша цель — создать не просто сайт, а мощный инструмент для достижения ваших бизнес-целей. С нами вы получите качественный продукт, который будет расти и развиваться вместе с вашей компанией, обеспечивая долгосрочные результаты.

Преимущества онлайн-присутствия
В современном мире наличие сайта является неотъемлемой частью успешного бизнеса. Продуманный и функциональный сайт позволяет компании не только представить свои товары и услуги, но и значительно расширить охват аудитории. Более 80% пользователей ищут информацию о компаниях в интернете, и если у вас нет сайта, вы рискуете потерять потенциальных клиентов.
Кроме того, сайт обеспечивает доступность вашего бизнеса 24/7. Потенциальные клиенты могут ознакомиться с вашим предложением в любое время, независимо от рабочего графика. Это создает удобство для пользователей и увеличивает вероятность совершения покупки или заказа услуги.
Не стоит забывать и о доверии. Наличие качественного сайта с актуальной информацией и отзывами клиентов способствует формированию положительного имиджа компании. Люди склонны доверять брендам, которые имеют онлайн-присутствие, что в свою очередь повышает шансы на успешное взаимодействие с клиентами.
Если вы хотите укрепить свои позиции на рынке и привлечь новых клиентов, вам стоит заказать разработку сайта компании.

Маркетинговое исследование сайтов конкурентов
В современном цифровом мире, чтобы выделиться среди конкурентов, важно не только создать сайт, но и глубоко понять, как работают ваши соперники. Анализ сайтов конкурентов — это ключевой этап, который позволяет выявить их сильные и слабые стороны, а также определить лучшие практики в вашей нише. Мы изучаем дизайн, юзабилити, контент, стратегии продвижения и взаимодействия с клиентами.
Зачем это нужно вам? Понимание конкурентной среды помогает сформировать уникальное торговое предложение, которое привлечет внимание целевой аудитории. Мы учитываем потребности SEO, чтобы ваш сайт не только выглядел привлекательно, но и занимал высокие позиции в поисковых системах. Это обеспечит вам постоянный поток клиентов и повысит конверсию.
С нашим опытом в маркетинге более 15 лет, мы применяем практический подход, ориентируясь на результаты. Каждый проект мы начинаем с тщательного анализа, что позволяет нам создавать креативные и эффективные решения, соответствующие вашим бизнес-целям. Давайте вместе сделаем ваш онлайн-проект успешным и конкурентоспособным!

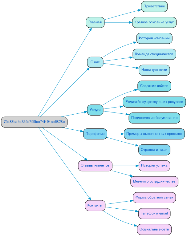
Разработка структуры сайта
Эффективная и удобная структура сайта — это не просто вопрос эстетики, а основа успешного взаимодействия с пользователями. Правильное построение разделов позволяет пользователю интуитивно находить нужную информацию, что значительно повышает уровень юзабилити. Когда навигация логична и последовательна, посетители меньше устают и быстрее принимают решения о покупке или обращении за услугами.
Кроме того, структура сайта напрямую влияет на SEO. Поисковые системы предпочитают сайты с четкой иерархией, что способствует лучшему индексированию и повышению позиций в результатах поиска. Если разделы организованы логично, это облегчает как пользователям, так и поисковым ботам понимание содержания сайта.
Таким образом, продуманная структура не только улучшает пользовательский опыт, но и способствует увеличению конверсии, так как пользователи легче находят то, что им нужно, и быстрее принимают решение о взаимодействии с вашей компанией.

Разработка интерактивного прототипа сайта
Создание интерактивного прототипа сайта — это важный этап в процессе разработки, который позволяет визуализировать структуру и функциональность будущего ресурса. С помощью прототипа мы можем наглядно продемонстрировать, как будет выглядеть сайт, а также протестировать пользовательский путь до его окончательной реализации. Это помогает избежать множества ошибок на этапе разработки и значительно сэкономить время и бюджет.
Визуализация интерфейса позволяет не только оценить эстетическое восприятие, но и выявить возможные трудности в навигации. Мы учитываем потребности пользователей, что способствует повышению конверсии. Тестирование прототипа с реальными пользователями дает возможность собрать ценные отзывы и внести необходимые изменения до начала программирования.
Кроме того, мы учитываем требования SEO на этапе проектирования, что обеспечивает лучшую индексацию и видимость сайта в поисковых системах. Наша команда, обладая 15-летним опытом в digital-маркетинге, применяет креативные подходы, которые позволяют создавать уникальные и эффективные решения для наших клиентов. Мы понимаем, что качественный прототип — это залог успешного финального продукта, который будет работать на вас.
Разработка яркого дизайна в соответствии с целями заказчика
Создание уникального веб-пространства, которое не только привлекает внимание, но и эффективно выполняет бизнес-цели — наша главная задача. С более чем 20-летним опытом в интернет-дизайне, мы понимаем, что каждый проект требует индивидуального подхода, который позволяет выделиться среди конкурентов и создать эмоциональную связь с пользователями.
Яркий и запоминающийся дизайн — это не просто визуальные элементы, это инструмент, который ведет пользователя к нужному действию. Мы разрабатываем интерфейсы, которые вовлекают и вдохновляют. Например, использование контрастных цветов и оригинальных шрифтов может акцентировать внимание на ключевых предложениях, а интуитивная навигация упрощает процесс поиска информации. Каждый элемент дизайна продуман так, чтобы направлять пользователя по воронке продаж, превращая его интерес в конкретные действия — будь то покупка, подписка или запрос консультации.
Мы учитываем цели вашего бизнеса и целевую аудиторию, создавая креативные решения, которые отражают вашу индивидуальность. Например, для компании в сфере креативных услуг мы можем предложить нестандартные анимации и интерактивные элементы, которые подчеркнут уникальность вашего бренда. В то время как для более консервативных отраслей мы сосредоточимся на строгом, но привлекательном дизайне, который внушает доверие.
Каждый проект — это возможность рассказать вашу историю через визуальные образы. Мы уверены, что качественный дизайн не только улучшает восприятие, но и значительно повышает конверсию. Давайте вместе создадим веб-сайт, который будет не просто красивым, но и эффективным инструментом для достижения ваших бизнес-целей.
Несколько примеров наших проектов
Что вы получите при заказе сайта
Сотрудничая с SDD Creative Studio, вы получаете не просто корпоративный сайт, а мощный инструмент для достижения бизнес-целей. Мы начинаем с глубокого анализа целевой аудитории, что позволяет нам создать сайт, который точно отвечает потребностям ваших клиентов. Это не просто теоретический подход, а практическое решение, которое гарантирует, что ваш ресурс будет востребован.
Структурирование контента — ключевой этап в разработке. Мы создаем логичную и удобную навигацию, что значительно улучшает юзабилити. Ваши посетители смогут легко находить нужную информацию, что, в свою очередь, повышает уровень вовлеченности и способствует высокой конверсии.
Яркий и современный дизайн, разработанный с использованием Bootstrap 3, делает ваш сайт не только привлекательным, но и адаптивным для мобильных устройств. В условиях растущей мобильной аудитории это становится необходимостью. Мы гарантируем, что ваш сайт будет выглядеть безупречно на любых экранах.
Использование современных проверенных CMS, таких как система управления сайтом "Битрикс - малый бизнес", обеспечивает простоту в управлении контентом и функционалом. Вы сможете легко обновлять информацию и поддерживать актуальность ресурсов без дополнительных затрат на техническую поддержку.
Интеграция системы онлайн-консультаций позволит вам оперативно взаимодействовать с клиентами, что увеличивает доверие и лояльность к вашему бренду. Мы также уделяем внимание SEO и маркетингу, что поможет вашему сайту занимать высокие позиции в поисковых системах и привлекать целевой трафик.
Наконец, мы предоставляем архив с сайтом, что гарантирует сохранность всех данных и контента. Вы можете быть уверены, что ваш сайт будет работать эффективно и приносить результаты в долгосрочной перспективе.

Технические особенности создания сайта
Создание веб-сайта — это не только художественный процесс, но и сложная техническая задача, требующая глубоких знаний и опыта. Важнейшими аспектами, которые необходимо учитывать, являются анимации и динамика интерфейса. Использование современных технологий, таких как CSS и JavaScript, позволяет внедрять плавные анимации, которые делают взаимодействие пользователя с сайтом более интуитивным и увлекательным. Мы уделяем особое внимание деталям, чтобы каждая анимация не только привлекала внимание, но и улучшала пользовательский опыт.
Еще одним ключевым элементом является реализация онлайн-обращений и форм обратной связи. Мы разрабатываем интуитивно понятные и удобные формы, которые позволяют пользователям быстро и легко взаимодействовать с компанией. Эти формы не только собирают необходимую информацию, но и интегрируются с CRM-системами, что обеспечивает оперативную обработку запросов и максимальную эффективность коммуникации.
Загрузка данных — это еще один важный аспект, который мы учитываем при создании сайта. Мы применяем оптимизированные методы загрузки, чтобы обеспечить быструю и бесперебойную работу сайта. Это включает в себя использование кэширования, сжатия данных и других технологий, которые минимизируют время загрузки страниц и повышают общую производительность ресурса.
Наконец, мы уделяем особое внимание UI/UX решениям, создавая интерфейсы, которые не только выглядят привлекательно, но и являются функциональными. Индивидуальный подход к каждому проекту позволяет нам создавать уникальные решения, которые соответствуют потребностям бизнеса и ожиданиям пользователей. Наша команда стремится к тому, чтобы каждый сайт был не просто красивым, но и эффективным инструментом для достижения бизнес-целей.

Порядок разработки сайта в компании SDD Creative Studio
В SDD Creative Studio мы понимаем, что каждая компания уникальна, и подход к разработке сайта должен учитывать индивидуальные потребности клиента. Поэтому первым этапом нашего сотрудничества является анализ потребностей клиента. Мы внимательно изучаем вашу бизнес-модель, целевую аудиторию и конкурентное окружение, чтобы создать продукт, который будет максимально эффективным.
Следующий шаг — работа по договору. Мы ценим прозрачность в отношениях с клиентами и гарантируем, что все условия сотрудничества будут четко прописаны. Это позволяет избежать недоразумений и обеспечить надежность на каждом этапе проекта.
После этого мы приступаем к проработке семантики, где определяем ключевые слова и фразы, которые помогут вашему сайту занять высокие позиции в поисковых системах. На основе полученной информации мы строим эффективную структуру сайта, которая будет интуитивно понятна пользователям и поможет им быстро находить нужную информацию.
В SDD Creative Studio работают опытные верстальщики и программисты, которые создают функциональные и адаптивные решения. Мы уделяем особое внимание современному дизайну, который не только соответствует вашим пожеланиям, но и отвечает актуальным трендам. Каждый элемент интерфейса разрабатывается с учетом удобства пользователя и его взаимодействия с сайтом.
После завершения разработки мы проводим тестирование, чтобы убедиться, что все работает без сбоев. Затем осуществляем оптимизацию сайта для повышения его производительности. И, наконец, мы запускаем проект, готовый к привлечению клиентов. Заказать разработку сайта компании в SDD Creative Studio — значит выбрать надежного партнера, который обеспечит системный подход на каждом этапе.
Ниже вы можете ознакомиться с картой проекта - наглядно показываем процесс разработки сайта и всех участников с нашей стороны.