Заказать разработку сайта в Санкт-Петербурге: откройте новые горизонты для вашего бизнеса!
Разработка сайта в Санкт-Петербурге требует глубокого понимания местного рынка и специфики целевой аудитории. Наша студия сочетает в себе опыт и современные технологии, что позволяет создавать эффективные веб-решения, отвечающие самым высоким требованиям. Мы используем актуальные фреймворки и языки программирования, такие как HTML5, CSS3, JavaScript и PHP, что обеспечивает высокую производительность и адаптивность сайтов.
При проектировании мы уделяем особое внимание пользовательскому опыту. Наша команда проводит детальный анализ потребностей клиентов и их пользователей, что позволяет создавать интуитивно понятные интерфейсы и логичную навигацию. Мы понимаем, что сайт — это не просто витрина, а мощный инструмент для бизнеса, который должен привлекать, удерживать и конвертировать посетителей в клиентов.
Кроме того, мы активно применяем технологии SEO-оптимизации на этапе разработки. Это позволяет повысить видимость сайта в поисковых системах и привлечь целевой трафик без дополнительных затрат на рекламу. Мы интегрируем адаптивный дизайн, что обеспечивает корректное отображение на всех устройствах — от мобильных телефонов до настольных компьютеров.
Наша ценность заключается в индивидуальном подходе к каждому проекту. Мы не просто разрабатываем сайты, а создаем уникальные цифровые продукты, которые помогают бизнесу расти и развиваться. С нами вы получите не просто сайт, а надежного партнера, готового поддерживать ваш проект на всех этапах его жизни — от идеи до дальнейшего развития и поддержки.

Преимущества онлайн-присутствия
В современном мире наличие качественного сайта — это не просто необходимость, а важный шаг к успеху вашего бизнеса. Продуманный и функциональный сайт позволяет значительно увеличить охват вашей целевой аудитории. Сегодня большинство пользователей ищут товары и услуги именно в интернете, и если у вас нет онлайн-присутствия, вы рискуете потерять потенциальных клиентов.
Кроме того, сайт обеспечивает доступность вашего бизнеса 24/7. Клиенты могут ознакомиться с вашими предложениями в любое время, что значительно увеличивает вероятность совершения покупки. Это особенно важно для малых и средних предприятий, которые хотят конкурировать с крупными игроками на рынке.
Не стоит забывать и о доверии. Современные пользователи ожидают, что компании будут иметь профессионально оформленные сайты. Наличие качественного веб-ресурса создает положительное впечатление и усиливает доверие к вашему бренду. Это помогает не только привлечь новых клиентов, но и удержать существующих.
Если вы хотите повысить конкурентоспособность своего бизнеса и обеспечить ему надежное онлайн-присутствие, закажите разработку сайта Санкт-Петербург у профессионалов нашей web-студии.

Маркетинговое исследование сайтов конкурентов
Анализ сайтов конкурентов — это важный этап в процессе создания эффективного веб-ресурса. Мы изучаем ключевые аспекты, такие как структура сайтов, используемые технологии, контент и маркетинговые стратегии. Это позволяет нам выявить сильные и слабые стороны конкурентов, а также понять, какие элементы работают на их пользу.
Понимание конкурентной среды помогает нашим клиентам не только избежать распространённых ошибок, но и использовать успешные практики в своих проектах. Мы ориентируемся на креативные решения, которые обеспечивают высокую конверсию и соответствуют потребностям целевой аудитории. Наша команда, обладая более чем 15-летним опытом в маркетинге, знает, как сделать сайт не просто красивым, но и эффективным.
Кроме того, мы учитываем требования SEO, чтобы сайт не только привлекал посетителей, но и занимал высокие позиции в поисковых системах. Такой комплексный подход к анализу конкурентов и разработке сайта позволяет создать ресурс, который будет выделяться на фоне аналогичных проектов и приносить ощутимый результат для бизнеса.

Разработка структуры сайта
Продуманная структура сайта — это не просто набор страниц, а основа для создания удобного и эффективного пользовательского опыта. Логичное построение разделов помогает посетителям быстро находить нужную информацию, что непосредственно влияет на их удовлетворенность и желание вернуться. Каждый элемент, от главного меню до подкатегорий, должен соответствовать пользовательским сценариям, чтобы минимизировать количество кликов и время на поиск.
Эффективная структура также играет ключевую роль в SEO. Правильная иерархия страниц и внутренние ссылки способствуют лучшему индексированию поисковыми системами, что увеличивает видимость сайта. Чем проще и понятнее навигация, тем выше вероятность конверсии: пользователи охотнее совершают целевые действия, когда находят информацию без лишних усилий.
Таким образом, создание логичной структуры сайта — это инвестиция в его успех, которая окупается за счет повышения юзабилити и улучшения позиций в поисковых системах.

Разработка интерактивного прототипа сайта
Создание интерактивного прототипа сайта – это важный этап в разработке, который позволяет наглядно представить структуру и функциональность будущего ресурса. На этом этапе мы визуализируем идеи и концепции, что позволяет заказчику увидеть, как будет выглядеть его сайт до начала программирования. Это не только экономит время и средства, но и помогает избежать недоразумений на более поздних стадиях.
Прототипирование дает возможность протестировать пользовательский путь, выявить узкие места и оптимизировать навигацию. Мы проводим тестирование с реальными пользователями, чтобы понять, как они взаимодействуют с интерфейсом. Такой подход позволяет значительно повысить конверсию, так как мы можем адаптировать сайт под реальные потребности аудитории.
Учитывая потребности SEO на этапе прототипирования, мы закладываем основы для успешного продвижения сайта в поисковых системах. Наша команда с 15-летним опытом в digital-маркетинге и веб-разработке применяет креативные решения, которые делают каждый проект уникальным. Мы уверены, что качественный прототип – это залог успешного финального продукта, который будет радовать вас и ваших клиентов.
Разработка яркого дизайна в соответствии с целями заказчика
Мы понимаем, что каждый бизнес уникален, и именно поэтому разработка сайта должна отражать индивидуальность вашего бренда. В нашей студии с более чем 20-летним опытом в интернет-дизайне мы создаем не просто сайты, а эффективные инструменты для достижения ваших целей. Яркий и креативный дизайн помогает не только привлечь внимание, но и создать эмоциональную связь с пользователем, что в свою очередь способствует повышению конверсии.
Каждый элемент дизайна, от цветовой палитры до шрифтов и изображений, продумывается с учетом вашей целевой аудитории. Например, использование теплых тонов и дружелюбных шрифтов может вызвать доверие и расположение к вашему продукту, тогда как строгие линии и холодные цвета подойдут для более серьезных бизнесов, создавая атмосферу надежности и профессионализма.
Мы применяем подходы, основанные на поведенческой психологии, чтобы направить пользователя к нужному действию. Например, кнопки призыва к действию размещаются в стратегически важных местах, а визуальные акценты помогают выделить ключевые предложения. Это позволяет пользователю интуитивно понимать, что делать дальше, и минимизировать количество шагов до совершения целевого действия.
Наша команда всегда готова предложить индивидуальные решения, учитывая ваши задачи и особенности рынка. Мы не просто разрабатываем сайты — мы создаем платформы, которые вовлекают пользователей и превращают их в лояльных клиентов. Доверив нам разработку вашего сайта, вы получите не только красивый, но и высокоэффективный продукт, который будет работать на вас.
Несколько примеров наших проектов
Что вы получите при заказе сайта
При сотрудничестве с SDD Creative Studio вы получаете не просто корпоративный сайт, а мощный инструмент для достижения бизнес-целей. Мы начинаем с глубокого анализа целевой аудитории, что позволяет нам создать сайт, который действительно отвечает потребностям ваших клиентов. Это заложит основу для эффективного взаимодействия и увеличения конверсии.
Структурирование контента — ключевой этап в разработке вашего сайта. Мы обеспечим логичное и интуитивно понятное размещение информации, что способствует улучшению юзабилити. Ваши клиенты смогут легко находить нужную информацию, что повысит их удовлетворенность и вероятность повторных посещений.
Яркий дизайн, созданный с учетом современных трендов, сделает ваш сайт привлекательным и запоминающимся. Мы используем Bootstrap 3 для создания адаптивного интерфейса, что гарантирует корректное отображение на любых устройствах — от мобильных телефонов до десктопов. Это особенно важно в условиях растущей мобильной аудитории.
Мы применяем современные и проверенные CMS, включая CMS Битрикс, что обеспечивает надежность и безопасность вашего сайта. Интуитивно понятный функционал позволит вам легко управлять контентом и обновлять информацию без необходимости в технических знаниях.
Внедрение системы онлайн-консультаций позволит вашим клиентам быстро получать ответы на вопросы, что значительно улучшит качество обслуживания. Мы также предлагаем комплексные решения в области SEO и маркетинга, что поможет вашему сайту занять высокие позиции в поисковых системах и привлечь больше целевых посетителей.
Наконец, при завершении проекта вы получите архив с сайтом, что обеспечит вам доступ ко всем материалам и возможностям для дальнейшего развития. Выбирая SDD Creative Studio, вы делаете шаг к созданию успешного корпоративного сайта, который будет работать на вас.

Технические особенности создания сайта
Создание современного веб-сайта требует глубокого понимания технических аспектов, которые определяют его функциональность и привлекательность. Важно учитывать такие элементы, как анимации и динамика, которые не только улучшают визуальное восприятие, но и помогают пользователям лучше взаимодействовать с контентом. Правильно реализованные анимации могут направлять внимание на ключевые элементы, создавая эффект вовлеченности и подчеркивая важные предложения.
Одним из ключевых элементов взаимодействия с пользователями являются онлайн-обращения и формы обратной связи. Мы уделяем особое внимание разработке интуитивно понятных интерфейсов, которые позволяют пользователям легко оставлять свои заявки и комментарии. Наша команда использует современные технологии для обеспечения надежной обработки данных, что гарантирует безопасность и конфиденциальность информации, передаваемой через формы.
Загрузка данных — еще один важный аспект, который мы учитываем при разработке. Оптимизация скорости загрузки страниц не только улучшает пользовательский опыт, но и положительно сказывается на SEO-позициях сайта. Мы применяем передовые методы кэширования и сжатия данных, чтобы обеспечить быструю и плавную работу сайта, даже при высоких нагрузках.
При проектировании интерфейсов мы следуем принципам UI/UX, создавая уникальные и удобные решения, которые соответствуют потребностям бизнеса и ожиданиям пользователей. Индивидуальный подход к каждому проекту позволяет нам учитывать особенности целевой аудитории и разрабатывать сайты, которые не только привлекают внимание, но и способствуют достижению бизнес-целей. Мы уверены, что внимание к деталям и высокие стандарты реализации — это залог успешного веб-проекта.

Порядок разработки сайта в компании SDD Creative Studio
В компании SDD Creative Studio мы понимаем, что каждый проект уникален, и поэтому разработка сайта начинается с тщательного анализа потребностей клиента. На этом этапе мы проводим детальное интервью, чтобы выяснить цели, задачи и ожидания, а также изучаем целевую аудиторию. Это позволяет нам создать основу для успешного проекта.
После согласования всех деталей мы переходим к работе по договору, который четко регламентирует все этапы, сроки и стоимость. Мы уверены, что прозрачность на этом этапе создает доверие и позволяет избежать недопонимания в будущем.
Следующим шагом является проработка семантики. Мы проводим исследование ключевых слов и фраз, которые помогут вашему сайту занять высокие позиции в поисковых системах. На основе этого анализа мы строим эффективную структуру сайта, которая будет удобна для пользователей и логична с точки зрения SEO.
В нашей команде работают опытные верстальщики и программисты, которые создают функционал, соответствующий современным требованиям и стандартам. Мы уделяем особое внимание современному дизайну, который не только привлекает внимание, но и способствует удобству навигации.
После завершения разработки мы проводим тестирование, чтобы убедиться в корректной работе всех функций. На этом этапе мы выявляем и устраняем возможные ошибки, что обеспечивает надежность вашего сайта.
Наконец, мы занимаемся оптимизацией и запуском проекта. Мы уверены, что только системный подход и внимание к деталям позволяют создать качественный продукт. Если вы хотите заказать разработку сайта в Санкт-Петербурге, SDD Creative Studio — ваш надежный партнер в этом процессе.
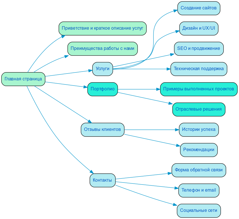
Ниже вы можете ознакомиться с картой проекта - наглядно показываем процесс разработки сайта и всех участников с нашей стороны.