Заказать одностраничный сайт под ключ: Ваш идеальный онлайн-решение для быстрого роста бизнеса!
Создание одностраничного сайта — это эффективное решение для бизнеса, стремящегося быстро и лаконично донести информацию до своей аудитории. Такой формат позволяет сосредоточить внимание пользователя на главном предложении, что особенно актуально в условиях высокой конкуренции и ограниченного времени на принятие решения. Мы применяем современные технологии и методологии, чтобы обеспечить максимальную функциональность и привлекательность вашего ресурса.
В нашей студии мы используем адаптивный дизайн, что позволяет вашему сайту корректно отображаться на любых устройствах — от мобильных телефонов до больших экранов. Это критически важно, поскольку значительная часть трафика сегодня приходит с мобильных устройств. Мы также интегрируем современные инструменты аналитики, чтобы отслеживать поведение пользователей и оптимизировать сайт для повышения конверсии.
Каждый проект начинается с глубокого анализа вашей целевой аудитории и конкурентной среды. Это помогает нам не только создать уникальный дизайн, но и разработать структуру контента, которая будет наиболее эффективной для достижения ваших бизнес-целей. Мы уделяем внимание SEO-оптимизации с самого начала, что позволяет вашему сайту занимать высокие позиции в поисковых системах.
Кроме того, мы предлагаем гибкие решения по интеграции с социальными сетями и другими платформами, что увеличивает охват и вовлеченность пользователей. Наша команда профессионалов всегда готова предложить индивидуальный подход, учитывая особенности вашего бизнеса и рынка. Мы не просто разрабатываем одностраничные сайты, а создаем инструменты, которые работают на ваш успех.

Преимущества онлайн-присутствия
В современном мире наличие качественного веб-сайта — это не просто необходимость, а важный шаг к успеху вашего бизнеса. Одностраничный сайт под ключ позволяет представить вашу компанию в интернете, обеспечивая доступ к информации о ваших услугах и товарах 24/7. Это особенно важно в условиях высокой конкуренции, когда каждый потенциальный клиент ищет информацию в сети.
Первый аргумент — увеличение охвата аудитории. Сайт позволяет вам выйти за пределы локального рынка и привлечь клиентов из других регионов или даже стран. Правильная SEO-оптимизация поможет вашему сайту занять высокие позиции в поисковых системах, что значительно увеличит поток посетителей.
Второй аргумент — доступность. Ваши клиенты могут узнать о вас и сделать заказ в любое время, не зависимо от рабочего графика. Это создает удобство и повышает вероятность покупки. Третий аргумент — доверие. Хорошо оформленный и информативный сайт внушает доверие, что является ключевым фактором при принятии решения о сотрудничестве. Таким образом, если вы хотите обеспечить своему бизнесу успешное онлайн-присутствие, вам стоит заказать одностраничный сайт под ключ.

Маркетинговое исследование сайтов конкурентов
Создание одностраничного сайта — это не просто разработка красивого дизайна, но и глубокий анализ рынка и конкурентов. Мы внимательно изучаем сайты ваших соперников, чтобы понять, какие стратегии и подходы работают в вашей нише. Это включает в себя анализ структуры страниц, контента, используемых маркетинговых приемов и пользовательского опыта.
Зачем это нужно вам? Понимание сильных и слабых сторон конкурентов позволяет нам выработать эффективную стратегию для вашего проекта. Мы определяем, какие элементы привлекают внимание пользователей и способствуют высокой конверсии, а также выявляем пробелы, которые можно заполнить, чтобы выделиться на фоне других.
С нашим опытом в маркетинге более 15 лет мы применяем креативные решения, которые не только привлекают, но и удерживают внимание целевой аудитории. Мы учитываем все аспекты SEO, чтобы ваш сайт не только выглядел привлекательно, но и занимал высокие позиции в поисковых системах. Такой комплексный подход обеспечивает максимальную эффективность и результативность вашего онлайн-проекта.

Разработка структуры сайта
Эффективная и удобная структура одностраничного сайта — это основа его успеха. Правильное распределение контента и логика построения разделов помогают пользователю быстро находить нужную информацию, что значительно улучшает юзабилити. Когда каждый элемент сайта отвечает на конкретный вопрос или решает определённую задачу, вероятность конверсии возрастает.
Важно учитывать пользовательские сценарии: от момента, когда посетитель попадает на страницу, до завершения целевого действия. Чёткая навигация и логичное расположение блоков информации ведут к тому, что пользователь не теряется и легко движется к цели. Это также положительно сказывается на SEO — поисковые системы учитывают, как пользователи взаимодействуют с сайтом. Чем удобнее структура, тем выше вероятность, что посетители останутся на странице дольше и вернутся снова.

Разработка интерактивного прототипа сайта
Создание одностраничного сайта начинается с разработки интерактивного прототипа, который служит основой для визуализации конечного продукта. Прототип позволяет наглядно представить структуру и функциональность сайта, что помогает избежать недоразумений на этапе разработки. Визуализация интерфейса дает возможность клиенту увидеть, как будет выглядеть сайт, и внести изменения до начала программирования.
Тестирование пользовательского пути является ключевым этапом в процессе разработки. Мы проводим анализ взаимодействия пользователей с прототипом, выявляя возможные затруднения и оптимизируя навигацию. Это позволяет не только улучшить пользовательский опыт, но и значительно повысить конверсию, что является важной задачей для любого бизнеса.
Учет потребностей SEO также начинается на этапе прототипирования. Мы внедряем лучшие практики оптимизации, что помогает вашему сайту занять высокие позиции в поисковых системах. С 15-летним опытом в digital-маркетинге, наша команда предлагает креативные решения, которые соответствуют вашим бизнес-целям и делают ваш сайт не только красивым, но и эффективным инструментом для привлечения клиентов.
Разработка яркого дизайна в соответствии с целями заказчика
В современном мире, где внимание пользователя рассеяно, важность яркого и запоминающегося дизайна трудно переоценить. Наша команда с более чем 20-летним опытом в интернет-дизайне знает, как создать уникальный одностраничный проект, который не только привлечет внимание, но и будет соответствовать вашим бизнес-целям. Мы разрабатываем индивидуальные решения, которые отражают суть вашего бренда и помогают пользователям легко ориентироваться в информации.
Креативный подход к дизайну позволяет нам создавать страницы, которые вовлекают и вызывают эмоции. Например, использование ярких цветовых решений и оригинальных шрифтов может создать нужное настроение и настроить пользователя на взаимодействие с контентом. Мы учитываем психологию восприятия, чтобы каждый элемент дизайна работал на достижение конкретной цели — будь то покупка, подписка или запрос обратной связи.
Эффективный дизайн не просто привлекает внимание, он направляет пользователя к нужному действию. Мы применяем принципы визуальной иерархии, чтобы акцентировать важные элементы, например, кнопки призыва к действию, и сделать их интуитивно понятными. Использование анимаций и интерактивных элементов также помогает удержать внимание и вовлечь пользователя в процесс. Например, плавные переходы между секциями или динамичные графики могут сделать взаимодействие с сайтом более увлекательным.
Мы понимаем, что каждый проект уникален, и именно поэтому мы тщательно анализируем ваши задачи и целевую аудиторию. Это позволяет нам создавать не просто красивый, но и высокоэффективный продукт, который будет работать на ваш успех. Давайте вместе сделаем ваш проект ярким и запоминающимся, чтобы он выделялся на фоне конкурентов и приводил к высоким конверсиям.
Несколько примеров наших проектов
Что вы получите при заказе сайта
При сотрудничестве с SDD Creative Studio вы получаете не просто корпоративный сайт, а мощный инструмент для достижения бизнес-целей. Мы начинаем с глубокого анализа целевой аудитории, что позволяет нам понять потребности ваших клиентов и создать продукт, который будет максимально эффективен.
Структурирование контента — ключевой этап нашего процесса. Мы поможем вам организовать информацию так, чтобы пользователи могли легко находить нужные данные. Это не только улучшает юзабилити, но и способствует высокой конверсии. Мы используем современные подходы к дизайну, чтобы сделать ваш сайт ярким и запоминающимся, что способствует формированию положительного имиджа вашей компании.
Каждый проект, который мы реализуем, полностью адаптирован для мобильных устройств. Используя Bootstrap 3, мы гарантируем, что ваш сайт будет выглядеть отлично на любых экранах, обеспечивая комфортный доступ к информации для всех пользователей.
Мы работаем с проверенными системами управления контентом, включая CMS Битрикс, что обеспечивает надежность и безопасность вашего сайта. Это позволяет вам легко управлять контентом без необходимости в технических знаниях. Мы также внедряем систему онлайн-консультаций, что позволяет вашим клиентам быстро получать ответы на вопросы и повышает уровень сервиса.
Наша команда уделяет особое внимание SEO и маркетингу, что позволяет вашему сайту занимать высокие позиции в поисковых системах. Это увеличивает поток клиентов и способствует росту бизнеса. В дополнение, мы предоставляем архив с сайтом, чтобы вы всегда могли вернуться к предыдущим версиям и обновлениям.
С SDD Creative Studio ваш корпоративный сайт станет не просто визиткой, а эффективным инструментом для роста и развития вашего бизнеса.

Технические особенности создания сайта
Создание одностраничного сайта — это не просто вопрос дизайна, но и сложный процесс, требующий тщательной проработки технических аспектов. Одним из ключевых элементов является анимация и динамика. Они не только делают сайт более привлекательным, но и улучшают взаимодействие пользователя с контентом. Мы уделяем особое внимание плавности анимаций, чтобы они были не навязчивыми, а гармонично вписывались в общую концепцию. Это позволяет эффективно удерживать внимание посетителей и направлять их по воронке продаж.
Не менее важным аспектом является реализация онлайн-обращений и форм обратной связи. Мы разрабатываем удобные и интуитивно понятные формы, которые позволяют пользователям легко оставлять свои данные и получать необходимую информацию. Важно, чтобы каждая форма была адаптирована под конкретные цели бизнеса, что обеспечивает высокий уровень конверсии и удовлетворенности клиентов.
Загрузка данных — еще один критически важный элемент, который мы тщательно оптимизируем. Быстрая загрузка страниц не только положительно сказывается на пользовательском опыте, но и влияет на позиции в поисковых системах. Мы используем современные технологии и инструменты для минимизации времени загрузки, что позволяет обеспечить стабильную работу сайта даже при высокой посещаемости.
Наконец, мы акцентируем внимание на UI/UX решениях, которые являются основой успешного веб-продукта. Индивидуальный подход к каждому проекту позволяет нам создавать уникальные интерфейсы, отвечающие потребностям конкретной аудитории. Мы исследуем целевую аудиторию и ее предпочтения, чтобы предоставить пользователям максимально комфортный и эффективный опыт взаимодействия с сайтом.

Порядок разработки сайта в компании SDD Creative Studio
В компании SDD Creative Studio мы понимаем, что процесс разработки одностраничного сайта под ключ — это не просто набор стандартных действий, а системный подход, ориентированный на потребности клиента. Начинается всё с анализа потребностей клиента, где мы детально изучаем его бизнес, целевую аудиторию и уникальные предложения. Это позволяет нам создать сайт, который действительно решает задачи клиента.
После этого мы заключаем договор, который фиксирует все этапы работы и обеспечивает прозрачность взаимодействия. На следующем этапе происходит проработка семантики, где мы определяем ключевые слова и фразы, которые помогут вашему сайту занять высокие позиции в поисковых системах.
Затем мы переходим к построению эффективной структуры сайта. Это включает в себя создание логичного и интуитивного навигационного меню, которое облегчает пользователям поиск нужной информации. Наши опытные верстальщики и программисты затем превращают эту структуру в функциональный сайт, используя современные технологии и подходы к разработке.
Современный дизайн — это неотъемлемая часть нашего процесса. Мы создаем визуально привлекательные интерфейсы, которые соответствуют вашему бренду и привлекают внимание пользователей. После завершения разработки мы проводим тщательное тестирование, чтобы выявить и устранить любые возможные ошибки.
На заключительном этапе мы занимаемся оптимизацией сайта для повышения его производительности и запускаем проект. На каждом этапе мы обеспечиваем надёжность и системность, чтобы вы могли с уверенностью заказать одностраничный сайт под ключ в нашей компании. Мы стремимся к тому, чтобы наш клиент был полностью удовлетворён результатом и мог сосредоточиться на своём бизнесе.
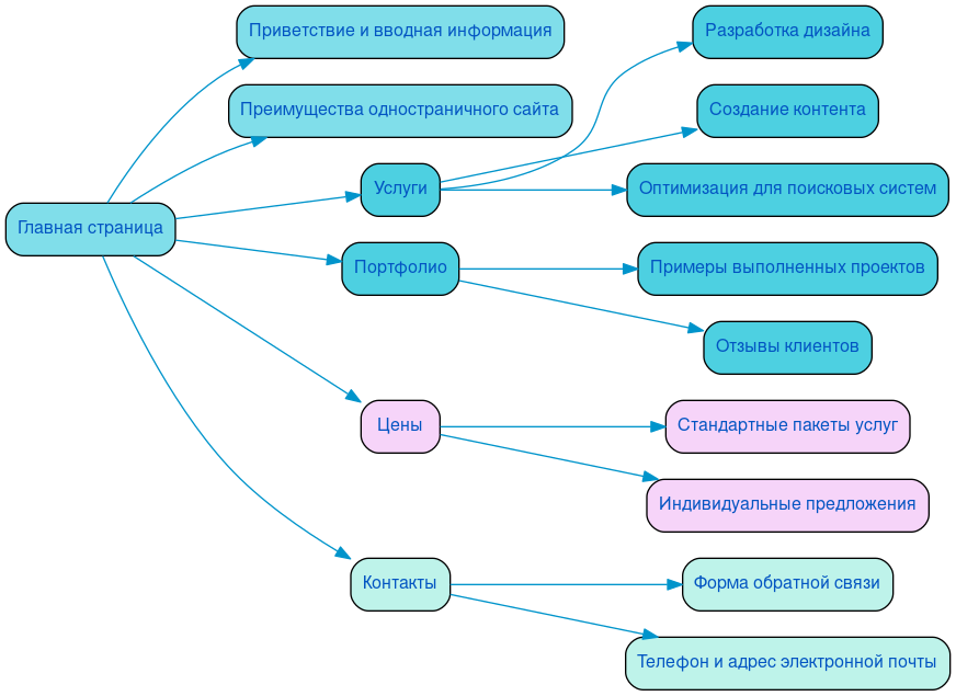
Ниже вы можете ознакомиться с картой проекта - наглядно показываем процесс разработки сайта и всех участников с нашей стороны.