Заказать обслуживание сайта: как профессиональный подход поможет вашему бизнесу расти и развиваться
Разработка сайта — это не просто создание визуально привлекательного ресурса. Это комплексный процесс, включающий в себя выбор технологий, архитектуры, дизайна и функционала, который должен соответствовать целям бизнеса. Мы понимаем, что каждый проект уникален, и поэтому подходим к каждому клиенту индивидуально, учитывая его потребности и специфику рынка.
Одной из ключевых особенностей нашего подхода является использование современных технологий, которые обеспечивают высокую производительность и безопасность сайтов. Мы применяем адаптивный дизайн, что позволяет вашему ресурсу корректно отображаться на любых устройствах, от смартфонов до десктопов. Это не только улучшает пользовательский опыт, но и положительно сказывается на SEO-позициях.
Кроме того, мы акцентируем внимание на интеграции с различными системами и сервисами, что позволяет расширить функционал сайта. Это может быть подключение CRM-систем, платежных шлюзов или интеграция с социальными сетями. Такой подход обеспечивает максимальную эффективность работы вашего ресурса и помогает достигать бизнес-целей.
Наша команда не только создает сайт, но и предлагает полноценное сопровождение, включая регулярные обновления, мониторинг безопасности и техническую поддержку. Мы понимаем, что сайт — это живой инструмент, который требует постоянного внимания и оптимизации. Благодаря нашему опыту и профессионализму, вы можете быть уверены, что ваш ресурс будет работать без сбоев и соответствовать актуальным требованиям рынка.
Выбирая нашу студию, вы получаете надежного партнера, который поможет вашему бизнесу расти и развиваться в цифровом пространстве. Мы стремимся к тому, чтобы каждый проект был успешным и приносил ощутимую пользу нашим клиентам.

Преимущества онлайн-присутствия
В современном мире наличие качественного веб-сайта является необходимостью для любого бизнеса. Он служит не только витриной ваших услуг и товаров, но и основным инструментом для привлечения новых клиентов. Продуманный и функциональный сайт позволяет значительно увеличить охват аудитории, обеспечивая доступ к вашему бизнесу 24/7. Это особенно важно в условиях, когда все больше людей ищут информацию и делают покупки онлайн.
Кроме того, профессионально разработанный сайт способствует формированию доверия к вашему бренду. Пользователи склонны доверять компаниям с качественным онлайн-присутствием, что напрямую влияет на их решение о покупке. Удобный интерфейс, актуальная информация и привлекательный дизайн создают положительное впечатление и способствуют повторным обращениям клиентов.
Не стоит забывать и о доступности. Ваш сайт становится площадкой для общения с клиентами, где они могут получать ответы на свои вопросы, оставлять отзывы и делиться своим опытом. Это не только улучшает клиентский сервис, но и помогает вам лучше понимать потребности вашей аудитории. Чтобы обеспечить надежное функционирование вашего сайта и максимальную эффективность, вам стоит заказать обслуживание сайта у профессионалов.

Маркетинговое исследование сайтов конкурентов
В современном цифровом мире критически важно понимать, как ваши конкуренты ведут свои онлайн-бизнесы. Анализ сайтов конкурентов позволяет глубже разобраться в их стратегиях, выявить сильные и слабые стороны, а также определить, какие подходы работают лучше всего в вашей нише. Мы изучаем не только дизайн и функциональность сайтов, но и контент, SEO-оптимизацию, рекламные кампании и пользовательский опыт.
Этот процесс помогает вам не только избежать распространённых ошибок, но и использовать успешные практики, адаптировав их под свои уникальные цели. Наша команда, обладая более чем 15-летним опытом в маркетинге, применяет креативный и практический подход, ориентируясь на результаты. Мы создаём стратегии, которые способствуют высокой конверсии и росту вашего бизнеса.
Понимание конкурентной среды позволяет вам не просто оставаться на плаву, а занимать лидирующие позиции на рынке. Мы поможем вам выявить возможности для улучшения вашего проекта, что в конечном итоге приведёт к увеличению прибыли и укреплению позиций в поисковых системах. Давайте вместе сделаем ваш сайт эффективным инструментом для достижения бизнес-целей!

Разработка структуры сайта
Эффективная структура сайта — это основа его удобства и результативности. Правильное распределение разделов и логика навигации позволяют пользователям легко находить нужную информацию, что напрямую влияет на их опыт взаимодействия с ресурсом. Если структура интуитивно понятна, пользователи меньше устают и с большей вероятностью завершают целевые действия, такие как покупки или заполнение форм.
Кроме того, продуманная архитектура сайта улучшает его видимость в поисковых системах. Четкая и логичная структура помогает поисковым роботам лучше индексировать страницы, что может повысить позиции в результатах поиска. Использование семантически связанных разделов и ключевых слов способствует улучшению SEO-показателей.
Учитывая пользовательские сценарии, важно организовать контент так, чтобы он отвечал на вопросы и потребности целевой аудитории. Это не только увеличивает конверсию, но и формирует положительный имидж компании, создавая ощущение профессионализма и заботы о клиенте.

Разработка интерактивного прототипа сайта
Разработка интерактивного прототипа сайта — это ключевой этап, который позволяет визуализировать идеи и концепции еще до начала программирования. Прототипы помогают не только увидеть, как будет выглядеть конечный продукт, но и протестировать пользовательский путь, выявляя возможные узкие места и улучшая навигацию. Это особенно важно для создания интуитивно понятного интерфейса, который способствует повышению конверсии.
В нашем 15-летнем опыте мы научились учитывать потребности бизнеса и целевой аудитории на всех этапах разработки. Интерактивные прототипы позволяют нам вносить изменения на ранних стадиях, что экономит время и ресурсы. Мы активно учитываем SEO-параметры, чтобы ваш сайт не только привлекал пользователей, но и был видим в поисковых системах.
Креативный подход к разработке прототипов помогает нам предложить уникальные решения, которые выделят ваш проект на фоне конкурентов. Мы уверены, что качественно разработанный прототип — это залог успешного завершения проекта и достижения поставленных бизнес-целей. Давайте вместе создадим продукт, который будет не только красивым, но и функциональным!
Разработка яркого дизайна в соответствии с целями заказчика
В нашем мире, где визуальное восприятие играет ключевую роль, яркий и продуманный дизайн сайта становится не просто украшением, а мощным инструментом для достижения бизнес-целей. Мы понимаем, что каждый проект уникален, и поэтому разрабатываем индивидуальные решения, которые отражают суть вашего бренда и вовлекают пользователей с первого взгляда.
С более чем 20-летним опытом в интернет-дизайне мы знаем, как создать атмосферу, в которой пользователь чувствует себя комфортно и уверенно. Каждый элемент интерфейса, от цветовой палитры до шрифтов и иконок, продуман так, чтобы вызывать нужные эмоции и направлять внимание на ключевые действия. Например, использование контрастных кнопок призыва к действию не только выделяет их, но и мотивирует пользователя к взаимодействию.
Креативность – это не просто стиль, это способ коммуникации. Мы разрабатываем дизайн, который рассказывает историю вашего бренда, помогает пользователю понять ценность вашего продукта или услуги. Элементы анимации, интерактивные блоки и адаптивные решения делают взаимодействие с сайтом увлекательным и запоминающимся. Например, мы можем внедрить анимации, которые подчеркивают важные моменты, создавая эффект «живого» сайта и удерживая внимание посетителя.
Наша цель – не просто создать красивый сайт, а обеспечить высокую конверсию. Мы анализируем поведение пользователей и адаптируем дизайн, чтобы минимизировать количество шагов до нужного действия. Это может быть оформление заказа, подписка на рассылку или обращение в службу поддержки. Каждый элемент дизайна работает на результат, и мы уверены, что вместе мы сможем достичь ваших целей, создавая уникальный и эффективный веб-продукт.
Несколько примеров наших проектов
Что вы получите при заказе сайта
При сотрудничестве с SDD Creative Studio вы получаете комплексный подход к созданию корпоративного сайта, который отвечает всем вашим требованиям и потребностям. Мы начинаем с анализа целевой аудитории, чтобы понять, кто ваши клиенты и что они ожидают от вашего сайта. Это позволяет нам создать максимально релевантный контент и дизайн.
Структурирование контента — ключевой этап, который обеспечивает логичное и удобное восприятие информации. Мы разрабатываем четкую навигацию и организуем контент так, чтобы пользователи могли быстро находить нужную информацию, что положительно сказывается на юзабилити сайта.
Яркий дизайн, созданный с учетом последних трендов, привлечет внимание и выделит вашу компанию на фоне конкурентов. Мы используем Bootstrap 3 для обеспечения мобильной адаптивности, что гарантирует корректное отображение вашего сайта на всех устройствах. Это особенно важно в современном мире, где большинство пользователей заходят в интернет с мобильных телефонов.
Наши решения основаны на современных проверенных CMS, таких как система управления сайтом "Битрикс - малый бизнес". Это позволяет вам легко управлять контентом и обновлениями сайта, а также интегрировать функционал, который будет удобен для ваших клиентов, например, систему онлайн-консультаций.
Не забываем и о SEO и маркетинге. Мы разрабатываем стратегии, которые обеспечивают высокую конверсию, помогая вам не только привлечь, но и удержать клиентов. В дополнение, мы предоставляем архив с сайтом, что позволяет вам всегда иметь доступ к предыдущим версиям и данным.
С SDD Creative Studio вы получаете не просто сайт, а эффективный инструмент для развития вашего бизнеса.

Технические особенности создания сайта
Создание сайта — это многогранный процесс, который требует внимательного подхода к техническим аспектам, обеспечивающим его функциональность и удобство для пользователей. Одним из ключевых элементов является реализация анимаций и динамики. Правильно подобранные анимации не только делают интерфейс более привлекательным, но и помогают пользователям лучше ориентироваться на сайте. Мы уделяем особое внимание этому аспекту, создавая плавные переходы и интерактивные элементы, которые усиливают восприятие информации.
Онлайн обращения и формы обратной связи играют важную роль в взаимодействии с клиентами. Мы разрабатываем удобные и интуитивно понятные формы, которые обеспечивают легкость и быстроту заполнения. Важно, чтобы пользователи могли без труда отправить свои запросы, и мы стремимся минимизировать количество шагов для достижения этой цели. Эффективная интеграция таких решений позволяет поддерживать высокий уровень коммуникации и удовлетворенности клиентов.
Загрузка данных — еще один важный аспект, который мы тщательно прорабатываем. Оптимизация скорости загрузки страниц является критически важной для удержания пользователей и повышения их вовлеченности. Мы используем современные технологии и методики, чтобы обеспечить быструю и стабильную работу сайта, что напрямую влияет на его успешность.
UI/UX решения — это сердце любого веб-проекта. Мы создаем интерфейсы, которые не только красивы, но и функциональны. Каждый элемент дизайна продуман до мелочей, чтобы обеспечить максимальное удобство для пользователей. Индивидуальный подход позволяет нам учитывать уникальные потребности каждого клиента, создавая решения, которые идеально соответствуют их бизнес-целям и задачам. Наша команда профессионалов всегда готова предложить инновационные идеи и высокое качество исполнения, что делает ваш сайт не только красивым, но и эффективным инструментом для достижения успеха.

Порядок разработки сайта в компании SDD Creative Studio
В SDD Creative Studio мы понимаем, что каждое обслуживание сайта начинается с глубокого анализа потребностей клиента. На этом этапе мы проводим детальное интервью, чтобы выявить цели и задачи вашего бизнеса. Это позволяет нам создать индивидуальный подход к каждому проекту, что обеспечивает максимальную эффективность в дальнейшем.
Следующий шаг — работа по договору, где мы фиксируем все условия, сроки и этапы выполнения. Это гарантирует прозрачность на всех уровнях взаимодействия и позволяет избежать недоразумений в процессе разработки.
После этого мы переходим к проработке семантики. Мы анализируем ключевые слова и фразы, которые наиболее актуальны для вашей аудитории, что помогает в дальнейшем создать контент, способствующий привлечению клиентов.
Построение эффективной структуры сайта — это важный этап, который определяет удобство навигации и восприятия информации. Мы создаем логическую и интуитивно понятную структуру, что способствует положительному пользовательскому опыту.
Наши опытные верстальщики и программисты работают над созданием функционала, который отвечает всем современным требованиям. Мы используем передовые технологии и подходы, что позволяет обеспечить высокую производительность и безопасность вашего сайта.
Современный дизайн — это не только эстетика, но и функциональность. Мы создаем визуальные решения, которые привлекают внимание и способствуют конверсии.
На этапе тестирования мы тщательно проверяем каждый элемент сайта. Это включает в себя тестирование на различных устройствах и браузерах, чтобы гарантировать, что ваш сайт работает без сбоев.
Завершающим этапом является оптимизация и запуск проекта. Мы оптимизируем сайт для поисковых систем и следим за его работой после запуска. Заказать обслуживание сайта в компании SDD Creative Studio — значит выбрать надёжность и системный подход к каждому проекту.
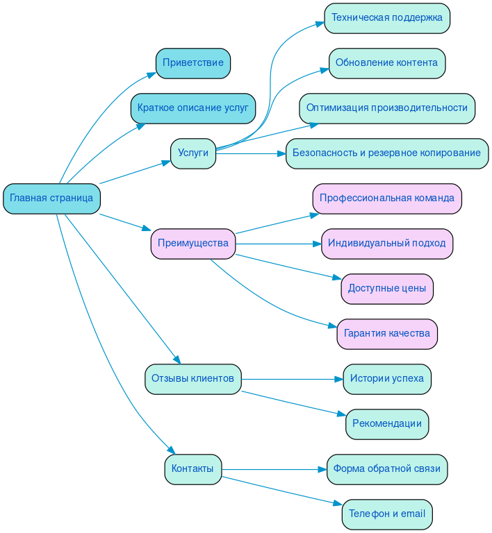
Ниже вы можете ознакомиться с картой проекта - наглядно показываем процесс разработки сайта и всех участников с нашей стороны.