Заказать интернет-сайт: ваш шаг к успешному бизнесу в онлайн-пространстве!
Создание сайта — это не просто технический процесс, а стратегический шаг для вашего бизнеса. Мы понимаем, что каждая деталь важна, и поэтому подходим к разработке с учетом уникальных потребностей клиента. Наша команда использует современные технологии и инструменты, чтобы обеспечить высокую производительность и безопасность вашего ресурса.
В процессе работы мы уделяем внимание не только внешнему виду, но и функциональности сайта. Мы разрабатываем адаптивные решения, которые обеспечивают удобство использования на любых устройствах. Это позволяет вашим клиентам получать доступ к информации в любое время и в любом месте, что повышает их лояльность и доверие к вашему бренду.
Также мы акцентируем внимание на SEO-оптимизации с самого начала разработки. Это позволяет вашему сайту занимать высокие позиции в поисковых системах, что, в свою очередь, приводит к увеличению трафика и росту конверсий. Мы интегрируем лучшие практики и следим за изменениями в алгоритмах, чтобы ваш сайт оставался конкурентоспособным.
Кроме того, мы предлагаем индивидуальный подход к каждому проекту. Мы анализируем вашу целевую аудиторию и разрабатываем контент, который будет максимально релевантен и интересен вашим потенциальным клиентам. Это помогает не только привлечь внимание, но и удерживать его, превращая посетителей в постоянных клиентов.
С нами вы получаете не просто сайт, а эффективный инструмент для достижения бизнес-целей. Мы заботимся о каждой детали, чтобы обеспечить вам максимальную ценность и результат. Давайте вместе создадим то, что действительно будет работать на вас.

Преимущества онлайн-присутствия
В современном мире наличие интернет-сайта стало неотъемлемой частью успешного бизнеса. Прежде всего, продуманный и функциональный сайт значительно увеличивает охват вашей целевой аудитории. С помощью SEO-оптимизации и контент-маркетинга вы сможете привлечь новых клиентов, расширяя границы своего бизнеса и выходя на международный рынок.
Кроме того, доступность вашего сайта 24/7 позволяет потенциальным клиентам находить информацию о ваших услугах и товарах в любое время. Это создает удобство для пользователей и повышает вероятность совершения покупки. Исследования показывают, что компании с активным онлайн-присутствием получают больше обращений и продаж, чем их конкуренты без сайта.
Не менее важным аспектом является доверие, которое вы можете вызвать у клиентов. Профессионально оформленный сайт с актуальной информацией и отзывами создает положительное впечатление и способствует формированию лояльности. Люди склонны доверять компаниям, которые представлены в интернете, и это доверие может стать ключевым фактором в принятии решения о покупке. Поэтому, если вы хотите укрепить свои позиции на рынке, вам стоит заказать интернет сайт.

Маркетинговое исследование сайтов конкурентов
Создание эффективного интернет-ресурса начинается с глубокого анализа конкурентной среды. Мы предлагаем вам провести маркетинговое исследование сайтов ваших соперников, чтобы выявить их сильные и слабые стороны. Это позволит вам не только понять, как они привлекают клиентов, но и определить, какие стратегии работают лучше всего в вашей нише.
В процессе анализа мы изучаем ключевые аспекты, такие как дизайн, пользовательский опыт, контент, SEO-оптимизацию и маркетинговые стратегии. Зачем это нужно? Понимание того, что делают ваши конкуренты, поможет вам избежать распространённых ошибок и внедрить успешные практики в свой проект. Мы ориентируемся на результат, поэтому применяем креативные подходы, которые обеспечивают высокую конверсию и привлекают целевую аудиторию.
С нашим опытом в маркетинге более 15 лет, мы знаем, как адаптировать полученные данные под ваши уникальные потребности. Наши рекомендации помогут вам создать сайт, который не только будет выделяться на фоне конкурентов, но и станет мощным инструментом для достижения ваших бизнес-целей. Начните свой путь к успеху с тщательного анализа — это инвестиция в ваше будущее.

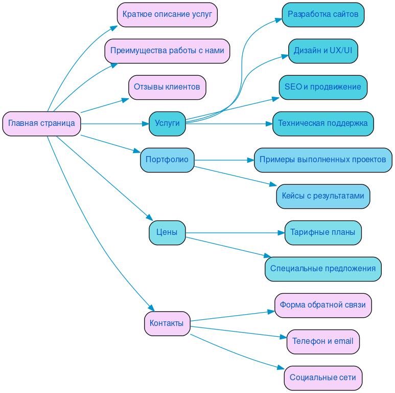
Разработка структуры сайта
Эффективная и удобная структура сайта — это основа успешного онлайн-проекта. Правильное распределение разделов и логика навигации позволяют пользователям быстро находить нужную информацию, что напрямую влияет на их удовлетворенность и желание вернуться. Когда структура сайта продумана, пользователи интуитивно понимают, где искать контент, что снижает уровень отказов и увеличивает время, проведенное на ресурсе.
Кроме того, хорошо организованная структура способствует улучшению SEO-позиций. Поисковые системы учитывают, насколько удобно пользователям ориентироваться на сайте. Логично построенные разделы и четкие пользовательские сценарии помогают не только пользователям, но и поисковым роботам лучше индексировать контент, что повышает видимость сайта в результатах поиска.
Таким образом, инвестиции в продуманную структуру сайта — это инвестиции в конверсию и долгосрочный успех вашего бизнеса в интернете.

Разработка интерактивного прототипа сайта
Создание интерактивного прототипа сайта — это важный этап, который позволяет визуализировать структуру и функционал будущего ресурса. На этом этапе мы работаем над тем, чтобы каждый элемент интерфейса был интуитивно понятен и удобен для пользователя. Прототип помогает не только увидеть, как будет выглядеть сайт, но и протестировать пользовательский путь, выявляя возможные проблемы и улучшая навигацию.
Тестирование прототипа на ранних стадиях разработки позволяет нам учитывать реальные потребности пользователей, что в свою очередь значительно повышает конверсию. Мы анализируем, как посетители взаимодействуют с интерфейсом, и вносим необходимые изменения еще до начала программирования. Это экономит время и ресурсы, а также обеспечивает более высокий уровень удовлетворенности пользователей.
Кроме того, в процессе создания прототипа мы учитываем требования SEO, что способствует лучшей индексации и видимости вашего сайта в поисковых системах. С учетом 15-летнего опыта нашей компании, мы объединяем креатив и технологичность, чтобы создать продукт, который не только будет привлекать внимание, но и эффективно выполнять свои функции. Интерактивный прототип — это ключ к успешному проекту, который закладывает основы для достижения ваших бизнес-целей.
Разработка яркого дизайна в соответствии с целями заказчика
В современном digital-пространстве успешный проект начинается с уникального дизайна, который отражает цели и ценности бизнеса. Наша команда с более чем 20-летним опытом в интернет-дизайне создает не просто визуальные решения, а настоящие эмоциональные истории, которые вовлекают пользователей и побуждают их к действию.
Каждый проект начинается с глубокого анализа потребностей клиента и его целевой аудитории. Мы понимаем, что дизайн — это не только эстетика, но и инструмент для достижения конкретных бизнес-целей. Например, если ваша задача — увеличить продажи, мы разработаем интерфейс, который будет направлять пользователя к покупке, используя психологию восприятия и визуальные акценты. Яркие кнопки призыва к действию, интуитивно понятная навигация и продуманные элементы взаимодействия помогают пользователям легко находить нужную информацию и совершать целевые действия.
Креативные подходы, такие как использование анимаций, интерактивных элементов и оригинальных графических решений, позволяют сделать ваш проект запоминающимся и выделяющимся на фоне конкурентов. Мы создаем дизайн, который не только привлекает внимание, но и вызывает положительные эмоции, что способствует формированию лояльности к вашему бренду.
Примеры успешных проектов нашей студии говорят сами за себя: мы помогли множеству компаний не только улучшить визуальное восприятие, но и значительно повысить конверсию. Используя индивидуальный подход к каждому клиенту, мы создаем уникальные решения, которые помогают не просто привлекать посетителей, а превращать их в постоянных клиентов. Дизайн — это ваш первый шаг к успеху в онлайн-пространстве, и мы готовы сделать его ярким и эффективным.
Несколько примеров наших проектов
Что вы получите при заказе сайта
Обратившись в SDD Creative Studio, вы получаете не просто корпоративный сайт, а мощный инструмент для достижения бизнес-целей. Мы начинаем с глубокого анализа целевой аудитории, что позволяет нам понять потребности ваших клиентов и создать сайт, который будет действительно отвечать их ожиданиям.
Следующим шагом является структурирование контента. Мы разрабатываем логичную и интуитивно понятную навигацию, что делает ваш сайт удобным для пользователей. Яркий дизайн, созданный с учетом современных тенденций, привлечет внимание и выделит вашу компанию на фоне конкурентов.
Все наши решения адаптированы для мобильных устройств, что обеспечивает комфортный доступ к вашему сайту с любых экранов. Мы используем Bootstrap 3 для создания отзывчивого дизайна, который будет одинаково хорошо выглядеть на смартфонах, планшетах и десктопах.
Мы уделяем особое внимание юзабилити, чтобы пользователи могли легко находить нужную информацию и взаимодействовать с вашим сайтом. Удобный функционал, включая систему онлайн-консультаций, повысит уровень обслуживания клиентов и позволит вам оперативно решать их вопросы.
Сайты, которые мы создаем, работают на современных проверенных CMS, таких как система управления сайтом "Битрикс - малый бизнес". Это гарантирует стабильную работу и простое управление контентом. Мы также внедряем SEO и маркетинг-стратегии, которые помогут вам достичь высокой конверсии и привлечь новых клиентов.
Наконец, мы предоставляем архив с сайтом, что позволяет вам в любой момент вернуться к предыдущим версиям и изменениям. С SDD Creative Studio ваш корпоративный сайт станет надежным партнером в бизнесе, способствующим вашему росту и успеху.

Технические особенности создания сайта
Создание веб-сайта – это сложный и многоэтапный процесс, требующий внимательного подхода к техническим аспектам. Одним из ключевых элементов является реализация анимаций и динамики, которые делают взаимодействие пользователя с сайтом более увлекательным и интуитивно понятным. Используя современные технологии, такие как CSS и JavaScript, мы создаем плавные переходы и интерактивные элементы, которые помогают удерживать внимание посетителей и повышают общий уровень вовлеченности.
Не менее важным аспектом является интеграция онлайн-обращений и форм обратной связи. Мы понимаем, что для успешного взаимодействия с клиентами необходимо обеспечить простой и удобный способ связи. Поэтому разрабатываем адаптивные формы, которые легко заполняются на любых устройствах. Это позволяет пользователям быстро и без лишних усилий отправлять запросы, что способствует увеличению конверсии и улучшению пользовательского опыта.
Загрузка данных также играет важную роль в создании эффективного веб-решения. Мы используем передовые методы оптимизации, чтобы гарантировать быструю и бесперебойную загрузку контента. Это не только улучшает показатели SEO, но и создает положительное впечатление у пользователей, которые ценят скорость и эффективность работы сайта.
Важнейшим аспектом нашей работы являются UI/UX решения, которые мы разрабатываем с учетом индивидуальных потребностей каждого клиента. Мы уделяем внимание каждой детали, начиная от выбора цветовой палитры и шрифтов до логики навигации и расположения элементов на странице. Такой подход позволяет создать уникальный продукт, который соответствует ожиданиям и требованиям целевой аудитории, обеспечивая при этом высокий уровень удобства и доступности.

Порядок разработки сайта в компании SDD Creative Studio
В компании SDD Creative Studio мы понимаем, что создание интернет-сайта — это не просто технический процесс, а комплексная работа, требующая глубокого анализа и системного подхода. Первым этапом нашей работы является анализ потребностей клиента. Мы внимательно изучаем ваш бизнес, целевую аудиторию и конкурентную среду, чтобы создать продукт, который будет максимально эффективен и полезен для вас.
Следующим шагом является работа по договору, где мы четко прописываем все этапы разработки, сроки и стоимость. Это позволяет избежать недоразумений и гарантирует прозрачность на каждом этапе проекта. После этого мы переходим к проработке семантики, исследуя ключевые слова и фразы, которые будут способствовать вашему продвижению в поисковых системах.
С учетом собранной информации, мы строим эффективную структуру сайта, которая обеспечит удобную навигацию и легкий доступ к необходимой информации. Наши опытные верстальщики и программисты используют современные технологии, чтобы реализовать ваш проект с учетом всех современных стандартов. Мы создаем не просто красивый, но и функциональный сайт, который будет работать без сбоев.
Современный дизайн — это важный аспект, который мы также учитываем. Мы разрабатываем уникальный визуальный стиль, который отражает индивидуальность вашего бренда. На этапе тестирования мы проверяем все функции сайта, чтобы убедиться в его стабильной работе и отсутствии ошибок.
Наконец, мы проводим оптимизацию и запускаем проект, обеспечивая его готовность к работе. С SDD Creative Studio вы можете быть уверены в надежности и системности всех этапов разработки, что позволяет вам заказать интернет сайт с полным спокойствием и уверенностью в результате.
Ниже вы можете ознакомиться с картой проекта - наглядно показываем процесс разработки сайта и всех участников с нашей стороны.