Веб студия: профессиональная разработка сайтов в Москве для вашего бизнеса
Разработка сайтов — это не просто создание онлайн-страниц, а комплексный процесс, включающий в себя множество технологий и подходов, направленных на достижение конкретных бизнес-целей. В нашей студии мы учитываем уникальность каждого клиента, что позволяет нам предлагать индивидуальные решения, соответствующие требованиям и ожиданиям. Мы используем современные технологии, такие как HTML5, CSS3, JavaScript и популярные фреймворки, что обеспечивает высокую производительность и адаптивность сайтов на всех устройствах.
Одной из ключевых особенностей нашего подхода является акцент на пользовательском опыте. Мы проводим исследования целевой аудитории и анализируем поведение пользователей, что позволяет создавать интуитивно понятные интерфейсы и удобные навигационные структуры. Это не только повышает уровень удовлетворенности клиентов, но и способствует увеличению конверсии.
Кроме того, мы уделяем внимание SEO-оптимизации на этапе разработки. Это обеспечивает видимость сайта в поисковых системах и привлекает целевой трафик. Наша команда профессионалов следит за актуальными трендами в области цифрового маркетинга и алгоритмами поисковых систем, что позволяет нам адаптировать наши решения под постоянно меняющиеся условия.
Мы также понимаем важность интеграции с различными системами и сервисами, такими как CRM, ERP и платежные системы. Это обеспечивает эффективность бизнес-процессов и упрощает управление ресурсами. В результате, наши клиенты получают не просто сайт, а полноценный инструмент для достижения своих бизнес-целей.
С нами вы получите качественный продукт, который будет работать на ваш успех, учитывая все нюансы вашего бизнеса и потребности вашей аудитории.

Преимущества онлайн-присутствия
В современном мире наличие качественного веб-сайта — это не просто необходимость, а стратегическое преимущество для любого бизнеса. В первую очередь, продуманный и функциональный сайт значительно увеличивает охват вашей аудитории. С помощью SEO-оптимизации и контент-маркетинга вы можете привлечь новых клиентов из разных уголков страны и даже мира, что невозможно без онлайн-присутствия.
Во-вторых, доступность информации о вашем бизнесе 24/7 — это важный фактор, который может повлиять на решение клиента о покупке. Потенциальные клиенты могут ознакомиться с вашими услугами или товарами в любое время, что повышает шансы на конверсию. Это особенно актуально для конкурентов, которые могут не иметь онлайн-платформы.
Наконец, наличие профессионального веб-сайта формирует доверие к вашему бренду. Современный пользователь ожидает, что компании будут представлены в интернете. Качественный сайт с отзывами, примерами работ и контактной информацией создает положительное впечатление и способствует лояльности клиентов. Поэтому, если вы ищете надежного партнера для создания вашего онлайн-присутствия, наша веб студия разработка сайтов в Москве — это то, что вам нужно.

Маркетинговое исследование сайтов конкурентов
Анализ конкурентов в интернете — это ключевой этап в создании успешного веб-проекта. Мы внимательно изучаем сайты ваших соперников, чтобы выявить их сильные и слабые стороны, а также понять, какие стратегии работают в вашей нише. Это позволяет нам не только избежать распространённых ошибок, но и использовать лучшие практики для достижения высоких результатов.
В процессе исследования мы анализируем структуру сайтов, их дизайн, контент, пользовательский опыт и, конечно, маркетинговые подходы. Мы смотрим на то, как конкуренты привлекают и удерживают клиентов, какие каналы продвижения используют, и как они оптимизируют свои ресурсы для достижения максимальной конверсии. Этот практический подход помогает нам создать уникальные решения, которые будут выделять ваш проект на фоне других.
Наш опыт в маркетинге, который насчитывает более 15 лет, позволяет нам разрабатывать креативные концепции, соответствующие потребностям SEO. Мы уверены, что тщательный анализ конкурентов — это залог успешного запуска и развития вашего сайта, который не только привлечет внимание, но и обеспечит высокую конверсию. Ваш успех — наша главная цель.

Разработка структуры сайта
Продуманная структура сайта — это не просто набор страниц, а основа, на которой строится удобство взаимодействия пользователя с ресурсом. Логичное расположение разделов и интуитивно понятная навигация позволяют посетителям быстро находить нужную информацию, что существенно повышает уровень юзабилити. Каждый элемент должен соответствовать пользовательским сценариям, что способствует не только комфортному восприятию, но и увеличивает вероятность конверсии.
Кроме того, грамотная структура сайта влияет на SEO. Поисковые системы учитывают, насколько удобно пользователям перемещаться по сайту, что напрямую сказывается на позициях в выдаче. Четкое разделение контента, наличие внутренних ссылок и логическая иерархия помогают не только пользователям, но и алгоритмам поисковых систем лучше понимать содержание страниц.
Таким образом, создание эффективной структуры — это инвестиция в успех вашего проекта, обеспечивающая высокую удовлетворенность пользователей и улучшение видимости в поисковых системах.

Разработка интерактивного прототипа сайта
Создание интерактивного прототипа сайта — это важный этап в процессе разработки, который позволяет визуализировать идеи и концепции еще до начала программирования. Прототип помогает увидеть, как будет выглядеть конечный продукт, и позволяет команде и клиенту обсудить все детали интерфейса и функциональности. Это значительно снижает риски недопонимания и ошибок на более поздних этапах.
Тестирование пользовательского пути на прототипе дает возможность выявить узкие места и оптимизировать навигацию, что в свою очередь способствует повышению конверсии. Мы учитываем потребности пользователей и создаем удобные сценарии взаимодействия, что делает сайт более интуитивным и привлекательным.
С учетом нашего 15-летнего опыта в создании цифровых решений, мы также интегрируем элементы SEO на этапе прототипирования. Это позволяет заранее заложить основы для успешного продвижения сайта в поисковых системах. Креативный подход к разработке, основанный на данных и исследованиях, обеспечивает уникальность и конкурентоспособность каждого проекта. Мы стремимся создать не просто сайт, а мощный инструмент для вашего бизнеса, который будет работать на результат.
Разработка яркого дизайна в соответствии с целями заказчика
В нашем подходе к созданию сайтов мы фокусируемся на уникальности каждого проекта, понимая, что каждый бизнес имеет свои цели и аудиторию. С более чем 20-летним опытом в интернет-дизайне, мы знаем, как важен креативный подход к разработке. Мы не просто создаем визуальные решения, а строим эмоциональные связи между брендом и пользователем, что значительно повышает уровень вовлеченности.
Яркий и запоминающийся дизайн — это не только эстетика, но и инструмент, который направляет пользователя к нужному действию. Например, использование контрастных цветов и четкой типографики помогает выделить ключевые элементы, такие как кнопки призыва к действию. Мы применяем принципы визуальной иерархии, чтобы направить взгляд пользователя по странице, создавая логическую последовательность, которая способствует конверсии.
Мы также учитываем психологию восприятия. Например, теплые цвета вызывают чувство уюта и доверия, что может быть критически важно для сайтов, ориентированных на услуги. А минималистичный подход с акцентом на функциональность позволяет пользователю сосредоточиться на основном, не отвлекаясь на лишние детали. Каждый элемент на странице продуман и служит конкретной цели — будь то увеличение числа заявок, продаж или подписок.
Мы работаем в тесном сотрудничестве с клиентами, чтобы понять их уникальные потребности и трансформировать их идеи в высококачественные цифровые решения. Это позволяет нам создавать не просто сайты, а эффективные инструменты для бизнеса, которые работают на результат. Мы верим, что каждый проект — это возможность создать что-то особенное, и мы готовы воплотить ваши идеи в жизнь с помощью креативного и продуманного дизайна.
Несколько примеров наших проектов
Что вы получите при заказе сайта
Заказывая корпоративный сайт в SDD Creative Studio, вы получаете комплексный подход, который начинается с глубокого анализа целевой аудитории. Мы исследуем предпочтения и поведение ваших клиентов, чтобы создать сайт, который будет максимально соответствовать их ожиданиям.
Структурирование контента — это ключ к удобству восприятия информации. Мы разрабатываем логичную навигацию и четкое распределение материалов, что позволяет вашим посетителям быстро находить нужную информацию и повышает уровень юзабилити.
Яркий дизайн, созданный с учетом современных трендов, привлечет внимание и оставит положительное впечатление о вашей компании. Мы используем Bootstrap 3 для создания адаптивных интерфейсов, что гарантирует корректное отображение сайта на всех устройствах, будь то смартфон, планшет или компьютер.
Важным аспектом нашего подхода является внедрение удобного функционала, который включает в себя систему онлайн-консультаций. Это улучшает взаимодействие с клиентами и способствует повышению уровня конверсии.
Мы работаем только с современными и проверенными системами управления контентом, такими как "Битрикс - малый бизнес". Это обеспечивает надежность и простоту в управлении сайтом, а также возможность масштабирования в будущем.
Не забываем и о важности SEO и маркетинга. Мы интегрируем лучшие практики, чтобы ваш сайт занимал высокие позиции в поисковых системах, что в свою очередь способствует увеличению потока клиентов.
Наконец, мы предоставляем архив с сайтом, что позволяет вам всегда иметь доступ ко всем версиям и изменениям. Заказывая корпоративный сайт у нас, вы получаете не просто продукт, а эффективный инструмент для развития вашего бизнеса.

Технические особенности создания сайта
Создание современного сайта требует глубокого понимания технических аспектов, которые влияют на его функциональность и пользовательский опыт. Анимации и динамика играют ключевую роль в привлечении внимания посетителей. Использование современных библиотек и фреймворков позволяет создавать плавные и эффектные переходы, которые делают взаимодействие с сайтом более увлекательным. Важно, чтобы анимации не только радовали глаз, но и способствовали удобству навигации, подчеркивая важные элементы интерфейса.
Онлайн-обращения и формы обратной связи являются неотъемлемой частью любого сайта, стремящегося к эффективному взаимодействию с пользователями. Правильная реализация этих инструментов требует внимания к деталям: от удобства заполнения формы до быстрой обработки запросов. Использование технологий AJAX позволяет отправлять данные без перезагрузки страницы, что значительно улучшает пользовательский опыт и повышает вероятность получения откликов.
Загрузка данных также играет важную роль в впечатлении от сайта. Оптимизация скорости загрузки страниц, использование кэширования и адаптивных изображений — все это помогает обеспечить быстрое и плавное взаимодействие. Пользователи ценят сайты, которые работают быстро и без задержек, поэтому технические решения в этой области должны быть проработаны до мелочей.
UI/UX решения являются краеугольным камнем успешного веб-проекта. Индивидуальный подход к каждому клиенту позволяет учитывать его потребности и предпочтения, создавая уникальный и интуитивно понятный интерфейс. Важно, чтобы дизайн был не только эстетически привлекательным, но и функциональным, что достигается за счет тщательного тестирования и анализа пользовательского поведения. Каждый проект — это возможность продемонстрировать высокий уровень реализации и внимание к деталям, что в конечном счете приводит к созданию сайта, который действительно работает на результат.

Порядок разработки сайта в компании SDD Creative Studio
В компании SDD Creative Studio мы строго придерживаемся четкого и системного порядка разработки, который позволяет нам обеспечивать высокое качество и надежность на каждом этапе. Начинается процесс с анализа потребностей клиента. Мы внимательно изучаем бизнес, цели и задачи, чтобы создать сайт, который будет максимально эффективен и соответствовать ожиданиям.
Следующим этапом является работа по договору, где мы фиксируем все условия, сроки и бюджет проекта. Это позволяет избежать недопонимания и гарантирует прозрачность нашего сотрудничества. После этого мы приступаем к проработке семантики, чтобы определить ключевые слова и фразы, которые помогут вашему сайту занять высокие позиции в поисковых системах.
На этапе построения эффективной структуры сайта мы создаем удобную навигацию и логичное расположение контента, что способствует улучшению пользовательского опыта. В нашей команде работают опытные верстальщики и программисты, которые реализуют задуманные решения с учетом всех современных технологий и стандартов. Мы уделяем особое внимание современному дизайну, который не только привлекает внимание, но и соответствует вашему бренду.
После завершения разработки сайт проходит тестирование, где мы проверяем его на наличие ошибок и соответствие техническому заданию. На этапе оптимизации мы вносим необходимые изменения для повышения скорости загрузки и улучшения пользовательского опыта. Наконец, мы запускаем проект, обеспечивая его стабильную работу и готовность к привлечению пользователей. Мы уверены, что именно такой подход делает нашу веб студию разработка сайтов в Москве надежным партнером для вашего бизнеса.
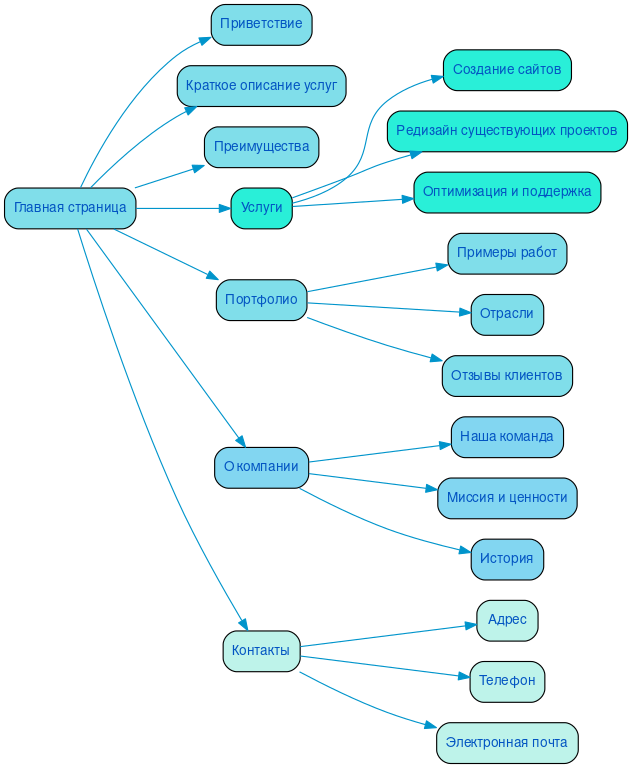
Ниже вы можете ознакомиться с картой проекта - наглядно показываем процесс разработки сайта и всех участников с нашей стороны.