Веб студии разработки интернет-сайтов: как выбрать идеального партнера для вашего бизнеса?
Создание сайта — это не просто набор страниц, а комплексный процесс, включающий в себя множество технологий и подходов. Наша команда использует современные инструменты и методологии, чтобы обеспечить высокое качество и функциональность каждого проекта. Мы анализируем целевую аудиторию, изучаем конкурентов и разрабатываем уникальные решения, которые соответствуют потребностям клиентов.
Одной из ключевых особенностей нашего подхода является использование адаптивного дизайна. Это позволяет сайтам корректно отображаться на различных устройствах, что крайне важно в условиях постоянного роста мобильного трафика. Мы также применяем современные фреймворки и языки программирования, такие как HTML5, CSS3 и JavaScript, что обеспечивает быструю загрузку страниц и интерактивность.
Безопасность — еще один важный аспект, который мы учитываем на всех этапах разработки. Использование SSL-сертификатов, регулярные обновления и тестирование на уязвимости помогают защитить данные пользователей и повысить доверие к вашему ресурсу.
Важной частью работы является SEO-оптимизация. Мы разрабатываем сайты с учетом лучших практик поисковых систем, что способствует их видимости и повышает шансы на привлечение целевого трафика. Наша команда также предлагает услуги по контентному наполнению, что позволяет создать уникальный и полезный контент, который будет интересен пользователям.
Наша ценность заключается в индивидуальном подходе к каждому проекту. Мы понимаем, что каждый бизнес уникален, и стремимся создать сайт, который не только будет красивым, но и эффективным инструментом для достижения ваших целей. С нами вы получите качественный продукт, который будет служить вам долго и эффективно.

Преимущества онлайн-присутствия
В современном мире наличие качественного веб-сайта является неотъемлемой частью успешного бизнеса. В первую очередь, продуманный и функциональный сайт значительно увеличивает охват вашей аудитории. С помощью интернет-платформы вы можете привлекать клиентов не только из своего региона, но и из других городов и стран, что открывает новые горизонты для роста вашего бизнеса.
Во-вторых, доступность информации о ваших товарах и услугах 24/7 создает удобство для клиентов. Люди могут ознакомиться с вашим предложением в любое время, что повышает вероятность совершения покупки. Это особенно актуально в условиях стремительного развития онлайн-торговли, когда потребители ожидают мгновенного доступа к информации.
Наконец, наличие профессионально разработанного сайта способствует формированию доверия к вашему бренду. Современные пользователи склонны выбирать компании с качественным онлайн-присутствием, так как это свидетельствует о серьезном подходе к бизнесу и заботе о клиентах. Поэтому важно инвестировать в создание сайта, который будет отражать ваши ценности и профессионализм. Обратитесь к веб студии разработки интернет сайта, чтобы сделать первый шаг к успешному онлайн-присутствию.

Маркетинговое исследование сайтов конкурентов
Анализ сайтов конкурентов — ключевой этап в разработке успешного интернет-проекта. Мы тщательно изучаем, как конкуренты представляют свои продукты и услуги, какие маркетинговые стратегии используют, а также какие ключевые слова и SEO-тактики применяют для продвижения. Это позволяет нам выявить сильные и слабые стороны их подхода, а также найти уникальные возможности для вашего бизнеса.
Зачем это нужно? Понимание конкурентной среды помогает не только избежать ошибок, но и использовать лучшие практики для достижения высоких результатов. Мы ориентируемся на креативные решения, которые обеспечивают высокую конверсию, и учитываем потребности SEO, чтобы ваш сайт не просто привлекал внимание, но и эффективно работал на результат.
С нашим опытом в маркетинге более 15 лет, мы знаем, как превратить данные анализа в конкретные действия. Мы создаём стратегии, основанные на реальных потребностях вашего бизнеса и предпочтениях вашей целевой аудитории. Это гарантирует, что ваш проект будет конкурентоспособным и успешным на рынке, что в конечном итоге приведёт к росту продаж и укреплению бренда.

Разработка структуры сайта
Продуманная структура сайта — это основа его удобства и эффективности. Логично организованные разделы позволяют пользователям быстро находить необходимую информацию, что значительно повышает уровень юзабилити. При разработке структуры важно учитывать пользовательские сценарии: какие действия посетители совершают чаще всего и как они перемещаются по сайту. Это помогает создать интуитивно понятную навигацию, которая ведет к увеличению времени пребывания на сайте и снижению показателя отказов.
Эффективная структура также играет ключевую роль в SEO. Поисковые системы оценивают сайт по его иерархии и логике построения контента. Четкая навигация и правильно оформленные разделы способствуют лучшему индексу страниц и повышают шансы на высокие позиции в результатах поиска. Таким образом, продуманная структура не только улучшает пользовательский опыт, но и способствует достижению бизнес-целей, увеличивая конверсии и продажи.

Разработка интерактивного прототипа сайта
Создание интерактивного прототипа сайта — это важнейший этап в разработке, который позволяет визуализировать идеи и концепции до начала программирования. Прототип служит основой для обсуждения и уточнения требований, а также помогает выявить возможные проблемы на ранних стадиях. Благодаря этому подходу, мы можем оценить пользовательский путь и внести необходимые изменения, что значительно повышает удобство взаимодействия с сайтом.
Тестирование прототипа с реальными пользователями дает возможность получить ценные отзывы и скорректировать функционал, что в свою очередь способствует увеличению конверсии. Мы учитываем потребности SEO еще на этапе проектирования, чтобы обеспечить высокие позиции в поисковых системах и привлечь целевую аудиторию.
С нашим 15-летним опытом в сфере цифрового маркетинга и разработки мы понимаем, как креативные решения и продуманная структура влияют на успех проекта. Интерактивные прототипы помогают не только визуализировать конечный продукт, но и сделать его более эффективным, что в итоге приводит к достижению бизнес-целей наших клиентов.
Разработка яркого дизайна в соответствии с целями заказчика
В нашей команде работают эксперты, которые создают уникальные и запоминающиеся визуальные решения, соответствующие целям и задачам каждого клиента. Мы понимаем, что яркий и креативный дизайн — это не просто эстетика, а мощный инструмент, который помогает пользователю совершать нужные действия. Каждый проект начинается с глубокого анализа целевой аудитории и бизнес-целей, что позволяет нам разрабатывать индивидуальные концепции, способные вызвать эмоциональный отклик.
Мы используем принципы визуальной иерархии, чтобы направлять внимание пользователя именно на те элементы, которые важны для достижения конверсии. Например, если ваша цель — увеличить количество заявок, мы акцентируем внимание на кнопке «Заказать» с помощью контрастных цветов и стратегического размещения. Наша команда также применяет психологию цвета, чтобы вызвать нужные эмоции и ассоциации, что способствует более глубокому вовлечению пользователя в контент.
Креативный подход к дизайну позволяет нам создавать не просто сайты, а настоящие истории, которые захватывают внимание с первых секунд. Мы используем анимацию и интерактивные элементы, чтобы сделать взаимодействие с ресурсом увлекательным и интуитивно понятным. Это помогает пользователю не только легче ориентироваться, но и чувствовать себя частью процесса, что значительно увеличивает вероятность выполнения целевого действия.
Каждый проект, который мы реализуем, — это результат более чем 20-летнего опыта в интернет-дизайне. Мы уверены, что индивидуальный подход и внимание к деталям способны преобразить любое видение в успешный онлайн-ресурс, который будет работать на вас и приносить результаты.
Несколько примеров наших проектов
Что вы получите при заказе сайта
Заказывая корпоративный сайт в SDD Creative Studio, вы получаете не просто онлайн-представительство, а мощный инструмент для достижения бизнес-целей. Мы начинаем с тщательного анализа целевой аудитории, что позволяет нам понять потребности ваших клиентов и создать сайт, который будет максимально эффективным.
Структурирование контента — ключевой этап, который помогает организовать информацию так, чтобы пользователи могли легко находить нужные данные. Мы создаем яркий дизайн, который отражает уникальность вашего бренда и привлекает внимание. Каждый элемент интерфейса продуман с точки зрения юзабилити, чтобы обеспечить удобный функционал для ваших посетителей.
Все наши сайты адаптированы для мобильных устройств, что обеспечивает комфортный просмотр на любых экранах. Мы используем Bootstrap 3, что позволяет создавать адаптивные и современные решения, соответствующие актуальным требованиям пользователей.
Вы сможете управлять своим сайтом легко и удобно благодаря современным проверенным CMS. Мы рекомендуем систему управления сайтом "Битрикс - малый бизнес", которая идеально подходит для корпоративных проектов и обеспечивает высокую степень безопасности и функциональности.
Интеграция системы онлайн-консультаций позволит вам оперативно взаимодействовать с клиентами, что увеличивает уровень сервиса и доверия. Мы уделяем особое внимание SEO и маркетингу, чтобы ваш сайт не только выглядел привлекательно, но и занимал высокие позиции в поисковых системах, что способствует высокой конверсии.
Кроме того, мы предоставляем архив с сайтом, что обеспечивает возможность восстановления информации и безопасности данных. С SDD Creative Studio вы получаете комплексный подход к созданию корпоративного сайта, который станет надежным инструментом для роста вашего бизнеса.

Технические особенности создания сайта
Создание сайта требует глубокого понимания множества технических аспектов, которые играют ключевую роль в его функциональности и пользовательском опыте. В процессе разработки мы уделяем особое внимание анимациям и динамике, которые не только делают интерфейс более привлекательным, но и улучшают взаимодействие пользователя с сайтом. Каждая анимация тщательно продумывается, чтобы не отвлекать от основного контента, а, наоборот, подчеркивать важные элементы и направлять внимание посетителей.
Онлайн обращения и формы обратной связи — это важные инструменты для взаимодействия с клиентами. Мы разрабатываем интуитивно понятные и удобные формы, которые позволяют пользователям легко оставлять свои вопросы и комментарии. Важно не только создать функционал, но и обеспечить его надежность и безопасность, чтобы данные пользователей были защищены. Мы применяем современные технологии для шифрования и защиты информации, что добавляет дополнительный уровень доверия к вашему ресурсу.
Загрузка данных — еще один ключевой аспект, который мы учитываем при создании сайта. Мы оптимизируем процессы, чтобы обеспечить быструю загрузку страниц, что крайне важно для удержания пользователей и повышения их удовлетворенности. Использование передовых методов кэширования и минимизации запросов к серверу позволяет значительно ускорить работу сайта.
Не менее важными являются решения в области UI/UX, которые формируют общее впечатление от сайта. Мы стремимся создать уникальный и удобный интерфейс, соответствующий потребностям целевой аудитории. Каждый проект — это индивидуальный подход, где мы внимательно изучаем требования и предпочтения клиентов, чтобы предложить наилучшие решения, которые будут работать на успех вашего бизнеса.

Порядок разработки сайта в компании SDD Creative Studio
В SDD Creative Studio мы придерживаемся четкого и прозрачного порядка разработки интернет-сайтов, который позволяет нам эффективно реализовывать проекты любой сложности. Начинаем с анализа потребностей клиента, где мы детально изучаем бизнес-цели, целевую аудиторию и конкурентную среду. Это позволяет нам создать индивидуальное предложение, соответствующее ожиданиям заказчика.
Следующий этап — работа по договору. Мы обеспечиваем полное понимание условий сотрудничества, включая сроки, бюджет и объем работ. Это создает основу для взаимовыгодного партнерства и исключает недоразумения в дальнейшем.
На этапе проработки семантики мы определяем ключевые слова и фразы, которые помогут вашему сайту занять высокие позиции в поисковых системах. Это важный шаг, который влияет на видимость вашего ресурса в интернете.
Далее мы переходим к построению эффективной структуры сайта. Мы разрабатываем удобную навигацию и логическую иерархию страниц, что способствует улучшению пользовательского опыта.
В нашей команде работают опытные верстальщики и программисты, которые создают качественный и функциональный сайт, используя современные технологии. Мы также уделяем особое внимание дизайну, разрабатывая стильные и интуитивно понятные интерфейсы, которые привлекают внимание пользователей.
После завершения разработки мы проводим тестирование, чтобы выявить и устранить возможные ошибки. Оптимизация сайта — это следующий шаг, который включает в себя улучшение скорости загрузки и адаптивности под различные устройства.
Наконец, мы запускаем проект, обеспечивая его стабильную работу. В SDD Creative Studio мы гарантируем системный подход и надежность на каждом этапе, чтобы ваш интернет-сайт стал эффективным инструментом для достижения бизнес-целей.
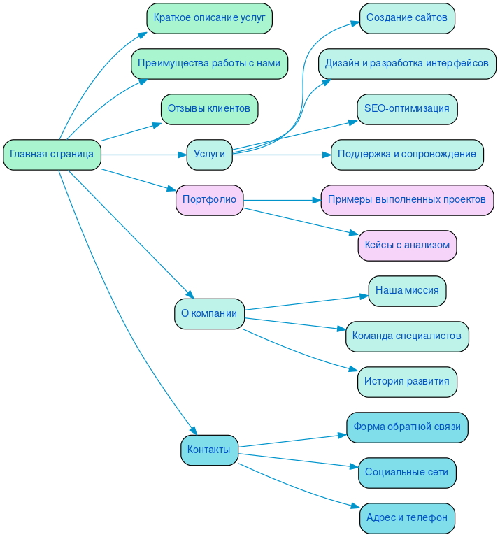
Ниже вы можете ознакомиться с картой проекта - наглядно показываем процесс разработки сайта и всех участников с нашей стороны.