Разработка специализированных корпоративных веб-сайтов на заказ: технологии и особенности
Создание корпоративного веб-сайта — это процесс, который требует глубокого понимания специфики бизнеса и его потребностей. Мы предлагаем индивидуальные решения, которые помогают нашим клиентам выделиться на фоне конкурентов. Наша команда использует современные технологии и лучшие практики, чтобы гарантировать, что каждый проект будет не только функциональным, но и эстетически привлекательным.
При разработке сайтов мы акцентируем внимание на интеграции с существующими системами, что позволяет оптимизировать бизнес-процессы и улучшить взаимодействие с клиентами. Мы понимаем, что корпоративный сайт — не просто визитка, а мощный инструмент для достижения бизнес-целей. Поэтому мы тщательно анализируем целевую аудиторию и разрабатываем интерфейсы, которые обеспечивают удобство и простоту использования.
Мы применяем адаптивный дизайн, что позволяет вашему сайту корректно отображаться на различных устройствах. Это особенно важно в условиях растущего использования мобильных технологий. Мы также уделяем внимание SEO-оптимизации на этапе разработки, чтобы ваш сайт был виден в поисковых системах и привлекал целевой трафик.
Наша студия предлагает полный цикл услуг — от идеи до запуска и последующей поддержки. Мы работаем в тесном сотрудничестве с клиентами, чтобы учитывать все их пожелания и оперативно реагировать на изменения. Такой подход обеспечивает высокое качество конечного продукта и удовлетворенность клиентов. Мы уверены, что каждый сайт, созданный нашей командой, станет надежным инструментом для роста и развития вашего бизнеса.

Преимущества онлайн-присутствия
В современном бизнесе наличие качественного веб-сайта — не просто рекомендация, а необходимость. Корпоративный сайт служит лицом вашей компании в интернете, и его продуманная структура и функциональность напрямую влияют на успех бизнеса. Во-первых, наличие веб-сайта значительно увеличивает охват вашей целевой аудитории. Люди все чаще ищут информацию о товарах и услугах в интернете, и если у вас нет сайта, вы рискуете потерять потенциальных клиентов.
Во-вторых, корпоративный сайт обеспечивает доступность вашей информации 24/7. Клиенты могут узнать о ваших предложениях, ценах и услугах в любое время, что повышает вероятность их обращения к вам. Это особенно важно в условиях высокой конкуренции, где каждая деталь имеет значение.
Наконец, профессионально разработанный сайт формирует доверие к вашему бизнесу. Современный, удобный и информативный ресурс создает положительное впечатление и способствует укреплению репутации компании. Разработка специализированных корпоративных веб-сайтов на заказ становится ключевым элементом успешной стратегии вашего бизнеса.

Маркетинговое исследование сайтов конкурентов
Создание уникальных корпоративных веб-сайтов — не просто процесс, а стратегический шаг к вашему успеху в онлайн-пространстве. Мы понимаем, что каждый бизнес уникален, и именно поэтому уделяем особое внимание анализу сайтов ваших конкурентов. Этот этап позволяет выявить сильные и слабые стороны их онлайн-присутствия, а также определить лучшие практики, которые можно адаптировать под ваши нужды.
В процессе исследования мы изучаем ключевые элементы, такие как структура сайтов, пользовательский интерфейс, контент и маркетинговые стратегии. Это помогает не только понять, что работает на рынке, но и выявить возможности для вашего бизнеса. Такой подход позволяет нам создать сайт, который не только будет привлекать внимание, но и обеспечивать высокую конверсию.
С нашим опытом в digital-маркетинге более 15 лет и глубокими знаниями в области SEO, мы разрабатываем решения, которые ориентированы на результат. Мы стремимся к креативным и эффективным проектам, которые соответствуют потребностям вашего бизнеса и помогают вам выделиться среди конкурентов. Ваша успешная онлайн-стратегия начинается с глубокого понимания рынка и его игроков.

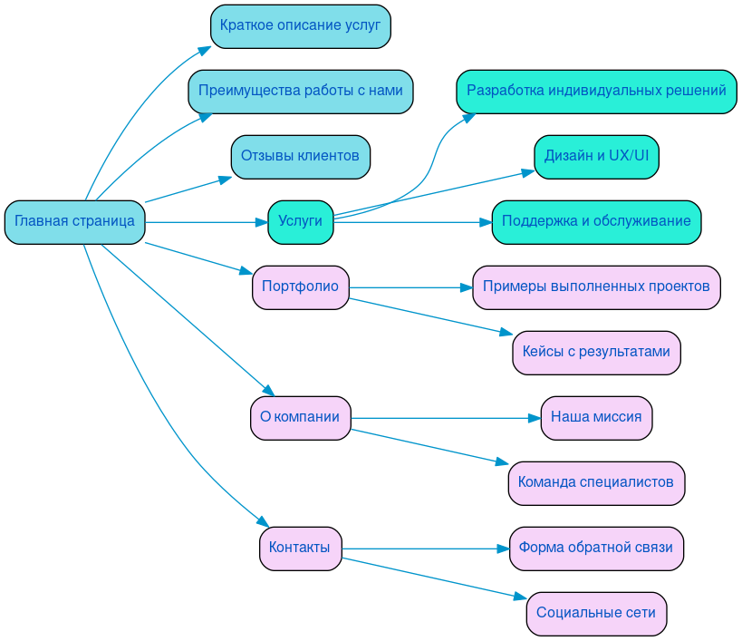
Разработка структуры сайта
Создание корпоративного веб-сайта требует особого внимания к структуре, поскольку она напрямую влияет на удобство использования и эффективность ресурса. Правильная логика построения разделов помогает пользователям быстро находить нужную информацию, что снижает уровень отказов и увеличивает время нахождения на сайте.
Проработка пользовательских сценариев позволяет учесть потребности целевой аудитории, что, в свою очередь, повышает конверсию. Например, если посетитель приходит за конкретной услугой, важно, чтобы он мог легко перейти к соответствующему разделу, не теряя времени на поиски.
Структурированность сайта положительно сказывается на SEO. Поисковые системы предпочитают ресурсы с четкой и логичной архитектурой, что способствует лучшему ранжированию. Таким образом, продуманная структура — не просто удобство для пользователей, но и важный фактор для успешного продвижения в сети.

Разработка интерактивного прототипа сайта
Создание интерактивного прототипа сайта — это ключевой этап в процессе веб-разработки, который позволяет наглядно представить функционал и структуру будущего ресурса. На этом этапе мы фокусируемся на визуализации пользовательского пути, что помогает выявить и устранить потенциальные проблемы еще до начала программирования. Прототип служит своего рода картой, по которой пользователи смогут легко ориентироваться, что значительно повышает удобство и удовлетворенность от взаимодействия с сайтом.
Тестирование прототипа позволяет нам получить ценные отзывы от реальных пользователей, что способствует оптимизации интерфейса и улучшению взаимодействия. Мы учитываем потребности SEO на каждом этапе, чтобы обеспечить высокие позиции в поисковых системах с момента запуска сайта. Креативный подход нашей команды, основанный на 15-летнем опыте, позволяет создавать уникальные решения, которые отвечают специфике бизнеса клиента и его целевой аудитории.
В результате, качественно проработанный прототип становится основой для успешного завершения проекта, что в конечном итоге приводит к повышению конверсии и достижению бизнес-целей. Мы стремимся не просто создать сайт, а сделать его эффективным инструментом для вашего бизнеса.
Разработка яркого дизайна в соответствии с целями заказчика
В нашем агентстве мы понимаем, что каждый бизнес уникален, и его онлайн-присутствие должно отражать эту индивидуальность. С более чем 20-летним опытом в интернет-дизайне, мы создаем веб-сайты, которые не только привлекают внимание, но и вовлекают пользователей, превращая их в клиентов. Мы разрабатываем яркие, запоминающиеся дизайны, которые соответствуют целям и задачам вашего бизнеса.
Каждый проект начинается с глубокого погружения в специфику вашего бизнеса и целевой аудитории. Мы анализируем, что важно для ваших клиентов, и как ваш сайт может помочь им достичь желаемого результата. Например, если ваша цель — увеличить количество заявок, мы создадим интуитивно понятную навигацию и разместим яркие призывы к действию в ключевых точках. Это позволяет пользователям легко находить нужную информацию и совершать целевые действия.
Креативный подход к дизайну позволяет не только выделиться на фоне конкурентов, но и создать эмоциональную связь с пользователем. Мы используем цвета, шрифты и изображения, которые резонируют с вашей аудиторией, вызывая нужные эмоции и ассоциации. Например, для компании, работающей в сфере экологии, мы можем использовать натуральные оттенки и изображения природы, что подчеркнет вашу приверженность к устойчивому развитию.
Мы также акцентируем внимание на адаптивности и удобстве использования. Каждый элемент дизайна продуман так, чтобы вести пользователя по воронке продаж, минимизируя количество кликов и упрощая процесс принятия решения. Наша цель — не просто создать красивый сайт, а обеспечить его высокую конверсию, чтобы ваш бизнес рос и развивался в цифровом пространстве.
Несколько примеров наших проектов
Что вы получите при заказе сайта
При заказе корпоративного сайта в SDD Creative Studio вы получаете комплексный подход, который начинается с глубокого анализа целевой аудитории. Мы изучаем потребности и предпочтения ваших клиентов, чтобы создать сайт, который будет не только привлекательным, но и функциональным.
Структурирование контента — важный этап, который позволяет организовать информацию так, чтобы пользователи могли легко находить нужные разделы. Это обеспечивает высокий уровень юзабилити и способствует лучшему восприятию вашего бренда.
Мы знаем, как важен яркий дизайн для привлечения внимания. Наши специалисты создадут уникальный визуальный стиль, который выделит вашу компанию на фоне конкурентов. Использование Bootstrap 3 гарантирует, что ваш сайт будет выглядеть привлекательно на любых устройствах, обеспечивая мобильный адаптив.
Система управления сайтом "Битрикс - стандарт" предоставит вам удобный функционал для редактирования и управления контентом без необходимости в технических знаниях. Вы сможете самостоятельно обновлять информацию, что значительно упростит ведение вашего онлайн-ресурса.
Мы интегрируем систему онлайн-консультаций, что позволит вашим клиентам получать ответы на вопросы в реальном времени, повышая уровень обслуживания и доверия к вашему бизнесу.
Не забываем о SEO и маркетинге: наши решения направлены на обеспечение высокой конверсии. Мы оптимизируем сайт с учетом современных требований, чтобы он занимал высокие позиции в поисковых системах и привлекал целевых пользователей.
Мы предоставляем архив с сайтом, что позволяет вам сохранять важные данные и изменения, обеспечивая безопасность и доступность информации в любое время.
С SDD Creative Studio ваш корпоративный сайт станет мощным инструментом для развития бизнеса и привлечения клиентов.

Технические особенности создания сайта
Создание уникального веб-ресурса для корпоративных нужд требует глубокого понимания технических аспектов и современных технологий. Важным элементом является реализация анимаций и динамических элементов, которые делают интерфейс более интерактивным и привлекательным для пользователей. Использование современных библиотек и фреймворков позволяет создавать плавные переходы и анимации, что в свою очередь способствует улучшению пользовательского опыта и удержанию посетителей на сайте.
Онлайн обращения и формы обратной связи играют ключевую роль в взаимодействии с клиентами. Мы разрабатываем интуитивно понятные и функциональные формы, которые позволяют пользователям легко оставлять свои запросы и получать обратную связь. Интеграция с CRM-системами и автоматизация обработки заявок обеспечивают оперативное реагирование на запросы, что значительно повышает уровень сервиса.
Загрузка данных — еще один важный аспект, который требует внимательного подхода. Мы применяем оптимизированные методы работы с базами данных и API, что позволяет обеспечить быструю и безопасную передачу информации. Это особенно актуально для корпоративных сайтов, где объемы данных могут быть значительными, и скорость загрузки страниц критически важна для удержания пользователей.
Мы уделяем особое внимание UI/UX решениям. Индивидуальный подход к каждому проекту позволяет нам создавать интерфейсы, которые не только соответствуют современным трендам, но и учитывают специфику бизнеса клиента. Грамотное сочетание визуальных элементов, навигации и функционала делает сайт не только красивым, но и удобным в использовании. Каждый элемент продумывается до мелочей, чтобы обеспечить максимальную эффективность и удовлетворение потребностей конечного пользователя.

Порядок разработки сайта в компании SDD Creative Studio
В компании SDD Creative Studio мы понимаем, что успешная разработка специализированных корпоративных веб-сайтов на заказ начинается с тщательного анализа потребностей клиента. На этом этапе мы проводим детальные интервью и опросы, чтобы выявить ключевые цели и задачи, которые должен решать ваш сайт. Это позволяет нам создать индивидуальное решение, полностью соответствующее вашим ожиданиям.
Следующий этап — работа по договору. Мы предоставляем прозрачные условия сотрудничества, чтобы вы всегда знали, на каком этапе находится проект и какие ресурсы задействованы. Это обеспечивает надежность и уверенность в процессе разработки.
После этого мы переходим к проработке семантики. На основе собранной информации мы создаем список ключевых слов и фраз, которые помогут вашему сайту занять высокие позиции в поисковых системах. Эффективная структура сайта — это еще один важный шаг, который мы осуществляем, чтобы обеспечить удобство навигации и максимальную конверсию.
Наши опытные верстальщики и программисты работают в тесном сотрудничестве, чтобы воплотить в жизнь все задуманные решения. Мы используем современные технологии и инструменты, чтобы создать не только функциональный, но и привлекательный дизайн, который будет отражать уникальность вашего бренда.
Тестирование — завершающий этап перед запуском проекта. Мы тщательно проверяем все функции и элементы сайта, чтобы гарантировать его безупречную работу. После успешного тестирования мы проводим оптимизацию, что позволяет улучшить скорость загрузки и повысить пользовательский опыт.
Запуск проекта — это момент, когда все усилия команды SDD Creative Studio превращаются в реальность. Мы уверены, что наш системный подход и внимание к деталям обеспечат вам успешный корпоративный веб-сайт, который будет служить надежным инструментом для достижения ваших бизнес-целей.
Ниже вы можете ознакомиться с картой проекта - наглядно показываем процесс разработки сайта и всех участников с нашей стороны.