Разработка сайтов в Архангельске: как создать успешный онлайн-бизнес и привлечь клиентов!
Создание сайтов в Архангельске требует глубокого понимания местного рынка и потребностей пользователей. Мы предлагаем комплексный подход, который включает в себя анализ целевой аудитории, конкурентов и трендов в digital-среде. Это позволяет нам разрабатывать эффективные решения, которые не только привлекают внимание, но и конвертируют посетителей в клиентов.
Наша команда использует современные технологии для реализации проектов. Мы работаем с популярными платформами и фреймворками, что обеспечивает высокую производительность и безопасность сайтов. Каждый проект проходит этапы прототипирования и тестирования, чтобы гарантировать, что конечный продукт соответствует ожиданиям клиента и пользователей.
Особое внимание мы уделяем адаптивному дизайну. В условиях растущего числа мобильных пользователей важно, чтобы сайт корректно отображался на всех устройствах. Мы создаем интерфейсы, которые обеспечивают удобство навигации и взаимодействия, что в конечном итоге улучшает пользовательский опыт.
Также мы акцентируем внимание на SEO-оптимизации с самого начала разработки. Это позволяет нам закладывать основы для успешного продвижения сайта в поисковых системах, что критически важно для привлечения органического трафика. Наша цель — не просто создать красивый сайт, а обеспечить его функциональность и видимость в интернете.
Сотрудничая с нами, вы получаете не просто исполнителей, а партнёров, которые заинтересованы в вашем успехе. Мы стремимся к долгосрочным отношениям и готовы поддерживать вас на всех этапах — от идеи до запуска и дальнейшей поддержки проекта.

Преимущества онлайн-присутствия
В современном мире наличие сайта — это не просто дань моде, а необходимость для любого бизнеса. Продуманный и функциональный сайт помогает значительно увеличить охват аудитории. С его помощью вы можете привлекать клиентов не только из вашего региона, но и за его пределами, расширяя рынок сбыта и создавая новые возможности для роста.
Кроме того, сайт обеспечивает круглосуточную доступность информации о ваших товарах и услугах. Потенциальные клиенты могут узнать о вашем бизнесе в любое время, что повышает шансы на привлечение новых покупателей. Это особенно важно в условиях высокой конкуренции, когда каждая минута имеет значение.
Наконец, наличие качественного сайта способствует формированию доверия к вашему бренду. Профессионально оформленный ресурс с актуальной информацией и отзывами клиентов создает положительный имидж и помогает установить доверительные отношения с целевой аудиторией. Таким образом, разработка сайтов в Архангельске становится ключевым инструментом для успешного ведения бизнеса и достижения конкурентных преимуществ.

Маркетинговое исследование сайтов конкурентов
В современном цифровом мире успешное продвижение бизнеса начинается с тщательного анализа сайтов конкурентов. Мы проводим глубокое маркетинговое исследование, чтобы выявить сильные и слабые стороны ваших соперников в интернете. Это позволяет нам понять, какие стратегии работают, а какие нет, и как можно выделиться на фоне других.
В процессе анализа мы изучаем множество факторов: структуру и дизайн сайтов, контент, используемые ключевые слова, а также методы привлечения и удержания клиентов. Мы обращаем внимание на элементы, способствующие высокой конверсии, такие как призывы к действию, пользовательский опыт и адаптивность под разные устройства. Все это помогает нам создать уникальное предложение, которое будет максимально эффективно решать задачи вашего бизнеса.
Наша команда, обладая более чем 15-летним опытом в маркетинге, разрабатывает стратегии, ориентированные на реальные результаты. Мы учитываем потребности SEO, чтобы ваш сайт не только привлекал посетителей, но и превращал их в клиентов. Такой практический подход гарантирует, что ваш проект будет успешным и конкурентоспособным на рынке.

Разработка структуры сайта
Эффективная структура сайта — это не просто набор страниц, а продуманная логика, которая обеспечивает комфортное взаимодействие пользователя с ресурсом. Правильное распределение разделов и подкатегорий позволяет быстро находить нужную информацию, что напрямую влияет на юзабилити. Если пользователь легко ориентируется на сайте, вероятность его возвращения и совершения целевого действия значительно возрастает.
Кроме того, грамотно выстроенная структура способствует улучшению SEO-позиции. Поисковые системы учитывают, насколько интуитивно понятен и логичен сайт для пользователей. Хорошая навигация и четкие пути к информации повышают шансы на высокие позиции в результатах поиска.
При проектировании структуры важно учитывать пользовательские сценарии. Каждая страница должна вести к следующей логически, создавая плавный переход от одной информации к другой. Это не только увеличивает время, проведенное на сайте, но и способствует росту конверсии, что является основной целью любого интернет-ресурса.

Разработка интерактивного прототипа сайта
Создание интерактивного прототипа сайта — это ключевой этап в процессе его разработки, который позволяет визуализировать структуру и функционал будущего ресурса. На данном этапе мы сосредотачиваемся на тестировании пользовательского пути, что помогает выявить возможные узкие места и улучшить навигацию. Это не только ускоряет процесс разработки, но и значительно повышает шансы на успешное взаимодействие пользователей с сайтом.
С помощью прототипирования мы можем учитывать потребности SEO на начальном этапе, интегрируя ключевые элементы, которые повлияют на видимость сайта в поисковых системах. Это позволяет избежать дорогостоящих доработок на более поздних стадиях, когда изменения могут потребовать значительных ресурсов.
Наша команда, обладая 15-летним опытом в сфере цифрового маркетинга, использует креативный подход к каждому проекту. Мы стремимся создавать не просто сайты, а эффективные инструменты для бизнеса, которые помогут увеличить конверсию и привлечь целевую аудиторию. Интерактивный прототип — это не просто черновик, это основа успешного проекта, который будет отвечать всем современным требованиям и ожиданиям пользователей.
Разработка яркого дизайна в соответствии с целями заказчика
В нашем подходе к созданию сайтов мы акцентируем внимание на уникальности и эмоциональной вовлеченности. Каждый проект начинается с глубокого понимания целей и задач заказчика. Мы знаем, что яркий и запоминающийся дизайн способен не только привлечь внимание, но и направить пользователя к нужному действию — будь то покупка, регистрация или подписка на рассылку.
С более чем 20-летним опытом в интернет-дизайне мы разработали множество успешных проектов, каждый из которых отражает индивидуальность клиента. Мы используем креативные решения, которые помогают выделить ваш бизнес на фоне конкурентов. Например, при создании сайта для местного кафе мы интегрировали элементы, отражающие атмосферу заведения, добавили интерактивные меню и возможность онлайн-бронирования, что значительно увеличило количество посетителей.
Мы понимаем, что дизайн — это не только визуальная эстетика, но и инструмент, который помогает пользователю легко и быстро совершать нужные действия. Используя цветовые схемы, типографику и элементы навигации, мы создаем интуитивно понятный интерфейс, который ведет пользователя за собой. Например, яркие кнопки с призывом к действию и четкая структура страниц способствуют повышению конверсии, делая процесс взаимодействия с сайтом максимально простым и приятным.
Каждый проект — это не просто сайт, а целая история, которую мы рассказываем через дизайн. Мы стремимся создать эмоциональную связь между вашим брендом и пользователями, что, в свою очередь, способствует формированию лояльности и увеличению числа клиентов. Ваша идея — наша реализация, и мы готовы воплотить ее в жизнь с помощью креативного подхода и профессионального опыта.
Несколько примеров наших проектов
Что вы получите при заказе сайта
Заказывая корпоративный сайт в SDD Creative Studio, вы получаете комплексный подход, который начинается с глубокого анализа целевой аудитории. Мы исследуем потребности и предпочтения ваших клиентов, чтобы создать сайт, который будет не просто красивым, но и эффективным инструментом для бизнеса.
Структурирование контента — это ключевой этап в нашей работе. Мы поможем вам организовать информацию так, чтобы пользователи легко находили нужные данные, а вы получали максимальную отдачу от каждого элемента. Яркий дизайн, разработанный с учетом вашей корпоративной идентичности, привлечет внимание и создаст положительный имидж вашей компании.
Все наши сайты адаптированы под мобильные устройства, что обеспечит комфортный доступ к вашему контенту с любых экранов. Мы используем Bootstrap 3 для создания адаптивного интерфейса, что гарантирует высокое качество отображения на различных устройствах.
Удобный функционал и юзабилити — это то, на что мы обращаем особое внимание. Мы разрабатываем интуитивно понятные интерфейсы, которые способствуют высокой конверсии. Современные проверенные CMS, такие как Битрикс, позволяют легко управлять контентом и настраивать сайт под ваши нужды.
Внедрение системы онлайн-консультаций позволит вам оперативно взаимодействовать с клиентами, повышая уровень сервиса и доверия. Также мы обеспечим оптимизацию сайта под SEO и маркетинг, что поможет вам занять лидирующие позиции в поисковых системах и привлечь целевую аудиторию.
Наконец, мы предоставим архив с сайтом, что обеспечит вам доступ к всем версиям и изменениям. Вы можете быть уверены в надежности и безопасности вашего проекта, а мы будем рядом, чтобы поддерживать его актуальность и эффективность на протяжении всего времени.

Технические особенности создания сайта
Создание современных веб-ресурсов требует глубокого понимания технических аспектов и новейших технологий. Важным элементом является внедрение анимаций и динамических элементов, которые не только улучшают визуальное восприятие, но и способствуют повышению взаимодействия пользователей с сайтом. Использование CSS и JavaScript позволяет создавать плавные переходы и анимации, которые делают интерфейс более живым и привлекательным.
Ключевым аспектом является также интеграция онлайн-обращений и форм обратной связи. Эти инструменты позволяют пользователям легко и быстро взаимодействовать с компанией, что значительно повышает уровень клиентского сервиса. Мы уделяем особое внимание безопасности и удобству заполнения форм, чтобы обеспечить максимальную эффективность и простоту для пользователей.
Загрузка данных — еще один важный аспект веб-разработки. Оптимизация скорости загрузки страниц и эффективность работы с базами данных напрямую влияют на пользовательский опыт. Мы применяем современные решения, такие как кэширование и асинхронные запросы, что позволяет значительно сократить время ожидания и повысить общую производительность сайта.
Не менее значимым является разработка UI/UX решений, которые учитывают потребности и предпочтения целевой аудитории. Мы проводим детальный анализ и тестирование, чтобы гарантировать, что каждый элемент интерфейса отвечает высоким стандартам удобства и интуитивности. Индивидуальный подход к каждому проекту позволяет нам создавать уникальные решения, которые отражают специфику бизнеса и его цели.
В нашей работе мы акцентируем внимание на деталях, что позволяет нам достигать высокого уровня реализации проектов. Мы считаем, что только тщательная проработка всех технических аспектов может привести к созданию успешного и эффективного веб-ресурса.

Порядок разработки сайта в компании SDD Creative Studio
В компании SDD Creative Studio мы придерживаемся четкого и прозрачного порядка разработки сайтов в Архангельске, чтобы обеспечить нашим клиентам максимальную надежность и системность на каждом этапе проекта. Первым шагом является анализ потребностей клиента, где мы детально изучаем бизнес, цели и целевую аудиторию. Это позволяет нам создать индивидуальное предложение, соответствующее ожиданиям заказчика.
После согласования всех деталей мы заключаем договор, который четко регламентирует сроки, бюджет и объем работ. Затем начинается проработка семантики — мы проводим исследование ключевых слов и фраз, чтобы гарантировать, что сайт будет виден в поисковых системах и привлечет целевую аудиторию.
Следующий этап — построение эффективной структуры сайта. Мы разрабатываем логичную навигацию, которая упрощает пользователям поиск нужной информации. Наша команда опытных верстальщиков и программистов обеспечивает высокое качество кода и адаптивность сайта для различных устройств.
Современный дизайн становится завершающим штрихом, который делает сайт не только функциональным, но и привлекательным для пользователей. После завершения разработки мы проводим тестирование, чтобы выявить и устранить возможные ошибки, обеспечивая тем самым высокую стабильность работы ресурса.
На финальном этапе мы занимаемся оптимизацией сайта для поисковых систем и запускаем проект, делая его доступным для пользователей. В SDD Creative Studio мы уверены, что прозрачность и надежность на каждом этапе — залог успешной реализации проектов и удовлетворенности наших клиентов.
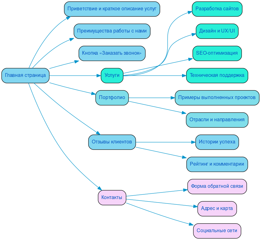
Ниже вы можете ознакомиться с картой проекта - наглядно показываем процесс разработки сайта и всех участников с нашей стороны.