Разработка сайтов: SEO оптимизация как ключ к успеху в онлайн-бизнесе
Создание сайта — это не просто технический процесс, а комплексный подход, который включает в себя понимание потребностей бизнеса и его целевой аудитории. В нашей студии мы акцентируем внимание на том, чтобы каждый проект был не только визуально привлекательным, но и функциональным, с учетом всех современных требований поисковых систем.
Одной из ключевых особенностей нашего подхода является интеграция оптимизации с самого начала разработки. Мы понимаем, что сайт должен быть не только красивым, но и легко доступным для пользователей и поисковых систем. Поэтому мы внедряем лучшие практики в области структуры сайта, навигации и контента, что позволяет повысить его видимость и эффективность.
Наша команда использует современные технологии для создания адаптивных и быстрых сайтов. Мы применяем инструменты для анализа ключевых слов и конкурентного окружения, что помогает нам создавать контент, который отвечает запросам пользователей. Кроме того, мы следим за последними изменениями в алгоритмах поисковых систем, чтобы гарантировать, что ваши страницы остаются актуальными и высоко ранжируемыми.
Мы также уделяем внимание техническому аспекту: оптимизируем скорость загрузки страниц, внедряем правильные метатеги и структурированные данные. Это не только улучшает пользовательский опыт, но и способствует повышению позиций в результатах поиска.
В результате, наш подход позволяет создавать сайты, которые не только привлекают внимание, но и эффективно работают на бизнес. Мы стремимся к тому, чтобы каждый проект приносил реальную ценность и способствовал достижению ваших целей.

Преимущества онлайн-присутствия
В современном мире наличие продуманного и функционального сайта является неотъемлемой частью успешного бизнеса. Прежде всего, сайт обеспечивает доступ к вашему бизнесу 24/7, что позволяет потенциальным клиентам находить информацию о ваших услугах или продуктах в любое время. Это значительно увеличивает охват аудитории и помогает привлекать новых клиентов, которые могут не знать о вас, но ищут решения своих проблем в интернете.
Кроме того, качественный сайт создает доверие к вашему бренду. Профессионально оформленный ресурс с актуальной информацией и удобной навигацией демонстрирует вашу серьезность и готовность работать с клиентами. Это особенно важно в условиях высокой конкуренции, когда пользователь выбирает между несколькими предложениями. Доверие, сформированное через сайт, может стать решающим фактором в принятии решения о покупке.
Таким образом, наличие эффективного онлайн-присутствия не только увеличивает ваши шансы на успех, но и способствует развитию бизнеса в долгосрочной перспективе. Важно помнить, что разработка сайтов SEO оптимизация является ключевым элементом этого процесса.

Маркетинговое исследование сайтов конкурентов
В современном цифровом мире успешное присутствие в интернете требует не только качественного сайта, но и глубокого понимания конкурентной среды. Мы предлагаем комплексный анализ сайтов ваших конкурентов, который позволяет выявить их сильные и слабые стороны, а также определить наиболее эффективные стратегии для вашего проекта.
В процессе исследования мы изучаем ключевые слова, используемые конкурентами, их контентную стратегию, структуру сайта и подходы к привлечению клиентов. Это позволяет нам не только адаптировать лучшие практики под ваши нужды, но и находить уникальные решения, которые выделят вас на фоне других. Такой подход гарантирует, что ваш сайт будет не только привлекать посетителей, но и конвертировать их в клиентов.
С нашим опытом в маркетинге более 15 лет и акцентом на креативные решения, мы создаем сайты, которые соответствуют современным требованиям SEO и способны достигать высоких показателей конверсии. Мы уверены, что тщательное исследование конкурентов — это залог успешного старта и устойчивого роста вашего бизнеса в интернете.

Разработка структуры сайта
Эффективная структура сайта — это не просто набор страниц, а продуманная система, которая обеспечивает пользователям удобный доступ к информации. Логичное расположение разделов и элементов навигации значительно повышает юзабилити, позволяя посетителям быстро находить нужные данные и совершать целевые действия. Каждый элемент должен быть интуитивно понятен, что способствует снижению уровня отказов и увеличению времени, проведенного на сайте.
Кроме того, грамотно организованная структура положительно сказывается на SEO. Поисковые системы ценят сайты с четкой и логичной иерархией, что способствует лучшему индексированию страниц и повышению их позиций в результатах поиска. Стратегически расположенные ключевые слова и внутренние ссылки помогают улучшить видимость сайта и его привлекательность для целевой аудитории. Таким образом, продуманная структура становится основой успешной онлайн-стратегии, способствуя росту конверсии и удовлетворенности пользователей.

Разработка интерактивного прототипа сайта
Создание интерактивного прототипа сайта — это ключевой этап, который позволяет визуализировать структуру и функциональность будущего проекта. На этом этапе мы не просто формируем внешний вид, но и тщательно прорабатываем пользовательский путь, что помогает выявить возможные узкие места и улучшить навигацию. Благодаря нашему 15-летнему опыту в digital-маркетинге, мы знаем, как важна интуитивно понятная структура для повышения конверсии.
Прототипирование дает возможность тестировать идеи еще до начала разработки. Мы проводим сессии с реальными пользователями, чтобы собрать обратную связь и внести необходимые коррективы. Это снижает риски и позволяет создать продукт, который действительно отвечает потребностям целевой аудитории.
Кроме того, мы учитываем аспекты SEO на этапе проектирования. Правильная структура сайта, логичная иерархия и оптимизация контента закладываются еще на этапе прототипа, что в дальнейшем значительно упрощает продвижение. Наш креативный подход и внимание к деталям позволяют создавать не просто сайты, а эффективные инструменты для бизнеса, которые работают на результат.
Разработка яркого дизайна в соответствии с целями заказчика
В нашем подходе к созданию сайтов мы ставим акцент на уникальности и эмоциональной вовлеченности пользователей. За более чем 20 лет работы в интернет-дизайне мы поняли, что каждый проект требует индивидуального подхода, который учитывает цели и желания нашего заказчика. Мы создаем не просто сайты, а полноценные цифровые решения, которые помогают бизнесу расти и развиваться.
Креативный дизайн — это не только эстетика, но и мощный инструмент для достижения конкретных целей. Мы разрабатываем интерфейсы, которые интуитивно понятны и визуально привлекательны, что способствует повышению вовлеченности пользователей. Например, использование ярких акцентов и четкой типографики помогает выделить ключевые элементы, направляя внимание посетителя именно туда, где это необходимо. Такой подход способствует не только удержанию пользователей на странице, но и побуждает их к действию — будь то заполнение формы обратной связи или покупка товара.
Кроме того, мы тщательно прорабатываем структуру и навигацию сайта, чтобы каждый посетитель мог легко найти нужную информацию. Элементы дизайна, такие как кнопки призыва к действию, расположение контента и визуальные подсказки, играют ключевую роль в том, чтобы пользователь чувствовал себя комфортно и уверенно. Это, в свою очередь, значительно увеличивает конверсию и способствует достижению бизнес-целей наших клиентов.
Мы верим, что каждый сайт — это история, которая должна быть рассказана с помощью уникального дизайна и продуманной структуры. Наша команда готова создать для вас решение, которое будет не только красивым, но и эффективным, помогая вам достичь желаемых результатов и выделиться на фоне конкурентов.
Несколько примеров наших проектов
Что вы получите при заказе сайта
Обратившись в SDD Creative Studio за созданием корпоративного сайта, вы получаете не просто онлайн-представительство, а мощный инструмент для достижения бизнес-целей. Мы начинаем с глубокого анализа целевой аудитории, что позволяет нам понять потребности ваших клиентов и адаптировать сайт под их запросы. Это основа для успешного взаимодействия с пользователями.
Структурирование контента — важный этап, который мы проводим с учетом специфики вашего бизнеса. Мы создаем логичную и интуитивно понятную навигацию, что значительно улучшает юзабилити сайта. Ваши клиенты смогут легко находить нужную информацию, что в свою очередь повышает вероятность их конверсии в покупателей.
Яркий и современный дизайн, разработанный с использованием Bootstrap 3, делает ваш сайт не только привлекательным, но и адаптивным для мобильных устройств. Мы понимаем, что всё больше пользователей заходят в интернет с телефонов, поэтому ваш сайт будет выглядеть отлично на любых экранах.
Для удобного управления контентом мы используем современные проверенные CMS, включая систему управления сайтом "Битрикс - стандарт". Это обеспечит вам простоту редактирования и обновления информации на сайте без необходимости в технических знаниях.
Мы также интегрируем систему онлайн-консультаций, что позволяет вашим клиентам быстро получать ответы на вопросы и повышает уровень обслуживания. В дополнение к этому, наши решения в области SEO и маркетинга помогут вашему сайту занять высокие позиции в поисковых системах, что способствует привлечению новой аудитории.
Наконец, мы предоставляем архив с сайтом, что позволяет вам в любой момент восстановить предыдущие версии и контролировать изменения. С SDD Creative Studio вы получаете не просто сайт, а эффективный инструмент для роста вашего бизнеса с высокой конверсией.

Технические особенности создания сайта
Создание веб-сайта — это сложный и многогранный процесс, требующий внимания к множеству технических деталей. Важнейшим аспектом является реализация анимаций и динамических элементов, которые делают сайт не только привлекательным, но и удобным для пользователя. Правильно подобранные анимации могут значительно улучшить взаимодействие с контентом, создавая плавные переходы и акцентируя внимание на ключевых элементах. Это способствует более глубокому вовлечению пользователей и повышает общую эффективность сайта.
Не менее значимой частью является интеграция онлайн-обращений и форм обратной связи. Эти инструменты позволяют пользователям легко и быстро взаимодействовать с компанией, что в свою очередь повышает уровень доверия и лояльности. Мы уделяем особое внимание разработке интуитивно понятных форм, которые не перегружают пользователя, но при этом собирают необходимую информацию для дальнейшего взаимодействия.
Загрузка данных также играет ключевую роль в общей производительности сайта. Мы применяем современные технологии и оптимизированные алгоритмы для обеспечения быстрой загрузки страниц, что критично для удержания внимания пользователей. Использование кэширования, сжатия изображений и минимизация HTTP-запросов — это лишь некоторые из методов, которые мы применяем для достижения высоких показателей скорости.
Наконец, мы акцентируем внимание на UI/UX решениях, создавая интерфейсы, которые не только красивы, но и функциональны. Индивидуальный подход к каждому проекту позволяет нам учитывать уникальные потребности и предпочтения целевой аудитории, что обеспечивает максимальную эффективность сайта. Мы стремимся к тому, чтобы каждый элемент был продуман до мелочей, что в конечном итоге способствует достижению бизнес-целей наших клиентов.

Порядок разработки сайта в компании SDD Creative Studio
В SDD Creative Studio мы понимаем, что успешная разработка сайтов SEO оптимизация начинается с тщательного анализа потребностей клиента. На этом этапе мы проводим детальное интервью, чтобы выявить цели и ожидания, а также целевую аудиторию вашего бизнеса. Это позволяет нам создать индивидуальный подход к каждому проекту.
После согласования всех деталей мы заключаем договор, который фиксирует все условия сотрудничества. Прозрачность и надёжность — наши главные принципы, и мы гарантируем, что все этапы работы будут согласованы с вами.
Далее мы переходим к проработке семантики. Наши специалисты проводят исследование ключевых слов, чтобы определить, какие запросы наиболее актуальны для вашей аудитории. Это помогает нам построить эффективную структуру сайта, которая будет удобна для пользователей и оптимизирована для поисковых систем.
На следующем этапе в работу включаются наши опытные верстальщики и программисты. Они создают адаптивный и функциональный сайт, который соответствует современным стандартам и требованиям. Мы уделяем особое внимание дизайну, чтобы он был не только эстетически привлекательным, но и удобным для пользователей.
После завершения разработки мы проводим тестирование, чтобы выявить и устранить возможные ошибки. Это включает проверку функциональности, скорости загрузки и адаптивности на различных устройствах. Затем мы осуществляем оптимизацию, чтобы сайт работал на максимуме своих возможностей.
Наконец, мы запускаем проект, обеспечивая его полную готовность к работе. Мы уверены, что системный подход и внимание к деталям на каждом этапе разработки позволяют нам достигать высоких результатов и удовлетворять потребности наших клиентов.
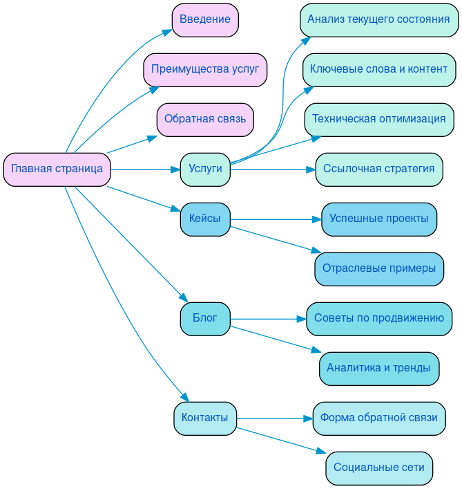
Ниже вы можете ознакомиться с картой проекта - наглядно показываем процесс разработки сайта и всех участников с нашей стороны.