Разработка сайтов в Абакане: как создать успешный онлайн-проект для вашего бизнеса
Создание веб-сайтов в нашем регионе требует глубокого понимания местного рынка и потребностей клиентов. Мы применяем современные технологии и подходы, которые позволяют нам разрабатывать сайты, отвечающие самым высоким стандартам. Наша команда использует актуальные фреймворки и системы управления контентом, что обеспечивает гибкость и масштабируемость проектов.
Каждый сайт, который мы создаем, разрабатывается с учетом специфики бизнеса заказчика. Мы проводим предварительный анализ целевой аудитории и конкурентов, что позволяет нам предложить уникальные решения, способствующие росту и развитию. Наши специалисты уделяют внимание не только внешнему виду, но и функциональности, что делает сайт удобным и интуитивно понятным для пользователей.
Мы также акцентируем внимание на адаптивности сайтов, что позволяет им корректно отображаться на любых устройствах. Это особенно важно в условиях растущей мобильности пользователей. Наши решения оптимизированы для поисковых систем, что помогает повысить видимость и привлечь целевой трафик.
Кроме того, мы предлагаем поддержку и сопровождение после запуска проекта. Это значит, что мы не оставляем клиента наедине с его сайтом, а продолжаем работать над его развитием и улучшением. Наша цель — создать не просто красивый сайт, а эффективный инструмент для бизнеса, который будет приносить результаты.
Обращаясь к нам, вы получаете комплексный подход, основанный на опыте и знаниях, что делает нас надежным партнером в мире цифровых технологий.

Преимущества онлайн-присутствия
В современном мире наличие качественного веб-сайта стало неотъемлемой частью успешного бизнеса. Онлайн-присутствие открывает перед вами новые горизонты, позволяя значительно увеличить охват аудитории. Сайт работает круглосуточно, предоставляя информацию о ваших товарах и услугах потенциальным клиентам в любое время. Это особенно важно в условиях растущей конкуренции, когда каждый контакт с клиентом может стать решающим.
Кроме того, продуманный и функциональный сайт повышает доступность вашего бизнеса. Клиенты могут легко находить нужную информацию, совершать покупки и оставлять заявки, что значительно улучшает пользовательский опыт. Чем проще и удобнее будет взаимодействие с вашим сайтом, тем выше вероятность, что клиент вернется к вам снова.
Не стоит забывать и о доверии. Профессионально разработанный сайт создает положительное впечатление о вашем бизнесе и формирует доверие у клиентов. Люди склонны выбирать компании с качественным онлайн-присутствием, ведь это свидетельствует о вашем серьезном подходе к делу. Поэтому, если вы хотите выделиться на фоне конкурентов, рассмотрите возможность профессиональной разработки сайтов Абакан.

Маркетинговое исследование сайтов конкурентов
В современном цифровом мире анализ сайтов конкурентов является неотъемлемой частью успешной стратегии для любого бизнеса. Мы проводим тщательное исследование онлайн-присутствия ваших соперников, чтобы выявить их сильные и слабые стороны. Это включает в себя изучение дизайна, функциональности, контента и маркетинговых подходов, что позволяет нам понимать, как они привлекают и удерживают клиентов.
Зачем это нужно вам? Понимание конкурентной среды помогает формировать уникальное торговое предложение и выделяться на фоне других. Мы используем полученные данные для создания эффективной стратегии, ориентированной на вашу целевую аудиторию. Это не просто анализ — это основа для разработки креативного и высококонверсионного проекта, который будет отвечать самым актуальным требованиям рынка.
С учетом более чем 15-летнего опыта в маркетинге и глубоких знаний в области SEO, мы гарантируем, что ваш сайт будет не только привлекательным, но и оптимизированным для поисковых систем. Это позволит вам не просто занять свою нишу, но и уверенно двигаться к успеху, привлекая новых клиентов и увеличивая конверсии.

Разработка структуры сайта
Эффективная структура сайта — это основа, на которой строится удобство его использования и успешность в поисковых системах. Логично организованные разделы помогают пользователям быстро находить нужную информацию, что напрямую влияет на их удовлетворенность и желание вернуться. Каждая страница должна следовать определенному сценарию, создавая интуитивно понятный путь для посетителей, что в свою очередь увеличивает шансы на конверсию.
Хорошо продуманная навигация не только улучшает юзабилити, но и способствует оптимизации сайта для поисковых систем. Правильное распределение ключевых слов и создание логических связей между страницами помогают поисковым ботам индексировать ресурс, повышая его видимость в результатах поиска. Инвестируя время в создание четкой структуры, вы закладываете фундамент для успешного онлайн-присутствия вашего бизнеса.

Разработка интерактивного прототипа сайта
Создание интерактивного прототипа сайта — это важный этап в процессе веб-разработки, который позволяет визуализировать структуру и функционал будущего ресурса. На этом этапе мы фокусируемся на пользовательском пути, чтобы убедиться, что каждый элемент сайта интуитивно понятен и удобен для посетителей. Прототип помогает выявить потенциальные проблемы на ранних стадиях, что значительно снижает риски перед запуском полноценного продукта.
Тестирование прототипа с реальными пользователями дает возможность получить обратную связь и внести необходимые коррективы. Такой подход не только улучшает пользовательский опыт, но и способствует повышению конверсии. Мы учитываем потребности SEO на этапе проектирования, что позволяет заранее оптимизировать сайт для поисковых систем, обеспечивая его видимость и привлекательность для целевой аудитории.
С 15-летним опытом в сфере веб-разработки, наша команда сочетает креативный подход и технические знания, чтобы создать уникальные решения. Интерактивный прототип — это не просто черновик, а мощный инструмент для достижения ваших бизнес-целей и создания сайта, который будет работать на вас.
Разработка яркого дизайна в соответствии с целями заказчика
В мире, где первое впечатление имеет решающее значение, яркий и запоминающийся дизайн становится ключевым элементом успешного онлайн-присутствия. Наша команда с более чем 20-летним опытом в интернет-дизайне создает уникальные решения, которые не только отражают индивидуальность вашего бренда, но и направляют пользователя к желаемым действиям.
Мы понимаем, что каждый проект требует особого подхода. Поэтому мы тщательно анализируем цели и задачи заказчика, чтобы разработать дизайн, который будет не просто красивым, но и функциональным. Используя креативные элементы, такие как нестандартные шрифты, яркие цветовые палитры и интерактивные элементы, мы создаем атмосферу, которая вовлекает пользователей и удерживает их внимание.
К примеру, при разработке сайта для магазина одежды мы можем использовать визуально привлекательные баннеры с акциями, которые будут выделяться на фоне остального контента. Это позволит не только повысить интерес к продуктам, но и увеличить конверсию, направляя пользователей к покупке. Эмоциональная подача информации, такие как истории клиентов или отзывы, также способствуют созданию доверия и побуждают к действию.
Мы также применяем принципы юзабилити, чтобы каждый элемент дизайна работал на достижение целей вашего бизнеса. Логично структурированные страницы, четкие призывы к действию и интуитивно понятная навигация помогают пользователю легко находить нужную информацию и совершать покупки, подписываться на рассылки или запрашивать услуги.
С нами ваш сайт станет не просто витриной, а мощным инструментом для достижения бизнес-целей. Давайте вместе создадим уникальный дизайн, который будет работать на вас!
Несколько примеров наших проектов
Что вы получите при заказе сайта
Заказывая корпоративный сайт в SDD Creative Studio, вы получаете комплексное решение, которое отвечает всем современным требованиям бизнеса. Мы начинаем с тщательного анализа целевой аудитории, что позволяет нам понять потребности ваших клиентов и создать сайт, который будет максимально эффективным и привлекательным для них.
Структурирование контента — еще один ключевой этап, который обеспечивает легкость восприятия информации. Мы создаем логичную и интуитивно понятную навигацию, чтобы пользователи могли быстро находить нужные разделы и услуги. Это, в свою очередь, повышает уровень юзабилити и способствует высокой конверсии.
Яркий дизайн, который мы разрабатываем, не только привлекает внимание, но и отражает индивидуальность вашей компании. Используя Bootstrap 3, мы гарантируем, что ваш сайт будет выглядеть отлично на любых устройствах благодаря мобильному адаптиву. Это означает, что ваши клиенты смогут комфортно взаимодействовать с сайтом как на компьютере, так и на смартфоне.
Мы работаем с современными проверенными CMS, такими как система управления сайтом "Битрикс - стандарт", что обеспечивает надежность и безопасность вашего ресурса. В дополнение, мы внедряем систему онлайн-консультаций, что позволяет вашим клиентам получать оперативные ответы на вопросы и улучшает взаимодействие с вами.
Не забываем и о SEO и маркетинге. Мы оптимизируем сайт с учетом актуальных требований поисковых систем, что способствует повышению видимости в интернете и привлечению новых клиентов. Наконец, вы получите архив с сайтом, что обеспечит сохранность всех данных и возможность быстрого восстановления в случае необходимости.
С SDD Creative Studio ваш корпоративный сайт станет мощным инструментом для развития бизнеса и увеличения прибыли.

Технические особенности создания сайта
Создание сайта требует глубокого понимания технических аспектов, которые влияют на его функциональность и пользовательский опыт. Одним из ключевых элементов является анимация и динамика интерфейса. Грамотно реализованные анимации не только делают сайт более привлекательным, но и улучшают взаимодействие пользователя с контентом, подчеркивая важные элементы и обеспечивая плавность переходов. Мы уделяем особое внимание деталям, чтобы каждая анимация была не только эстетичной, но и функциональной.
Кроме того, важным аспектом является интеграция онлайн-обращений и форм обратной связи. Эти инструменты позволяют пользователям легко взаимодействовать с компанией, получать необходимую информацию и оставлять свои комментарии. Мы разрабатываем интуитивно понятные формы, которые способствуют повышению конверсии, а также обеспечиваем надежную защиту данных пользователей, что является приоритетом в нашей работе.
Загрузка данных — еще один важный технический аспект, который мы тщательно прорабатываем. Быстрая и эффективная загрузка контента играет критическую роль в удержании пользователей на сайте. Мы используем современные технологии и оптимизацию, чтобы гарантировать, что сайт загружается мгновенно, независимо от устройства и скорости интернет-соединения.
Не менее значимыми являются решения в области UI/UX. Мы стремимся создать уникальные интерфейсы, которые не только соответствуют последним трендам, но и учитывают потребности целевой аудитории. Индивидуальный подход к каждому проекту позволяет нам разрабатывать решения, которые действительно работают и приносят результаты. Мы верим, что внимание к деталям и высокое качество реализации — это залог успеха в создании эффективных веб-ресурсов.

Порядок разработки сайта в компании SDD Creative Studio
В компании SDD Creative Studio мы придерживаемся четкого и системного подхода к разработке сайтов Абакан, который обеспечивает прозрачность и надежность на каждом этапе работы. Начинаем мы с анализа потребностей клиента, где изучаем его бизнес, целевую аудиторию и конкурентное окружение. Это помогает нам понять, какие решения будут наиболее эффективными для достижения поставленных целей.
После этого мы заключаем договор, в котором фиксируем все условия сотрудничества, сроки и этапы работы. Это гарантирует, что обе стороны будут на одной волне и четко осознают свои обязательства. Далее переходим к проработке семантики — мы составляем список ключевых слов и фраз, которые будут использоваться для оптимизации сайта и привлечения целевой аудитории.
На следующем этапе мы строим эффективную структуру сайта. Это включает в себя создание логичной навигации и распределение информации по разделам, что делает сайт удобным для пользователей. Опытные верстальщики и программисты нашей команды затем воплощают эту структуру в жизнь, создавая функциональный и адаптивный сайт.
Современный дизайн играет ключевую роль в восприятии сайта. Мы разрабатываем уникальный визуальный стиль, который соответствует имиджу вашего бренда и привлекает внимание пользователей. После завершения разработки мы проводим тщательное тестирование, чтобы выявить и устранить все возможные ошибки.
Наконец, мы занимаемся оптимизацией и запуском проекта. Это включает в себя настройку SEO, улучшение скорости загрузки и адаптацию под различные устройства. Мы гарантируем, что каждый проект, который мы запускаем, будет надежным и эффективным инструментом для вашего бизнеса.
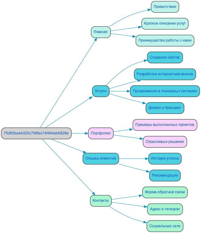
Ниже вы можете ознакомиться с картой проекта - наглядно показываем процесс разработки сайта и всех участников с нашей стороны.