Разработка сайта знакомств: как создать платформу для любви и общения в цифровую эпоху
Создание платформы для общения и поиска партнеров требует глубокого понимания потребностей пользователей и современных технологий. Мы в нашей студии знаем, как важно обеспечить удобный интерфейс и интуитивно понятную навигацию. Пользователи должны легко находить друг друга и взаимодействовать, поэтому мы уделяем внимание UX/UI-дизайну, чтобы каждая деталь способствовала положительному опыту.
Техническая основа таких проектов включает в себя надежные серверные решения и базы данных, способные обрабатывать большие объемы информации. Мы используем современные фреймворки и языки программирования, что позволяет создавать масштабируемые и безопасные приложения. Это особенно важно, учитывая чувствительность данных пользователей и необходимость защиты личной информации.
Внедрение алгоритмов машинного обучения и искусственного интеллекта открывает новые горизонты для улучшения качества матчей. Мы интегрируем интеллектуальные системы, которые анализируют предпочтения пользователей и предлагают наиболее подходящие варианты. Это позволяет не только повысить уровень удовлетворенности, но и увеличить время, проведенное на платформе.
Наша команда также акцентирует внимание на мобильной адаптивности. В условиях повсеместного использования смартфонов важно, чтобы сайт работал без сбоев на любых устройствах. Мы разрабатываем адаптивные решения, которые обеспечивают одинаково высокий уровень удобства на компьютерах и мобильных телефонах.
В итоге, наш подход к созданию платформ для знакомств основан на сочетании технологических инноваций и внимательного изучения пользовательского поведения. Мы стремимся создать не просто сайт, а полноценное пространство для общения, где каждый сможет найти то, что ищет.

Преимущества онлайн-присутствия
В современном мире наличие качественного веб-сайта стало необходимостью для любого бизнеса, включая платформы знакомств. Он не только служит витриной ваших услуг, но и является основным инструментом для привлечения и удержания клиентов. Продуманный и функциональный сайт позволяет значительно увеличить охват вашей аудитории, так как пользователи могут находить вас через поисковые системы и социальные сети. Это открывает новые горизонты для взаимодействия с потенциальными пользователями, которые ищут знакомства и общение.
Кроме того, доступность вашего сайта 24/7 обеспечивает постоянный поток посетителей. Люди могут регистрироваться, общаться и находить партнеров в любое время, что повышает шансы на успешное взаимодействие. Важно помнить, что удобство использования сайта напрямую влияет на его популярность. Чем проще и интуитивнее будет интерфейс, тем больше людей останется на вашей платформе.
Наконец, наличие качественного сайта формирует доверие к вашему бренду. Профессиональный дизайн и функциональность помогают пользователям чувствовать себя уверенно, что особенно важно для платформ знакомств. Таким образом, разработка сайта знакомств становится ключевым шагом к успеху вашего бизнеса.

Маркетинговое исследование сайтов конкурентов
Создание платформы для знакомств требует тщательного анализа существующих решений на рынке. Мы изучаем сайты конкурентов, чтобы выявить их сильные и слабые стороны, а также понять, какие функции и элементы дизайна наиболее привлекательны для пользователей. Это позволяет нам не только избежать повторения ошибок, но и адаптировать лучшие практики под уникальные потребности вашего проекта.
Анализ конкурентов включает в себя оценку пользовательского интерфейса, функциональности, маркетинговых стратегий и подходов к привлечению аудитории. Мы исследуем, какие каналы продвижения используют соперники, как они работают с контентом и какие методы монетизации применяют. Это знание помогает нам создать более эффективную и конкурентоспособную платформу для знакомств.
С учетом нашего 15-летнего опыта в digital-маркетинге, мы нацелены на результат. Мы знаем, как креативные решения могут увеличить конверсию и привлечь целевую аудиторию. При этом мы всегда учитываем требования SEO, чтобы ваш сайт не только привлекал пользователей, но и занимал высокие позиции в поисковых системах. Такой подход гарантирует успешное развитие вашего проекта и его устойчивое положение на рынке.

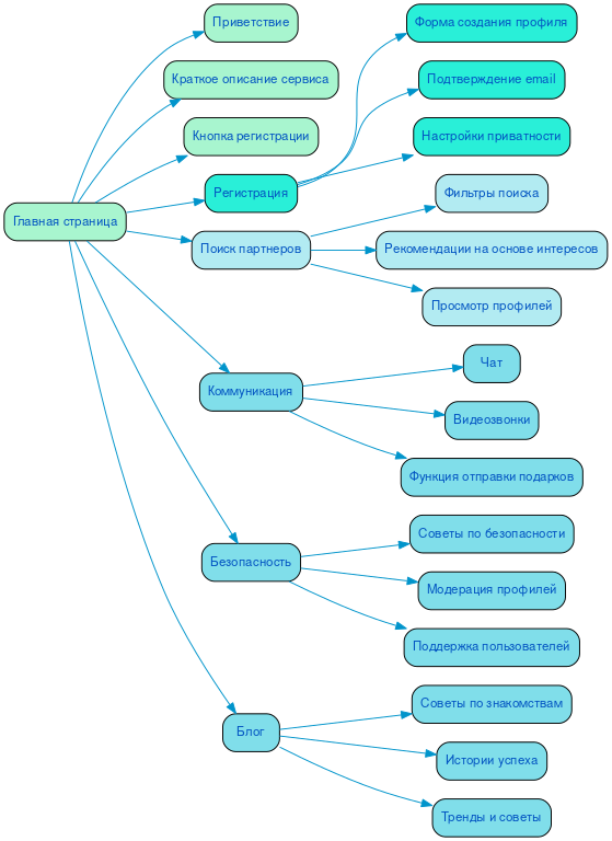
Разработка структуры сайта
Создание платформы для знакомств требует особого внимания к структуре сайта, которая должна быть логичной и интуитивно понятной. Правильно организованные разделы позволяют пользователям быстро находить нужную информацию, что значительно повышает уровень удобства и удовлетворенности. Например, четкая навигация между профилями, сообщениями и поиском партнеров способствует более активному взаимодействию пользователей с ресурсом.
Эффективная структура также положительно сказывается на юзабилити, позволяя избежать путаницы и фрустрации. Удобство в использовании напрямую влияет на конверсию: чем проще пользователю выполнить желаемое действие, тем выше вероятность, что он останется на сайте и станет активным участником.
Кроме того, продуманная архитектура сайта влияет на SEO. Структурированные данные и логическая иерархия страниц помогают поисковым системам лучше индексировать контент, что в свою очередь увеличивает видимость платформы в результатах поиска.

Разработка интерактивного прототипа сайта
Создание интерактивного прототипа сайта — важный этап, который позволяет визуализировать концепцию и структуру проекта до его разработки. На этом этапе мы учитываем все детали, которые могут повлиять на пользовательский опыт, включая навигацию, расположение элементов и взаимодействие с интерфейсом. Наша команда с 15-летним опытом в digital-маркетинге понимает, как важно создать интуитивно понятный и привлекательный интерфейс.
Прототип помогает протестировать пользовательский путь еще до начала программирования. Мы проводим юзабилити-тестирование, чтобы выявить возможные проблемы и оптимизировать взаимодействие. Это не только экономит время и ресурсы, но и значительно повышает конверсию, так как позволяет заранее настроить сайт под потребности целевой аудитории.
Мы также учитываем требования SEO на этапе прототипирования, что позволяет заложить основу для успешного продвижения в поисковых системах. Креативный подход к дизайну и функционалу сайта помогает выделиться на фоне конкурентов и привлечь больше пользователей. Мы понимаем, что качественный прототип — залог успешного финального продукта, который отвечает требованиям рынка и ожиданиям пользователей.
Разработка яркого дизайна в соответствии с целями заказчика
Создание платформы для знакомств требует особого подхода, где каждая деталь имеет значение. Наша команда с более чем 20-летним опытом в интернет-дизайне понимает, что успешный проект начинается с глубокого анализа целей и задач заказчика. Мы создаем уникальные решения, которые отражают индивидуальность вашего бренда и привлекают целевую аудиторию.
Креативный дизайн — не просто эстетика. Он должен вовлекать пользователя, вызывать эмоции и побуждать к действию. Мы разрабатываем интерфейсы, которые не только радуют глаз, но и интуитивно понятны. Например, использование теплых цветовых палитр и дружелюбных шрифтов может создать атмосферу доверия и комфорта, что особенно важно для платформ, где пользователи открываются друг другу.
Мы применяем психологию восприятия в каждом элементе дизайна. Кнопки призыва к действию размещаются на видных местах, а их оформление подчеркивает важность совершения действия. Используя анимацию и микроинтеракции, мы создаем ощущение живого общения, что способствует повышению вовлеченности пользователей. Например, плавные переходы и визуальные эффекты при выборе профиля делают процесс знакомства более увлекательным.
Каждый проект для нас — возможность создать нечто уникальное. Мы учитываем особенности целевой аудитории, ее предпочтения и ожидания. Это позволяет нам разрабатывать интерфейсы, которые не просто привлекают внимание, но и обеспечивают высокую конверсию. Мы стремимся к тому, чтобы каждый пользователь чувствовал себя частью сообщества, что в конечном итоге приводит к успешным знакомствам и долгосрочным отношениям.
Несколько примеров наших проектов
Что вы получите при заказе сайта
Заказывая корпоративный сайт в SDD Creative Studio, вы получаете не просто онлайн-представительство, а мощный инструмент для достижения бизнес-целей. Мы начинаем с глубокого анализа целевой аудитории, что позволяет нам понять потребности и предпочтения ваших клиентов. Это знание закладывает основу для эффективного структурирования контента, который будет говорить на одном языке с вашей аудиторией.
Мы создаем яркий и запоминающийся дизайн, который отражает индивидуальность вашего бренда и привлекает внимание. Все наши сайты адаптивны и прекрасно отображаются на любых устройствах благодаря использованию Bootstrap 3, что обеспечивает комфортный доступ к информации для пользователей независимо от размера экрана.
Удобный функционал и высокая юзабилити – это не просто слова, а наша основная цель. Мы разрабатываем интерфейсы, которые интуитивно понятны и просты в использовании, что способствует увеличению времени пребывания пользователей на сайте и, как следствие, повышению конверсии.
Используя современные и проверенные CMS, такие как система управления сайтом "Битрикс - стандарт", мы гарантируем, что вы получите надежный и безопасный ресурс. Мы также интегрируем систему онлайн-консультаций, что позволяет вам быстро взаимодействовать с клиентами и повышать уровень обслуживания.
Наши эксперты по SEO и маркетингу помогут вам продвигать сайт в поисковых системах, что обеспечит приток целевой аудитории и увеличение видимости вашего бизнеса в интернете. Мы создадим архив с сайтом, который позволит вам в любой момент вернуться к предыдущим версиям и изменениям, обеспечивая надежность и контроль над вашим контентом.
С SDD Creative Studio ваш корпоративный сайт станет не только красивым, но и эффективным инструментом для роста и развития вашего бизнеса.

Технические особенности создания сайта
Создание платформы для знакомств требует внимательного подхода к техническим аспектам, поскольку успешное взаимодействие пользователей зависит от множества факторов. Одним из ключевых элементов является внедрение анимаций и динамических эффектов, которые делают интерфейс более привлекательным и интуитивно понятным. Правильное использование анимации помогает акцентировать внимание на важных элементах, таких как кнопки действия и уведомления, что в свою очередь улучшает пользовательский опыт.
Не менее важным аспектом является организация онлайн-обращений и форм обратной связи. Эти инструменты должны быть легкими в использовании и доступными на всех устройствах. Интеграция чатов, опросов и форм позволяет пользователям быстро получать помощь или оставлять отзывы, что способствует повышению уровня вовлеченности и удовлетворенности. Важно, чтобы все данные, собранные через эти формы, обрабатывались с учетом современных стандартов безопасности и конфиденциальности.
Загрузка данных также играет критическую роль в функционировании подобной платформы. Эффективные алгоритмы оптимизации и кэширования позволяют обеспечить быструю и бесперебойную работу сайта, что особенно важно при высоких нагрузках. Использование современных технологий и подходов к архитектуре базы данных позволяет гарантировать, что пользователи смогут легко находить и сохранять информацию о потенциальных партнерах.
Наконец, внимание к UI/UX решениям является основополагающим в процессе создания сайта. Индивидуальный подход к дизайну интерфейса позволяет создать уникальный стиль, который будет соответствовать целевой аудитории. Применение принципов удобства и доступности в дизайне помогает пользователям легко ориентироваться в платформе, что способствует их возвращению и активному использованию сервиса. Все эти аспекты в совокупности обеспечивают высокий уровень реализации проекта и удовлетворение потребностей пользователей.

Порядок разработки сайта в компании SDD Creative Studio
В компании SDD Creative Studio мы понимаем, что успешная разработка сайта знакомств начинается с тщательного анализа потребностей клиента. На этом этапе мы детально изучаем целевую аудиторию, её предпочтения и ожидания, чтобы создать продукт, который будет действительно востребован.
После анализа мы переходим к работе по договору, где фиксируем все ключевые аспекты проекта: сроки, бюджет и этапы выполнения. Это обеспечивает прозрачность и доверие между нами и клиентом, что является основой нашего сотрудничества.
Следующий этап — проработка семантики. Мы определяем ключевые слова и фразы, которые помогут пользователям находить ваш сайт. Это важно для дальнейшей оптимизации и продвижения ресурса.
Построение эффективной структуры сайта — ещё один шаг на пути к успеху. Мы разрабатываем интуитивно понятную навигацию, которая позволит пользователям легко ориентироваться и находить нужную информацию. Наши опытные верстальщики и программисты создают адаптивный интерфейс, который будет одинаково удобен как на компьютерах, так и на мобильных устройствах.
Современный дизайн — не только эстетика, но и функциональность. Мы разрабатываем визуальный стиль, который соответствует концепции сайта знакомств и привлекает внимание пользователей. На этапе тестирования мы проверяем все функции сайта, выявляем и устраняем возможные ошибки, чтобы гарантировать безупречную работу продукта.
После завершения всех этапов мы проводим оптимизацию, чтобы сайт загружался быстро и был удобен для пользователей. Наконец, мы запускаем проект, обеспечивая его стабильную работу и готовность к привлечению первых пользователей. Каждый этап нашей работы направлен на создание надёжного и эффективного продукта, соответствующего ожиданиям клиента и потребностям рынка.
Ниже вы можете ознакомиться с картой проекта - наглядно показываем процесс разработки сайта и всех участников с нашей стороны.