Разработка сайта для юриста: как создать эффективный онлайн-ресурс, который привлечет клиентов и повысит доверие к вашим услугам
Создание веб-ресурса для юридической практики требует особого подхода, учитывающего специфику работы юристов и их клиентов. Важно, чтобы сайт не только привлекал внимание, но и обеспечивал удобство использования, предоставляя посетителям доступ к необходимой информации. Мы понимаем, что в юридической сфере доверие играет ключевую роль, поэтому акцентируем внимание на создании профессионального и надежного имиджа.
Наша команда применяет передовые технологии для разработки сайтов, адаптированных под нужды юридических специалистов. Мы используем адаптивный дизайн, чтобы ваш ресурс корректно отображался на любых устройствах, будь то смартфон или настольный компьютер. Это особенно важно, поскольку многие клиенты ищут юридическую помощь именно с мобильных устройств.
Кроме того, мы внедряем системы управления контентом, которые позволяют легко обновлять информацию на сайте. Это особенно актуально для юристов, которые часто меняют свои услуги или добавляют новые статьи и публикации. Простота в администрировании сайта помогает поддерживать актуальность и свежесть контента, что, в свою очередь, способствует повышению доверия со стороны клиентов.
Мы также уделяем внимание SEO-оптимизации, чтобы ваш ресурс занимал высокие позиции в поисковых системах. Правильная структура сайта, качественный контент и грамотные мета-теги помогут привлечь целевую аудиторию и увеличить количество обращений.
Наша студия предлагает комплексный подход к созданию веб-ресурсов для юридических практик, обеспечивая высокое качество, функциональность и соответствие современным требованиям. Мы заинтересованы в вашем успехе и готовы стать надежным партнером на пути к развитию вашего бизнеса в онлайн-пространстве.

Преимущества онлайн-присутствия
В современном мире наличие качественного сайта — это не просто данность, а необходимость для успешного ведения бизнеса, особенно в сфере юридических услуг. Продуманный и функциональный сайт позволяет юристам значительно увеличить охват своей аудитории. Люди все чаще ищут информацию о юридических услугах в интернете, и наличие профессионального веб-ресурса помогает привлечь новых клиентов, которые могут не знать о вас, но нуждаются в вашей помощи.
Кроме того, доступность информации на сайте играет ключевую роль в принятии решения клиентами. Возможность быстро найти нужные услуги, ознакомиться с опытом юриста и прочитать отзывы других клиентов повышает вероятность обращения именно к вам. Важно, чтобы сайт был интуитивно понятным и легко навигируемым — это создаёт положительный пользовательский опыт и способствует формированию доверия к вашему бренду.
Наконец, наличие качественного сайта помогает укрепить репутацию юриста. Профессионально оформленный ресурс с актуальной информацией и полезными материалами демонстрирует вашу экспертизу и готовность помочь клиентам. Таким образом, разработка сайта юриста становится важным шагом к успешному развитию вашего бизнеса.

Маркетинговое исследование сайтов конкурентов
Анализ сайтов конкурентов — ключевой этап в создании эффективного интернет-ресурса для юридической практики. Мы внимательно изучаем, как работают ваши соперники в сети: их уникальные торговые предложения, структуру контента, пользовательский интерфейс и методы привлечения клиентов. Это позволяет выявить сильные и слабые стороны, а также определить лучшие практики, которые можно адаптировать для вашего проекта.
Зачем это нужно? Понимание конкурентной среды помогает нам разработать стратегию, которая будет выделять вас на фоне других. Мы ориентируемся на потребности вашей целевой аудитории и создаём креативные решения, направленные на высокую конверсию. С учетом нашего опыта в маркетинге, который превышает 15 лет, мы знаем, как привлечь внимание клиентов и удержать их интерес.
Кроме того, анализ сайтов конкурентов позволяет учитывать современные требования SEO, что важно для повышения видимости вашего ресурса в поисковых системах. Мы создаём не просто сайт, а мощный инструмент для вашего бизнеса, который будет работать на результат, привлекая новых клиентов и увеличивая вашу репутацию в интернете.

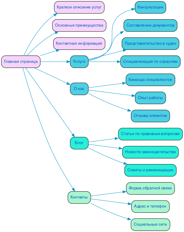
Разработка структуры сайта
Эффективная структура сайта для юридической практики — это не просто вопрос дизайна, а ключевой элемент, определяющий удобство и функциональность. Правильное распределение разделов и логика навигации позволяют пользователям быстро находить нужную информацию, что значительно повышает уровень юзабилити. Например, четко обозначенные категории услуг и понятные пути к ним помогают посетителям быстро ориентироваться и принимать решения.
Кроме того, структура сайта влияет на SEO. Поисковые системы учитывают, как организованы страницы и как быстро пользователи находят необходимую информацию. Хорошо продуманные внутренние ссылки и иерархия страниц способствуют лучшему ранжированию в поисковых системах, что увеличивает видимость сайта.
Таким образом, продуманная структура не только улучшает пользовательский опыт, но и способствует повышению конверсии, превращая посетителей в клиентов. Уделяя внимание логике построения разделов и пользовательским сценариям, вы создаете эффективный инструмент для развития своей практики.

Разработка интерактивного прототипа сайта
Создание интерактивного прототипа сайта является ключевым этапом в процессе разработки онлайн-ресурса для юридической практики. Это позволяет визуализировать структуру и функционал будущего сайта, что значительно упрощает понимание его логики как для клиента, так и для команды разработчиков.
Прототипирование помогает протестировать пользовательский путь, выявить возможные узкие места и оптимизировать навигацию. На этом этапе мы можем получить обратную связь от целевой аудитории, что позволяет внести необходимые коррективы до начала программирования. Таким образом, мы минимизируем риски и повышаем шансы на успешный запуск проекта.
Учитывая потребности SEO, мы интегрируем ключевые слова и оптимизируем структуру контента уже на этапе прототипа. Это способствует улучшению видимости сайта в поисковых системах и, как следствие, повышению конверсии. Наша команда, обладая 15-летним опытом, умеет сочетать креативные решения с эффективными стратегиями, что позволяет создавать не только эстетически привлекательные, но и высокофункциональные сайты.
Разработка яркого дизайна в соответствии с целями заказчика
Создание веб-решений для юридической сферы требует особого подхода, который сочетает в себе креативность и функциональность. Мы понимаем, что каждый юрист имеет уникальные цели и задачи, поэтому разрабатываем индивидуальные дизайны, которые отражают личность и профессиональные ценности наших клиентов.
Наша команда с более чем 20-летним опытом в интернет-дизайне знает, как сделать так, чтобы сайт не просто привлекал внимание, но и вовлекал пользователя в процесс взаимодействия. Мы используем яркие визуальные элементы и интуитивно понятные интерфейсы, которые помогают пользователю легко находить нужную информацию и совершать целевые действия, будь то запись на консультацию, отправка запроса или изучение услуг.
Эмоциональная подача контента играет ключевую роль в формировании доверия. Мы создаем дизайн, который вызывает положительные эмоции, используя подходящие цветовые схемы, шрифты и изображения. Например, использование теплых тонов и профессиональных фотографий создает атмосферу доверия и безопасности, что особенно важно в юридической практике.
Кроме того, мы внедряем элементы, способствующие высокой конверсии. Это могут быть кнопки призыва к действию, размещенные в стратегически важных местах, или формы обратной связи, которые легко заполняются. Мы анализируем поведение пользователей на сайте и настраиваем дизайн так, чтобы минимизировать количество шагов до желаемого действия.
В результате, наш подход к созданию веб-решений для юристов не только выделяет их на фоне конкурентов, но и помогает эффективно достигать поставленных целей. Мы уверены, что креативный и индивидуальный дизайн — это залог успешного онлайн-присутствия и роста бизнеса.
Несколько примеров наших проектов
Что вы получите при заказе сайта
Заказывая корпоративный сайт в SDD Creative Studio, вы получаете не просто веб-ресурс, а мощный инструмент для развития вашего бизнеса. Мы начинаем с глубокого анализа целевой аудитории, что позволяет нам создать сайт, который действительно отвечает потребностям ваших клиентов.
Структурирование контента — ключевой этап в нашем процессе. Мы создаем логичную и понятную навигацию, которая помогает пользователям быстро находить нужную информацию. Это не только улучшает юзабилити, но и способствует высокой конверсии, превращая посетителей в клиентов.
Яркий дизайн, разработанный с учетом вашей корпоративной идентичности, сделает ваш сайт запоминающимся. Мы используем современные технологии, такие как Bootstrap 3, чтобы гарантировать мобильный адаптив, что позволяет вашему сайту выглядеть великолепно на любых устройствах.
Внедрение удобного функционала — еще один важный аспект нашей работы. Мы предлагаем интеграцию с системой управления сайтом "Битрикс - малый бизнес", что обеспечит вам легкость в управлении контентом и возможность масштабирования. Кроме того, мы можем настроить систему онлайн-консультаций, чтобы ваши клиенты могли получать ответы на вопросы в режиме реального времени.
Не забываем и о SEO и маркетинге. Мы оптимизируем ваш сайт под поисковые системы, что увеличивает его видимость и привлекает целевой трафик. Это в свою очередь способствует увеличению конверсии и росту вашего бизнеса.
В завершение, мы предоставляем архив с сайтом, что позволяет вам всегда иметь доступ к актуальной версии вашего ресурса. С SDD Creative Studio вы получаете не просто сайт, а надежного партнера для достижения ваших бизнес-целей.

Технические особенности создания сайта
Создание веб-ресурса для юридической практики требует особого внимания к техническим аспектам, чтобы обеспечить не только функциональность, но и удобство для пользователей. Важным элементом является интеграция анимаций и динамических элементов, которые помогают сделать интерфейс более интерактивным и привлекательным. Правильное использование анимации может акцентировать внимание на ключевых элементах, таких как кнопки для обращения или важные сообщения, что способствует более эффективному взаимодействию с посетителями сайта.
Онлайн обращения и формы обратной связи играют критическую роль в обеспечении коммуникации с клиентами. Мы уделяем особое внимание их разработке, чтобы они были не только удобными, но и интуитивно понятными. Важно, чтобы процесс заполнения формы был максимально простым и быстрым, что позволит потенциальным клиентам легко и быстро связаться с юристом. Мы также обеспечиваем надежную обработку данных, чтобы гарантировать безопасность информации пользователей.
Загрузка данных и интеграция с внешними сервисами — еще один ключевой аспект, который мы учитываем. Это может включать в себя автоматизацию процессов, таких как запись на консультации или получение актуальной информации о юридических услугах. Мы разрабатываем решения, которые позволяют минимизировать время ожидания и повысить эффективность работы сайта.
Наконец, мы уделяем особое внимание UI/UX решениям, создавая интуитивно понятный интерфейс, который соответствует ожиданиям целевой аудитории. Индивидуальный подход к каждому проекту позволяет нам учитывать уникальные потребности и предпочтения клиентов, что в конечном итоге способствует созданию качественного продукта, который будет не только красивым, но и функциональным.

Порядок разработки сайта в компании SDD Creative Studio
В компании SDD Creative Studio мы придерживаемся четкого и системного подхода к разработке сайта юриста, что обеспечивает высокую степень прозрачности и надежности на каждом этапе. Первоначально мы проводим анализ потребностей клиента, чтобы понять его цели, целевую аудиторию и уникальные предложения. Это позволяет нам создать сайт, который будет максимально эффективным и соответствующим ожиданиям пользователя.
Следующим шагом является работа по договору. Мы всегда четко формулируем условия сотрудничества, чтобы избежать недоразумений и обеспечить полное взаимопонимание. После этого начинается проработка семантики — мы исследуем ключевые слова и фразы, которые помогут вашему сайту занять высокие позиции в поисковых системах и привлечь целевых клиентов.
Далее мы строим эффективную структуру сайта, которая обеспечивает удобство навигации и логичное размещение информации. Наша команда опытных верстальщиков и программистов создает адаптивный и функциональный сайт, который будет корректно отображаться на всех устройствах. Мы уделяем особое внимание современному дизайну, который не только привлекает внимание, но и соответствует имиджу юриста.
После завершения разработки мы проводим тщательное тестирование, чтобы выявить и устранить возможные ошибки. На этапе оптимизации мы улучшаем скорость загрузки и SEO-параметры, что способствует лучшему ранжированию в поисковых системах. Наконец, мы осуществляем запуск проекта, уверенные в том, что сайт полностью готов к работе и будет эффективным инструментом для вашего бизнеса. В SDD Creative Studio мы гарантируем, что каждый этап разработки будет выполнен с высокой степенью профессионализма и ответственности.
Ниже вы можете ознакомиться с картой проекта - наглядно показываем процесс разработки сайта и всех участников с нашей стороны.