Разработка сайта вуза: как создать эффективный онлайн-ресурс для привлечения студентов и повышения имиджа учебного заведения
Создание сайтов для образовательных учреждений требует глубокого понимания специфики работы вузов и их целевой аудитории. Мы разрабатываем решения, которые учитывают потребности студентов, преподавателей и администрации, предлагая функционал, способствующий эффективному взаимодействию.
Одной из ключевых особенностей является интеграция современных технологий. Мы применяем адаптивный дизайн, обеспечивающий удобный доступ с любых устройств. Это особенно важно для молодежной аудитории, которая активно использует мобильные гаджеты. Кроме того, мы внедряем системы управления контентом (CMS), позволяя сотрудникам вуза легко обновлять информацию и управлять ресурсами без необходимости в технических знаниях.
Наши решения также включают разработку интерактивных элементов, таких как онлайн-запись на курсы, доступ к библиотечным ресурсам и платформам для дистанционного обучения. Это позволяет создать динамичную и вовлеченную среду, где пользователи могут легко находить нужную информацию и взаимодействовать с учебным процессом.
Мы понимаем важность безопасности данных, поэтому при разработке сайтов учитываем все современные стандарты защиты. Это особенно актуально для вузов, где обрабатываются личные данные студентов и сотрудников.
Наша команда имеет богатый опыт в создании сайтов для образовательных учреждений, что позволяет нам предлагать индивидуальные решения, соответствующие уникальным задачам каждого клиента. Мы стремимся не просто создать сайт, а сделать его эффективным инструментом для достижения стратегических целей вуза, способствуя развитию образовательного процесса и повышению его качества.

Преимущества онлайн-присутствия
В современном мире наличие качественного сайта является неотъемлемой частью успеха любого образовательного учреждения. Прежде всего, продуманный и функциональный сайт позволяет вузу значительно увеличить охват аудитории. С помощью онлайн-платформы вы можете привлекать студентов не только из своего региона, но и из других городов и стран, расширяя свои возможности и повышая уровень конкуренции.
Кроме того, доступность информации на сайте играет ключевую роль в выборе учебного заведения. Студенты и их родители ценят возможность получать всю необходимую информацию в любое время и в удобном формате. Это может быть информация о курсах, преподавателях, условиях поступления и даже отзывы студентов. Чем более доступной и понятной будет информация, тем больше шансов, что потенциальные абитуриенты выберут именно ваше учебное заведение.
Наконец, наличие профессионально разработанного сайта способствует повышению доверия к вашему вузу. Современный и удобный интерфейс, качественный контент и активное присутствие в интернете формируют положительный имидж и укрепляют репутацию. Таким образом, разработка сайта вуза становится важным шагом на пути к успешному онлайн-присутствию.

Маркетинговое исследование сайтов конкурентов
Создание сайта для образовательного учреждения требует глубокого понимания конкурентной среды. Анализ интернет-ресурсов конкурентов позволяет выявить их сильные и слабые стороны, а также понять, какие стратегии работают в данной нише. Мы изучаем не только визуальные и функциональные аспекты сайтов, но и их контент, структуру, пользовательский опыт и методы привлечения аудитории.
Такой подход позволяет нашим клиентам не просто повторять чужие успехи, а разрабатывать уникальные решения, которые будут выделять их среди других. На основе полученных данных мы формируем стратегию, которая включает креативные элементы и акцент на высокую конверсию. Наша команда, обладая более чем 15-летним опытом в маркетинге, знает, как эффективно адаптировать лучшие практики под конкретные цели клиента.
Кроме того, мы учитываем требования SEO, что позволяет не только привлечь посетителей, но и удержать их на сайте. Таким образом, маркетинговое исследование становится основой для успешного проекта, который отвечает потребностям как учебного заведения, так и его целевой аудитории.

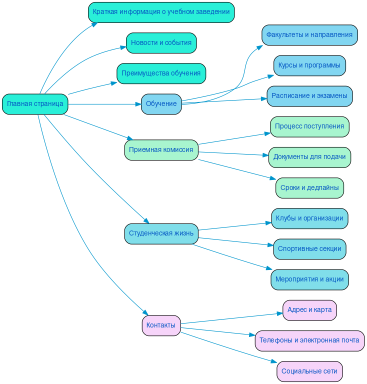
Разработка структуры сайта
Создание сайта для образовательного учреждения требует особого внимания к структуре. Продуманная и логически выстроенная навигация помогает пользователям быстро находить нужную информацию, что напрямую влияет на их удовлетворенность и желание взаимодействовать с ресурсом.
Эффективная структура сайта способствует улучшению юзабилити, позволяя легко перемещаться между разделами. Это особенно важно для студентов и абитуриентов, которые ищут информацию о курсах, расписаниях и поступлении. Удобный интерфейс не только облегчает поиск, но и повышает вероятность конверсии, так как пользователи быстрее принимают решения.
Кроме того, правильная структура страниц положительно сказывается на SEO. Логичное распределение контента и использование ключевых слов в заголовках и подзаголовках помогают поисковым системам лучше индексировать сайт, что в свою очередь увеличивает его видимость в результатах поиска.

Разработка интерактивного прототипа сайта
Создание интерактивного прототипа сайта — ключевой этап в процессе разработки, который позволяет визуализировать структуру и функциональность ресурса еще до его полной реализации. Прототип служит основой для обсуждения и тестирования пользовательского пути, что критически важно для образовательных учреждений, где важно обеспечить удобство навигации и доступность информации.
На этом этапе мы учитываем все потребности целевой аудитории, что позволяет выявить и устранить возможные проблемы на ранних стадиях. Тестирование прототипа с реальными пользователями помогает нам понять, какие элементы работают эффективно, а какие требуют доработки. Такой подход значительно повышает конверсию, так как мы можем адаптировать интерфейс под реальные запросы и ожидания студентов и преподавателей.
Кроме того, мы интегрируем SEO-стратегии на этапе прототипирования, что позволяет заранее заложить основы для успешного продвижения сайта в поисковых системах. С 15-летним опытом в digital-маркетинге, наша команда использует креативные решения, чтобы создать не просто сайт, а платформу, которая будет отвечать актуальным требованиям и ожиданиям пользователей, обеспечивая максимальную эффективность и результативность.
Разработка яркого дизайна в соответствии с целями заказчика
Создание веб-платформы для образовательных учреждений — не просто задача, а возможность донести уникальность вашего вуза до целевой аудитории. Мы понимаем, что каждая деталь имеет значение, и именно поэтому мы акцентируем внимание на креативном подходе, который отражает индивидуальность вашего учреждения. Наша команда с более чем 20-летним опытом в интернет-дизайне разрабатывает решения, которые не только привлекают внимание, но и вовлекают пользователей в процесс взаимодействия.
Эмоциональная подача контента и визуальных элементов — ключ к успешной коммуникации с потенциальными студентами и их родителями. Мы создаем яркие и запоминающиеся дизайны, которые подчеркивают сильные стороны вашего вуза: уникальные программы, достижения преподавателей и студентов, а также атмосферу, царящую на кампусе. Например, использование интерактивных элементов, таких как видеопрезентации и анимации, позволяет пользователям не просто читать, но и ощущать, что они уже часть вашей образовательной среды.
Каждый элемент нашего дизайна направлен на то, чтобы побудить пользователя к действию — будь то заполнение заявки, регистрация на мероприятие или подписка на новости. Мы применяем принципы UX-дизайна, чтобы обеспечить интуитивно понятную навигацию и минимизировать количество шагов до целевого действия. Например, выделение кнопок с призывом к действию контрастными цветами и размещение их в стратегически важных местах на странице увеличивает вероятность того, что пользователь выполнит нужное действие.
Мы уверены, что индивидуальный подход к каждому проекту, креативные решения и внимание к деталям помогут вашему вузу выделиться на фоне конкурентов и привлечь именно тех студентов, которые разделяют ваши ценности и цели.
Несколько примеров наших проектов
Что вы получите при заказе сайта
Заказывая корпоративный сайт в SDD Creative Studio, вы получаете не просто онлайн-представительство, а мощный инструмент для достижения бизнес-целей. Мы начинаем с глубокого анализа целевой аудитории, что позволяет нам понять потребности ваших клиентов и создать сайт, который будет максимально эффективным в привлечении и удержании посетителей.
Структурирование контента — еще один важный этап нашего процесса. Мы разрабатываем логичную и интуитивно понятную навигацию, что значительно повышает юзабилити вашего сайта. Посетители смогут быстро находить нужную информацию, что способствует повышению удовлетворенности и, как следствие, высокой конверсии.
Яркий дизайн, созданный с учетом ваших корпоративных цветов и стиля, сделает ваш сайт запоминающимся. Мы используем Bootstrap 3 для обеспечения мобильной адаптивности, что гарантирует корректное отображение на любых устройствах. Ваши клиенты смогут удобно просматривать сайт как с компьютера, так и со смартфона.
Мы работаем только с современными и проверенными системами управления контентом, включая CMS Битрикс, что обеспечивает надежность и гибкость вашего ресурса. Внедрение системы онлайн-консультаций позволит вашим клиентам получать оперативные ответы на вопросы, что дополнительно увеличивает доверие к вашему бизнесу.
Наша команда также уделяет внимание SEO и маркетингу, что помогает вашему сайту занимать высокие позиции в поисковых системах и привлекать больше целевых посетителей. В результате вы получаете не просто сайт, а эффективный инструмент для роста бизнеса.
В качестве бонуса мы предоставляем архив с сайтом, что позволяет вам в любой момент обратиться к предыдущим версиям и данным. С SDD Creative Studio вы получаете комплексное решение для онлайн-продвижения вашего бизнеса.

Технические особенности создания сайта
Создание веб-платформы для образовательных учреждений требует особого подхода и внимания к техническим аспектам, которые обеспечивают не только функциональность, но и удобство для пользователей. Одним из ключевых элементов является реализация анимаций и динамических элементов, которые делают интерфейс более интерактивным и привлекательным. Правильно подобранные анимации помогают удерживать внимание посетителей, а также могут использоваться для акцентирования важных моментов, таких как объявления о новых курсах или событиях.
Не менее важным аспектом является интеграция онлайн-обращений и форм обратной связи. Эти инструменты позволяют оперативно взаимодействовать с потенциальными студентами и их родителями, обеспечивая мгновенное получение информации и ответов на вопросы. Мы разрабатываем интуитивно понятные формы, которые легко заполняются, что способствует повышению уровня вовлеченности пользователей и улучшению качества обслуживания.
Загрузка данных также играет значительную роль в создании эффективной веб-платформы. Мы используем современные технологии для обеспечения быстрой и надежной загрузки информации, что особенно важно для образовательных учреждений, где объем контента может быть значительным. Оптимизация загрузки страниц позволяет пользователям легко находить нужную информацию без задержек, что улучшает общее впечатление от взаимодействия с сайтом.
Важным аспектом является также внимание к UI/UX решениям. Мы стремимся создать уникальный и удобный интерфейс, который соответствует требованиям целевой аудитории. Индивидуальный подход к каждому проекту позволяет нам учитывать особенности конкретного учебного заведения и его миссию, что в итоге приводит к созданию высококачественного продукта, способствующего развитию образовательного процесса.

Порядок разработки сайта в компании SDD Creative Studio
Разработка сайта вуза в компании SDD Creative Studio начинается с тщательного анализа потребностей клиента. Мы детально изучаем требования и ожидания учебного заведения, чтобы создать продукт, который полностью соответствует его целям и задачам. На этом этапе мы также обсуждаем ключевые аспекты проекта и формируем общее видение.
Следующий этап — работа по договору, где мы фиксируем все условия сотрудничества, сроки и бюджет. Это позволяет избежать недоразумений и обеспечивает прозрачность на всех этапах разработки. Мы понимаем, как важна надежность в отношениях с клиентами, и стремимся к максимальной открытости.
После этого мы приступаем к проработке семантики. На основе собранной информации мы формируем список ключевых слов и фраз, которые помогут в дальнейшем продвижении сайта. Это важный шаг для создания контента, который будет не только информативным, но и привлекательным для целевой аудитории.
Далее мы строим эффективную структуру сайта. Опытные верстальщики и программисты SDD Creative Studio разрабатывают интуитивно понятный интерфейс, который позволит пользователям легко находить нужную информацию. Мы уделяем особое внимание современному дизайну, чтобы сайт выглядел привлекательно и соответствовал актуальным трендам.
После завершения разработки мы проводим тестирование, чтобы убедиться в корректной работе всех функций и устранить возможные ошибки. На этапе оптимизации мы повышаем скорость загрузки и адаптивность сайта для различных устройств. Наконец, мы запускаем проект, обеспечивая его стабильную работу и поддержку. Каждый этап нашей работы направлен на создание качественного и надежного продукта, который будет служить вашему вузу долгие годы.
Ниже вы можете ознакомиться с картой проекта - наглядно показываем процесс разработки сайта и всех участников с нашей стороны.