Разработка сайта под ключ в веб студии: как создать идеальный онлайн-пространство для вашего бизнеса?
Создание сайта — многогранный процесс, который требует глубокого понимания технологий и потребностей бизнеса. Наша команда предлагает комплексный подход, который включает в себя все этапы разработки: от идеи до запуска готового продукта. Мы учитываем специфику вашего бизнеса и целевую аудиторию, чтобы создать сайт, который будет не только красивым, но и функциональным.
В основе нашего подхода лежит использование современных технологий и инструментов. Мы работаем с популярными CMS, такими как WordPress и Joomla, а также разрабатываем индивидуальные решения на фреймворках, таких как Laravel и React. Это позволяет нам создавать адаптивные и производительные сайты, которые легко масштабируются и поддерживаются. Мы также применяем методы SEO-оптимизации на этапе разработки, чтобы ваш ресурс был виден в поисковых системах с первых дней.
Одной из ключевых особенностей нашей работы является внимание к пользовательскому опыту. Мы проводим исследование целевой аудитории, чтобы понять, какие функции и дизайн будут наиболее привлекательны для ваших клиентов. Это позволяет нам создавать интуитивно понятные интерфейсы, которые способствуют конверсии и удержанию пользователей.
Кроме того, мы предлагаем поддержку и сопровождение после запуска сайта. Наша команда всегда готова помочь с обновлениями, техническим обслуживанием и оптимизацией, что позволяет вам сосредоточиться на развитии бизнеса, не отвлекаясь на технические нюансы.
Выбирая нашу студию, вы получаете не просто сайт, а мощный инструмент для достижения ваших бизнес-целей, который будет работать на вас долгие годы.

Преимущества онлайн-присутствия
В современном мире наличие сайта — не просто опция, а необходимость для любого бизнеса. Продуманный и функциональный сайт служит основным инструментом для привлечения новых клиентов и удержания существующих. Во-первых, сайт значительно увеличивает охват вашей аудитории. Он доступен 24/7, что позволяет потенциальным клиентам находить вас в любое время, независимо от их местоположения. Это особенно важно в условиях глобализации, когда конкуренция на рынке возрастает.
Во-вторых, наличие качественного сайта повышает доступность вашего бизнеса. Клиенты могут легко узнать о ваших услугах, ценах и акциях, что способствует быстрому принятию решения о покупке. Это создает удобство для пользователей и увеличивает вероятность конверсии.
Наконец, профессионально разработанный сайт способствует повышению доверия к вашему бренду. Он является визитной карточкой компании, и если он выглядит современно и привлекательно, это создает положительное первое впечатление. Таким образом, разработка сайта в веб студии под ключ — важный шаг к успешному онлайн-присутствию вашего бизнеса.

Маркетинговое исследование сайтов конкурентов
Создание эффективного веб-ресурса начинается с глубокого анализа сайтов конкурентов. Мы изучаем их стратегии, визуальные решения, пользовательский опыт и контент, чтобы выявить сильные и слабые стороны. Этот процесс позволяет нам не только понять, как конкуренты привлекают и удерживают клиентов, но и определить лучшие практики в вашей нише.
Зачем это нужно? Знание о том, что работает у ваших соперников, помогает нам разработать уникальное предложение, которое выделит ваш проект на фоне остальных. Мы ориентируемся на креативные решения, которые повышают конверсию и делают сайт максимально привлекательным для целевой аудитории. С 15-летним опытом в маркетинге мы знаем, как создать продукт, который не просто существует в интернете, а действительно приносит результаты.
Кроме того, мы учитываем потребности SEO на всех этапах разработки. Это значит, что ваш сайт будет не только красивым и удобным, но и оптимизированным для поисковых систем, что обеспечит его видимость и привлечение целевого трафика. Такой комплексный подход гарантирует, что ваш проект станет успешным инструментом для достижения бизнес-целей.

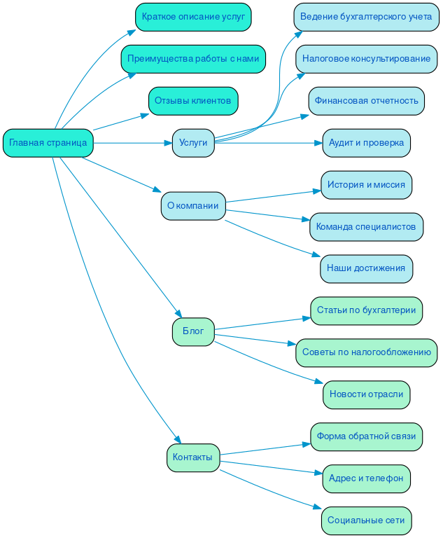
Разработка структуры сайта
Создание сайта требует тщательной проработки его структуры, которая служит основой для удобства пользователей и эффективности ресурса. Четкая и логичная навигация позволяет посетителям быстро находить нужную информацию, что значительно улучшает их опыт взаимодействия с сайтом. Например, правильно организованные разделы и подкатегории помогают избежать путаницы и снижают уровень отказов.
Кроме того, структура сайта напрямую влияет на SEO. Поисковые системы предпочитают сайты с хорошо прописанной иерархией, что способствует лучшему индексации и повышению позиций в результатах поиска. Логика построения разделов должна соответствовать пользовательским сценариям: учитывая поведение целевой аудитории, можно оптимизировать путь к конверсии, повышая вероятность выполнения целевого действия.
Таким образом, продуманная структура сайта — не просто удобство для пользователей, но и важный аспект для достижения бизнес-целей в интернете.

Разработка интерактивного прототипа сайта
Создание интерактивного прототипа сайта — важный этап, который позволяет визуализировать идеи и концепции ещё до начала программирования. Прототип помогает наглядно представить, как будет выглядеть финальный продукт, что значительно упрощает процесс согласования с клиентом. Визуализация интерфейса и функционала позволяет сразу выявить возможные проблемы, а также внести изменения на ранних стадиях разработки.
Тестирование пользовательского пути на прототипе помогает понять, насколько интуитивно понятен интерфейс, и какие элементы требуют доработки. Это критически важно для повышения конверсии, так как удобство использования напрямую влияет на желание посетителей совершить целевое действие. Мы учитываем потребности SEO на этом этапе, чтобы обеспечить оптимизацию сайта для поисковых систем с самого начала.
С 15-летним опытом в сфере digital-маркетинга, наша команда сочетает креативный подход с глубокими знаниями в разработке. Мы уверены, что качественный прототип — залог успешного проекта, который не только удовлетворяет потребности клиента, но и приносит реальные результаты. Инвестируя время в создание прототипа, вы получаете уверенность в том, что финальный продукт будет соответствовать всем ожиданиям и требованиям рынка.
Разработка яркого дизайна в соответствии с целями заказчика
В нашем подходе к созданию сайтов мы фокусируемся на уникальности и креативности, что позволяет каждому проекту отражать индивидуальность вашего бизнеса. С более чем 20-летним опытом в интернет-дизайне, мы знаем, как важен яркий и запоминающийся визуальный стиль, который не только привлекает внимание, но и помогает пользователю легко ориентироваться на сайте.
Каждый элемент дизайна разрабатывается с учетом целей и задач клиента. Мы погружаемся в суть вашего бизнеса, чтобы понять, как именно дизайн может помочь пользователю совершить нужное действие — будь то покупка товара, подписка на рассылку или заполнение формы обратной связи. Например, использование контрастных цветов и четких шрифтов направляет взгляд посетителя к ключевым элементам, а продуманная структура страниц способствует логичному восприятию информации.
Мы применяем эмоциональные триггеры, чтобы вызвать у пользователей нужные чувства и побудить их к действию. Это может быть создание атмосферы доверия через теплые цвета и дружелюбные изображения, или использование динамичных анимаций, которые делают взаимодействие с сайтом более живым и увлекательным. Каждый проект — не просто сайт, а инструмент, который работает на достижение ваших бизнес-целей.
Мы гордимся тем, что можем предложить индивидуальные решения, которые не только привлекают внимание, но и обеспечивают высокую конверсию. Каждый проект становится не просто витриной, а полноценным каналом для взаимодействия с вашими клиентами, способствующим росту вашего бизнеса и укреплению его позиций на рынке.
Несколько примеров наших проектов
Что вы получите при заказе сайта
Заказывая корпоративный сайт в SDD Creative Studio, вы получаете не просто интернет-ресурс, а мощный инструмент для достижения бизнес-целей. Мы начинаем с глубокого анализа целевой аудитории, чтобы понять потребности ваших клиентов и создать сайт, который будет им действительно интересен.
Структурирование контента — важный этап, который позволяет организовать информацию так, чтобы пользователи могли легко находить нужные разделы. Мы разрабатываем яркий дизайн, который не только привлечет внимание, но и будет соответствовать вашему бренду. Используя мобильный адаптив и Bootstrap 3, мы гарантируем, что ваш сайт будет отлично выглядеть и функционировать на любых устройствах.
Удобный функционал и юзабилити — наши приоритеты. Мы создаем интерфейсы, которые интуитивно понятны, что увеличивает время пребывания пользователей на сайте и способствует высокой конверсии. Применение современных проверенных CMS, таких как система управления сайтом "Битрикс - стандарт", обеспечивает надежность и простоту в управлении вашим ресурсом.
Внедрение системы онлайн-консультаций позволяет вам оперативно взаимодействовать с клиентами, отвечая на их вопросы в режиме реального времени. Мы также уделяем внимание SEO и маркетингу, что поможет вашему сайту занять высокие позиции в поисковых системах и привлечь целевой трафик.
Кроме того, мы предоставляем архив с сайтом, что позволяет вам в любой момент вернуться к предыдущим версиям и изменениям. С SDD Creative Studio ваш корпоративный сайт станет не просто визиткой, а мощным инструментом для роста и развития вашего бизнеса.

Технические особенности создания сайта
Создание современного веб-ресурса требует глубокого понимания технических аспектов, которые играют ключевую роль в его успешной реализации. Важным элементом является анимация и динамика интерфейса. Использование современных библиотек и фреймворков позволяет создавать плавные и интерактивные элементы, которые делают взаимодействие пользователя с сайтом более увлекательным. Мы уделяем особое внимание деталям, чтобы каждая анимация была не только эстетически привлекательной, но и функционально оправданной.
Не менее значимым аспектом является интеграция онлайн-обращений и форм обратной связи. Эти инструменты позволяют пользователям легко и быстро взаимодействовать с компанией, что способствует повышению уровня вовлеченности и удовлетворенности. Мы разрабатываем интуитивно понятные формы, которые адаптируются под различные устройства, обеспечивая удобство заполнения и отправки данных.
Загрузка данных — еще один критически важный элемент, который влияет на производительность сайта. Мы применяем оптимизированные методы, такие как асинхронная загрузка и кэширование, чтобы гарантировать быструю и стабильную работу ресурса. Это позволяет избежать затруднений с доступом к информации и улучшает общее впечатление от работы с сайтом.
Наконец, UI/UX решения формируют общее восприятие веб-ресурса. Мы стремимся к тому, чтобы пользовательский интерфейс был не только красивым, но и максимально удобным. Индивидуальный подход к каждому проекту позволяет нам учитывать уникальные потребности и предпочтения клиентов, создавая продукты, которые соответствуют самым высоким стандартам.

Порядок разработки сайта в компании SDD Creative Studio
В компании SDD Creative Studio мы придерживаемся четкого и прозрачного порядка разработки сайта в веб студии под ключ, что позволяет нам создавать уникальные и эффективные решения для наших клиентов. Каждый проект начинается с анализа потребностей клиента. Мы внимательно изучаем ваши цели, целевую аудиторию и конкурентное окружение, чтобы понять, как лучше всего реализовать вашу идею.
После этого мы заключаем договор, в котором прописываются все этапы работы, сроки и бюджет. Это обеспечивает надежность и защищенность для обеих сторон. Затем мы переходим к проработке семантики, где определяем ключевые слова и фразы, которые помогут вашему сайту занять высокие позиции в поисковых системах.
На этапе построения эффективной структуры сайта мы создаем логичную навигацию, которая облегчает пользователям поиск необходимой информации. Наша команда опытных верстальщиков и программистов обеспечивает высокое качество кода и адаптивность сайта для различных устройств, что критически важно в современном мире.
Современный дизайн — еще один ключевой аспект нашего процесса. Мы разрабатываем визуальную концепцию, которая соответствует вашим требованиям и ожиданиям. После завершения дизайна начинается этап тестирования, где мы проверяем работоспособность всех функций и корректность отображения на разных устройствах.
Завершающим этапом является оптимизация и запуск проекта. Мы проводим финальную проверку и внедряем все необходимые улучшения, чтобы ваш сайт работал быстро и эффективно. В SDD Creative Studio мы гарантируем системный подход и прозрачность на каждом этапе разработки, что делает наше сотрудничество надежным и комфортным для вас.
Ниже вы можете ознакомиться с картой проекта - наглядно показываем процесс разработки сайта и всех участников с нашей стороны.