Разработка сайта в сети интернет: как создать успешный онлайн-проект и привлечь клиентов?
Создание веб-ресурса — комплексный процесс, который требует не только технических знаний, но и глубокого понимания потребностей бизнеса и целевой аудитории. Мы применяем современные технологии, чтобы обеспечить высокую производительность и удобство использования сайтов. В нашей студии мы используем адаптивный дизайн, что позволяет вашему ресурсу корректно отображаться на любых устройствах, от мобильных телефонов до настольных компьютеров.
Ключевым аспектом нашего подхода является интеграция передовых решений, таких как системы управления контентом (CMS) и оптимизация для поисковых систем (SEO). Это позволяет не только легко обновлять информацию на сайте, но и повышать его видимость в поисковых системах, что в свою очередь способствует привлечению новых клиентов и увеличению конверсии.
Мы понимаем, что каждый проект уникален. Поэтому мы уделяем особое внимание индивидуальному подходу к каждому клиенту. На этапе планирования мы проводим глубокий анализ рынка и конкурентов, что помогает нам разработать стратегию, соответствующую вашим бизнес-целям. Наша команда дизайнеров и разработчиков работает в тесном сотрудничестве, чтобы создать не только красивый, но и функциональный продукт.
Кроме того, мы предлагаем поддержку и обслуживание сайтов после их запуска. Это позволяет нашим клиентам сосредоточиться на развитии бизнеса, не беспокоясь о технических аспектах. Мы уверены, что качественный веб-ресурс — не просто визитная карточка, а мощный инструмент для достижения ваших целей. Мы готовы стать вашим надежным партнером в этом процессе.

Преимущества онлайн-присутствия
В современном мире наличие сайта — не просто дань моде, а необходимость для успешного ведения бизнеса. Прежде всего, продуманный и функциональный сайт значительно увеличивает охват вашей целевой аудитории. Благодаря интернету ваш бизнес становится доступным для клиентов не только в пределах одного города, но и за его пределами, что открывает новые горизонты для роста и развития.
Кроме того, сайт позволяет обеспечить круглосуточную доступность информации о ваших товарах и услугах. Потенциальные клиенты могут ознакомиться с вашим предложением в любое время, что повышает вероятность заключения сделки. Это особенно важно в условиях высокой конкуренции, когда каждая деталь может стать решающей.
Наконец, наличие качественного сайта формирует доверие к вашему бизнесу. Современные пользователи ожидают, что компании будут представлены в интернете, и отсутствие сайта может вызвать сомнения в надежности вашего бренда. Таким образом, разработка сайта в сети интернет становится ключевым элементом успешной стратегии для любого бизнеса, стремящегося к росту и укреплению своих позиций на рынке.

Маркетинговое исследование сайтов конкурентов
В современном цифровом мире создание эффективного веб-ресурса требует глубокого понимания конкурентной среды. Мы проводим тщательный анализ сайтов ваших соперников, чтобы выявить их сильные и слабые стороны. Исследуя элементы дизайна, пользовательский интерфейс, контент и стратегии продвижения, мы формируем полное представление о том, что работает в вашей нише и что можно улучшить.
Цель такого анализа — не просто скопировать успешные решения, а создать уникальный продукт, который будет выделяться на фоне конкурентов. Мы ориентируемся на практический подход, который позволяет нам разрабатывать креативные идеи, способствующие высокой конверсии. Благодаря нашему 15-летнему опыту в маркетинге, мы знаем, какие аспекты важны для вашей целевой аудитории и как их учесть при создании сайта.
Кроме того, мы учитываем потребности SEO, чтобы ваш ресурс не только привлекал внимание, но и занимал высокие позиции в поисковых системах. Таким образом, маркетинговое исследование становится основой для успешного проекта, который будет отвечать всем современным требованиям и ожиданиям клиентов.

Разработка структуры сайта
Эффективная и удобная структура веб-ресурса — основа успешного взаимодействия пользователей с вашим контентом. Продуманная логика построения разделов позволяет посетителям быстро находить нужную информацию, что напрямую влияет на юзабилити. Если пользователи легко ориентируются на сайте, они с большей вероятностью выполнят целевое действие, будь то покупка, подписка или запрос информации.
Кроме того, структура сайта играет ключевую роль в поисковой оптимизации. Правильное распределение разделов и подстраниц способствует лучшему индексированию контента поисковыми системами, что увеличивает шансы на высокие позиции в результатах поиска. Использование четких пользовательских сценариев помогает предугадать потребности вашей аудитории и предложить им наиболее актуальные решения.
Таким образом, продуманная структура не только повышает удобство, но и способствует росту конверсии, что делает её важнейшим элементом успешного веб-проекта.

Разработка интерактивного прототипа сайта
Создание интерактивного прототипа сайта — ключевой этап на пути к успешному онлайн-ресурсу. Прототип позволяет визуализировать структуру и функционал сайта, что способствует лучшему пониманию проекта как для команды, так и для клиента. Мы используем современные инструменты, чтобы создать реалистичные макеты, которые помогают выявить сильные и слабые стороны дизайна еще до начала разработки.
Тестирование пользовательского пути на этапе прототипирования позволяет нам понять, как посетители будут взаимодействовать с вашим сайтом. Мы анализируем каждый шаг, чтобы сделать навигацию интуитивной и удобной. Это не только улучшает пользовательский опыт, но и значительно повышает конверсию, так как потенциальные клиенты легче находят необходимую информацию и совершают целевые действия.
Учет потребностей SEO на этапе создания прототипа позволяет заранее заложить оптимизацию для поисковых систем, что способствует лучшему ранжированию сайта. С нашим 15-летним опытом в digital-маркетинге и веб-разработке, мы привносим креативные решения, которые делают ваш проект уникальным и эффективным. Давайте вместе создадим сайт, который будет работать на вас!
Разработка яркого дизайна в соответствии с целями заказчика
В современном мире визуальная идентичность играет ключевую роль в успехе бизнеса. Мы создаем уникальные решения, которые не только привлекают внимание, но и способствуют достижению конкретных целей наших клиентов. С более чем 20-летним опытом в интернет-дизайне, мы понимаем, как важен креативный подход к каждому проекту.
Каждый сайт, который мы разрабатываем, становится отражением индивидуальности нашего заказчика. Мы погружаемся в его бизнес, изучаем целевую аудиторию и разрабатываем дизайн, который вызывает эмоции и вовлекает пользователей. Например, использование ярких цветов и динамичных элементов может создать атмосферу энергичности и инноваций для стартапа, в то время как минималистичный подход подойдет для компаний, стремящихся подчеркнуть свою надежность и профессионализм.
Эффективный дизайн не просто красив — он направлен на то, чтобы вести пользователя к нужному действию. Мы применяем принципы поведенческой психологии, чтобы создать интуитивно понятные интерфейсы. Например, выделение кнопки «Купить» ярким цветом и ее размещение в зоне наибольшего внимания помогает увеличить конверсию. Мы также используем элементы геймификации, чтобы сделать взаимодействие с сайтом более увлекательным и запоминающимся.
Каждый проект — новая история, которую мы рассказываем через визуальные решения. Наши дизайнеры работают в тесном сотрудничестве с клиентами, чтобы убедиться, что конечный продукт не только соответствует ожиданиям, но и превосходит их. Мы уверены, что хороший дизайн — не просто эстетика, а мощный инструмент, способный трансформировать бизнес и повышать его эффективность.
Несколько примеров наших проектов
Что вы получите при заказе сайта
Заказывая корпоративный сайт в SDD Creative Studio, вы получаете не просто онлайн-площадку, а мощный инструмент для развития вашего бизнеса. Мы начинаем с глубокого анализа целевой аудитории, чтобы понять, кто ваши клиенты и какие решения они ищут. Это позволяет нам создать сайт, который будет действительно полезен и интересен вашей аудитории.
Структурирование контента — ключ к тому, чтобы посетители быстро находили нужную информацию. Мы разрабатываем логичную навигацию и организуем контент так, чтобы он был доступен и понятен. Яркий дизайн, созданный с учетом ваших корпоративных цветов и стиля, привлечет внимание и создаст положительное первое впечатление о вашей компании.
Сайт будет полностью адаптирован для мобильных устройств, что обеспечит комфортный доступ к информации в любое время и с любого устройства. Мы используем Bootstrap 3, что гарантирует высокое качество отображения на разных экранах. Удобный функционал и юзабилити помогут вашим клиентам легко ориентироваться на сайте и находить нужные услуги.
Мы работаем с современными проверенными системами управления контентом, включая CMS Битрикс, что обеспечивает стабильность и безопасность вашего сайта. Внедрение системы онлайн-консультаций позволит вашим клиентам получать ответы на вопросы в реальном времени, повышая уровень сервиса и доверия к вашей компании.
Наша команда также позаботится о SEO и маркетинге, чтобы ваш сайт был виден в поисковых системах и привлекал целевых клиентов. Мы нацелены на высокую конверсию, что в конечном итоге приведет к увеличению продаж и росту вашего бизнеса. Кроме того, мы предоставим архив с сайтом, что позволит вам всегда иметь доступ к предыдущим версиям и данным.

Технические особенности создания сайта
Создание веб-ресурса требует глубокого понимания технических аспектов, которые обеспечивают его функциональность и привлекательность. Одним из ключевых элементов является использование анимаций и динамических эффектов, которые помогают сделать интерфейс более интерактивным и увлекательным для пользователя. Правильно подобранные анимации не только привлекают внимание, но и улучшают восприятие информации, делая взаимодействие с сайтом более интуитивным.
Онлайн обращения и формы обратной связи являются важными инструментами для взаимодействия с клиентами. Мы разрабатываем решения, которые обеспечивают простоту и удобство заполнения форм, а также мгновенную передачу данных. Внимание к деталям в этой части позволяет минимизировать количество ошибок и повысить уровень удовлетворенности пользователей.
Загрузка данных — еще один критически важный аспект, который мы учитываем в процессе создания веб-ресурсов. Оптимизация скорости загрузки страниц и адаптация контента под разные устройства позволяют обеспечить быстрый доступ к информации. Используя современные технологии и методологии, мы гарантируем, что ваш сайт будет работать без задержек, что является залогом успешного пользовательского опыта.
Наконец, UI/UX решения играют решающую роль в создании привлекательного и функционального веб-ресурса. Мы применяем индивидуальный подход к каждому проекту, учитывая специфические потребности бизнеса и ожидания целевой аудитории. Грамотное проектирование пользовательского интерфейса и продуманный опыт взаимодействия позволяют нам создавать сайты, которые не только выглядят привлекательно, но и решают задачи пользователей, способствуя росту вашего бизнеса.

Порядок разработки сайта в компании SDD Creative Studio
В SDD Creative Studio мы понимаем, что разработка сайта в сети интернет — не просто технический процесс, а комплексный подход, который начинается с тщательного анализа потребностей клиента. На этом этапе мы изучаем бизнес, целевую аудиторию и конкурентную среду, чтобы создать максимально эффективное решение.
Следующий шаг — работа по договору, где мы подробно описываем все этапы и сроки выполнения проекта. Это позволяет избежать недоразумений и обеспечивает прозрачность на каждом этапе сотрудничества.
После этого мы переходим к проработке семантики. Мы составляем список ключевых слов и фраз, которые помогут вашему сайту занять высокие позиции в поисковых системах. Это важный этап, который закладывает основу для дальнейшего успеха проекта.
Построение эффективной структуры сайта — наш следующий шаг. Мы разрабатываем логичную навигацию и структуру контента, что делает ваш сайт удобным и интуитивно понятным для пользователей.
Опытные верстальщики и программисты нашей команды обеспечивают высокое качество реализации всех задумок. Мы используем современные технологии и подходы, чтобы гарантировать стабильность и безопасность вашего сайта.
Современный дизайн — не только эстетика, но и функциональность. Мы создаем уникальные визуальные решения, которые отражают индивидуальность вашего бренда и привлекают внимание целевой аудитории.
После завершения разработки мы проводим тестирование, чтобы выявить и устранить возможные ошибки. Оптимизация сайта для различных устройств и браузеров — важный этап, который обеспечивает его корректную работу.
Наконец, мы запускаем проект, уверенные в его надёжности и эффективности. В SDD Creative Studio мы стремимся к тому, чтобы каждый этап разработки был максимально прозрачным и системным, что позволяет нам достигать высоких результатов и удовлетворять ожидания наших клиентов.
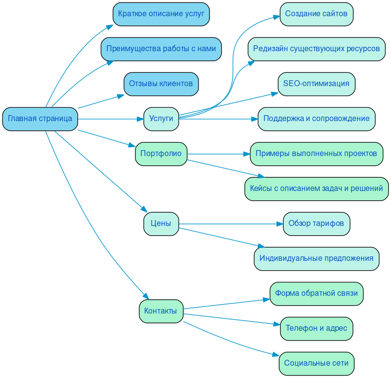
Ниже вы можете ознакомиться с картой проекта - наглядно показываем процесс разработки сайта и всех участников с нашей стороны.