Разработка сайта в ЕКБ: как создать эффективный онлайн-ресурс для вашего бизнеса?
В современном мире создание сайта — не просто набор страниц, а комплексное решение, которое должно отражать уникальность вашего бизнеса и эффективно решать задачи пользователей. В нашей студии мы понимаем, что каждая деталь важна, и поэтому подходим к разработке с учетом специфики местного рынка и потребностей клиентов.
Мы используем передовые технологии, такие как адаптивный дизайн, чтобы обеспечить корректное отображение вашего сайта на любых устройствах. Это особенно актуально для Екатеринбурга, где мобильный трафик продолжает расти. Кроме того, мы внедряем системы управления контентом, которые позволяют вам самостоятельно обновлять информацию на сайте без необходимости привлекать разработчиков.
Особое внимание мы уделяем SEO-оптимизации с самого начала разработки. Это значит, что ваш сайт будет не только красивым, но и видимым в поисковых системах. Мы проводим анализ ключевых слов и конкурентов, чтобы создать контент, который привлечет целевую аудиторию и повысит конверсию.
Наша команда состоит из опытных специалистов, которые работают в тесном сотрудничестве с клиентами на каждом этапе проекта. Мы не просто разрабатываем сайты, а создаем цифровые решения, которые помогают бизнесу расти и развиваться. Важно, чтобы ваш сайт не только привлекал внимание, но и выполнял свою основную функцию — генерировал лиды и увеличивал продажи.
Таким образом, мы предлагаем комплексный подход к созданию сайтов, ориентированный на результат и удовлетворение потребностей клиентов. Ваша идея — наша работа, и мы готовы сделать все, чтобы ваш онлайн-проект стал успешным и востребованным.

Преимущества онлайн-присутствия
В современном мире наличие качественного сайта — не просто желание, а необходимость для любого бизнеса. Продуманный и функциональный сайт позволяет значительно увеличить охват аудитории. В условиях растущей конкуренции важно быть доступным для клиентов в любое время и в любом месте. Сайт обеспечивает круглосуточный доступ к информации о товарах и услугах, что способствует привлечению новых клиентов и увеличению продаж.
Кроме того, наличие сайта повышает уровень доверия к вашему бизнесу. Современные пользователи ожидают, что компании будут представлены в интернете. Профессиональный сайт с актуальной информацией, отзывами и контактами создает положительное впечатление и способствует формированию доверительных отношений с клиентами. Люди склонны выбирать те компании, которые имеют онлайн-присутствие, так как это воспринимается как признак надежности.
Таким образом, разработка сайта в екб — важный шаг к успеху вашего бизнеса. Он не только расширяет возможности для привлечения клиентов, но и укрепляет имидж компании на рынке.

Маркетинговое исследование сайтов конкурентов
Анализ сайтов конкурентов — важный этап в создании эффективного веб-ресурса. Мы изучаем, как работают сайты ваших соперников, какие стратегии они применяют для привлечения и удержания клиентов. Это включает в себя анализ дизайна, структуры контента, используемых инструментов и методов продвижения. Понимание этих аспектов позволяет выявить сильные и слабые стороны конкурентов, что в свою очередь помогает вам занять уникальную нишу на рынке.
Зачем это нужно? Знание о том, что уже работает в вашей отрасли, позволяет избежать распространённых ошибок и сэкономить время на тестирование неэффективных решений. Мы фокусируемся на практическом подходе и результатах, что позволяет создавать креативные и высококонверсионные сайты, соответствующие современным требованиям. С учётом нашего 15-летнего опыта в маркетинге и потребностей SEO, мы разрабатываем стратегии, которые обеспечивают видимость и привлекательность вашего ресурса для целевой аудитории.
Таким образом, тщательное исследование конкурентов становится основой для успешного проекта, который не только отвечает вашим бизнес-целям, но и превосходит ожидания ваших клиентов.

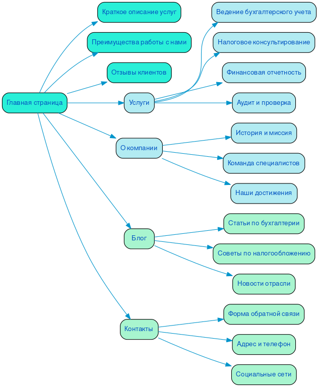
Разработка структуры сайта
Продуманная структура сайта — основа его удобства и эффективности. Хорошо организованный контент помогает пользователям быстро находить нужную информацию, что напрямую влияет на юзабилити. Логика построения разделов должна соответствовать пользовательским сценариям: каждый шаг навигации должен быть интуитивно понятен и не вызывать затруднений.
Эффективная структура также способствует улучшению SEO. Поисковые системы предпочитают сайты с четкой иерархией, где каждая страница логически связана с другими. Это не только упрощает индексацию, но и повышает шансы на высокие позиции в результатах поиска. Когда пользователи легко ориентируются на сайте, они дольше остаются на нем, что снижает показатель отказов и повышает конверсию.
Таким образом, продуманная структура не только улучшает пользовательский опыт, но и способствует достижению бизнес-целей, увеличивая количество целевых действий на сайте.

Разработка интерактивного прототипа сайта
Создание интерактивного прототипа сайта — ключевой этап в процессе разработки, который позволяет визуализировать идеи и концепции еще до начала программирования. Прототип служит наглядным представлением будущего продукта, что помогает команде и клиенту лучше понять, как будет выглядеть и функционировать сайт.
Тестирование пользовательского пути на этапе прототипирования позволяет выявить возможные проблемы и улучшить навигацию. Мы активно учитываем поведение пользователей, что способствует созданию интуитивно понятного интерфейса. Это, в свою очередь, значительно повышает конверсию, так как пользователи легче находят нужную информацию и выполняют целевые действия.
Кроме того, при разработке прототипа мы учитываем потребности SEO, что позволяет заранее оптимизировать структуру сайта и контент. Это обеспечивает лучшие позиции в поисковых системах и привлекает больше целевой аудитории.
С более чем 15-летним опытом в области веб-разработки, наша команда сочетает креативный подход с глубоким пониманием технологий. Мы создаем не просто сайты, а эффективные инструменты для бизнеса, которые работают на результат.
Разработка яркого дизайна в соответствии с целями заказчика
Мы создаем уникальные цифровые решения, которые помогают бизнесу выделяться на фоне конкурентов. С более чем 20-летним опытом в интернет-дизайне, мы понимаем, что каждый проект требует индивидуального подхода. Наша задача — не просто разработать сайт, а создать яркий, запоминающийся дизайн, который будет точно отражать цели и ценности вашего бренда.
Креативный дизайн — не только эстетика, но и мощный инструмент для вовлечения пользователей. Мы разрабатываем интерфейсы, которые побуждают посетителей к действию. Например, используя контрастные цвета и четкие призывы к действию, мы направляем внимание пользователей на ключевые элементы сайта. Это может быть кнопка "Купить", "Записаться на консультацию" или "Получить предложение". Каждый элемент дизайна продуман так, чтобы минимизировать путь пользователя к желаемому результату.
Наши дизайнеры учитывают поведение и потребности целевой аудитории, создавая интуитивно понятные навигации и визуальные иерархии. К примеру, при разработке сайта для образовательного проекта мы делаем акцент на простоте и доступности информации, что позволяет пользователям легко находить нужные курсы и записываться на них. Это не только улучшает пользовательский опыт, но и способствует высокой конверсии.
Мы верим, что каждый проект — возможность рассказать историю вашего бренда. Эмоциональная подача контента, использование уникальных графических элементов и анимаций делают взаимодействие с сайтом не только полезным, но и увлекательным. В результате, посетители не просто остаются на сайте, но и становятся его активными участниками, что в конечном итоге приводит к росту продаж и укреплению вашего бренда на рынке.
Несколько примеров наших проектов
Что вы получите при заказе сайта
Обратившись в SDD Creative Studio, вы получите не просто сайт, а мощный инструмент для развития вашего бизнеса. Мы начинаем с глубокого анализа целевой аудитории, что позволяет нам понять потребности ваших клиентов и создать продукт, который будет действительно востребован.
Мы уделяем особое внимание структурированию контента. Это помогает не только в восприятии информации, но и в SEO-оптимизации, что в свою очередь способствует повышению видимости вашего сайта в поисковых системах. Яркий и запоминающийся дизайн, который мы разрабатываем, делает ваш ресурс уникальным и привлекательным для пользователей.
Каждый проект, который мы реализуем, адаптирован для мобильных устройств. Мы используем Bootstrap 3, что гарантирует корректное отображение вашего сайта на любых экранах. Высокая юзабилити и удобный функционал обеспечивают комфортное взаимодействие пользователей с вашим сайтом, что значительно повышает вероятность конверсии.
Мы работаем только с современными и проверенными системами управления контентом, включая CMS Битрикс. Это позволяет вам легко управлять вашим сайтом, добавлять новые материалы и обновлять информацию без необходимости в технических знаниях.
Внедрение системы онлайн-консультаций даст вашим клиентам возможность быстро получить ответы на вопросы, что повысит уровень сервиса и доверия к вашему бренду. Мы также предлагаем услуги по SEO и маркетингу, что позволит привлечь больше целевых посетителей и увеличить конверсию.
По завершении проекта вы получите архив с сайтом, что обеспечит вам полный контроль над вашим ресурсом. SDD Creative Studio — ваш надежный партнер в создании корпоративного сайта, который будет работать на вас и приносить результаты.

Технические особенности создания сайта
Создание веб-ресурса требует глубокого понимания технических аспектов, которые обеспечивают не только функциональность, но и привлекательность интерфейса. Одним из ключевых элементов является анимация и динамика. Правильно реализованные анимации способны не только улучшить пользовательский опыт, но и подчеркнуть уникальность бренда. Мы уделяем особое внимание плавности переходов и интерактивности, что позволяет пользователям легко взаимодействовать с контентом и получать удовольствие от использования сайта.
Онлайн-обращения и формы обратной связи играют важную роль в коммуникации с клиентами. Мы разрабатываем удобные и интуитивно понятные формы, которые обеспечивают быструю и эффективную связь с пользователями. Важно, чтобы каждое обращение обрабатывалось максимально быстро, что повышает уровень удовлетворенности клиентов. Мы используем современные технологии для интеграции форм с CRM-системами, что позволяет автоматизировать процессы и улучшить взаимодействие с клиентами.
Загрузка данных — еще один важный аспект, который мы учитываем при создании веб-ресурсов. Оптимизация скорости загрузки страниц критически важна для удержания пользователей. Мы применяем передовые методы кэширования и минимизации запросов к серверу, что позволяет значительно сократить время ожидания. Это не только улучшает пользовательский опыт, но и positively влияет на SEO-позиции сайта.
Наконец, мы уделяем особое внимание UI/UX решениям, разрабатывая интерфейсы, которые не только красивы, но и удобны в использовании. Индивидуальный подход к каждому проекту позволяет нам создавать уникальные решения, которые соответствуют требованиям и ожиданиям клиентов. Мы стремимся к тому, чтобы каждая деталь сайта была продумана и реализована с максимальным качеством, что обеспечивает высокий уровень удовлетворенности пользователей и успех проекта в целом.

Порядок разработки сайта в компании SDD Creative Studio
Разработка сайта в екб в компании SDD Creative Studio начинается с тщательного анализа потребностей клиента. Мы погружаемся в бизнес вашего проекта, чтобы понять его цели, целевую аудиторию и уникальные предложения. Это позволяет нам создать индивидуальное решение, которое будет максимально эффективно.
Следующий этап — работа по договору. Мы формируем четкие условия сотрудничества, чтобы у вас не возникло вопросов на протяжении всего процесса. Прозрачность и системность — наши приоритеты, поэтому все этапы работы согласовываются с вами, и вы всегда в курсе текущего статуса проекта.
После этого мы приступаем к проработке семантики. Мы исследуем ключевые слова и фразы, которые помогут вашему сайту занять высокие позиции в поисковых системах. На основе полученной информации строится эффективная структура сайта, которая обеспечивает удобство навигации и максимальную конверсию.
Наши опытные верстальщики и программисты используют современные технологии для создания высококачественного кода, который обеспечивает стабильную работу сайта на всех устройствах. Мы также уделяем внимание современному дизайну, который не только привлекает внимание, но и соответствует последним трендам в веб-дизайне.
После завершения разработки мы проводим тщательное тестирование, чтобы выявить и устранить возможные ошибки. Каждый элемент сайта проверяется на функциональность и удобство использования. В финале осуществляется оптимизация проекта, чтобы обеспечить быструю загрузку и высокую производительность. После всех проверок мы запускаем сайт, предоставляя вам надежный инструмент для достижения ваших бизнес-целей.
Ниже вы можете ознакомиться с картой проекта - наглядно показываем процесс разработки сайта и всех участников с нашей стороны.