Разработка сайта для учителя: как создать онлайн-платформу, которая вдохновит учеников и упростит вашу работу
Создание веб-ресурса для образовательных специалистов требует особого подхода, учитывающего потребности как самих учителей, так и их учеников. Мы понимаем, что такой сайт должен быть не только удобным, но и функциональным, обеспечивая доступ к необходимым материалам и инструментам для работы. Наша команда разработчиков и дизайнеров использует современные технологии, чтобы создать платформу, которая будет отвечать всем требованиям пользователей.
При проектировании сайта мы акцентируем внимание на простоте навигации и интуитивно понятном интерфейсе. Это позволяет учителям быстро находить нужные ресурсы, делиться материалами и взаимодействовать с учениками. Мы применяем адаптивный дизайн, чтобы сайт корректно отображался на различных устройствах — от компьютеров до мобильных телефонов. Это особенно важно в условиях, когда доступ к информации должен быть возможен в любое время и в любом месте.
Кроме того, мы внедряем интерактивные элементы, такие как форумы, чаты и системы управления заданиями, что способствует более активному вовлечению учеников в процесс обучения. Наша студия предлагает интеграцию с различными образовательными платформами и сервисами, что расширяет функционал сайта и делает его более полезным.
Ценность нашего подхода заключается в том, что мы не просто создаем сайт, а разрабатываем инструмент, который помогает учителям эффективно организовывать учебный процесс. Мы учитываем уникальные потребности каждого клиента, что позволяет нам предлагать индивидуальные решения, способствующие достижению образовательных целей. С нами вы получите не просто веб-ресурс, а полноценную платформу для развития и взаимодействия в образовательной среде.

Преимущества онлайн-присутствия
В современном мире, где информация доступна в любое время и в любом месте, наличие качественного веб-сайта становится неотъемлемой частью успеха любого учителя. Продуманный и функциональный сайт позволяет значительно увеличить охват аудитории, предоставляя возможность делиться своим опытом и знаниями с учениками, родителями и коллегами. Это особенно важно в условиях растущей конкуренции в образовательной сфере.
Сайт учителя способствует доступности информации. Потенциальные ученики и их родители могут легко найти нужные данные о курсах, расписании и методах обучения. Это создает удобство для пользователей и повышает вероятность того, что они выберут именно вас. Более того, наличие онлайн-платформы позволяет оперативно обновлять информацию и взаимодействовать с аудиторией, что особенно актуально в условиях дистанционного обучения.
Кроме того, профессионально разработанный сайт формирует доверие к вам как к специалисту. Он служит визитной карточкой, демонстрируя ваши достижения, отзывы учеников и методические материалы. Это помогает создать положительный имидж и привлечь больше клиентов. Таким образом, разработка сайта учителя становится важным шагом к успешному онлайн-присутствию и развитию вашей карьеры.

Маркетинговое исследование сайтов конкурентов
Анализ сайтов конкурентов является ключевым этапом в создании онлайн-платформы для педагогов. Этот процесс включает в себя тщательное изучение функционала, дизайна и контента, используемого конкурентами, а также их стратегий продвижения. Мы исследуем, какие элементы помогают им привлекать внимание пользователей и обеспечивать высокую конверсию.
Зачем это нужно нашим клиентам? Понимание сильных и слабых сторон конкурентов позволяет выявить уникальные возможности для вашего проекта. Мы фокусируемся на том, чтобы создать креативный и эффективный сайт, который не только будет выделяться на фоне других, но и удовлетворит потребности целевой аудитории. С помощью анализа мы можем определить, какие ключевые слова и фразы наиболее актуальны для SEO, что поможет улучшить видимость вашего ресурса в поисковых системах.
С нашим опытом в маркетинге, превышающим 15 лет, мы применяем практический подход, ориентированный на результат. Мы не просто создаем сайты, а разрабатываем инструменты, которые помогут вам достигнуть ваших целей, будь то увеличение числа учеников или повышение вовлеченности родителей. Каждый проект мы начинаем с глубокого анализа, чтобы обеспечить максимальную отдачу от ваших инвестиций.

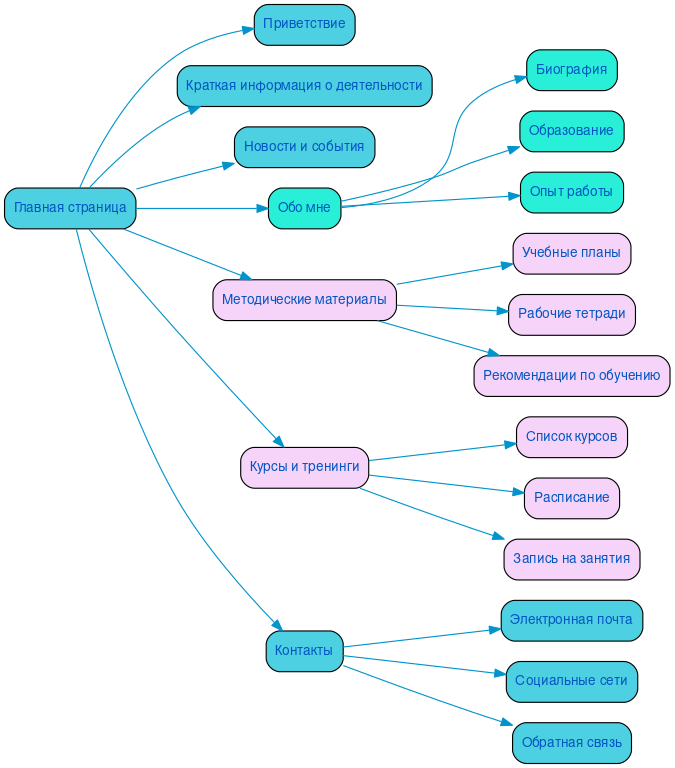
Разработка структуры сайта
Создание веб-ресурса для педагога требует особого внимания к структуре, поскольку она напрямую влияет на удобство использования и эффективность сайта. Четкая и логичная навигация помогает пользователям быстро находить нужную информацию, что значительно улучшает пользовательский опыт. Например, продуманное размещение разделов, таких как «Методические материалы», «Курсы» и «Контакты», позволяет избежать путаницы и ускоряет доступ к важным ресурсам.
Кроме того, структура сайта играет ключевую роль в SEO. Правильная иерархия страниц с использованием соответствующих заголовков и мета-тегов способствует лучшему индексированию поисковыми системами. Это, в свою очередь, увеличивает видимость сайта и привлекает больше целевой аудитории.
Также стоит учитывать пользовательские сценарии: важно, чтобы каждый элемент сайта вел к конверсии — будь то подписка на рассылку или покупка курса. Эффективная структура помогает направлять пользователей по этому пути, минимизируя количество кликов и упрощая процесс взаимодействия.

Разработка интерактивного прототипа сайта
Создание интерактивного прототипа сайта — это ключевой этап в процессе его разработки, который позволяет визуализировать идеи и концепции. Прототип служит основой для дальнейшего проектирования, обеспечивая четкое представление о структуре и функционале будущего ресурса. Это особенно важно для образовательных платформ, где удобство и доступность информации играют решающую роль.
Тестирование пользовательского пути на прототипе помогает выявить узкие места и оптимизировать навигацию. Мы проводим сессии тестирования с реальными пользователями, что позволяет нам получить ценные отзывы и внести необходимые корректировки. Такой подход не только повышает удобство использования, но и значительно увеличивает конверсию, превращая посетителей в активных пользователей.
Учет потребностей SEO на этапе прототипирования также имеет огромное значение. Мы интегрируем лучшие практики SEO, чтобы обеспечить видимость сайта в поисковых системах с самого начала. Наша команда, обладая 15-летним опытом, сочетает креативный подход с технической экспертизой, что позволяет создавать эффективные и привлекательные решения. Разработка интерактивного прототипа — это инвестиция в успешное будущее вашего проекта.
Разработка яркого дизайна в соответствии с целями заказчика
В современном мире, где визуальное восприятие играет ключевую роль, создание уникального и привлекательного дизайна становится основой успешного проекта. Мы понимаем, как важно для каждого клиента, чтобы его онлайн-присутствие отражало индивидуальность и цели. Наша команда, обладая более чем 20-летним опытом в интернет-дизайне, создает решения, которые не просто привлекают внимание, но и вовлекают пользователей в активное взаимодействие.
Креативный подход к дизайну позволяет нам разрабатывать интерфейсы, которые легко воспринимаются и интуитивно понятны. Мы используем яркие визуальные элементы, которые подчеркивают уникальность вашего бренда и вызывают эмоциональный отклик у пользователей. Например, использование цветовой палитры, соответствующей вашей целевой аудитории, помогает создать атмосферу доверия и заинтересованности. Мы также применяем динамичные анимации и интерактивные элементы, чтобы сделать взаимодействие с сайтом более увлекательным и запоминающимся.
Каждый проект начинается с глубокого анализа целей и задач нашего клиента. Мы разрабатываем дизайн, который направлен на достижение конкретных результатов, будь то увеличение числа подписчиков, продаж или вовлеченности. Например, размещение четких призывов к действию в стратегически важных местах интерфейса существенно повышает конверсию. Мы также учитываем поведение пользователей, создавая логичную структуру навигации, которая облегчает поиск информации и способствует выполнению целевых действий.
В результате, каждый созданный нами проект становится не просто сайтом, а мощным инструментом для достижения бизнес-целей. Мы уверены, что индивидуальный подход и креативный дизайн способны превратить любую идею в успешный онлайн-ресурс.
Несколько примеров наших проектов
Что вы получите при заказе сайта
Заказывая корпоративный сайт в SDD Creative Studio, вы получаете комплексное решение, адаптированное под нужды вашего бизнеса. Мы начинаем с тщательного анализа целевой аудитории, что позволяет нам понять, какие именно решения будут наиболее эффективными для вашего сегмента рынка. Это обеспечивает максимальную релевантность контента и его привлекательность для ваших клиентов.
Структурирование контента — еще один важный аспект нашего подхода. Мы создаем логичную и удобную навигацию, что позволяет пользователям быстро находить необходимую информацию. Яркий дизайн, который мы предлагаем, не только привлекает внимание, но и соответствует вашим корпоративным цветам и стилю, создавая единый имидж компании.
Современные технологии, такие как мобильный адаптив на базе Bootstrap 3, гарантируют, что ваш сайт будет отлично выглядеть и функционировать на любых устройствах. Это особенно важно в условиях растущего числа мобильных пользователей. Мы также уделяем внимание юзабилити, создавая удобный функционал, который делает взаимодействие с сайтом простым и интуитивно понятным.
Используя проверенные системы управления контентом, такие как "Битрикс - малый бизнес", мы обеспечиваем легкость в обновлении и управлении вашим сайтом. Внедрение системы онлайн-консультаций помогает наладить связь с клиентами и повысить уровень сервиса.
Наша команда также занимается SEO и маркетингом, что позволяет вам не только привлечь целевую аудиторию, но и добиться высокой конверсии. Мы создаем архив с сайтом, что обеспечивает возможность отслеживания всех изменений и анализа их эффективности. Выбирая SDD Creative Studio, вы получаете не просто сайт, а мощный инструмент для развития вашего бизнеса.

Технические особенности создания сайта
Создание веб-ресурса для педагогов требует глубокого понимания технических аспектов, которые обеспечивают не только функциональность, но и привлекательность интерфейса. Важным элементом является использование анимаций и динамических эффектов, которые делают взаимодействие с сайтом более живым и интуитивно понятным. Правильное применение анимации помогает акцентировать внимание на ключевых элементах, таких как кнопки действий и важные сообщения, что значительно улучшает пользовательский опыт.
Онлайн-обращения и формы обратной связи играют критическую роль в взаимодействии с посетителями. Реализация этих элементов требует тщательной настройки, чтобы обеспечить простоту и удобство заполнения. Мы разрабатываем формы, которые легко интегрируются с системами управления данными, что позволяет оперативно обрабатывать запросы и получать обратную связь от пользователей. Важно, чтобы каждая форма была адаптивной и работала без сбоев на различных устройствах.
Загрузка данных — это еще одна ключевая задача, требующая внимания к деталям. Мы используем современные технологии, чтобы обеспечить быструю и надежную загрузку контента, что особенно актуально для образовательных ресурсов, где важна оперативность доступа к информации. Оптимизация изображений и кода позволяет значительно сократить время загрузки страниц, что положительно сказывается на удержании пользователей.
Наконец, решения в области UI/UX разрабатываются с акцентом на индивидуальный подход к каждому проекту. Мы учитываем потребности целевой аудитории, создавая интуитивно понятные интерфейсы, которые способствуют легкому восприятию информации и повышают уровень вовлеченности. Внимание к деталям и стремление к совершенству в каждом элементе дизайна делают наш продукт уникальным и эффективным инструментом для педагогов.

Порядок разработки сайта в компании SDD Creative Studio
В компании SDD Creative Studio мы понимаем, что каждый проект уникален, и поэтому разработка сайта учителя начинается с тщательного анализа потребностей клиента. На этом этапе мы проводим детальные интервью и обсуждения, чтобы выявить все требования и ожидания. Это позволяет нам создать индивидуальное решение, которое будет соответствовать целям и задачам клиента.
Следующим шагом является работа по договору, где мы фиксируем все условия сотрудничества, сроки и бюджет. Это обеспечивает прозрачность на всех этапах разработки и позволяет избежать недоразумений. Мы придерживаемся четкой системы работы, что гарантирует надежность и высокое качество выполнения проекта.
После этого мы переходим к проработке семантики, что включает в себя исследование ключевых слов и фраз, которые помогут вашему сайту занять достойные позиции в поисковых системах. На основе собранной информации мы строим эффективную структуру сайта, которая будет удобна для пользователей и логично организована.
Наши опытные верстальщики и программисты создают качественный и адаптивный код, что обеспечивает отличную производительность сайта на всех устройствах. Мы также акцентируем внимание на современном дизайне, который не только привлекает внимание, но и способствует удобству навигации.
Перед запуском проекта мы проводим тщательное тестирование, чтобы убедиться в отсутствии ошибок и проблем. Оптимизация сайта — это последний этап, где мы настраиваем скорость загрузки и SEO-факторы. После успешного завершения всех этапов мы запускаем проект, предоставляя клиенту готовый и функциональный сайт, который отвечает всем его требованиям.
Ниже вы можете ознакомиться с картой проекта - наглядно показываем процесс разработки сайта и всех участников с нашей стороны.