Разработка сайта для социальных сетей: как создать успешную платформу для общения и взаимодействия пользователей

Преимущества онлайн-присутствия
В современном мире наличие качественного сайта является неотъемлемой частью успешной стратегии бизнеса. Прежде всего, продуманный и функциональный сайт позволяет значительно увеличить охват аудитории. С его помощью вы можете привлечь новых клиентов, расширяя границы своего бизнеса за счет онлайн-продвижения и использования различных маркетинговых инструментов.
Во-вторых, сайт обеспечивает доступность вашей компании 24/7. Потенциальные клиенты могут узнать о ваших услугах и товарах в любое время, что значительно увеличивает вероятность совершения покупки. Это особенно важно в условиях высокой конкуренции, когда каждая деталь может сыграть решающую роль в выборе клиента.
Наконец, наличие профессионально разработанного сайта способствует формированию доверия к вашему бренду. Клиенты чаще выбирают компании с качественным онлайн-присутствием, так как это создает впечатление надежности и серьезного подхода к бизнесу. Таким образом, Разработка сайта социальных сетей становится ключевым элементом для достижения успеха в цифровом пространстве.

Маркетинговое исследование сайтов конкурентов
Создание эффективных страниц в социальных сетях требует глубокого понимания конкурентной среды. Мы проводим всесторонний анализ сайтов ваших соперников, чтобы выявить их сильные и слабые стороны. Это включает в себя изучение контента, дизайна, пользовательского опыта, а также маркетинговых стратегий, которые они применяют для привлечения и удержания аудитории.
Зачем это нужно вам? Понимание того, как работают ваши конкуренты, позволяет нам разработать уникальное предложение, которое выделит вас на фоне остальных. Мы анализируем, какие форматы контента и рекламные кампании приносят наибольшую отдачу, а также какие ключевые слова и SEO-стратегии используют ваши соперники. Это знание помогает нам создавать креативные решения, которые не только привлекают внимание, но и обеспечивают высокую конверсию.
С нашим опытом в маркетинге более 15 лет, мы ориентируемся на результат и учитываем потребности SEO на каждом этапе. Это позволяет нам создавать не просто страницы, а мощные инструменты для взаимодействия с вашей целевой аудиторией. Мы стремимся к тому, чтобы ваш проект стал успешным и приносил ощутимые результаты.

Разработка структуры сайта
Эффективная и удобная структура веб-ресурса для социальных сетей — это основа его успешного функционирования. Продуманная логика построения разделов позволяет пользователям интуитивно ориентироваться на сайте, что значительно повышает юзабилити. Четкая навигация и логичные переходы между страницами способствуют более глубокому вовлечению пользователей и увеличивают время их пребывания на сайте.
Кроме того, структура напрямую влияет на SEO. Правильное распределение контента и использование ключевых слов в заголовках и подзаголовках помогают поисковым системам лучше индексировать страницы, что в свою очередь увеличивает видимость сайта в результатах поиска. Это создает дополнительные возможности для привлечения целевой аудитории.
Важно учитывать пользовательские сценарии при проектировании структуры. Например, если цель состоит в повышении конверсии, стоит выделить разделы с акциями или популярными услугами, чтобы пользователи могли легко их находить и совершать целевые действия.

Разработка интерактивного прототипа сайта
Создание интерактивного прототипа сайта — это важный этап, который позволяет визуализировать идеи и концепции до начала разработки. Прототип служит основой для дальнейших изменений и улучшений, что обеспечивает более эффективное взаимодействие с целевой аудиторией. На этом этапе мы тщательно тестируем пользовательский путь, выявляя возможные узкие места и оптимизируя навигацию. Это позволяет нам создать интуитивно понятный интерфейс, который способствует повышению конверсии.
Учитывая потребности SEO, мы интегрируем ключевые элементы, которые способствуют лучшему ранжированию сайта в поисковых системах. Это делает наш продукт не только красивым, но и функциональным, что важно для привлечения и удержания пользователей. Креативный подход к дизайну и контенту помогает выделиться на фоне конкурентов и создать уникальный пользовательский опыт.
С 15-летним опытом в сфере digital-маркетинга мы знаем, как важна каждая деталь. Каждый прототип, который мы создаем, — это не просто макет, а стратегический инструмент, направленный на достижение бизнес-целей наших клиентов. Мы уверены, что качественный прототип — это залог успешного проекта и его дальнейшего роста.
Разработка яркого дизайна в соответствии с целями заказчика
В современном мире, где внимание пользователей привлекается мгновенно, важность креативного и индивидуального дизайна сложно переоценить. Наша команда с более чем 20-летним опытом в интернет-дизайне знает, как создать визуальные решения, которые не только выделяются, но и эффективно выполняют поставленные задачи. Мы разрабатываем уникальные концепции, которые отражают цели и ценности вашего бренда, создавая эмоциональную связь с аудиторией.
Каждый проект начинается с глубокого анализа потребностей заказчика и его целевой аудитории. Мы понимаем, что яркий и привлекательный дизайн — это не просто красивые картинки, а мощный инструмент вовлечения. Используя психологию восприятия, мы создаем интерфейсы, которые направляют пользователей к нужным действиям. Например, продуманная цветовая палитра и контрастные кнопки призыва к действию могут значительно повысить конверсию, побуждая пользователей не только просматривать контент, но и взаимодействовать с ним.
Мы применяем различные подходы, такие как использование анимации для привлечения внимания или создание интерактивных элементов, которые делают взаимодействие с сайтом более увлекательным. Каждый элемент дизайна, от шрифтов до изображений, тщательно подбирается, чтобы создать гармоничное и запоминающееся восприятие. Мы стремимся не только к визуальной привлекательности, но и к функциональности, обеспечивая легкость навигации и доступность информации.
В конечном итоге, наша цель — сделать так, чтобы каждый посетитель вашего ресурса чувствовал себя комфортно и был мотивирован совершить нужное действие. Мы создаем не просто сайты, а платформы, которые работают на вас, повышая вовлеченность и лояльность вашей аудитории.
Несколько примеров наших проектов
Что вы получите при заказе сайта
Заказывая корпоративный сайт в SDD Creative Studio, вы получаете не просто веб-страницу, а мощный инструмент для достижения бизнес-целей. Мы начинаем с глубокого анализа целевой аудитории, что позволяет нам точно определить потребности ваших клиентов и адаптировать сайт под их интересы.
Структурирование контента — это ключ к удобству восприятия информации. Мы создаем логичную и понятную навигацию, которая помогает пользователям быстро находить нужную информацию. Яркий дизайн, разработанный с учетом последних трендов, привлечет внимание и создаст положительное первое впечатление о вашей компании.
Сайты, созданные нами, полностью адаптированы для мобильных устройств, что обеспечивает комфортный доступ с любых экранов. Мы используем Bootstrap 3 для создания отзывчивых интерфейсов, которые выглядят великолепно как на десктопах, так и на смартфонах.
Юзабилити — это наш приоритет. Мы разрабатываем удобный функционал, который делает взаимодействие с сайтом простым и интуитивно понятным. Благодаря современным проверенным CMS, таким как система управления сайтом "Битрикс - стандарт", вы сможете легко управлять контентом и обновлениями.
Мы внедряем систему онлайн-консультаций, что позволяет вашим клиентам получать мгновенные ответы на вопросы, повышая уровень обслуживания и увеличивая вероятность конверсии. SEO и маркетинг — важные аспекты, которые мы учитываем на каждом этапе разработки, чтобы ваш сайт занимал высокие позиции в поисковых системах и привлекал целевую аудиторию.
В результате вы получаете не только красивый и функциональный сайт, но и инструмент с высокой конверсией, который будет работать на вас. Мы также предоставим архив с сайтом, чтобы вы всегда имели доступ к предыдущим версиям и изменениям.

Технические особенности создания сайта
Создание платформ для взаимодействия пользователей в интернете требует глубокого понимания технических аспектов веб-разработки. Одним из ключевых элементов является реализация анимаций и динамических эффектов, которые делают интерфейс более привлекательным и интуитивно понятным. Использование современных библиотек и фреймворков позволяет создавать плавные переходы и эффекты, которые усиливают вовлеченность пользователей. Мы уделяем особое внимание деталям, чтобы каждая анимация не только радовала глаз, но и оптимизировала пользовательский опыт.
Кроме того, важным аспектом является организация онлайн-обращений и форм обратной связи. Мы разрабатываем интуитивно понятные и удобные формы, которые позволяют пользователям легко оставлять свои комментарии и вопросы. Интеграция с CRM-системами и автоматизация обработки запросов значительно упрощают взаимодействие с клиентами, повышая уровень сервиса и удовлетворенность пользователей.
Загрузка данных – еще одна важная составляющая. Мы используем современные технологии, такие как AJAX и WebSockets, которые обеспечивают быструю и бесшовную подгрузку информации без необходимости перезагрузки страницы. Это улучшает восприятие сайта и делает его более интерактивным. Наш подход к разработке включает в себя тщательное тестирование и оптимизацию, чтобы обеспечить максимальную производительность и стабильность.
Наконец, мы акцентируем внимание на UI/UX решениях, создавая уникальные и адаптивные интерфейсы, которые соответствуют потребностям целевой аудитории. Индивидуальный подход к каждому проекту позволяет нам учитывать все нюансы и предпочтения клиентов, что в итоге приводит к созданию эффективных и запоминающихся решений. Мы стремимся не только к качеству, но и к гармонии между функциональностью и эстетикой, что делает наш продукт действительно уникальным.

Порядок разработки сайта в компании SDD Creative Studio
В SDD Creative Studio мы понимаем, что успешная разработка сайта социальных сетей начинается с глубокого анализа потребностей клиента. На первом этапе мы проводим детальное интервью, чтобы понять цели и задачи вашего проекта, а также целевую аудиторию и уникальные особенности вашего бизнеса. Это позволяет нам создать четкое техническое задание, которое станет основой для дальнейшей работы.
Следующий этап — работа по договору, где мы фиксируем все условия, сроки и бюджет. Прозрачность на этом этапе обеспечивает уверенность клиента в том, что все его пожелания будут учтены. После этого начинается проработка семантики: мы исследуем ключевые слова и фразы, которые помогут вашему сайту занять высокие позиции в поисковых системах и привлечь целевых пользователей.
На этапе построения эффективной структуры сайта мы создаем логичную навигацию, которая обеспечит пользователям комфортный доступ ко всем разделам. Наши опытные верстальщики и программисты работают над реализацией функционала, который отвечает современным требованиям и ожиданиям пользователей. Мы стремимся к созданию современного дизайна, который не только привлекает внимание, но и способствует повышению конверсии.
После завершения разработки мы проводим тестирование, выявляя и исправляя возможные ошибки, чтобы гарантировать безупречную работу сайта. Этап оптимизации включает в себя улучшение скорости загрузки и адаптацию под мобильные устройства. Наконец, мы запускаем проект, обеспечивая его стабильную работу и поддержку. В SDD Creative Studio мы придерживаемся системного подхода, что позволяет нам быть надежными партнерами в сфере цифрового маркетинга.
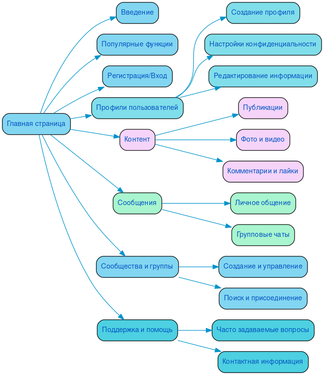
Ниже вы можете ознакомиться с картой проекта - наглядно показываем процесс разработки сайта и всех участников с нашей стороны.