Разработка сайта с блогом: как создать привлекательную платформу для вашего контента и привлечь аудиторию
Создание веб-ресурса с интегрированной платформой для публикации контента — это не просто добавление блога, а стратегический шаг к увеличению вовлеченности пользователей и улучшению позиций в поисковых системах. Мы применяем современные технологии, такие как CMS, которые позволяют легко управлять контентом и обеспечивают гибкость в настройках. Это дает возможность нашим клиентам самостоятельно обновлять информацию, не прибегая к помощи разработчиков.
При проектировании таких решений мы акцентируем внимание на юзабилити и дизайне. Удобная навигация и адаптивный интерфейс способствуют тому, чтобы пользователи оставались на сайте дольше, что, в свою очередь, повышает вероятность конверсии. Мы создаем уникальные шаблоны, которые отражают индивидуальность бизнеса, а также адаптируем их под разные устройства, чтобы обеспечить комфортный доступ к контенту в любое время и в любом месте.
Кроме того, мы внедряем SEO-оптимизацию на всех этапах разработки. Это позволяет нашим клиентам не только привлекать новых посетителей, но и удерживать их, предлагая качественный и актуальный контент. Мы обучаем наших клиентов основам контент-маркетинга, чтобы они могли эффективно взаимодействовать со своей аудиторией и развивать собственный бренд.
Наша команда использует аналитические инструменты для отслеживания поведения пользователей и оценки эффективности контента. Это позволяет нам вносить необходимые коррективы и улучшать результаты. Мы стремимся не просто создать сайт, а построить мощный инструмент для развития бизнеса, который будет работать на вас долгие годы.

Преимущества онлайн-присутствия
В современном мире наличие качественного сайта — это не просто необходимость, а важный шаг к успеху вашего бизнеса. Продуманный и функциональный сайт помогает вам не только представить свои товары и услуги, но и значительно увеличить охват аудитории. С его помощью вы можете привлекать новых клиентов из разных уголков мира, что особенно актуально в условиях глобализации и роста онлайн-торговли.
Кроме того, сайт обеспечивает доступность вашей компании 24/7. Потенциальные клиенты могут ознакомиться с вашим предложением в любое время, что значительно повышает шансы на заключение сделки. В отличие от традиционных методов рекламы, ваш сайт работает без перерывов и выходных, что делает его мощным инструментом для привлечения и удержания клиентов.
Наконец, наличие профессионально разработанного сайта способствует формированию доверия к вашему бренду. Пользователи склонны доверять компаниям с качественными и информативными ресурсами, что в свою очередь способствует укреплению репутации и лояльности клиентов. Таким образом, разработка сайта с блогом становится важным шагом для любого бизнеса, стремящегося к успешному онлайн-присутствию.

Маркетинговое исследование сайтов конкурентов
Создание веб-ресурса с интегрированным блогом — это не просто технический процесс, а стратегический шаг, который требует глубокого понимания конкурентной среды. Анализ сайтов соперников позволяет выявить их сильные и слабые стороны, исследовать используемые маркетинговые стратегии, контент и подходы к SEO. Это важный этап, который помогает определить, как ваш проект может выделяться на фоне других и привлечь целевую аудиторию.
В рамках маркетингового исследования мы внимательно изучаем, какие темы и форматы контента наиболее эффективны у конкурентов, как они взаимодействуют с посетителями и какие каналы продвижения используют. Такой подход дает возможность не только избежать распространенных ошибок, но и адаптировать успешные практики для достижения высоких результатов. Мы стремимся к созданию уникального контента, который будет не только интересен, но и полезен для вашей аудитории.
С учетом нашего более чем 15-летнего опыта в маркетинге и SEO, мы разрабатываем решения, которые обеспечивают высокую конверсию и максимальную отдачу от вложенных средств. Каждый проект мы рассматриваем индивидуально, учитывая потребности и цели клиента, чтобы обеспечить ему конкурентное преимущество в онлайн-пространстве.

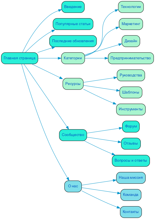
Разработка структуры сайта
Создание веб-ресурса с разделом для публикаций требует тщательной проработки структуры. Правильная организация контента напрямую влияет на удобство пользования сайтом и его эффективность. Логично построенные разделы помогают пользователям быстро находить нужную информацию, что значительно повышает уровень удовлетворенности и снижает показатель отказов.
Структура сайта должна учитывать пользовательские сценарии — от первого посещения до совершения целевого действия. Например, если посетитель ищет информацию по конкретной теме, наличие четкой навигации и логически связанных материалов увеличивает вероятность конверсии. Кроме того, хорошо структурированный сайт способствует улучшению SEO: поисковые системы лучше индексируют страницы, что повышает видимость ресурса в результатах поиска.
Таким образом, продуманная архитектура сайта не только облегчает взаимодействие с ним, но и способствует достижению бизнес-целей, обеспечивая устойчивый рост трафика и конверсии.

Разработка интерактивного прототипа сайта
Создание интерактивного прототипа сайта — это важный этап в процессе веб-разработки, который позволяет визуализировать структуру и функционал будущего ресурса. Прототип помогает не только увидеть, как будет выглядеть сайт, но и протестировать пользовательский путь, выявить возможные узкие места и оптимизировать навигацию. Такой подход значительно повышает вероятность успешного завершения проекта, так как позволяет вносить изменения на ранних стадиях, минимизируя затраты времени и ресурсов.
Учет потребностей SEO на этапе прототипирования также является ключевым моментом. Мы интегрируем лучшие практики поисковой оптимизации, чтобы ваш сайт не просто выглядел привлекательно, но и был виден в результатах поиска. Это особенно важно для повышения конверсии, ведь правильно выстроенная структура и логика сайта способствуют увеличению числа целевых действий пользователей.
С 15-летним опытом в digital-маркетинге мы понимаем, что креатив — это неотъемлемая часть успешного проекта. Мы создаем уникальные решения, которые отвечают требованиям рынка и ожиданиям клиентов. Интерактивные прототипы становятся основой для создания эффективного сайта, который будет не только красивым, но и функциональным, что в конечном итоге приводит к росту вашего бизнеса.
Разработка яркого дизайна в соответствии с целями заказчика
Создание сайта, который не только привлекает внимание, но и удерживает его, требует глубокого понимания целей вашего бизнеса и потребностей аудитории. Наша команда с более чем 20-летним опытом в интернет-дизайне знает, как сделать ваш проект уникальным и эффективным. Мы разрабатываем визуальные решения, которые не просто радуют глаз, но и ведут пользователя к нужному действию.
Креативный подход к дизайну позволяет нам создавать страницы, которые рассказывают историю вашего бренда. Мы используем яркие визуальные элементы, которые вызывают эмоции и создают запоминающийся опыт. Например, при разработке сайта для компании, занимающейся экологически чистыми продуктами, мы интегрировали натуральные текстуры и цвета, что усилило восприятие бренда как заботящегося о природе. Это не только привлекло внимание, но и вызвало доверие у пользователей.
Индивидуальность — ключ к успеху. Мы учитываем уникальные аспекты вашего бизнеса и адаптируем дизайн под вашу целевую аудиторию. Например, для стартапа в сфере технологий мы создали минималистичный интерфейс с акцентом на интерактивные элементы, что позволило пользователям легко находить нужную информацию и быстро принимать решения. Такой подход значительно повысил конверсию и улучшил пользовательский опыт.
Эмоциональная подача — еще один важный аспект. Мы создаем контент и визуальные решения, которые резонируют с вашими клиентами. Используя storytelling и визуальные метафоры, мы помогаем пользователям не только понять, но и почувствовать ценность вашего предложения. Это способствует формированию лояльности и увеличивает вероятность повторных обращений.
В результате, наш дизайн не просто красив — он функционален и направлен на достижение конкретных бизнес-целей. Мы создаем сайты, которые работают на вас и помогают пользователям легко совершать нужные действия.
Несколько примеров наших проектов
Что вы получите при заказе сайта
Заказывая корпоративный сайт в SDD Creative Studio, вы получаете не просто веб-страницу, а мощный инструмент для развития вашего бизнеса. Мы начинаем с глубокого анализа целевой аудитории, чтобы понять, кто ваши клиенты и какие их потребности. Это позволяет нам создавать контент, который действительно резонирует с вашей аудиторией.
Структурирование контента — еще один важный этап. Мы организуем информацию так, чтобы пользователи могли легко находить нужные им разделы и услуги. Удобный функционал и высокий уровень юзабилити обеспечивают комфортное взаимодействие с сайтом, что способствует увеличению времени, проведенного на ресурсах, и, как следствие, повышению конверсии.
Яркий и современный дизайн, созданный с использованием фреймворка Bootstrap 3, делает ваш сайт не только привлекательным, но и адаптивным. Это значит, что ваш ресурс будет отлично выглядеть и работать на любых устройствах, от настольных компьютеров до мобильных телефонов.
Мы используем современные и проверенные системы управления контентом, включая "Битрикс - малый бизнес". Это позволяет вам легко редактировать и обновлять информацию на сайте без необходимости в технических знаниях. Кроме того, мы интегрируем систему онлайн-консультаций, что дает возможность вашим клиентам получать ответы на вопросы в режиме реального времени.
Не забываем и о важности SEO и маркетинга. Мы настраиваем ваш сайт так, чтобы он был видим в поисковых системах, что привлечет больше трафика и потенциальных клиентов. В результате, вы получаете не просто сайт, а полноценный инструмент для бизнеса с высоким уровнем конверсии и архивом с сайтом для удобства работы в будущем.

Технические особенности создания сайта
Создание веб-платформы, включающей раздел с актуальными статьями и новостями, требует тщательного подхода к техническим аспектам. Важно учитывать не только функциональность, но и пользовательский опыт. Одним из ключевых элементов является реализация анимаций и динамических эффектов, которые делают взаимодействие с сайтом более увлекательным. Правильно подобранные анимации могут акцентировать внимание на важных элементах, таких как кнопки и ссылки, а также создавать плавные переходы между страницами, что улучшает общее восприятие ресурса.
Не менее значимым является внедрение онлайн-обращений и форм обратной связи. Эти инструменты позволяют пользователям легко взаимодействовать с вами, оставляя комментарии, задавая вопросы или подписываясь на обновления. Техническая реализация таких форм требует внимания к безопасности и удобству, чтобы избежать спама и обеспечить простоту использования. Мы уделяем особое внимание валидации данных и интеграции с CRM-системами, что позволяет эффективно обрабатывать запросы.
Загрузка данных также играет важную роль в создании веб-платформы. Оптимизация скорости загрузки страниц и использование кэширования обеспечивают быструю и бесперебойную работу сайта, что критично для удержания пользователей. Мы применяем современные методы, такие как lazy loading, чтобы загружать контент по мере необходимости, что способствует улучшению производительности.
Наконец, решения в области UI/UX являются основополагающими для успешной реализации проекта. Мы учитываем особенности целевой аудитории и создаем интуитивно понятные интерфейсы, которые обеспечивают легкость навигации и доступность информации. Индивидуальный подход к каждому проекту позволяет нам создать уникальный продукт, который будет соответствовать всем требованиям и ожиданиям клиентов.

Порядок разработки сайта в компании SDD Creative Studio
В SDD Creative Studio мы понимаем, что успешная разработка сайта с блогом начинается с глубокого анализа потребностей клиента. На этом этапе мы проводим детальные беседы, чтобы выявить цели и задачи, которые сайт должен решить. Это позволяет нам создать индивидуальный подход к каждому проекту.
После согласования всех деталей мы переходим к работе по договору. Мы гарантируем прозрачность на каждом этапе, чтобы вы всегда были в курсе процесса и могли вносить изменения по мере необходимости. Далее следует проработка семантики, где мы исследуем ключевые слова и фразы, которые привлекут целевую аудиторию и помогут в продвижении.
На этапе построения эффективной структуры сайта мы создаем логическую и удобную навигацию, что облегчает пользователям поиск информации. Наша команда состоит из опытных верстальщиков и программистов, которые обеспечивают высокое качество кода и адаптивность сайта для различных устройств.
Современный дизайн — это не только эстетика, но и функциональность. Мы разрабатываем уникальный визуальный стиль, который отражает индивидуальность вашего бренда и создает положительное впечатление на посетителей. После завершения разработки сайт проходит тщательное тестирование, чтобы выявить и устранить все возможные ошибки.
Затем мы занимаемся оптимизацией проекта, что включает в себя улучшение скорости загрузки и SEO-настройки. Наконец, мы запускаем сайт и готовы поддерживать вас на всех этапах его дальнейшего развития. Наша цель — обеспечить надежность и системность в каждом проекте, чтобы вы могли сосредоточиться на своем бизнесе, а мы позаботимся о вашем онлайн-присутствии.
Ниже вы можете ознакомиться с картой проекта - наглядно показываем процесс разработки сайта и всех участников с нашей стороны.