Разработка сайта для психолога: как привлечь клиентов и создать доверие через онлайн-пространство
Создание онлайн-платформы для специалистов в области психологии требует особого подхода, который учитывает уникальные потребности и ожидания целевой аудитории. Важно не только разработать привлекательный дизайн, но и обеспечить функциональность, которая поможет пользователям легко находить информацию и взаимодействовать с психологом.
Наша студия применяет современные технологии, чтобы сделать сайт интуитивно понятным и доступным. Использование адаптивного дизайна гарантирует, что ресурс будет корректно отображаться на любых устройствах — от компьютеров до мобильных телефонов. Это особенно актуально для клиентов, которые могут искать помощь в любое время и в любом месте.
Мы уделяем внимание контенту, который должен быть не только информативным, но и поддерживающим. Специально разработанные разделы, такие как статьи, блоги и видео, помогут пользователям лучше понять методики и подходы специалиста. Это создает доверительную атмосферу и способствует формированию долгосрочных отношений с клиентами.
Безопасность и конфиденциальность — ключевые аспекты, которые мы учитываем на каждом этапе разработки. Мы внедряем современные решения для защиты данных пользователей, что особенно важно для клиентов, обращающихся за психологической помощью.
Наша команда не просто создает сайты; мы строим платформы, которые помогают психологам эффективно общаться с клиентами и развивать свою практику. Мы понимаем, что каждый проект уникален, и готовы предложить индивидуальные решения, которые соответствуют специфике вашей работы и потребностям ваших клиентов. С нами ваш онлайн-ресурс станет не только визитной карточкой, но и мощным инструментом для развития вашей практики.

Преимущества онлайн-присутствия
В современном мире наличие качественного сайта — это не просто необходимость, а обязательный элемент успешного бизнеса, особенно для психологов. Первое, что стоит отметить, это увеличение охвата. Правильно разработанный сайт позволяет вам выйти за пределы локального рынка и привлечь клиентов из других регионов и стран. Это особенно важно для специалистов, предлагающих онлайн-консультации, которые становятся все более популярными.
Второй аргумент — доступность. Ваши потенциальные клиенты могут найти информацию о вас и ваших услугах в любое время суток, что значительно упрощает процесс выбора и записи на прием. Сайт, который содержит актуальные данные, отзывы и полезные материалы, позволяет клиентам лучше понимать вашу специализацию и подход к работе.
Наконец, наличие профессионального сайта формирует доверие. Визуально привлекательный и функциональный ресурс создает впечатление надежности и серьезности. Клиенты чаще выбирают тех специалистов, чья информация доступна и представлена в удобном формате. Таким образом, разработка сайта психолога становится важным шагом на пути к успешному продвижению ваших услуг и установлению доверительных отношений с клиентами.

Маркетинговое исследование сайтов конкурентов
В процессе создания онлайн-платформы для психолога важным этапом является анализ конкурентов в интернете. Это помогает выявить сильные и слабые стороны существующих решений, а также понять, какие стратегии работают в данной нише. Мы изучаем не только дизайн и функционал сайтов, но и их контент, пользовательский опыт, SEO-оптимизацию и маркетинговые подходы. Такой комплексный анализ позволяет нам сформировать четкое представление о том, что привлекает клиентов и какие элементы способствуют высокой конверсии.
Понимание конкурентной среды необходимо для создания уникального и эффективного проекта, который будет выделяться на фоне аналогичных предложений. Мы ориентируемся на практический подход, учитывая потребности целевой аудитории и современные тренды в психологии. Наша команда, имеющая более 15 лет опыта в маркетинге, разрабатывает креативные решения, которые не только привлекают внимание, но и стимулируют пользователей к действию.
Таким образом, маркетинговое исследование сайтов конкурентов становится основой для успешного запуска проекта. Это позволяет избежать распространенных ошибок и создать ресурс, который будет не только эстетически привлекательным, но и высокоэффективным с точки зрения привлечения клиентов и повышения их лояльности.

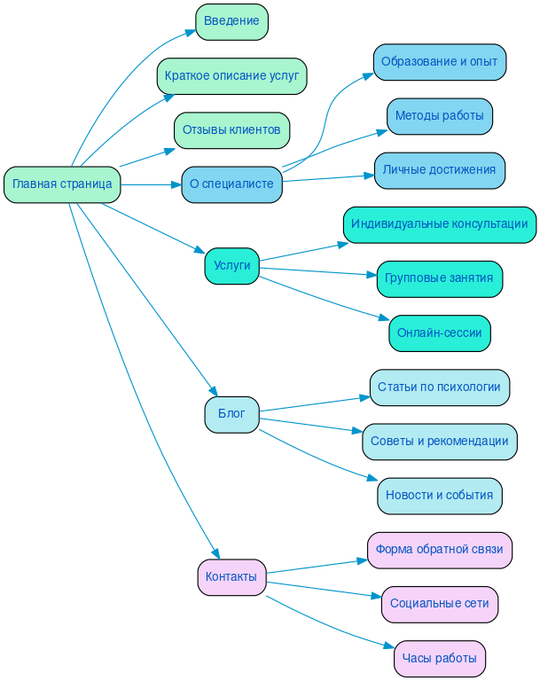
Разработка структуры сайта
Создание веб-ресурса для специалиста в области психологии требует особого внимания к структуре. Правильно выстроенная навигация обеспечивает пользователям легкий доступ к информации, что напрямую влияет на их опыт взаимодействия с сайтом. Четкая логика разделов позволяет посетителям быстро находить нужные услуги, статьи или контактные данные, что повышает вероятность конверсии.
Удобная структура не только улучшает юзабилити, но и положительно сказывается на поисковой оптимизации. Поисковые системы предпочитают сайты с ясной и логичной архитектурой, что способствует лучшему ранжированию в результатах поиска. Это значит, что потенциальные клиенты смогут легче находить ваш ресурс.
Важно учитывать пользовательские сценарии: как посетители будут перемещаться по сайту, какие действия предпринимать. Проработка этих аспектов позволяет создать эффективный инструмент, который не только привлекает внимание, но и способствует росту числа обращений.

Разработка интерактивного прототипа сайта
Создание интерактивного прототипа сайта – это важный этап, который позволяет визуализировать идеи и концепции до начала разработки. На этом этапе мы разрабатываем структуру и интерфейс, что помогает клиентам увидеть, как будет выглядеть конечный продукт, и внести необходимые изменения на ранних стадиях. Это не только экономит время, но и значительно снижает риски недопонимания.
Тестирование пользовательского пути на прототипе позволяет выявить слабые места в навигации и взаимодействии. Мы проводим анализ поведения пользователей, что помогает оптимизировать интерфейс и повысить удобство использования. Это, в свою очередь, способствует увеличению конверсии, так как пользователи легче находят нужную информацию и принимают решение о взаимодействии.
Учитывая потребности SEO на этапе прототипирования, мы закладываем основы для дальнейшего продвижения сайта в поисковых системах. Наш 15-летний опыт в digital-маркетинге и веб-разработке позволяет нам сочетать креативные решения с эффективными стратегиями, что делает каждый проект уникальным и успешным. Интерактивный прототип – это не просто черновик, это основа для создания качественного и востребованного продукта.
Разработка яркого дизайна в соответствии с целями заказчика
Создание онлайн-платформы для профессионала в области психологии требует особого подхода, где каждый элемент дизайна направлен на установление доверительных отношений с клиентами. Мы понимаем, что ваша цель — не просто привлечь внимание, но и вовлечь посетителя, помочь ему почувствовать себя комфортно и безопасно. Поэтому мы разрабатываем уникальные визуальные концепции, которые отражают вашу индивидуальность и ценности.
Наши дизайнеры работают в тесном сотрудничестве с вами, чтобы понять вашу философию и целевую аудиторию. Используя яркие и гармоничные цветовые решения, мы создаем атмосферу, которая способствует расслаблению и открытости. Например, теплые пастельные тона могут вызывать чувство уюта, а динамичные элементы, такие как анимации, могут привлекать внимание к важной информации, не перегружая пользователя.
Каждый элемент интерфейса разрабатывается с учетом его функциональности и способности вести пользователя к нужному действию. Мы применяем психологию восприятия: кнопки призыва к действию выделяются на фоне, а важные сообщения размещаются в стратегически удобных местах. Это позволяет пользователю интуитивно понимать, что делать дальше — записаться на консультацию, оставить заявку или ознакомиться с услугами.
Мы также учитываем поведение пользователей на сайте. Например, внедрение интерактивных элементов, таких как опросы или тесты, не только увеличивает вовлеченность, но и помогает собрать ценную информацию о ваших клиентах. Это позволяет вам более точно настраивать свои предложения и повышать конверсию.
С более чем 20-летним опытом в интернет-дизайне, мы знаем, как создать сайт, который станет не просто визитной карточкой, а мощным инструментом для развития вашего бизнеса и укрепления связи с клиентами.
Несколько примеров наших проектов
Что вы получите при заказе сайта
Заказывая корпоративный сайт в SDD Creative Studio, вы получаете не просто веб-страницу, а мощный инструмент для развития вашего бизнеса. Мы начинаем с глубокого анализа целевой аудитории, что позволяет нам понять потребности ваших клиентов и адаптировать сайт под их запросы. Это значит, что ваш ресурс будет максимально эффективным и привлекательным для целевой группы.
Одним из ключевых аспектов нашей работы является структурирование контента. Мы создаем логичную и понятную навигацию, что увеличивает юзабилити вашего сайта. Удобный функционал позволяет вашим пользователям легко находить нужную информацию и совершать целевые действия, что в свою очередь способствует высокой конверсии.
Мы предлагаем яркий дизайн, который выделит ваш сайт среди конкурентов. Используя современные технологии, такие как Bootstrap 3, мы обеспечиваем мобильный адаптив, что гарантирует корректное отображение вашего сайта на любых устройствах. Это особенно важно в условиях растущей мобильной аудитории.
Среди используемых нами систем управления сайтом выделяется "Битрикс - малый бизнес", которая обеспечивает надежность и простоту в управлении контентом. Мы также интегрируем систему онлайн-консультаций, что позволяет вам быть на связи с клиентами в любое время.
Наша работа не заканчивается на этапе разработки. Мы уделяем большое внимание SEO и маркетингу, что помогает вашему сайту занимать высокие позиции в поисковых системах. Это увеличивает видимость вашего бизнеса и привлекает новых клиентов.
С SDD Creative Studio вы получаете не только сайт, но и архив с сайтом, что позволяет вам в любой момент вернуться к предыдущим версиям и следить за развитием вашего проекта. Мы создаем сайты, которые работают на вас.

Технические особенности создания сайта
Создание веб-ресурса для специалиста в области психологии требует особого внимания к техническим аспектам, которые могут существенно повлиять на взаимодействие пользователя с сайтом. Важным элементом является использование анимаций и динамических элементов, которые помогают создать дружелюбную атмосферу и удерживают внимание посетителей. Плавные переходы и визуальные эффекты могут сделать взаимодействие с контентом более интуитивным и приятным, что особенно важно в контексте работы с клиентами, ищущими эмоциональную поддержку.
Не менее значимой частью является реализация онлайн-обращений и форм обратной связи. Эти инструменты должны быть не только функциональными, но и простыми в использовании. Важно, чтобы пользователь мог легко и быстро связаться со специалистом, не испытывая при этом никаких трудностей. В этом контексте мы уделяем внимание оптимизации форм, делая их адаптивными и минималистичными, чтобы каждый посетитель мог легко заполнить их с мобильного устройства или компьютера.
Загрузка данных и интеграция с различными сервисами также играют ключевую роль. Мы используем современные технологии, чтобы обеспечить быструю загрузку страниц и безупречную работу сайта. Это позволяет избежать потери клиентов из-за долгого ожидания и способствует повышению общей удовлетворенности пользователей.
Наконец, мы акцентируем внимание на UI/UX решениях, которые учитывают особенности целевой аудитории. Индивидуальный подход к каждому проекту позволяет нам создавать интерфейсы, которые не только эстетически привлекательны, но и удобны в использовании. Мы понимаем, что каждый элемент сайта должен служить цели — помогать пользователю чувствовать себя комфортно и уверенно, обращаясь за помощью к специалисту.

Порядок разработки сайта в компании SDD Creative Studio
Разработка сайта психолога в компании SDD Creative Studio начинается с тщательного анализа потребностей клиента. На этом этапе мы проводим детальное обсуждение целей, задач и особенностей вашей практики, чтобы понять, как лучше всего представить ваши услуги в интернете.
После этого мы заключаем договор, который четко фиксирует все условия сотрудничества и этапы работы. Прозрачность на этом этапе обеспечивает уверенность наших клиентов в том, что все будет выполнено в срок и согласно оговоренным требованиям.
Следующий шаг — проработка семантики. Мы исследуем ключевые слова и фразы, которые помогут вашему сайту занять высокие позиции в поисковых системах. Это позволяет не только привлечь целевую аудиторию, но и создать контент, который будет резонировать с вашими потенциальными клиентами.
Далее мы строим эффективную структуру сайта. Мы разрабатываем навигацию, которая будет интуитивно понятна пользователям, что способствует повышению удобства и снижению показателя отказов. Наша команда опытных верстальщиков и программистов обеспечивает качественную реализацию всех задумок, следя за тем, чтобы сайт работал без сбоев на всех устройствах.
Современный дизайн — еще один важный аспект нашей работы. Мы создаем визуально привлекательные и функциональные интерфейсы, которые подчеркивают индивидуальность вашего бренда. После завершения разработки сайт проходит этап тестирования, где мы выявляем и устраняем возможные ошибки.
В заключение мы занимаемся оптимизацией и запуском проекта. Мы гарантируем, что ваш сайт будет готов к работе и полностью соответствовать современным требованиям. Наша системная и надежная работа позволяет вам сосредоточиться на вашей практике, пока мы заботимся о вашем онлайн-присутствии.
Ниже вы можете ознакомиться с картой проекта - наглядно показываем процесс разработки сайта и всех участников с нашей стороны.