Разработка сайта: эффективное продвижение и раскрутка для вашего бизнеса
Создание веб-сайта — это не просто процесс разработки, а стратегический шаг к вашему успеху в интернете. Мы понимаем, что качественный сайт должен не только привлекать внимание, но и эффективно конвертировать посетителей в клиентов. Поэтому мы применяем современные технологии и инструменты, которые обеспечивают высокую производительность и стабильность вашего ресурса.
На первом этапе мы тщательно анализируем вашу целевую аудиторию и конкурентное окружение. Это позволяет нам создавать уникальный дизайн и функционал, которые удовлетворяют потребности пользователей и выделяют вас на фоне конкурентов. Мы используем адаптивный веб-дизайн, чтобы ваш сайт был удобен на любых устройствах, что критически важно в условиях растущей мобильной аудитории.
Но создание сайта — это лишь начало. Мы сосредоточены на том, чтобы ваш ресурс стал видимым и востребованным. Для этого мы применяем комплексный подход к его продвижению. Используя SEO-оптимизацию, контент-маркетинг и SMM, мы обеспечиваем стабильный поток целевого трафика. Наша команда следит за последними трендами и изменениями в алгоритмах поисковых систем, что позволяет нам адаптировать стратегии и достигать высоких позиций в результатах поиска.
Мы понимаем, что успех вашего проекта зависит не только от технической реализации, но и от постоянного анализа и оптимизации. Поэтому мы предлагаем услуги по мониторингу и улучшению показателей вашего сайта, что позволяет оперативно реагировать на изменения в поведении пользователей и рынке.
С нами ваш интернет-ресурс станет не просто витриной, а мощным инструментом для достижения бизнес-целей. Мы готовы взять на себя все этапы — от идеи до реализации и продвижения, обеспечивая максимальную отдачу от ваших инвестиций.

Преимущества онлайн-присутствия
В современном мире наличие качественного сайта — это не просто необходимость, а залог успешного бизнеса. Прежде всего, продуманный и функциональный сайт позволяет значительно увеличить охват аудитории. С помощью SEO-оптимизации и контент-маркетинга ваш ресурс может попасть на первые страницы поисковых систем, что привлечет больше потенциальных клиентов.
Кроме того, сайт обеспечивает круглосуточную доступность вашего бизнеса. Даже в нерабочее время пользователи могут ознакомиться с вашими услугами или товарами, что увеличивает шансы на продажу. Это особенно важно в условиях высокой конкуренции, когда каждая минута на счету.
Наконец, наличие профессионально разработанного сайта способствует формированию доверия у клиентов. Хорошо оформленный ресурс с актуальной информацией и отзывами пользователей создает позитивный имидж компании. Люди охотнее выбирают услуги тех, кто демонстрирует свою надежность через онлайн-присутствие. Таким образом, разработка сайта, продвижение и раскрутка сайта становятся ключевыми аспектами успешной стратегии вашего бизнеса.

Маркетинговое исследование сайтов конкурентов
В современном цифровом мире успешное присутствие в интернете требует не только качественного сайта, но и глубокого понимания конкурентной среды. Анализ сайтов конкурентов — это ключевой этап, который помогает выявить сильные и слабые стороны ваших соперников, а также определить лучшие практики в вашей нише. Мы изучаем не только дизайн и функционал, но и стратегии контентного маркетинга, SEO-оптимизации и пользовательского опыта.
Понимание того, как работают ваши конкуренты, позволяет нам создать уникальное предложение, которое выделит ваш проект на фоне остальных. Мы нацелены на практические результаты: каждый элемент сайта разрабатывается с учетом креативности и высокой конверсии. С 15-летним опытом в маркетинге мы знаем, как адаптировать стратегию под потребности вашего бизнеса и целевой аудитории.
Кроме того, анализ конкурентов помогает нам учитывать актуальные тренды и требования SEO, что обеспечит вашему сайту высокие позиции в поисковых системах. Этот подход не только повышает эффективность вашего проекта, но и способствует его устойчивому росту в долгосрочной перспективе.

Разработка структуры сайта
Эффективная и удобная структура сайта — это основа успешного онлайн-присутствия. Продуманное распределение разделов и логика навигации напрямую влияют на пользовательский опыт. Когда посетители легко находят нужную информацию, они с большей вероятностью выполняют целевые действия, что повышает конверсию.
Структура сайта должна соответствовать пользовательским сценариям. Например, если ваш ресурс посвящён продаже товаров, важно, чтобы категории и подкатегории были интуитивно понятны. Это не только улучшает юзабилити, но и способствует более высокому ранжированию в поисковых системах. Поисковые алгоритмы учитывают, насколько логично организован контент, что также влияет на видимость сайта в результатах поиска.
Таким образом, создание логичной и удобной структуры — это не просто вопрос дизайна, а стратегический шаг к увеличению трафика и улучшению пользовательского опыта.

Разработка интерактивного прототипа сайта
Создание интерактивного прототипа сайта — это ключевой этап в процессе его разработки, который позволяет визуализировать идеи и концепции еще до начала программирования. На этом этапе мы фокусируемся на пользовательском пути, что помогает выявить возможные проблемы и оптимизировать навигацию. Каждый элемент интерфейса проходит тестирование, что позволяет нам убедиться в удобстве и интуитивности использования.
Визуализация помогает не только команде, но и клиентам лучше понять, как будет выглядеть конечный продукт. Мы учитываем потребности SEO на ранних стадиях, что позволяет избежать проблем с видимостью в поисковых системах в будущем. Креативный подход к дизайну и функциональности прототипа способствует повышению конверсии, так как мы можем заранее протестировать различные варианты и выбрать наиболее эффективные решения.
С нашим 15-летним опытом в digital-маркетинге мы знаем, как сделать сайт не только красивым, но и эффективным. Мы создаем прототипы, которые не просто выполняют задачи, но и решают проблемы пользователей, что в конечном итоге приводит к успешной реализации проекта и достижению бизнес-целей наших клиентов.
Разработка яркого дизайна в соответствии с целями заказчика
Наша компания более 20 лет создает уникальные онлайн-решения, которые не просто привлекают внимание, но и вовлекают пользователей в активное взаимодействие. Мы понимаем, что каждый проект — это не просто сайт, а мощный инструмент для достижения бизнес-целей заказчика. Именно поэтому мы уделяем особое внимание креативному подходу и индивидуальности каждого проекта.
Дизайн, который мы разрабатываем, основан на глубоком понимании целевой аудитории. Мы создаем визуальные решения, которые вызывают эмоции и побуждают к действию. Например, использование ярких акцентов и продуманной типографики помогает выделить ключевые предложения, а интуитивно понятная навигация облегчает пользователям поиск нужной информации. Каждый элемент дизайна продуман так, чтобы направлять пользователя к целевому действию — будь то покупка, регистрация или подписка на рассылку.
Мы применяем методы A/B-тестирования, чтобы определить, какие визуальные решения и текстовые элементы вызывают наибольшую реакцию. Это позволяет нам не только создавать эстетически привлекательные сайты, но и обеспечивать высокую конверсию. Например, в одном из наших проектов мы изменили цвет кнопки призыва к действию и увеличили количество кликов на 30%. Такие результаты подтверждают, что даже небольшие изменения в дизайне могут существенно повлиять на поведение пользователей.
Каждый проект для нас — это возможность создать что-то уникальное и эффективное. Мы не просто разрабатываем сайты, мы создаем платформы для роста вашего бизнеса, где каждая деталь работает на результат. Давайте вместе воплотим ваши идеи в жизнь и сделаем ваш сайт не только красивым, но и высокоэффективным инструментом для достижения ваших целей.
Несколько примеров наших проектов
Что вы получите при заказе сайта
При заказе корпоративного сайта в компании SDD Creative Studio вы получаете не просто веб-страницу, а мощный инструмент для достижения бизнес-целей. Мы начинаем с тщательного анализа целевой аудитории, что позволяет нам создать сайт, максимально соответствующий ожиданиям ваших клиентов. Это значит, что каждый элемент будет направлен на решение задач вашего бизнеса и привлечение новых клиентов.
Мы уделяем особое внимание структурированию контента. Четкая и логичная навигация поможет пользователям быстро находить нужную информацию, что значительно улучшает юзабилити сайта. Это, в свою очередь, способствует повышению уровня взаимодействия с вашим брендом и увеличивает вероятность конверсии.
Яркий дизайн, разработанный с учетом последних трендов, привлечет внимание и создаст положительное впечатление о вашей компании. Мы используем Bootstrap 3 для создания адаптивных решений, что означает, что ваш сайт будет прекрасно выглядеть и работать на любых устройствах — от мобильных телефонов до десктопов.
Сайт будет построен на современных и проверенных CMS, таких как Битрикс, что обеспечивает надежность и простоту в управлении контентом. Мы также интегрируем систему онлайн-консультаций, что позволит вашим клиентам быстро получать ответы на вопросы и повышать уровень доверия к вашему бизнесу.
Наша команда внимательно работает над аспектами SEO и маркетинга, чтобы ваш сайт был видим в поисковых системах и привлекал целевой трафик. Мы гарантируем, что все решения направлены на достижение высокой конверсии, что в свою очередь способствует росту вашего бизнеса.
Кроме того, вы получите архив с сайтом, что обеспечит безопасность и сохранность всех данных. Мы стремимся к тому, чтобы ваш корпоративный сайт стал неотъемлемой частью успешной стратегии вашего бизнеса.

Технические особенности создания сайта
Создание современного веб-сайта требует глубокого понимания технических аспектов, которые влияют на его функциональность и привлекательность для пользователей. Одним из ключевых элементов являются анимации и динамические эффекты, которые делают взаимодействие с сайтом более увлекательным и интуитивно понятным. Правильно реализованные анимации не только привлекают внимание, но и помогают пользователям лучше ориентироваться в контенте, обеспечивая плавный переход между различными разделами.
Также важным аспектом является интеграция онлайн-обращений и форм обратной связи. Эти инструменты позволяют пользователям легко взаимодействовать с компанией, задавать вопросы и оставлять отзывы. Мы уделяем особое внимание разработке удобных и доступных форм, которые соответствуют современным стандартам. Это обеспечивает не только высокий уровень конверсии, но и положительный пользовательский опыт, что в свою очередь способствует формированию лояльности клиентов.
Загрузка данных — еще один важный момент, который требует тщательной проработки. Оптимизация загрузки страниц и контента позволяет значительно улучшить скорость работы сайта, что критично для удержания пользователей. Мы применяем передовые технологии и подходы для достижения максимальной производительности, что в свою очередь positively влияет на SEO-позиции ресурса.
Наконец, решения в области UI/UX играют решающую роль в создании успешного веб-проекта. Мы нацелены на индивидуальный подход к каждому клиенту, учитывая его потребности и особенности целевой аудитории. Это позволяет нам разрабатывать интуитивно понятные интерфейсы, которые обеспечивают комфортное взаимодействие и положительное восприятие сайта. Внимание к деталям и высокие стандарты качества — залог успешного проекта, который будет не только привлекать, но и удерживать пользователей.

Порядок разработки сайта в компании SDD Creative Studio
Разработка сайта в компании SDD Creative Studio начинается с тщательного анализа потребностей клиента. Мы проводим детальное интервью, чтобы понять цели и задачи вашего бизнеса, а также целевую аудиторию. Это позволяет нам создать стратегию, которая будет максимально эффективной для вашего проекта.
После согласования всех деталей мы приступаем к работе по договору, который защищает интересы обеих сторон и обеспечивает прозрачность на каждом этапе. Мы уверены, что системный подход к каждому проекту — это залог его успешности. Следующим шагом является проработка семантики, где мы подбираем ключевые слова и фразы, которые помогут вашему сайту занять высокие позиции в поисковых системах.
На этапе построения эффективной структуры сайта мы создаем логичную навигацию и размещаем контент так, чтобы он был удобен для пользователей. Наша команда опытных верстальщиков и программистов работает над тем, чтобы сайт был не только красивым, но и функциональным. Мы применяем современные технологии и подходы, чтобы обеспечить высокую производительность и стабильность работы вашего ресурса.
Современный дизайн — это не только эстетика, но и удобство использования. Мы разрабатываем интерфейсы, которые будут интуитивно понятны вашим пользователям. После завершения всех работ мы проводим тестирование, чтобы выявить и устранить возможные ошибки. На этапе оптимизации мы настраиваем сайт для достижения максимальной скорости загрузки и удобства работы с ним.
Наконец, после всех проверок и доработок мы запускаем проект. Мы гарантируем прозрачность и надежность на каждом этапе, чтобы вы могли быть уверены в качестве нашей работы. Разработка сайта, продвижение и раскрутка сайта в компании SDD Creative Studio — это комплексный процесс, ориентированный на результат и удовлетворение потребностей клиента.
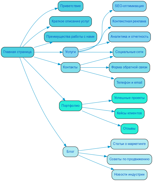
Ниже вы можете ознакомиться с картой проекта - наглядно показываем процесс разработки сайта и всех участников с нашей стороны.