Разработка сайта под ключ: ваш путь к успешному онлайн-бизнесу начинается здесь!
Создание сайта — это комплексный процесс, который включает в себя множество этапов: от анализа потребностей клиента до запуска готового продукта. Мы предлагаем всесторонний подход, который гарантирует, что ваш сайт будет не только красивым, но и функциональным, удобным для пользователей и эффективным в достижении бизнес-целей.
На первом этапе мы проводим глубокое исследование вашей ниши и целевой аудитории. Это позволяет нам выявить ключевые требования и предпочтения пользователей, что в дальнейшем влияет на структуру и дизайн сайта. Наши дизайнеры создают уникальные макеты, которые отражают индивидуальность вашего бренда и привлекают внимание посетителей.
Технологическая база играет важную роль в создании качественного веб-продукта. Мы используем современные фреймворки и системы управления контентом, что обеспечивает высокую производительность и безопасность. Наша команда разработчиков следит за последними трендами в веб-технологиях, чтобы предложить вам самые актуальные решения.
После завершения разработки мы проводим тщательное тестирование, чтобы убедиться, что сайт работает без сбоев на всех устройствах и браузерах. Этот этап критически важен для обеспечения положительного пользовательского опыта. Мы также предоставляем услуги по SEO-оптимизации, что помогает вашему сайту занять высокие позиции в поисковых системах.
Наша ценность заключается в том, что мы не просто создаём сайт, а разрабатываем комплексное решение, которое учитывает все аспекты вашего бизнеса. Мы нацелены на долгосрочное сотрудничество и готовы поддерживать ваш проект на всех этапах его жизни, обеспечивая стабильный рост и развитие в цифровом пространстве.

Преимущества онлайн-присутствия
В современном мире наличие качественного сайта — это не просто необходимость, а ключевой фактор успеха для любого бизнеса. Продуманный и функциональный сайт позволяет значительно увеличить охват аудитории. С его помощью вы можете привлекать клиентов не только из своего региона, но и из других городов и стран, что открывает новые горизонты для роста и развития.
Кроме того, доступность информации о вашем бизнесе 24/7 создает удобство для клиентов. Пользователи могут ознакомиться с вашими услугами или товарами в любое время, что повышает вероятность совершения покупки. Чем проще и удобнее будет взаимодействие с вашим сайтом, тем больше клиентов вы сможете привлечь.
Наконец, профессионально разработанный сайт формирует доверие к вашему бренду. Современный дизайн, качественный контент и удобная навигация внушают уверенность и показывают, что вы серьезно относитесь к своему делу. Все эти факторы способствуют созданию положительного имиджа вашей компании и увеличивают лояльность клиентов. Именно поэтому мы предлагаем услуги по разработке сайта под ключ, чтобы ваш бизнес мог максимально эффективно использовать возможности онлайн-присутствия.

Маркетинговое исследование сайтов конкурентов
Создание веб-сайта — это не просто набор страниц, а стратегически продуманный инструмент для достижения ваших бизнес-целей. Важным этапом этого процесса является маркетинговое исследование сайтов ваших конкурентов. Мы анализируем их подходы, сильные и слабые стороны, а также применяемые стратегии для привлечения и удержания клиентов.
Исследование включает в себя изучение дизайна, пользовательского опыта, контента и SEO-оптимизации. Мы оцениваем, какие элементы работают успешно, а какие нет, чтобы вы могли избежать распространённых ошибок и воспользоваться проверенными решениями. Это позволяет нам создавать уникальные и креативные проекты, которые выделяются на фоне конкурентов.
Для вас это означает не только красивый сайт, но и ресурс, который будет генерировать высокую конверсию. Мы понимаем, что каждая деталь имеет значение, и учитываем потребности SEO на всех этапах разработки. С нашим опытом в маркетинге более 15 лет, мы знаем, как сделать так, чтобы ваш проект не просто существовал в интернете, а приносил реальные результаты и способствовал вашему бизнес-росту.

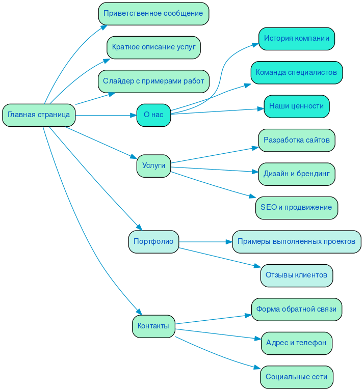
Разработка структуры сайта
Эффективная и удобная структура сайта — это основа успешного онлайн-присутствия. Правильное распределение разделов и логика навигации помогают пользователям быстро находить нужную информацию, что напрямую влияет на их опыт взаимодействия с ресурсом. Продуманная архитектура сайта позволяет минимизировать количество кликов до цели и улучшает пользовательские сценарии, что в свою очередь способствует повышению конверсии.
Кроме того, структурированность сайта играет ключевую роль в SEO. Поисковые системы предпочитают сайты с четкой и логичной иерархией, что облегчает индексацию и повышает шансы на высокие позиции в результатах поиска. Каждый раздел должен быть связан с другими, создавая единое целое, где пользователи легко перемещаются и находят интересующий контент.
Таким образом, грамотное построение структуры сайта — это не просто вопрос удобства, а важный аспект, влияющий на его эффективность и успешность в цифровом пространстве.

Разработка интерактивного прототипа сайта
Создание интерактивного прототипа сайта — это важный этап в процессе разработки, который позволяет визуализировать структуру и функциональность будущего проекта. На этом этапе мы уделяем особое внимание пользовательскому пути, чтобы обеспечить интуитивно понятную навигацию и удобство использования. Прототипирование помогает выявить и устранить потенциальные проблемы еще до начала программирования, что значительно экономит время и ресурсы.
Тестирование прототипа с реальными пользователями дает возможность собрать обратную связь и внести необходимые изменения. Это не только улучшает пользовательский опыт, но и способствует повышению конверсии, так как мы можем адаптировать интерфейс под реальные потребности целевой аудитории. Мы учитываем также требования SEO, чтобы сайт не только привлекал пользователей, но и соответствовал критериям поисковых систем.
С 15-летним опытом в digital-маркетинге мы понимаем, что креативность и стратегический подход к разработке прототипов являются залогом успешного проекта. Наша команда сочетает инновационные идеи с проверенными методами, чтобы создать продукт, который будет не только красивым, но и эффективным.
Разработка яркого дизайна в соответствии с целями заказчика
В нашем агентстве мы создаем не просто сайты, а уникальные цифровые решения, которые отражают индивидуальность вашего бизнеса и помогают достичь конкретных целей. С более чем 20-летним опытом в интернет-дизайне, мы понимаем, что каждый проект требует креативного подхода и глубокого анализа потребностей клиента.
Наши дизайнеры работают в тесном сотрудничестве с вами, чтобы разработать яркий и привлекательный визуальный стиль, который будет не только красивым, но и функциональным. Мы знаем, что дизайн — это не просто эстетика. Это мощный инструмент, который помогает пользователю совершить нужное действие, будь то регистрация, покупка или подписка. Например, использование контрастных цветов и четкой типографики направляет внимание на ключевые элементы, что увеличивает вероятность конверсии.
Мы применяем современные подходы, такие как эмоциональный дизайн, который вызывает у пользователя положительные ощущения и способствует формированию доверия к вашему бренду. Используя психологию восприятия, мы создаем интерфейсы, которые не просто удобны, но и вызывают желание взаимодействовать. Например, анимации и интерактивные элементы могут сделать процесс навигации более увлекательным, что значительно повышает вовлеченность пользователей.
Каждый проект — это новый вызов, и мы готовы его принять. Мы исследуем вашу целевую аудиторию, анализируем конкурентное окружение и создаем дизайн, который не только соответствует вашим целям, но и выделяет вас на фоне конкурентов. С нами ваш сайт станет не просто визитной карточкой, а эффективным инструментом для достижения бизнес-результатов.
Несколько примеров наших проектов
Что вы получите при заказе сайта
Заказывая корпоративный сайт в SDD Creative Studio, вы получаете комплексный подход, который начинается с глубокого анализа целевой аудитории. Мы понимаем, что успех вашего бизнеса зависит от понимания потребностей ваших клиентов. Поэтому мы тщательно исследуем их поведение и предпочтения, чтобы создать максимально эффективный продукт.
Структурирование контента – это еще один важный этап нашей работы. Мы поможем вам организовать информацию так, чтобы пользователи могли легко находить нужные данные. Это не только улучшает восприятие сайта, но и способствует повышению юзабилити, что в свою очередь приводит к высокой конверсии.
Яркий дизайн, который мы предлагаем, не просто привлекает внимание, но и создает положительный имидж вашей компании. Мы используем современные технологии, включая Bootstrap 3, чтобы гарантировать, что ваш сайт будет адаптивным и отлично выглядеть на любых устройствах. Это особенно важно в условиях, когда все больше пользователей обращаются к интернету со смартфонов и планшетов.
Мы работаем с проверенными системами управления контентом, такими как "Битрикс - стандарт", что обеспечивает надежность и удобный функционал. Вы сможете легко обновлять информацию на сайте без необходимости обращаться к разработчикам. Также мы внедряем систему онлайн-консультаций, что позволяет вам оперативно взаимодействовать с клиентами.
Не забываем о SEO и маркетинге: наши специалисты создадут условия для того, чтобы ваш сайт занимал высокие позиции в поисковых системах. Это увеличит вашу видимость и привлечет новых клиентов. В итоге вы получите не только сайт, но и инструмент для роста вашего бизнеса, а также архив с сайтом для дальнейшего анализа и улучшений.

Технические особенности создания сайта
Создание современного веб-ресурса — это не просто набор страниц, а сложный процесс, требующий глубоких технических знаний и внимательного подхода к каждой детали. Важным аспектом является реализация анимаций и динамики, которые делают взаимодействие пользователя с сайтом более увлекательным и интуитивно понятным. Используя современные библиотеки и фреймворки, мы создаем плавные переходы и эффектные визуальные элементы, что значительно улучшает общее восприятие ресурса.
Не менее значимой частью веб-разработки являются онлайн-обращения и формы обратной связи. Мы разрабатываем интуитивно понятные интерфейсы, которые позволяют пользователям легко оставлять свои запросы и получать ответы в кратчайшие сроки. Важно, чтобы каждая форма была адаптирована к потребностям целевой аудитории, что требует индивидуального подхода к каждому проекту. Мы уделяем внимание не только функциональности, но и эстетике, чтобы каждая форма гармонично вписывалась в общий дизайн сайта.
Загрузка данных — это еще один ключевой аспект, который мы тщательно прорабатываем. Оптимизация скорости загрузки и правильная организация данных позволяют обеспечить высокую производительность сайта, что критично для удержания пользователей. Мы применяем современные технологии кэширования и минимизации ресурсов, чтобы гарантировать быструю и эффективную работу веб-ресурса.
Наконец, UI/UX решения играют решающую роль в создании успешного сайта. Мы исследуем поведение пользователей и их предпочтения, чтобы создать удобный и привлекательный интерфейс. Каждый элемент дизайна продумывается с учетом потребностей целевой аудитории, что позволяет обеспечить максимальную эффективность взаимодействия и удовлетворение пользователей. Наша команда стремится к совершенству, чтобы каждый проект стал уникальным и успешным.

Порядок разработки сайта в компании SDD Creative Studio
В компании SDD Creative Studio мы придерживаемся четкого и системного подхода к разработке сайта под ключ, что позволяет нам создавать качественные и эффективные веб-решения для наших клиентов. Каждый проект начинается с анализа потребностей клиента. На этом этапе мы внимательно изучаем бизнес, целевую аудиторию и конкурентную среду, чтобы понять, какие цели должен достичь сайт.
После этого мы заключаем договор, который четко фиксирует все этапы работы, сроки и условия, обеспечивая прозрачность и надежность нашего сотрудничества. Затем мы переходим к проработке семантики — определяем ключевые слова и фразы, которые помогут сайту занять высокие позиции в поисковых системах. Это важный шаг, который влияет на дальнейшую оптимизацию проекта.
Следующий этап — построение эффективной структуры сайта. Мы разрабатываем навигацию и интерфейс, чтобы пользователи могли легко находить необходимую информацию. На этом этапе также подключаются наши опытные верстальщики и программисты, которые создают функционал сайта, обеспечивая его стабильную работу и высокую скорость загрузки.
Современный дизайн является неотъемлемой частью нашего процесса. Мы создаем визуально привлекательные и интуитивно понятные интерфейсы, которые соответствуют бренду клиента и его целям. После завершения разработки мы проводим тестирование, чтобы выявить и устранить возможные ошибки, обеспечивая надежность и безопасность сайта.
На финальном этапе мы занимаемся оптимизацией и запуском проекта. Мы проверяем, как сайт работает на различных устройствах и браузерах, а также настраиваем SEO для достижения максимальной видимости в поисковых системах. Мы уверены, что наш системный подход и внимание к деталям делают разработку сайта под ключ в SDD Creative Studio надежным выбором для любого бизнеса.
Ниже вы можете ознакомиться с картой проекта - наглядно показываем процесс разработки сайта и всех участников с нашей стороны.