Разработка сайта под ключ в Кирове: как создать успешный онлайн-бизнес без лишних забот
Создание веб-сайта — это комплексный процесс, требующий глубокого понимания нужд бизнеса и целевой аудитории. Наша студия предлагает полный спектр услуг, чтобы обеспечить качественный результат от идеи до реализации. Мы понимаем, что каждый проект уникален, поэтому подходим к разработке индивидуально, учитывая специфику вашего бизнеса и его цели.
В основе нашего подхода лежит использование современных технологий и инструментов. Мы применяем актуальные фреймворки и системы управления контентом, что позволяет создавать адаптивные и функциональные сайты, которые будут работать на любых устройствах. Наша команда следит за последними тенденциями в веб-дизайне и пользовательском опыте, чтобы обеспечить максимальную эффективность вашего ресурса.
Одним из ключевых аспектов нашей работы является интеграция SEO-оптимизации на всех этапах разработки. Это позволяет вашему сайту занимать высокие позиции в поисковых системах и привлекать целевую аудиторию. Мы проводим анализ конкурентов и ключевых слов, чтобы сделать ваш ресурс видимым и доступным для потенциальных клиентов.
Кроме того, мы предлагаем поддержку и обслуживание сайтов после их запуска. Это включает в себя регулярные обновления, мониторинг производительности и безопасность. Такой подход позволяет вам сосредоточиться на развитии бизнеса, не отвлекаясь на технические детали.
Работая с нами, вы получаете не просто сайт, а мощный инструмент для достижения ваших бизнес-целей. Мы стремимся к долгосрочному партнерству, поэтому ваши успехи — это и наши успехи. Доверьтесь профессионалам, и мы создадим для вас продукт, который будет работать на вас.

Преимущества онлайн-присутствия
В современном мире наличие качественного веб-сайта — это не просто желание, а необходимость для любого бизнеса. Продуманный и функциональный сайт становится лицом компании в интернете, что позволяет значительно увеличить охват целевой аудитории. Чем больше пользователей узнают о вашем бизнесе, тем выше вероятность привлечения новых клиентов.
Кроме того, сайт обеспечивает круглосуточную доступность информации о ваших продуктах и услугах. Клиенты могут ознакомиться с вашим предложением в любое время, что повышает вероятность конверсии. В условиях растущей конкуренции важно быть на шаг впереди, и наличие сайта позволяет вам оставаться на связи с клиентами даже вне рабочего времени.
Наконец, качественный сайт способствует формированию доверия к вашему бренду. Современные пользователи ожидают, что компании будут представлены в интернете, и отсутствие веб-ресурса может вызвать сомнения в надежности. Инвестируя в разработку сайта под ключ в Киров, вы создаете не только онлайн-присутствие, но и уверенность в своем бизнесе. Разработка сайта под ключ Киров — это ваш шаг к успеху в цифровом пространстве.

Маркетинговое исследование сайтов конкурентов
Создание эффективного веб-ресурса начинается с глубокого анализа конкурентов. Мы изучаем сайты лидеров вашей ниши, чтобы понять их сильные и слабые стороны, выявить успешные стратегии и определить, какие элементы дизайна и контента способствуют высокой конверсии. Такой подход позволяет нам не только избежать распространённых ошибок, но и использовать проверенные решения для достижения лучших результатов.
В процессе маркетингового исследования мы анализируем ключевые аспекты: структуру сайта, пользовательский интерфейс, контент, SEO-оптимизацию и активность в социальных сетях. Это помогает нам создать уникальное предложение, которое будет выделяться на фоне конкурентов и привлекать целевую аудиторию. Наша цель — разработать ресурс, который не просто будет красивым, но и эффективным, обеспечивая высокий уровень вовлечённости пользователей.
С опытом в маркетинге более 15 лет мы знаем, как важно учитывать потребности SEO с самого начала проекта. Это позволяет нам создавать сайты, которые не только привлекают внимание, но и занимают высокие позиции в поисковых системах. Мы ориентированы на результат и стремимся к тому, чтобы ваш новый сайт стал мощным инструментом для развития бизнеса.

Разработка структуры сайта
Эффективная и удобная структура сайта — это ключевой элемент, определяющий его успех. Продуманная логика построения разделов позволяет пользователям легко ориентироваться и находить нужную информацию. Например, четкая иерархия страниц, логичное размещение меню и интуитивно понятные навигационные элементы снижают уровень фрустрации и увеличивают время, проведенное на сайте.
Кроме того, структура сайта напрямую влияет на юзабилити и SEO. Хорошо организованные разделы способствуют более легкому сканированию контента поисковыми системами, что увеличивает шансы на высокие позиции в выдаче. Пользовательские сценарии, такие как путь от первого посещения до совершения покупки, должны быть максимально простыми и удобными. Это не только улучшает опыт пользователя, но и повышает конверсию, что в конечном итоге приводит к росту бизнеса.

Разработка интерактивного прототипа сайта
Создание интерактивного прототипа сайта – это важный этап в процессе веб-разработки, который позволяет визуализировать концепцию и структуру будущего проекта. На этом этапе мы превращаем идеи в наглядные решения, что помогает не только команде, но и клиентам лучше понять, как будет выглядеть конечный продукт.
Прототипирование позволяет протестировать пользовательский путь еще до начала программирования. Мы анализируем, насколько удобно и интуитивно пользователям ориентироваться на сайте, что способствует выявлению узких мест и улучшению пользовательского опыта. Это, в свою очередь, значительно повышает конверсию, так как мы можем заранее оптимизировать взаимодействие с целевой аудиторией.
Учитывая потребности SEO на этапе прототипирования, мы закладываем основы для успешного продвижения сайта. Креативный подход нашей команды, основанный на 15-летнем опыте, позволяет создавать уникальные решения, которые не только привлекают внимание, но и соответствуют современным требованиям рынка. Мы уверены, что качественный прототип – это залог успешного и эффективного веб-ресурса.
Разработка яркого дизайна в соответствии с целями заказчика
Создание сайта — это не просто набор страниц, а полноценный инструмент для достижения бизнес-целей. Мы понимаем, что каждый проект уникален, и именно поэтому подходим к дизайну с акцентом на креатив и индивидуальность. Наша команда, обладая более чем 20-летним опытом в интернет-дизайне, знает, как сделать так, чтобы ваш сайт не только привлекал внимание, но и вовлекал пользователей в процесс взаимодействия.
Яркий и запоминающийся дизайн, разработанный с учетом ваших целей, способен вызвать эмоции и создать нужное впечатление. Например, использование цветовых решений, которые ассоциируются с вашим брендом, может усилить доверие к продукту. Интерактивные элементы, такие как анимации и микро-взаимодействия, делают навигацию более увлекательной и интуитивной, что способствует повышению вовлеченности пользователей.
Мы также учитываем поведенческие факторы и психологию пользователей. Правильное расположение кнопок призыва к действию, использование убедительных заголовков и качественных изображений играют ключевую роль в повышении конверсии. Например, если ваша цель — продажа, мы можем разработать лендинг, где каждое визуальное решение будет направлено на то, чтобы пользователь не просто посмотрел, но и совершил покупку.
Каждый проект — это возможность создать нечто уникальное, что будет работать на вас. Мы стремимся к тому, чтобы каждый элемент дизайна был не просто красивым, но и функциональным, помогая пользователю легко и быстро достигать своих целей. Таким образом, мы превращаем ваши идеи в эффективные решения, которые работают на результат.
Несколько примеров наших проектов
Что вы получите при заказе сайта
При заказе корпоративного сайта в SDD Creative Studio вы получаете комплексный подход, основанный на глубоком анализе целевой аудитории. Мы изучаем потребности и поведение ваших клиентов, что позволяет создавать сайт, который действительно отвечает их ожиданиям.
Структурирование контента — еще один важный аспект нашей работы. Мы помогаем организовать информацию так, чтобы посетители легко находили нужные данные, что способствует улучшению юзабилити и повышению времени нахождения на сайте. Наши дизайнеры создают яркий и запоминающийся дизайн, который выделяет ваш бренд и привлекает внимание целевой аудитории.
Все наши сайты мобильны и адаптивны, что обеспечивает удобный доступ с любых устройств. Мы используем Bootstrap 3 для создания отзывчивых интерфейсов, которые выглядят привлекательно и работают без сбоев на всех экранах. Удобный функционал и интуитивно понятная навигация делают взаимодействие с сайтом приятным и эффективным.
Мы работаем только с современными проверенными CMS, включая систему управления сайтом "Битрикс - стандарт". Это гарантирует надежность и простоту в управлении контентом, а также возможность интеграции с системой онлайн-консультаций для повышения уровня сервиса.
Кроме того, мы уделяем внимание SEO и маркетингу, что позволяет вашему сайту занимать высокие позиции в поисковых системах и привлекать целевой трафик. Высокая конверсия — одна из наших главных целей. Мы создаем сайты, которые не только информируют, но и побуждают к действию.
В результате вы получаете не просто сайт, а мощный инструмент для бизнеса, который включает архив с сайтом для возможности восстановления и анализа в будущем. Мы заботимся о вашем успехе и готовы стать надежным партнером в digital-маркетинге.

Технические особенности создания сайта
Создание современного веб-сайта требует глубокого понимания технических аспектов, которые обеспечивают его функциональность и привлекательность. Важнейшими элементами являются анимации и динамика интерфейса, которые не только делают сайт визуально привлекательным, но и улучшают пользовательский опыт. Правильно подобранные анимации помогают акцентировать внимание на ключевых элементах, таких как кнопки или важные сообщения, что способствует более эффективному взаимодействию посетителей с ресурсом.
Онлайн-обращения и формы обратной связи играют критическую роль в коммуникации с клиентами. Мы разрабатываем интуитивно понятные и удобные формы, которые обеспечивают быстрый и простой способ связи с вашей компанией. Важно, чтобы каждая форма была адаптирована под нужды бизнеса и соответствовала его стилю, что подчеркивает индивидуальный подход к каждому проекту.
Загрузка данных является еще одним ключевым аспектом, который необходимо учитывать при создании сайта. Мы применяем современные технологии для оптимизации времени загрузки страниц, что напрямую влияет на удовлетворенность пользователей и их желание оставаться на сайте. Быстрая загрузка способствует снижению уровня отказов и повышению конверсии, что делает сайт более эффективным инструментом для бизнеса.
UI/UX решения – это не просто дизайн, это целая философия, направленная на создание комфортного и интуитивного взаимодействия пользователя с сайтом. Мы уделяем внимание каждой детали, чтобы обеспечить гармоничное сочетание эстетики и функциональности. Индивидуальный подход к каждому проекту позволяет создать уникальные решения, которые соответствуют специфике бизнеса и ожиданиям его целевой аудитории. Наша команда опытных специалистов гарантирует высокий уровень реализации, что делает ваш сайт не только красивым, но и эффективным инструментом для достижения бизнес-целей.

Порядок разработки сайта в компании SDD Creative Studio
В SDD Creative Studio мы понимаем, что создание сайта — это не просто технический процесс, а важный шаг к успешному бизнесу. Поэтому мы предлагаем полный цикл услуг по разработке сайта под ключ в Кирове, который включает несколько ключевых этапов.
Первым шагом является анализ потребностей клиента. Мы внимательно изучаем ваш бизнес, целевую аудиторию и конкурентов, чтобы понять, какие функции и решения будут наиболее эффективными для достижения ваших целей.
Далее мы заключаем договор, который четко фиксирует все условия сотрудничества, включая сроки и стоимость. Это обеспечивает прозрачность на всех этапах разработки и создает основу для доверительных отношений.
После этого начинается проработка семантики. Мы подбираем ключевые слова и фразы, которые помогут вашему сайту занять высокие позиции в поисковых системах и привлечь целевой трафик.
Следующий этап — построение эффективной структуры сайта. Мы создаем логичную навигацию и распределяем контент таким образом, чтобы пользователям было удобно находить нужную информацию.
Наши опытные верстальщики и программисты используют современные технологии для реализации задуманного. Это позволяет создавать сайты, которые не только выглядят привлекательно, но и работают без сбоев.
Современный дизайн — ключевой аспект нашего подхода. Мы создаем уникальные визуальные решения, которые отражают индивидуальность вашего бренда и делают сайт удобным для пользователей.
После завершения разработки мы проводим тестирование, чтобы выявить и устранить все возможные ошибки. Это гарантирует, что ваш сайт будет работать безупречно с первого дня.
На заключительном этапе мы занимаемся оптимизацией сайта для поисковых систем и запускаем проект. Весь процесс сопровождается постоянной коммуникацией с клиентом, что делает сотрудничество максимально комфортным и надежным.
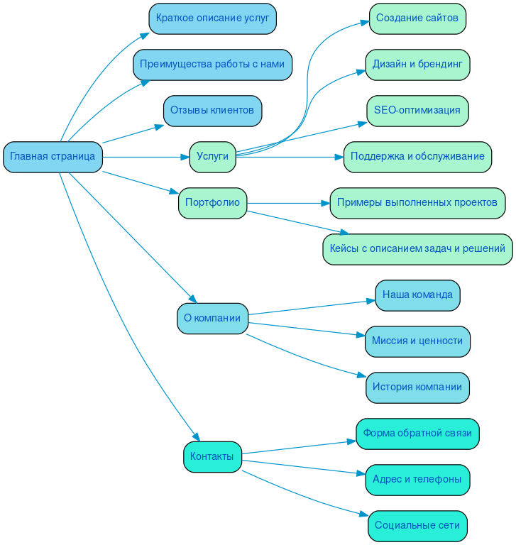
Ниже вы можете ознакомиться с картой проекта - наглядно показываем процесс разработки сайта и всех участников с нашей стороны.