Разработка сайта под SEO: как создать онлайн-платформу, которая привлечет клиентов и повысит ваши продажи
Создание сайта, оптимизированного для поисковых систем, требует глубокого понимания технологий и особенностей, влияющих на видимость в интернете. В нашей студии мы применяем комплексный подход, который начинается с тщательного анализа целевой аудитории и конкурентной среды. Это позволяет нам выявить ключевые запросы и тенденции, что в дальнейшем служит основой для структуры и контента сайта.
Мы уделяем особое внимание техническим аспектам, таким как скорость загрузки, мобильная адаптивность и корректная работа с мета-тегами. Эти факторы не только способствуют улучшению позиций в поисковых системах, но и обеспечивают пользователю комфортный опыт взаимодействия с ресурсом. Наши разработчики используют современные технологии, что позволяет создавать сайты, соответствующие последним требованиям поисковых систем.
Контент — это сердце любого сайта. Мы создаем уникальные и полезные материалы, которые не только привлекают внимание, но и отвечают на запросы пользователей. Оптимизация текстов с учетом семантического ядра и правильного распределения ключевых слов помогает повысить релевантность сайта и улучшить его позиции в поисковой выдаче.
Кроме того, мы внедряем аналитические инструменты, позволяющие отслеживать поведение пользователей и эффективность SEO-стратегий. Это дает возможность вносить корректировки и улучшать сайт на основе реальных данных. Наша цель — не просто создать красивый сайт, а сделать его мощным инструментом для привлечения клиентов и увеличения продаж. Мы уверены, что качественная разработка сайта с акцентом на SEO — это залог успешного бизнеса в цифровом мире.

Преимущества онлайн-присутствия
В современном мире наличие качественного веб-сайта — это не просто необходимость, а основа успешного бизнеса. Продуманный и функциональный сайт позволяет значительно увеличить охват вашей целевой аудитории. Более 80% пользователей ищут информацию о товарах и услугах в интернете, и если у вас нет онлайн-присутствия, вы рискуете потерять потенциальных клиентов.
Кроме того, доступность информации 24/7 обеспечивает удобство для ваших клиентов. Они могут ознакомиться с вашим предложением в любое время, что повышает вероятность совершения покупки. Ваш сайт становится лицом компании, и если он выглядит профессионально и информативно, это формирует доверие у пользователей. Чем больше доверия, тем выше вероятность, что клиент выберет именно вашу компанию.
Таким образом, разработка сайта под СЕО не только улучшает видимость вашего бизнеса в поисковых системах, но и способствует созданию положительного имиджа, что в итоге приводит к росту продаж и укреплению позиций на рынке.

Маркетинговое исследование сайтов конкурентов
Создание сайта, который будет успешно конкурировать в интернете, требует глубокого понимания рынка и анализа сайтов соперников. Мы проводим тщательное маркетинговое исследование, изучая ключевые аспекты, такие как структура контента, используемые ключевые слова, пользовательский опыт и стратегии привлечения трафика. Это позволяет нам выявить сильные и слабые стороны конкурентов, а также найти уникальные возможности для вашего проекта.
Зачем это нужно? Понимание конкурентной среды помогает нам разрабатывать эффективные стратегии, которые соответствуют потребностям вашей целевой аудитории и обеспечивают высокую конверсию. Мы знаем, что креативный подход и опыт в маркетинге, накопленный за более чем 15 лет, позволяют нам предлагать решения, способные выделить ваш сайт на фоне других.
Анализ конкурентов не просто формирует основу для создания сайта, но и влияет на все аспекты его продвижения. Мы учитываем потребности SEO, что позволяет оптимизировать сайт с самого начала, обеспечивая его видимость и привлекательность для поисковых систем. В результате вы получаете продукт, который не только выглядит привлекательно, но и работает на ваш успех.

Разработка структуры сайта
Эффективная структура сайта — это не просто набор страниц, а логически выстроенная система, которая обеспечивает удобство навигации и способствует достижению бизнес-целей. Правильное распределение разделов и подкатегорий позволяет пользователям легко находить нужную информацию, что существенно повышает юзабилити. Чем проще пользователю ориентироваться на сайте, тем выше вероятность, что он выполнит целевое действие, будь то покупка, подписка или запрос консультации.
Кроме того, грамотно организованная структура положительно сказывается на поисковой оптимизации. Поисковые системы оценивают удобство навигации и качество контента, что напрямую влияет на позиции в результатах поиска. Логика построения разделов должна соответствовать пользовательским сценариям, учитывая, как посетители будут взаимодействовать с ресурсом. Это не только улучшает пользовательский опыт, но и способствует увеличению конверсии, что делает сайт более эффективным инструментом для бизнеса.

Разработка интерактивного прототипа сайта
Создание интерактивного прототипа сайта — это важный этап, который позволяет визуализировать структуру и функциональность вашего будущего ресурса. Мы в нашей web-студии с 15-летним опытом знаем, как важно на этом этапе учесть все потребности пользователей и бизнес-цели. Прототип помогает не только увидеть, как будет выглядеть сайт, но и протестировать пользовательский путь, выявляя возможные узкие места и улучшая навигацию.
Тестирование прототипа позволяет нам собрать обратную связь от реальных пользователей еще до начала разработки. Это дает возможность вносить изменения на ранних стадиях и значительно повышает шансы на успешный запуск проекта. Мы уделяем особое внимание креативу, чтобы ваш сайт не только отвечал требованиям бизнеса, но и выделялся на фоне конкурентов.
Кроме того, при создании прототипа мы учитываем аспекты, влияющие на видимость сайта в поисковых системах. Это позволяет заложить основу для успешного продвижения вашего ресурса с самого начала. Интерактивный прототип — это не просто черновик, это стратегический инструмент, который помогает достичь высокой конверсии и удовлетворить потребности вашего бизнеса.
Разработка яркого дизайна в соответствии с целями заказчика
В нашем подходе к созданию сайтов мы ставим акцент на уникальности и креативности, что позволяет каждому проекту отражать индивидуальность вашего бренда. За более чем 20 лет в сфере интернет-дизайна мы научились понимать, как визуальные элементы могут воздействовать на эмоции пользователей и направлять их к действию. Мы создаем не просто красивые страницы, а эффективные инструменты для взаимодействия с вашей целевой аудиторией.
Каждый проект начинается с глубокого анализа целей заказчика и потребностей пользователей. Мы разрабатываем дизайн, который не только привлекает внимание, но и создает комфортное пространство для навигации. Например, яркие кнопки с четкими призывами к действию, интуитивно понятные меню и продуманные визуальные иерархии — все это способствует тому, чтобы посетитель не только задерживался на сайте, но и совершал целевые действия, будь то покупка, подписка или запрос информации.
Мы используем психологию цвета и композиции, чтобы вызвать нужные эмоции. Например, теплые оттенки могут создать ощущение уюта и доверия, в то время как яркие акценты на кнопках побуждают к действию. Важно, чтобы каждый элемент дизайна работал на общую цель — вовлечь пользователя и привести его к желаемому результату.
Наша команда активно тестирует и анализирует поведение пользователей, чтобы оптимизировать каждый аспект сайта. Мы стремимся к тому, чтобы каждая деталь, от шрифта до изображения, была нацелена на увеличение конверсии. В результате мы создаем не просто сайты, а мощные инструменты, которые помогают вам достигать ваших бизнес-целей.
Несколько примеров наших проектов
Что вы получите при заказе сайта
Заказывая корпоративный сайт в SDD Creative Studio, вы получаете не просто веб-ресурс, а мощный инструмент для достижения бизнес-целей. Мы начинаем с глубокого анализа целевой аудитории, что позволяет нам понять, какие потребности и ожидания у ваших клиентов. Это знание помогает нам создать сайт, который точно отвечает запросам вашей аудитории.
Структурирование контента — это ключевой этап, который мы тщательно прорабатываем. Мы организуем информацию так, чтобы пользователи могли легко находить нужные данные, что повышает удобство и юзабилити вашего сайта. Яркий дизайн, созданный с учетом корпоративного стиля, делает ваш сайт запоминающимся и привлекательным, а использование Bootstrap 3 обеспечивает адаптивность на любых устройствах.
Мы применяем современные и проверенные CMS, включая Битрикс, что гарантирует надежность и простоту управления контентом. Удобный функционал позволяет вам легко обновлять информацию, добавлять новые разделы и интегрировать полезные инструменты, такие как система онлайн-консультаций, что значительно улучшает взаимодействие с клиентами.
Наша команда уделяет особое внимание аспектам SEO и маркетинга, что способствует высокой конверсии вашего сайта. Мы создаем страницы, которые не только привлекают посетителей, но и превращают их в клиентов. Все работы фиксируются, и в конце проекта вы получаете архив с сайтом, что позволяет вам всегда иметь доступ к его предыдущим версиям.
С SDD Creative Studio ваш корпоративный сайт станет не просто витриной, а активным участником вашего бизнеса, способствующим его росту и развитию.

Технические особенности создания сайта
Создание сайта с учетом поисковой оптимизации требует тщательной проработки технических аспектов, которые напрямую влияют на его видимость в поисковых системах. Важным элементом является реализация анимаций и динамических элементов, которые не только делают интерфейс более привлекательным, но и способствуют улучшению пользовательского опыта. Правильное использование анимаций помогает удерживать внимание посетителей, а также способствует более легкому восприятию информации. Каждая деталь, от плавности переходов до времени загрузки, имеет значение для создания гармоничного и эффективного интерфейса.
Онлайн обращения и формы обратной связи — это неотъемлемая часть современного веб-сайта. Их реализация должна быть интуитивно понятной и доступной для пользователей. Мы уделяем особое внимание тому, чтобы каждая форма была оптимизирована для быстрого и удобного взаимодействия, что в свою очередь способствует повышению конверсии. Индивидуальный подход к каждому проекту позволяет создавать решения, которые максимально соответствуют потребностям бизнеса и ожиданиям целевой аудитории.
Загрузка данных также играет ключевую роль в создании эффективного веб-ресурса. Мы применяем современные технологии и методики, такие как AJAX и оптимизация изображений, что позволяет значительно сократить время загрузки страниц. Быстрый доступ к информации улучшает пользовательский опыт и повышает шансы на возвращение посетителей.
UI/UX решения, которые мы предлагаем, разрабатываются с учетом последних трендов и рекомендаций в области веб-дизайна. Мы стремимся создать не просто красивый, но и функциональный сайт, который будет легко использовать на всех устройствах. Внимание к деталям и постоянное тестирование помогают нам достигать высоких результатов и обеспечивать максимальную эффективность для наших клиентов.

Порядок разработки сайта в компании SDD Creative Studio
В компании SDD Creative Studio мы придерживаемся четкого и системного подхода к разработке сайта под СЕО, что позволяет нам обеспечивать прозрачность и надежность на каждом этапе. Начинаем с анализа потребностей клиента, где тщательно изучаем бизнес, целевую аудиторию и конкурентную среду. Это помогает нам понять, какие цели должен достигать сайт и какие функции ему нужны.
После анализа мы переходим к работе по договору, где фиксируем все условия сотрудничества, сроки и бюджет. Это создает основу для дальнейшего взаимодействия и гарантирует нашим клиентам понимание всех этапов проекта. На следующем этапе мы занимаемся проработкой семантики: подбираем ключевые слова и фразы, которые будут способствовать продвижению сайта в поисковых системах.
Сформировав семантическое ядро, мы приступаем к построению эффективной структуры сайта. Это включает в себя создание логичной навигации и распределение контента, что способствует удобству пользователей и улучшает индексацию страниц. Далее в работу вступают наши опытные верстальщики и программисты, которые реализуют задуманные решения с учетом всех технических требований.
Современный дизайн играет важную роль в создании сайта, и мы уделяем этому аспекту особое внимание. Каждый проект разрабатывается с учетом актуальных трендов и предпочтений целевой аудитории. После завершения разработки сайта мы проводим тестирование, чтобы убедиться в его корректной работе на всех устройствах и браузерах.
Завершающим этапом является оптимизация и запуск проекта. Мы проверяем, что все элементы сайта соответствуют требованиям СЕО, а также проводим финальные настройки для достижения максимальной эффективности. Таким образом, мы обеспечиваем надежный и качественный продукт, который соответствует ожиданиям клиента и требованиям рынка.
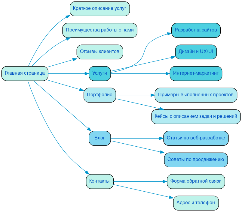
Ниже вы можете ознакомиться с картой проекта - наглядно показываем процесс разработки сайта и всех участников с нашей стороны.