Разработка сайта организации: как создать онлайн-присутствие, которое привлечет клиентов и укрепит ваш бренд
Создание веб-ресурса для бизнеса требует понимания его уникальных потребностей и целей. Наша студия применяет индивидуальный подход, учитывая специфику вашей организации и целевую аудиторию. Мы начинаем с анализа рынка и конкурентов, чтобы определить оптимальные решения, которые помогут выделиться среди аналогичных предложений.
Используя современные технологии, мы разрабатываем сайты, которые не только привлекают внимание, но и обеспечивают высокую производительность. Мы активно применяем адаптивный дизайн, что позволяет вашему ресурсу корректно отображаться на любых устройствах, от мобильных телефонов до настольных ПК. Это особенно важно в условиях растущей мобильной аудитории.
Кроме того, мы уделяем внимание SEO-оптимизации на всех этапах создания. Это позволяет вашему сайту занимать более высокие позиции в поисковых системах и привлекать органический трафик. Наши специалисты разрабатывают контент, который отвечает интересам пользователей и соответствует требованиям поисковых систем, что способствует улучшению видимости вашего ресурса.
Безопасность и скорость загрузки — еще два ключевых аспекта, на которые мы обращаем особое внимание. Используя надежные технологии и инструменты, мы обеспечиваем защиту данных и оптимизируем время отклика сайта, что напрямую влияет на пользовательский опыт.
В нашей студии мы понимаем, что сайт — это не просто визитка, а мощный инструмент для достижения бизнес-целей. Мы стремимся создать решение, которое будет работать на вас, увеличивая конверсии и укрепляя ваш бренд. С нами ваш проект обретет не только стильный дизайн, но и функциональность, способную удовлетворить потребности ваших клиентов.

Преимущества онлайн-присутствия
В современном мире наличие качественного веб-сайта стало необходимостью для любого бизнеса. Продуманный и функциональный сайт не только повышает видимость вашей организации в интернете, но и значительно увеличивает охват аудитории. С каждым годом всё больше людей ищут товары и услуги именно в сети, и если у вас нет онлайн-присутствия, вы рискуете потерять потенциальных клиентов.
Кроме того, сайт обеспечивает круглосуточную доступность вашей информации. Клиенты могут ознакомиться с вашими предложениями, ценами и контактами в любое время, что значительно упрощает процесс принятия решения о покупке. Это особенно важно в условиях высокой конкуренции, где каждая деталь может сыграть решающую роль.
Не стоит забывать и о доверии. Современные потребители ищут надежные источники информации, и наличие профессионально разработанного сайта создает положительное впечатление о вашей компании. Это помогает укрепить доверие и лояльность клиентов, что в свою очередь приводит к увеличению числа продаж. В итоге, разработка сайта организации становится важным шагом на пути к успеху в бизнесе.

Маркетинговое исследование сайтов конкурентов
В современном цифровом мире успешное присутствие в интернете требует глубокого понимания конкурентной среды. Анализ сайтов конкурентов позволяет выявить их сильные и слабые стороны, а также понять, какие стратегии работают на рынке. Мы изучаем не только дизайн и функциональность сайтов, но и контент, пользовательский опыт, SEO-оптимизацию и маркетинговые подходы, используемые конкурентами.
Зачем это нужно вам? Понимание конкурентной среды помогает нам формировать уникальное предложение, которое выделит ваш проект на фоне других. Это позволяет избежать распространённых ошибок и использовать уже проверенные решения, адаптируя их под ваши цели. Мы ориентируемся на креативные идеи и высокую конверсию, что делает ваш сайт не только привлекательным, но и эффективным инструментом для достижения бизнес-целей.
С нашим опытом в маркетинге более 15 лет мы знаем, как создать проект, который будет соответствовать требованиям SEO и привлекать целевую аудиторию. Мы работаем с вами на каждом этапе, чтобы результат соответствовал вашим ожиданиям и способствовал успешному развитию вашего бизнеса в интернете.

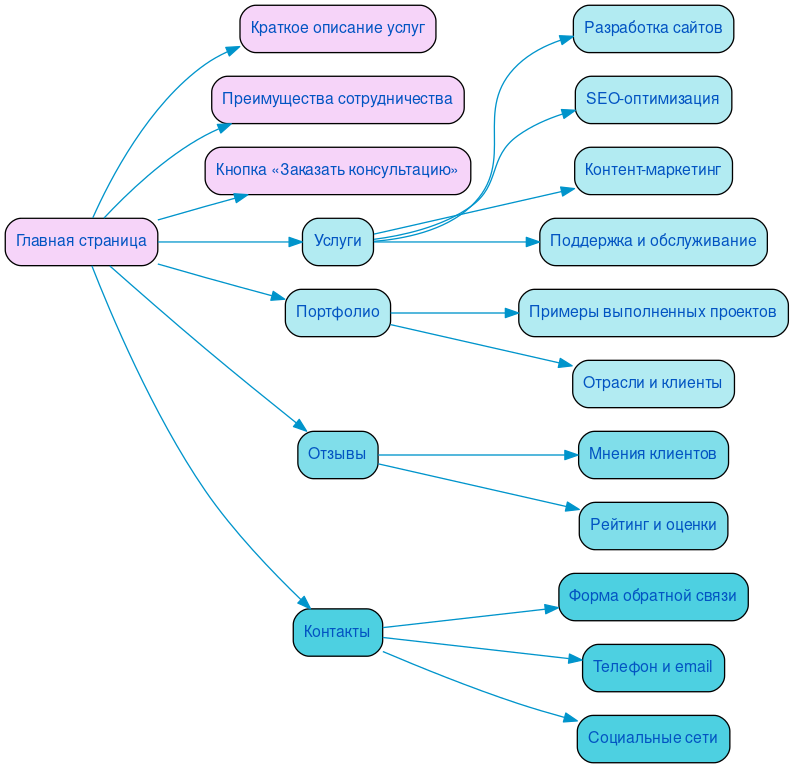
Разработка структуры сайта
Эффективная структура веб-ресурса — это не просто набор страниц, а логически выстроенная система, которая обеспечивает пользователям легкость навигации и доступ к необходимой информации. Правильное распределение разделов и подразделов позволяет пользователю быстро находить нужные данные, что существенно повышает уровень удовлетворенности и возвращаемости клиентов.
Четкая и интуитивно понятная структура напрямую влияет на юзабилити сайта. Если посетитель легко ориентируется в контенте, он с большей вероятностью завершит желаемое действие, будь то покупка или подписка. Кроме того, грамотно организованные разделы способствуют улучшению SEO-позиционирования, поскольку поисковые системы ценят сайты с логичной и понятной архитектурой.
Учитывая различные пользовательские сценарии, важно не только правильно разместить информацию, но и предугадать потребности целевой аудитории. Это позволит увеличить конверсию и сделать ресурс действительно эффективным инструментом для бизнеса.

Разработка интерактивного прототипа сайта
Создание интерактивного прототипа сайта — это важный этап в процессе проектирования, который позволяет визуализировать идеи и концепции еще до начала разработки. Прототип служит основой для тестирования пользовательского пути, что позволяет заранее выявить и устранить потенциальные проблемы в навигации и взаимодействии с интерфейсом.
Наша компания, имеющая 15-летний опыт в сфере digital-маркетинга, понимает, что успешный проект начинается с глубокого анализа потребностей пользователей. Мы создаем прототипы, которые не только отражают креативные решения, но и учитывают требования SEO, что в дальнейшем способствует повышению видимости сайта в поисковых системах.
Интерактивные прототипы позволяют проводить тестирование на ранних стадиях, что значительно снижает риски и затраты на доработки. Мы учитываем поведение пользователей, их предпочтения и ожидания, что приводит к созданию более эффективных и конверсионных решений. В результате наш клиент получает не просто сайт, а инструмент для достижения бизнес-целей, который уже на этапе прототипирования отвечает всем необходимым требованиям.
Разработка яркого дизайна в соответствии с целями заказчика
В современном цифровом мире яркий и запоминающийся дизайн — это не просто украшение, а мощный инструмент, способный влиять на поведение пользователей. Наша команда с более чем 20-летним опытом в интернет-дизайне понимает, как важна индивидуальность для каждой организации. Мы создаем уникальные визуальные решения, которые отражают ценности и цели наших клиентов, превращая их идеи в привлекательные и функциональные интерфейсы.
Каждый проект начинается с глубокого погружения в бизнес-задачи заказчика. Мы анализируем целевую аудиторию, ее предпочтения и поведение, чтобы создать дизайн, который не просто привлекает внимание, но и вовлекает пользователя в активное взаимодействие. Например, использование ярких акцентов и интуитивно понятной навигации способствует тому, что посетители сайта легко находят нужную информацию и совершают целевые действия — будь то заполнение формы, покупка или подписка на рассылку.
Мы применяем креативные подходы, такие как storytelling через визуальные элементы, что позволяет не только донести информацию, но и вызвать у пользователя эмоциональный отклик. Например, использование оригинальных иллюстраций или анимаций может сделать взаимодействие с сайтом более увлекательным и запоминающимся. Такой подход не только удерживает внимание, но и способствует повышению конверсии, так как пользователи чувствуют связь с брендом.
Мы уверены, что дизайн — это не только эстетика, но и функциональность. Каждый элемент на сайте должен работать на достижение бизнес-целей. Именно поэтому мы создаем не просто красивые страницы, а эффективные инструменты, которые помогают пользователям совершать нужные действия, тем самым увеличивая ваши продажи и укрепляя позиции на рынке.
Несколько примеров наших проектов
Что вы получите при заказе сайта
Обратившись в SDD Creative Studio, вы получите профессиональный подход к созданию вашего корпоративного сайта, который будет точно соответствовать потребностям вашей целевой аудитории. Мы начинаем с глубокого анализа целевой аудитории, чтобы понять её предпочтения и потребности, что позволяет нам создавать контент, который действительно работает.
Структурирование контента — ключевой этап в нашем процессе. Мы поможем вам организовать информацию так, чтобы пользователи могли легко находить нужные данные. Это не только улучшает восприятие, но и способствует высокой конверсии, что напрямую влияет на эффективность вашего бизнеса.
Мы создаём яркий и запоминающийся дизайн, который отражает индивидуальность вашей компании. Используя современные технологии, такие как Bootstrap 3, мы гарантируем, что ваш сайт будет выглядеть великолепно на любых устройствах. Мобильная адаптивность — это не просто тренд, а необходимость в современном мире, и мы обеспечим, чтобы ваш сайт был удобен для пользователей на всех платформах.
Удобный функционал и юзабилити — это то, что мы ставим на первое место. Мы работаем с проверенными системами управления контентом, включая "Битрикс - малый бизнес", что позволяет вам легко управлять сайтом без необходимости в технических знаниях.
Не забываем и о важности SEO и маркетинга. Мы интегрируем лучшие практики оптимизации, чтобы ваш сайт был виден в поисковых системах и привлекал целевую аудиторию. Кроме того, мы предлагаем систему онлайн-консультаций, что позволяет вам взаимодействовать с клиентами в реальном времени.
И, конечно, мы создаём архив с сайтом, чтобы вы всегда имели доступ к его прошлым версиям. Обращаясь к нам, вы получаете не только сайт, а мощный инструмент для развития вашего бизнеса.

Технические особенности создания сайта
В процессе создания веб-ресурса для компании важно учитывать множество технических аспектов, которые влияют на его функциональность и пользовательский опыт. Одним из ключевых элементов является анимация и динамика, которые делают сайт более привлекательным и интерактивным. Использование современных технологий, таких как CSS и JavaScript, позволяет создавать плавные переходы и визуальные эффекты, которые удерживают внимание пользователей и делают взаимодействие с ресурсом более увлекательным.
Не менее важным аспектом является интеграция онлайн-обращений и форм обратной связи. Эти инструменты обеспечивают удобный способ взаимодействия клиентов с компанией, позволяя быстро получать ответы на вопросы и оставлять отзывы. Мы уделяем особое внимание разработке интуитивно понятных форм, которые легко заполняются и адаптированы под любые устройства, что значительно повышает уровень вовлеченности пользователей.
Загрузка данных также играет критическую роль в создании эффективного веб-ресурса. Мы применяем оптимизированные алгоритмы и технологии, такие как AJAX, которые позволяют загружать информацию без перезагрузки страницы. Это не только улучшает скорость работы сайта, но и создает более гладкий пользовательский опыт, что особенно важно для удержания посетителей.
Наконец, при проектировании интерфейса и пользовательского опыта мы уделяем внимание каждому элементу. Использование современных UI/UX решений позволяет создавать сайты, которые не только эстетически привлекательны, но и функциональны. Мы понимаем, что каждый проект уникален, и поэтому применяем индивидуальный подход к каждому клиенту, учитывая его специфические требования и цели. Это обеспечивает высокое качество конечного продукта и удовлетворенность пользователей.

Порядок разработки сайта в компании SDD Creative Studio
В компании SDD Creative Studio мы придерживаемся строго структурированного подхода к разработке сайта организации, что обеспечивает высокое качество и удовлетворение потребностей наших клиентов. Начальный этап — анализ потребностей клиента. Мы внимательно изучаем бизнес, цели и задачи, чтобы понять, какое решение будет наиболее эффективным. На этом этапе мы собираем всю необходимую информацию для дальнейшей работы.
Затем мы переходим к работе по договору, где фиксируем все условия сотрудничества, сроки и бюджет. Это обеспечивает прозрачность и уверенность в том, что все стороны понимают свои обязательства. После этого начинается проработка семантики — мы исследуем ключевые слова и фразы, которые помогут вашему сайту занять достойные позиции в поисковых системах.
Построение эффективной структуры сайта — следующий шаг. Мы создаем логическую и удобную навигацию, которая позволит пользователям легко находить нужную информацию. Наши опытные верстальщики и программисты реализуют разработанные решения, применяя современные технологии и подходы. Это гарантирует, что ваш сайт будет не только красивым, но и функциональным.
Дизайн разрабатывается с учетом последних тенденций и вашего фирменного стиля. Мы стремимся создать уникальный визуальный облик, который привлечет внимание и оставит положительное впечатление. После завершения разработки мы проводим тестирование, чтобы выявить и устранить возможные ошибки. На этапе оптимизации мы дорабатываем сайт для повышения его скорости и удобства использования.
Наконец, мы запускаем проект, обеспечивая его стабильную работу. В SDD Creative Studio мы гарантируем надежность и системность на каждом этапе, что позволяет нам создавать качественные и функциональные сайты, соответствующие ожиданиям клиентов.
Ниже вы можете ознакомиться с картой проекта - наглядно показываем процесс разработки сайта и всех участников с нашей стороны.